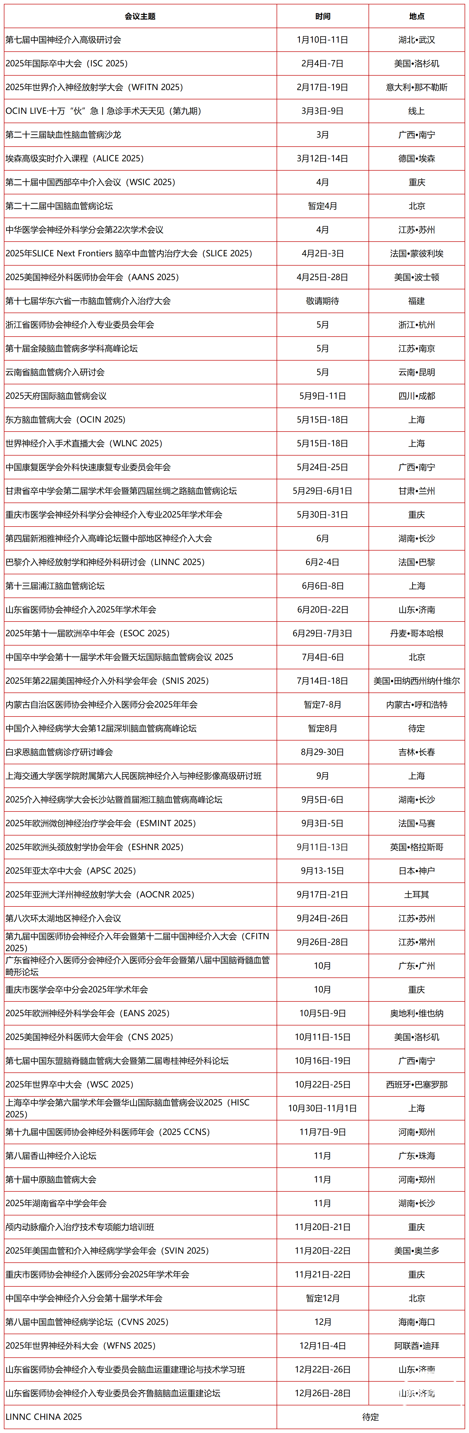
我们已整理出2025年共计50+场国内外脑血管病领域相关会议,特分享给大家。由于时间较为仓促,难免有遗漏和差错之处,还请大家包涵,欢迎大家随时与神介助手(微信号:neuro_intervention、手机号:18916050298、商务合作:拨打400-888-2526转3)联系,提供相关资料,我们后续将予以补充和更新。同时,会议正式通知公布后也请与神介助手联系,我们会在第一时间为您宣传!重大会议期间,学术活动可能取消或改期,请以正式通知为准。
为了进一步提升会议信息的完整性,如有补充,欢迎扫描文中二维码进行会议信息更新,期待在2025年依旧能与您共同参与神经科学领域的每一刻!

扫描二维码,进行会议填报
只要您所在医院/单位主办或承办的学术活动名称、时间(月份)、形式(线上或线下)大致确定,即可扫码填报,我们会将活动信息整理到2025年神介资讯会议日历中,方便后续宣传。