


扫码查看共识全文
脑脊液外引流是神经外科常用的治疗技术,主要包括脑室外引流(external ventricular drainage,EVD)和腰大池外引流(lumbar cistern drainage,LD),该项技术主要用于将脑室或腰大池内的脑脊液通过密闭系统持续引流至体外,以释放血性、感染或成分异常的脑脊液,也可用于监测和控制颅内压以及经引流管注射药物。脑脊液外引流适用于脑出血伴急性脑积水、蛛网膜下腔出血(subarachnoid hemorrhage,SAH)、颅内压增高、颅内感染等情况。EVD相对禁忌证包括凝血功能障碍和穿刺部位感染。而急性脑疝、颅内压严重增高、腰椎畸形或骨质破坏、全身严重感染或穿刺部位感染、高颈段脊髓占位性病变以及脑室系统梗阻等是LD的禁忌证。在实施这些引流技术时,应根据患者的具体情况和病情变化,综合评估适应证和禁忌证,以确保治疗安全性和有效性。
脑脊液外引流的围手术期管理必须引起重视,包括引流管的选择、引流量的管理、引流管的拔除以及并发症的处理。中华医学会神经外科学分会、中国神经外科重症管理协作组组织神经外科重症领域专家应用循证医学证据结合专家意见的方法,在《神经外科脑脊液外引流中国专家共识(2018版)》的基础上进行修订更新,制订了《神经外科重症患者脑脊液外引流管理专家共识(2026版)》,旨在规范神经外科重症患者脑脊液外引流的临床应用与管理。
一、
共识的制订流程
1.共识发起机构与注册:本共识由中华医学会神经外科学分会和中国神经外科重症管理协作组共同发起。共识制订工作于2024年启动,并在国际实践指南注册与透明化平台(PREPARE)完成注册(注册号:PREPARE‑2024CN913)。最终版本于2025年8月7日在苏州完成定稿。共识制订工作组由神经外科、神经重症医学等相关领域专家组成,包括共识编写组、方法学支持组及外部评审专家组。各组成员共同参与临床问题确定、文献检索、证据评价及推荐意见形成。
2.使用者及目标应用人群:本共识主要面向从事神经外科及神经重症医学相关工作的临床医务人员,包括神经外科医师、神经重症医师、重症医学科医师及相关专科护理人员。本共识适用于需接受脑脊液外引流治疗的神经外科重症患者,涵盖脑出血伴脑室内出血或急性脑积水、动脉瘤性SAH、颅内压增高、颅内感染及创伤性或术后脑脊液漏等临床情形。
3.临床问题确定与文献检索:专家组经两轮会议(2024年5月18日、2024年7月14日)讨论和沟通,确定了共识包括的EVD和LD的三方面内容:适用范围、留置过程的管理以及并发症的处理。使用中英文关键词检索PubMed、Embase、Web of Science、中国知网和万方数据库等数据库,英文检索词包括:“external ventricular drainage”“EVD”“lumbar drainage”“lumbar cistern drainage”“cerebrospinal fluid drainage”“neurocritical care”“intracranial pressure”“subarachnoid hemorrhage”“intraventricular hemorrhage”“central nervous system infection”等;中文检索词包括:“脑室外引流”“腰大池引流”“脑脊液外引流”“神经重症”“颅内压”“蛛网膜下腔出血”“脑室内出血”“颅内感染”等。检索时限为各数据库建库至2024年12月。筛选出80篇文献,包括Meta分析、系统综述、随机对照试验、国内外指南共识。
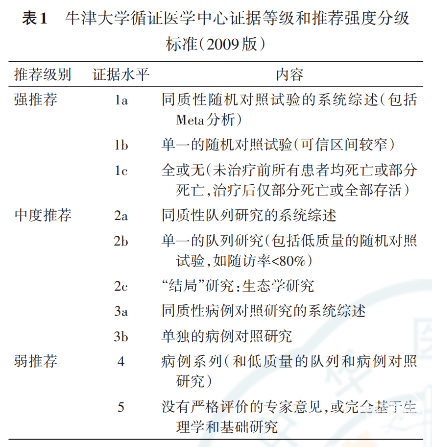
4.证据等级与推荐强度分级:依据2009版牛津大学循证医学中心制订的证据等级和推荐强度分级标准(表1)进行评定。
5.推荐意见形成:专家组结合循证医学证据和专家意见的基础上,制订了26条推荐意见。第一轮专家评价会于2024年10月18日在厦门召开,邀请了神经外科领域内的17名专家采用改进的德尔菲法对推荐意见进行评价。得分从1分(强烈不同意)到10分(强烈同意)。根据第一轮的专家评价结果,专家组对推荐意见进行了修改,制订了新的24条推荐意见。第二轮专家评价会于2025年3月22日在线上召开,再次邀请神经外科领域内的36名专家对这24条推荐意见进行评价。2025年8月7日在苏州定稿,定稿时只将专家评分>7分的24条推荐意见写入共识(表2),未达成一致的推荐意见未被列入。
6.利益冲突声明:所有参与专家均声明不存在利益冲突。


二、
EVD和LD的使用范围
(一)脑实质内出血破入脑室/原发性脑室内出血
● 推荐意见1:脑实质内出血破入脑室/原发性脑室内出血患者可实施EVD促进血性脑脊液清除,缓解继发性脑积水,改善预后。(2b,中度推荐)
● 推荐意见2:经EVD进行脑室内注射纤溶药物可加速脑室内血肿清除速度。(1a,中度推荐)
● 推荐意见3:双侧EVD能够加快广泛脑室铸型患者的血肿清除速度。(2b,中度推荐)
(二)SAH
● 推荐意见4:动脉瘤性SAH合并急性脑积水在动脉瘤夹闭/栓塞术后可实施EVD。(2a,中度推荐)
● 推荐意见5:动脉瘤夹闭/栓塞术前实施EVD建议使用压力控制性引流,避免引流过快,导致动脉瘤再破裂。(2b,中度推荐)
● 推荐意见6:动脉瘤夹闭/栓塞术后,LD可减轻血管痉挛,但应注意诱发脑疝、感染、出血等相关风险。(1b,中度推荐)
(三)颅内压增高
● 推荐意见7:EVD有助于控制颅内压增高,同时可监测脑室内颅内压。(2b,中度推荐)
(四)颅内感染
● 推荐意见8:对于单纯系统性抗感染治疗效果不佳的颅内感染或合并脑积水的颅内感染可实施EVD。(2b,弱推荐)
● 推荐意见9:LD联合全身抗生素可用于治疗颅内感染。(2b,中度推荐)
● 推荐意见10:脑室内/鞘内联合静脉注射抗生素可用于治疗严重或多重耐药菌导致的颅内感染。(2b,中度推荐)
(五)创伤性或手术相关脑脊液漏
● 推荐意见11:创伤性或手术相关脑脊液漏接受非手术治疗超过7 d后无明显改善时,可考虑抗感染的同时实施LD。(2a,中度推荐)
三、
EVD和LD留置过程的管理
(一)置管相关
● 推荐意见12:建议EVD操作在规范场所实施,对于转运风险高或处于急救状态下的患者,在床旁实施EVD的获益相较风险是可以接受的。(2b,中度推荐)
● 推荐意见13:有条件的单位推荐使用抗生素浸渍导管实施EVD,能降低颅内感染发生率。(2b,中度推荐)
● 推荐意见14:推荐实施EVD和LD时需进行皮下潜行以减少穿刺部位脑脊液漏、引流管移位、脱出及颅内感染的发生风险。(2b,中度推荐)
(二)留置过程
● 推荐意见15:EVD和LD的每日引流量需根据病程、病情、颅内压进行调节,避免引流过度或不足(5,弱推荐)
● 推荐意见16:推荐在EVD和LD留置治疗期间采取持续性引流方式。(1b,中度推荐)
● 推荐意见17:不推荐经EVD和LD频繁留取脑脊液样本,如确有需求,建议从远端三通连接管处采样,取样过程中需严格对三通连接处进行浸泡消毒,并全程遵循无菌操作规范,以降低医源性感染风险。(2b,中度推荐)
(三)拔管
● 推荐意见18:推荐在病情允许下尽早拔除引流管,以降低颅内感染风险。(2b,中度推荐)
● 推荐意见19:推荐直接闭管24 h,若临床症状、体征和影像学没有异常变化,颅内压没有明显升高,可拔除EVD引流管。(1b,中度推荐)
四、
EVD和LD的并发症及处理
(一)出血
● 推荐意见20:实施EVD导致的脑出血,若血肿体积达到外科手术指征,可行外科手术清除。(2b,中度推荐)
● 推荐意见21:凝血或血小板聚集功能异常的患者谨慎进行EVD治疗。但当危及患者生命时,可在纠正凝血或血小板聚集功能后进行EVD,也可使用立体定向等相关技术辅助,提高穿刺成功率,减少出血。(2b,中度推荐)
● 推荐意见22:实施EVD术后,对于有抗栓需求的患者,需评估抗栓治疗的风险与获益后,再行重启抗栓药物。(5,弱推荐)
(二)感染
● 推荐意见23:建议EVD留置前预防性给予抗生素治疗,不建议在EVD治疗期间长时程给予抗生素预防感染。(1b,中度推荐)
(三)管路堵塞
● 推荐意见24:若EVD或LD引流不畅时先排查体位和管路等机械因素,疑血凝块堵塞可在无菌下少量等渗盐水冲洗,常规处理无效且明确为血块所致者,可在严密监护条件下经引流管给予纤溶药物以恢复通畅。(2b,中度推荐)
本共识制订专家委员会名单
执笔专家:高国一(首都医科大学附属北京天坛医院神经外科);田野(天津医科大学总医院神经外科);魏盈胜(天津医科大学总医院神经外科);安硕(天津医科大学总医院神经外科);高闯(天津医科大学总医院神经外科);黄金浩(天津医科大学总医院神经外科);刘轩慧(天津医科大学总医院神经外科);刘涛(首都医科大学宣武医院神经外科)
共识专家组(按姓氏汉语拼音排序):包义君(中国医科大学附属第四医院神经外科);陈红伟(航空总医院神经外科);冯光(河南省人民医院神经外科);冯军峰(上海交通大学医学院附属仁济医院神经外科);方文华(福建医科大学附属第一医院神经外科);高亮(上海冬雷脑科医院神经重症医学中心);郭冕(哈尔滨医科大学附属第二医院神经外科);韩大勇(哈尔滨医科大学附属第一医院神经外科);胡锦(复旦大学附属华山医院神经外科);胡荣(陆军军医大学西南医院神经外科);黄齐兵(山东大学齐鲁医院神经外科);黄贤键(深圳市第二人民医院神经外科);康德智(福建医科大学附属第一医院神经外科);李呈龙(山西省人民医院神经外科);李炜(保定市第一中心医院神经外科);林元相(福建医科大学附属第一医院神经外科);令狐海瑞(北京朝阳中西医结合急诊抢救医院脑病医学部);刘劲芳(中南大学湘雅医院神经外科);刘勇(鄂尔多斯市中心医院神经外科);钱涛(河北省人民医院神经外科);邱炳辉(南方医科大学南方医院神经外科);曲鑫(首都医科大学宣武医院神经外科);孙健(天津医科大学总医院神经外科);舒凯(华中科技大学同济医学院附属同济医院神经外科);谭国伟(厦门大学附属第一医院神经外科);田恒力(上海交通大学医学院附属第六人民医院神经外科);王凯杰(唐山市工人医院神经外科);王宁(首都医科大学宣武医院神经外科);王明光(临沂市人民医院神经外科);王清华(南方医科大学珠江医院神经外科);王嵩(天津市第一中心医院神经外科);王玉海(联勤保障部队第九〇四医院神经外科);吴雪海(复旦大学附属华山医院神经外科);熊剑(中国人民解放军北部战区总医院神经外科);杨朝华(四川大学华西医院神经外科);杨玄勇(南昌大学第一附属医院神经外科);张国斌(天津市环湖医院颅脑创伤抢救中心);张立平(兰州大学第二医院重症医学科);张明(河南省人民医院神经外科);张笑(中国医学科学院 北京协和医学院 北京协和医院神经外科);张晓斌(中国人民解放军北部战区总医院神经外科);赵迪(河北医科大学第四医院神经外科);赵明月(中国人民解放军空军特色医学中心神经外科);赵鹏来(南京大学医学院附属鼓楼医院神经外科);赵卫平(内蒙古自治区人民医院神经外科)
利益冲突 所有作者声明不存在利益冲突
江荣才 教授
首都医科大学宣武医院
● 主任医师,教授,博士研究生导师,神经外科危重症中心主任
● 2024年8月被全职引进到首都医科大学宣武医院神经外科担任NICU主任。曾任天津市神经病学研究所所长,天津医科大学总医院神经外科副主任,二级教授,主持创立了天津医科大学总医院神经外科NICU
● 兼任中华医学会神经外科学分会委员兼脑外伤组副组长、中国医师协会神经外科医师协会委员兼神经重症专委会副主任委员、中国神经外科重症管理协作组副组长和国家卫健委医院感染控制标准委员会委员等20个国家级和省部级学会主任委员或副主任委员或委员
● 擅长神经重症诊疗,包括急性意识障碍预后判断。是阿托伐他汀钙治疗慢性硬膜下血肿的两发明人之一并优化了该疗法,持有该疗法5项专利(含美国欧盟和澳洲专利)。应用他汀疗法治疗慢性硬膜下血肿患者超过1500名,且病例数在快速增长,治愈率为90%左右,含小儿硬膜下血肿患者31例。海内外包括北京、上海、香港、美国和澳大利亚等地都有他成功治愈的难治性或术后复发慢性硬膜下血肿患者。先后被被评为天津市海河医学学者,2020重点领域推进计划创新团队带头人,131第一层次人才和131创新团队负责人。是我国神经外科重症管理和脑外伤领域的著名一线临床专家和应用基础研究专家,以第一作者或通讯作者发表SCI论著103篇
![]()
声明:脑医汇旗下神外资讯、神介资讯、神内资讯、脑医咨询、Ai Brain 所发表内容之知识产权为脑医汇及主办方、原作者等相关权利人所有。
投稿邮箱:NAOYIHUI@163.com
未经许可,禁止进行转载、摘编、复制、裁切、录制等。经许可授权使用,亦须注明来源。欢迎转发、分享。





