原作出处:Kayahara T, Shozuhara N, Fukumoto K, et al. Usefulness of the minimally invasive flow reversal method in carotid artery stenting: Simplified flow reversal carotid artery revascularization for radial access (SF-CARR). Interv Neuroradiol. Published online January 20, 2026. doi:10.1177/15910199261416272
以下为AI解读,仅供参考。

传统血流逆转法(经股动脉颈动脉支架置入术,TFCAS)以Parodi方案/Mo.Ma Ultra 9Fr双球囊系统为代表,需同时阻断颈总动脉(CCA)+颈外动脉(ECA)实现逆流,操作复杂、仅能经股动脉入路(TFA);SF-CARR(经桡入路简化血流逆转颈动脉血运重建术)通过3项核心改良,实现了技术突破:
1. 核心操作简化:省略ECA临时球囊闭塞步骤,仅需8Fr球囊导引导管(BGC)阻断CCA近端即可建立血流逆转,无需双球囊系统,器械外径从9Fr降至8Fr,大幅降低操作复杂度,无需超选ECA及球囊位置确认。
2. 入路革命性优化:经桡动脉入路(TRA,含远端鼻烟窝入路-dTRA)作为首选,解决了传统9Fr系统无法兼容TRA的局限;研究中SF-CARR组TRA使用率达62.5%,传统对照组仅3.8%。
3. 逆流保护补全设计:针对8Fr BGC管腔容量不足、无法在器械在位时维持有效逆流的短板,采用支架释放后立即撤出输送系统+微导丝,通过保留的单向阀+注射器手动快速抽吸,实现斑块碎屑的高效清除,保证脑保护效果;由此,区别于TCAR(经颈动脉血运重建术)的持续被动逆流,SF-CARR通过“器械撤出+主动抽吸”弥补8Fr管腔不足。
1. 适应症与禁忌症
● 核心适应症
✔ 症状性/无症状性ICA狭窄、具备CAS手术指征的患者;
✔ 股动脉入路禁忌/条件不佳者(髂动脉迂曲/闭塞、外周动脉疾病、肥胖、卧床不耐受);
✔ 狭窄病变延伸至CCA、传统Mo.Ma双球囊系统无法适配的患者(原文明确的独有适应症);
✔ 肾功能不全、需减少造影剂用量的患者;
✔ 易损斑块患者,可在跨病变前建立脑保护,规避远端滤器需先跨病变的栓塞风险。
● 相对禁忌症与注意事项
✔ 桡动脉直径<2.3~2.5mm的患者,RAO风险显著升高,优先选择TFA;
✔ 掌弓循环不佳的患者,谨慎选择远端TRA;
✔ 主动脉弓严重迂曲、弓上血管开口重度狭窄/变异,BGC到位难度大的患者,需评估入路可行性。
2. 核心操作流程要点
● 穿刺与鞘管置入:首选远端桡动脉(鼻烟窝)穿刺,次选常规腕部桡动脉;22G穿刺针+3Fr短鞘,置入后先造影评估桡动脉走形、掌弓循环发育情况。
● 器械交换:术中维持ACT≥250s(静脉肝素化);用0.035英寸导丝+TMP扩张器,直接交换为90cm长度的8Fr球囊导引导管(原文采用OPTIMO EPD FLEX、Branchor XS)。
● 脑保护核心操作:BGC到位CCA后,充盈球囊阻断CCA前向血流,确认血流逆转建立后,再行预扩、支架跨病变与释放;支架释放后立即撤出所有输送器械与微导丝,通过单向阀快速手动抽吸斑块碎屑,确认无残余碎屑后,再排空BGC球囊结束血流逆转;如需后扩,需重新阻断CCA、建立逆流后再操作。
● 止血与术后管理:远端TRA用Bleed Safe止血装置,常规TRA用TR Band,以1mL/h速度匀速抽气减压,缩短压迫时长以降低RAO风险;TRA患者术后无需严格卧床,可快速下床活动。

研究纳入2022-2025年50例ICA狭窄行CAS患者,24例采用SF-CARR,26例采用传统双球囊血流逆转法,两组基线特征(年龄、症状性狭窄比例、易损斑块比例、脑侧支循环情况)无统计学差异,结果具备可比性。
1. 微创性与操作效率的显著提升

关键补充:SF-CARR组后扩张比例显著更低,反映的是手术策略随时间演进的改变(CASPER Rx应用经验积累),而非SF-CARR技术本身直接导致。即使排除后扩张的干扰,仅分析未行后扩张的病例,SF-CARR组的手术时间、透视时间、造影剂用量仍保持显著统计学优势,证明微创性提升来自技术本身的简化,而非操作步骤的减少。
2. 安全性与脑保护效果的非劣效性
神经介入医生最关注“省略ECA闭塞是否会增加远端栓塞风险”,研究数据明确证实安全性非劣:
● 术后DWI新发高信号病灶发生率:45.8% vs 50.0%,p=0.768,无统计学差异,证明省略ECA闭塞未增加脑栓塞风险。
● CAS相关并发症发生率:4.2% vs 3.8%,p=1.000,无差异;SF-CARR组仅1例远端桡动脉穿刺点假性动脉瘤,无缺血性卒中事件;传统对照组1例分水岭梗死伴mRS评分恶化。
● 术后mRS评分恶化率:0% vs 3.8%,p=1.000,无差异。
● CCA阻断时长:两组无统计学差异(p=0.065),证明操作简化未延长脑缺血阻断时间。
3. 经桡入路亚组关键结果
● SF-CARR组内TRA vs TFA:患者基线、操作细节、并发症均无统计学差异,仅TRA组辐射暴露剂量进一步显著降低(中位143mGy vs 222mGy,p=0.049)。
● TRA相关桡动脉闭塞(RAO):15例TRA患者中,4例(26.7%)近端RAO,2例(13.3%)仅远端RAO,无手部缺血症状;远端TRA的核心优势为即使发生闭塞,也可保留近端桡动脉通畅,临床风险可控。
1. 核心优势
● 纯介入操作,无需外科切开,比TCAR创伤更小——避免外科暴露,常规神经介入导管室即可完成,无需外科团队配合,可及性高;
● 兼容常规神经介入耗材,无需专用闭环血流逆转系统,学习曲线短;
● 经桡入路首选,大幅降低股动脉入路相关血肿、假性动脉瘤、腹膜后出血等严重并发症,患者术后快速康复,住院周期更短;
● 操作步骤简化,显著减少辐射与造影剂暴露,对术者、患者更友好;
● 填补了传统双球囊系统无法适配CCA累及狭窄病变的适应症空白。
2. 明确局限性
● 单中心、回顾性研究,样本量仅50例,存在选择偏倚,证据等级有限,需多中心大样本研究验证长期疗效;
● 血流逆转呈间断性,无法像TCAR一样在器械操作全程维持持续逆流,对极不稳定斑块的保护效果仍需进一步验证;
● 8Fr BGC经桡入路仍有26.7%的RAO发生率,需术前严格评估桡动脉条件,优化抗凝与止血方案;
● 对主动脉弓严重迂曲、弓上血管开口解剖变异的患者,BGC到位难度大,解剖适配性不如TCAR。
SF-CARR是一种安全、有效、高度微创化的CAS血流逆转脑保护技术,在不增加远端栓塞并发症风险的前提下,显著简化了操作流程、降低了手术创伤、辐射与造影剂暴露,尤其适合经桡入路开展,为神经介入医生提供了传统双球囊血流逆转法、远端滤器保护、TCAR之外的全新个体化治疗选择。
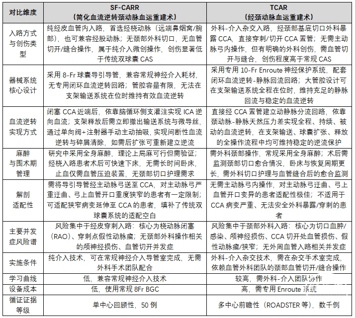
SF-CARR与TCAR(经颈动脉血运重建术),均是针对颈动脉狭窄、以血流逆转为核心脑保护机制的血运重建技术,二者核心设计理念同源,但在入路方式、创伤程度、操作逻辑、器械设计等方面存在本质差异,具体对比如下:
1. 核心相同点
● 核心脑保护机制完全一致
二者均以血流逆转作为预防CAS术中远端栓塞的核心手段,通过阻断CCA前向血流诱导ICA逆向血流,在穿过狭窄病变前即可建立脑保护,规避了传统远端滤器保护需先跨病变的栓塞风险;同时均省略了传统Parodi血流逆转法中必需的ECA临时球囊闭塞步骤(其中,SF-CARR主动省略ECA球囊闭塞——8Fr单球囊仅阻断CCA;TCAR则解剖上无需处理ECA),大幅简化了操作流程。
● 临床核心目标与安全性相当
二者均以降低CAS围术期栓塞并发症、实现微创化治疗为核心目标;现有临床数据证实,二者均实现了可接受的围术期缺血事件发生率,术后新发脑缺血病灶(DWI高信号)的风险与传统CAS无显著差异,安全性均处于临床可接受范围。
● 技术定位一致
二者均是对传统经股动脉双球囊闭塞血流逆转CAS技术的改良,核心均为解决传统方法操作复杂、创伤大、入路限制多的临床痛点。
2. 关键差异点

3. 总结
二者的核心同源性在于血流逆转的脑保护内核,而本质区别在于微创化的实现路径:TCAR通过颈部外科切口直接建立大管腔持续逆流系统,解决了主动脉弓解剖难题,但依赖外科操作与专用设备;SF-CARR则通过简化操作、器械降级与经桡入路,在纯介入框架内实现微创化,二者在解剖适配场景(弓上血管迂曲vs CCA病变延伸)、创伤-保护平衡(持续逆流vs间断抽吸)上形成互补而非替代关系。
![]()
声明:脑医汇旗下神外资讯、神介资讯、脑医咨询、Ai Brain 所发表内容之知识产权为脑医汇及主办方、原作者等相关权利人所有。
投稿邮箱:NAOYIHUI@163.com
未经许可,禁止进行转载、摘编、复制、裁切、录制等。经许可授权使用,亦须注明来源。欢迎转发、分享。
投稿/会议发布,请联系400-888-2526转3。




