

垂体腺瘤(pituitary adenomas, PAs)是一种常见的起源于垂体前叶神经内分泌细胞的颅内肿瘤,约占颅内原发性肿瘤的15%。药物作为一种主要的治疗方式,但是,其治疗靶点目前仅有多巴胺受体和生长抑素受体;另一方面,药物治疗具有耐药性。因此,临床上迫切需要发现新的靶点并改善药物治疗效果,提供新的治疗策略。
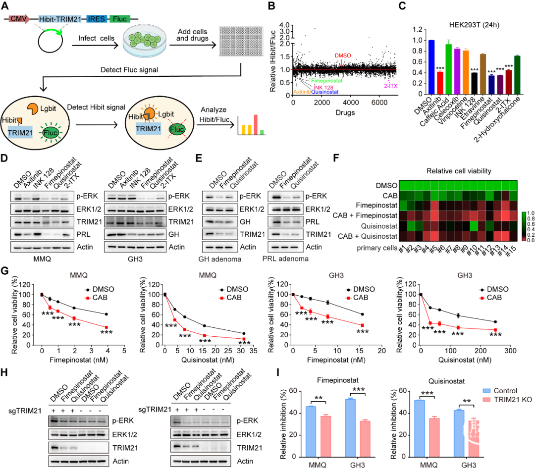
为了探究TRIM家族基因在垂体腺瘤增殖和药敏中的作用,我们针对大鼠垂体肿瘤细胞株构建了靶向TRIM家族基因的sgRNA文库(包含60个TRIM家族基因),通过体内外CRISPR筛选发现TRIM21的敲除可能抑制细胞生长及增强药物敏感性。后续,进一步通过垂体瘤细胞系MMQ和GH3进行体内外实验明确了TRIM21促进垂体腺瘤的增殖和耐药的作用。





瑞金医院神经外科吴哲褒主任医师、薛礼副研究员为论文的共同通讯作者;瑞金医院神经外科刘衍挺医师、瑞金医院博士后刘芳为论文的共同第一作者。
共同通讯作者简介
吴哲褒 主任医师
上海交通大学医学院附属瑞金医院
● 教授,博士生导师,瑞金医院垂体/泌乳素瘤诊治中心主任,神经外科副主任,中国脑垂体救助计划发起人,上海医师协会神经外科分会副会长
● 目前已获得包括7项国家自然科学基金在内的科研项目20余项,以第一完成人获中华医学科技奖二等奖一项,省部级科技二等奖一项,以第一申请人获得/申请国家发明专利4项
● 曾获“王忠诚中国神经外科医师年度奖”、浙江省卫生高层次创新人才和浙江省自然基金杰出青年、上海杰出青年医学人才、上海市优秀学术带头人和上海卫生健康领军人才
● 以通讯/第一作者在国际期刊发表SCI论文80余篇,总影响因子>400分,包括权威期刊Nature Reviews Endocrinology, Endocrine Reviews, Acta Neuropathologica, Nature Communications, Genome Medicine, Neurology, Autophagy, JCEM, Neuro-oncology, Journal of Neurosurgery等
薛礼 副研究员
上海交通大学医学院附属瑞金医院
硕士生导师,上海交通大学医学院附属瑞金医院神经外科泌乳素中心;上海市海外高层次人才计划入选者,上海脑科学与类脑研究中心“求索杰出青年”计划入选者;研究方向:GPCR在垂体瘤等颅内肿瘤中多维度功能调控研究及创新药物靶点开发。
声明:脑医汇旗下神外资讯、神介资讯、神内资讯、脑医咨询、Ai Brain 所发表内容之知识产权为脑医汇及主办方、原作者等相关权利人所有。







