本次「精选编译」由上海中医药大学附属龙华医院顾思纯医师编译,为大家带来《缺血性脑卒中后线粒体动脉内移植减少脑组织损伤》,欢迎大家阅读分享!
来自弗吉尼亚大学健康系统神经外科的Pedro Norat等学者通过动物实验评估动脉内自体线粒体移植的输送功效以及对脑缺血组织的影响,结果在线发表于2023年3月的《Stroke Vasc Interv Neurol》。
——摘自文章章节
【REF:Norat P, et al. Stroke Vasc Interv Neurol. 2023;00:e000644. doi: 10.1161/SVIN.122.000644】
缺血性脑卒中是导致死亡及严重残疾的重要原因。目前,神经保护剂对缺血性脑卒中的临床疗效有待进一步验证,静脉内溶栓及机械取栓术也存在再灌注损伤风险,因此需要针对缺血和再灌注损伤的新治疗策略来改善卒中预后。线粒体功能是所有多细胞真核生物代谢稳态的基础。在神经系统中,线粒体产生三磷酸腺苷(ATP)对于建立跨质膜的电化学梯度和突触传递必不可少;动脉闭塞后脑线粒体开始失去电化学离子梯度,导致ATP合成停止和活性氧过量产生。ATP的长期耗竭导致质膜去极化,并最终导致细胞死亡。
线粒体移植作为一种治疗方法首先在心血管疾病中被探索,最近研究表明神经元可以整合其他细胞(如星形胶质细胞)释放到细胞外空间的线粒体。线粒体再摄取可以保持神经元的活力,促进卒中后的恢复。越来越多的证据表明,脑缺血后补充线粒体是有益的,但向受损脑组织输送线粒体的最佳途径尚未被充分研究。为此,来自弗吉尼亚大学健康系统神经外科的Pedro Norat等学者通过动物实验评估动脉内自体线粒体移植的输送功效以及对脑缺血组织的影响,结果在线发表于2023年3月的《Stroke Vasc Interv Neurol》。
研究者使用大脑中动脉闭塞的小鼠卒中模型,评估通过颈动脉向缺血脑组织输送活性自体线粒体的可行性,同时研究利用聚焦超声(FUS)激活微泡方法对线粒体通过血脑屏障的输送功效的影响。
研究者利用gentleMACS Octo解离剂从鼠腓肠肌中成功分离线粒体(图1)。

图1. 骨骼肌中分离线粒体的形态和功能特性
用骨骼肌分离剂从小鼠腓肠肌中分离线粒体。A.电子显微镜图像显示从3批代表性分离物中分离出线粒体,保存了质膜和有组织的基质。使用imageJ软件分析线粒体区域。B.流式细胞仪分析。分离的线粒体用有丝分裂示踪物Red CMRox标记,流式细胞仪分析,并与参考珠进行比较。我们发现分离的线粒体的大小低于参考文献的大小(6µm)。C.荧光显微镜图像显示用线粒体示踪物标记的线粒体,表明膜电位保留。D.Mitotimer基因标记的荧光图像或线粒体。E.一种新鲜分离的线粒体悬液或缓冲液,用细胞滴度-GloATP测定法进行分析。
研究表明,缺血性损伤削弱了血脑屏障,与未经FUS辅助的卒中模型小鼠相比,FUS显著增加血脑屏障的通透性,输注的线粒体在血管外脑实质中达到更高的浓度。

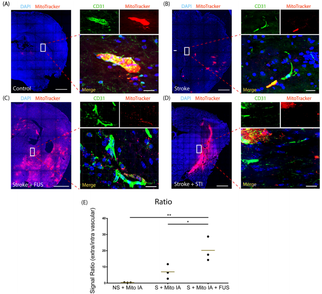
图2. 动脉内输注线粒体穿透缺血性血脑屏障
A.经动脉注射线粒体在正常大脑实质中的有限扩散。比例尺,700µm。高倍图像显示cd31标记血管中荧光标记线粒体的细节。比例尺,15µm。B.急性缺血性卒中经动脉注射线粒体。DAPI染色半球图像显示梗死核心处线粒体密度最高,提示外渗。在高倍图像中,脑实质和血管内外均检测到线粒体信号。C.经动脉注射线粒体进入急性缺血性卒中,随后进行FUS+MBs后,观察到卒中半球线粒体的渗透性增加,包括缺血半暗区。此外,在放大的图像中,血管中的线粒体沉积并不常见。D.为了比较,对卒中进行直接立体定向注射。这导致一个较强大的载荷和有限的扩散。高倍图像显示实质中线粒体密度的波动,血管中线粒体信号缺失。E.图中总结血管外和血管内的信号比率。NS+Mito IA,对照组脑动脉内线粒体注射;S+Mito IA,卒中组脑动脉内线粒体注射;S+Mito IA+FUS,卒中组脑动脉内线粒体注射,聚焦超声辅助。
脑实质与血管内的比率为20.20±7.57,提高了线粒体的输送功效(图2),且FUS不会导致脑出血等额外损伤(图3)。因此,FUS可以安全有效地增强卒中后大脑中线粒体的输送。

图3. FUS不会引起出缺血脑组织的出血损伤
A-C. tpMCAo后诱导的急性缺血性卒中小鼠用Gd-DTPA增强MRI成像,暴露于FUS,并使用Gd-DTPA标注成像。A. T2序列显示卒中区域和3个选定的FUS目标(红色圆圈)。B. T1加权序列证实在FUS前缺血性卒中区中的Gd-DTPA增强。C. T1加权序列显示FUS后在目标区域有Gd-DTPA显著增强。D.显示在FUS后,Gd-DTPA增强磁共振成像像素灰度显著增加。这些数据表明,暴露在FUS下的缺血脑组织中存在大量的血脑屏障开放。E.FUS超声检查前和F.检查后的GRE序列,提示未检测到出血性并发症。G.组织学染色证实无微出血。对暴露脑区进行H&E染色连续切片,均未发现微出血。
研究者利用免疫组织化学和共聚焦技术进一步发现,脑细胞可以整合外源性线粒体,经FUS辅助移植的线粒体,可整合到所有研究的细胞类型中(图4)。

图4. 脑细胞可以整合外源性线粒体
高功率共聚焦图像显示,在聚焦超声(FUS)辅助的线粒体移植后,大脑中多种细胞可以整合外源性线粒体。A.GFAP阳性的星形胶质细胞;B. Iba1阳性的小胶质细胞;C.MAP2阳性的神经元被发现含有mito示踪剂标记的外源性线粒体(白色箭头)。
研究表明,线粒体注射可改善受损脑组织的ATP含量,为缺血组织提供外源性能量支持,其中未经FUS辅助的动脉内线粒体注射组达到最高总ATP水平(40±6 pmol/kg),显著高于其他组(图5)。研究显示,动脉内输注线粒体可显著提高细胞活力并减小梗死面积(图5)。

图5. 线粒体移植改善缺血性卒中的预后
A.发生急性缺血性卒中时,大脑的ATP水平。卒中后同侧半球ATP水平下降,FUS辅助动脉内注射线粒体(Mito IA+FUS)以及直接立体定向注射线粒体(Mito STI)后ATP恢复。没有FUS辅助的动脉内线粒体注射组(Mito IA)提供的ATP水平明显高于其他组,甚至超过正常对照水平。B和C.流式细胞术用于评估线粒体移植后脑卒中半球的细胞活力。B.用于分离活细胞群和死细胞群的门控策略。C.图示卒中半球的活细胞百分比。使用缓冲液输注作为对照(缓冲液IA),在tpMCAo后,卒中半球的细胞活力显著下降。动脉内注射线粒体(Mito IA)显著挽救缺血组织中的细胞活力。在本实验中,FUS辅助的线粒体注射(Mito IA+FUS)并没有提高细胞活力。动脉内线粒体注射后梗死面积减小。采用远端MCA凝血法诱发卒中,缺血1小时后在动脉内注射线粒体或缓冲液;24小时后采集大脑,用TTC进行梗死染色。D. pdMCAo的卒中小鼠和E.线粒体注入小鼠(卒中+Mito)采用代表性TTC染色大脑。F.评估经动脉内注射缓冲液(Buffer IA)或线粒体(线粒体IA)后各组小鼠之间的梗死面积,动脉内注射线粒体组的平均梗死面积减少34%。
经颈动脉途径注射是有效的自体线粒体移植方式,并可整合到卒中后受损脑实质中的神经元和神经胶质细胞中。移植的线粒体有助于提高卒中后受损脑组织中ATP浓度,缩小梗死体积并增加细胞活力。FUS辅助可安全有效地增加卒中事件中血脑屏障的通透性,从而提高自体线粒体移植的功效。
关注缺血性脑卒中

点击或扫描上方二维码
查看更多“介入”内容









