

背 景
胶质母细胞瘤(glioblastoma,GBM)是一种颅内原发性恶性肿瘤,具有侵袭性高、复发率高、预后差等特点。TRCs是具有高致瘤性和自我更新能力的细胞亚群。相比于肿瘤内其他细胞亚群,TRCs对常规化疗药物具有较高的耐药性,是化疗后肿瘤复发的关键因素之一。我们的数据显示3D纤维蛋白凝胶培养富集的TRCs对TMZ耐药性显著增强;然而,这些GBM TRCs的基因表达特征尚未被系统研究,并且参与TMZ耐药的关键分子仍有待于进一步挖掘。
团队通过转录组测序分析了TRCs的差异表达基因,发现STC1的高表达伴随着GBM对TMZ耐药性的增加;并且中国胶质瘤基因组图谱(Chinese Glioma Genome Atlas,CGGA)数据显示,经历TMZ治疗的患者中STC1表达水平更高。以上数据提示我们,STC1可能在TRCs对TMZ产生耐药中发挥着重要作用。团队利用细胞培养和动物模型分别在体外和体内评估了STC1表达水平对TMZ治疗GBM的影响及其分子机制。
结 果
01.
胶质瘤患者组织中STC1的表达随着临床分级升高而增加。
研究团队通过单细胞测序和聚类分析发现,AGBL4在GBM细胞簇中普遍表达,且在复发性GBM中表达水平显著上升。癌症基因组图谱(TCGA)数据库分析进一步证实,AGBL4高表达与GBM患者较差的预后相关。多种实验方法也验证了AGBL4在GBM组织中的高表达及其与不良预后的关联。

02.
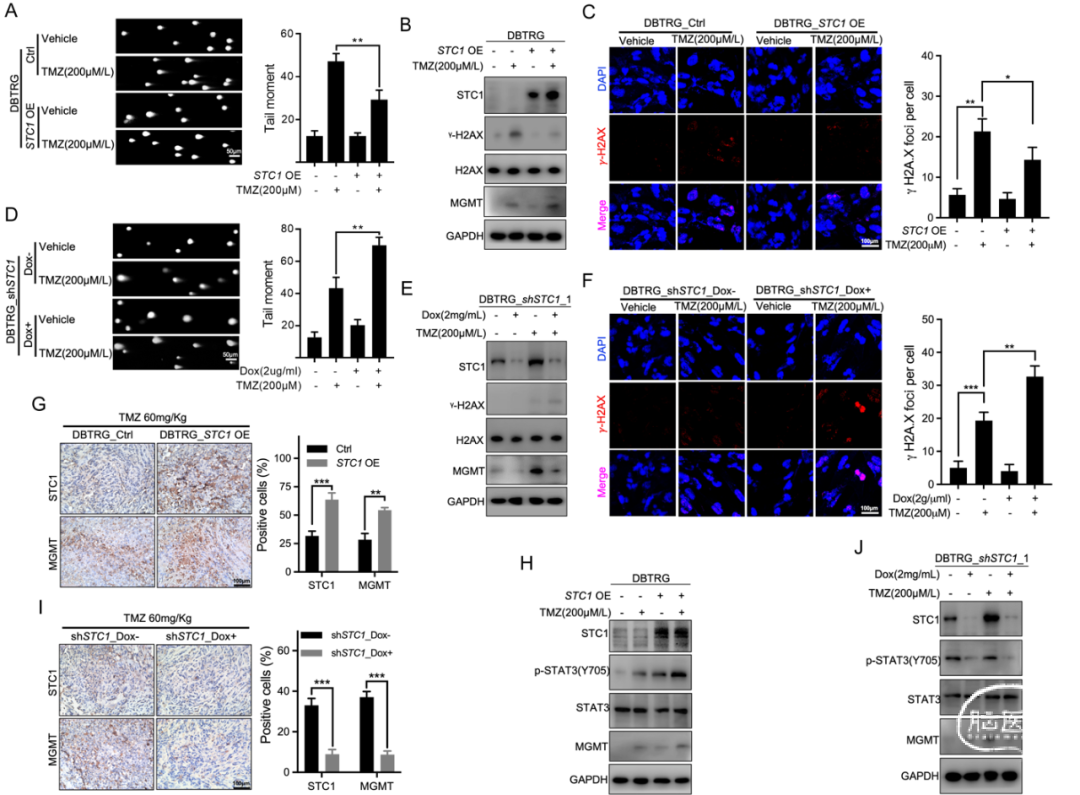
构建STC1高表达的人源胶质瘤细胞株,进行小鼠颅内原位移植瘤建模,探究STC1高表达在体内对TMZ治疗GBM的影响。

03.
通过在GBM细胞中过表达和敲降STC1,研究结果显示TMZ处理后,过表达STC1的GBM细胞DNA碎片和DNA损伤标志物升高不显著,而STC1敲降的GBM细胞中DNA碎片和DNA损伤标志物进一步升高;此外,蛋白免疫印迹实验结果显示,过表达STC1的GBM细胞中MGMT表达显著升高,与此相反的是STC1敲降的胶质瘤细胞中MGMT表达显著降低。这一结论被荷瘤小鼠肿瘤组织的免疫组化结果进一步证实。

上述研究结果提示,STC1高表达可能通过正向调控MGMT表达从而影响TMZ对GBM的治疗效果,同时STC1可能作为克服TMZ耐药的潜在治疗靶点。
![]()
通讯作者简介
罗杰 教授
湖北医药学院附属太和医院(十堰市太和医院)
. 主任医师、博士生导师、教授,神经外科博士,国务院特殊津贴专家
. 现任太和医院党委书记,湖北医药学院党委常委、副院长,西安交通大学及湖北中医药大学博士生导师,武汉大学医学院及湖北医药学院研究生导师,太和医院神经外科学科带头人,太和医院神经疾病研究所所长
. 中华医学会神经外科学分会青年委员会委员、中华医学会航海医学分会常委、卫生部临床医学工程技术专家库专家、卫生部脑卒中筛查与防治工程基地医院专家委员会委员、湖北省神经外科质控中心副主任委员
. 曾担任太和医院院长,先后荣获湖北省首届“医学领军人才”、全国五一劳动奖章、全国医院院长突出贡献奖、全国先进工作者等荣誉称号
. 先后主持开展了神经外科多项新技术、新业务。主持国家自然科学基金面上项目一项,省部级课题10余项,获湖北省科技进步二等奖、三等奖各一项
秦军 教授
湖北医药学院附属太和医院(十堰市太和医院)
. 专业技术二级岗,主任医师,神经外科博士,硕士研究生导师,十堰市太和医院神经外科主任兼神经肿瘤疾病诊疗中心主任
. 湖北省病生学会神经疾病专业委员会副主任委员,湖北省神经修复学会副理事长,湖北省医学会神经外科学分会委员,湖北省神经科学学会神经外科专业委员会颅神经疾病学组副主任委员,世界神经外科联盟(WFNS)会员,湖北省微循环学会神经外科专委会常委,湖北省神经电生理与调控学会常务理事,湖北省病理生理学会第十届理事会理事
. 从事神经外科工作二十余年,能熟练开展代表国内先进水平的手术如鞍区巨大肿瘤、三脑室、侧脑室肿瘤、脊髓肿瘤、桥小脑角听神经瘤及脑膜瘤、蝶岩斜巨大脑膜瘤、松果体及脑干肿瘤等高难度手术的显微外科治疗
. 近年主持开展二十余项国内先进的新业务、新技术,主持多项国家级、省市级科研项目,并获湖北省科技进步二等奖,在国外发表多篇高影响因子SCI、在国内中华神经外科杂志等权威期刊发表30余篇专业学术论文
董志强 教授
湖北医药学院附属太和医院(十堰市太和医院)
. 十堰太和医院神经疾病研究中心主任;华中农业大学生物医学与健康学院,教授,博士生导师
. 现任中国临床肿瘤学会(CSCO)神经系统肿瘤专家委员会副主任委员;中国微循环协会肿瘤专业委员会副主任委员;中国动物学会斑马鱼分会理事;湖北遗传学会理事
. 长期致力于神经干细胞发育、脑损伤与再生调控机理研究,发表SCI论文40余篇,包括以通讯(含共同)作者在Advanced Science、Developmental Cell、Bioactive Materials、Cell Reports、Elife等高影响力期刊发表多篇研究论文。作为第一完成人,获得国家发明专利授权5项。在Signal Transduction and Targeted Therapy、Advanced Science、Cell Death & Disease、Biomarker Research等多个国际杂志担任编辑和审稿人。主持多项国家自然科学基,并获得湖北省重大研发计划项目、湖北省杰出青年基金资助
声明:脑医汇旗下神外资讯、神介资讯、神内资讯、脑医咨询、Ai Brain 所发表内容之知识产权为脑医汇及主办方、原作者等相关权利人所有。








