

文章链接:https://doi.org/10.1016/j.gendis.2024.101431
由宣武医院神经外科颅底和脑肿瘤中心肖新如教授团队研究的Systematic Pan-Cancer Analysis Identifies DNASE2 as a Potential Prognostic Marker and Immunotherapeutic Target for Glioblastoma Multiforme论文,于2024年9月10日在线发表于Genes & Diseases。(IF=6.9,JCR 1区)
关键词:胶质母细胞瘤(GBM)、脱氧核糖核酸酶2(DNASE2)
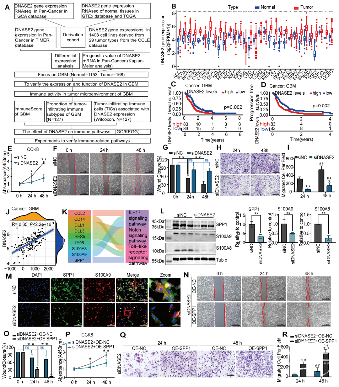
该研究首次发现脱氧核糖核酸酶2(DNASE2)在胶质母细胞瘤(GBM)增殖、迁移、侵袭和免疫微环境中的关键作用及其调控机制。DNASE2与肿瘤的增殖和凋亡、先天免疫信号传导、慢性炎症以及系统性自身炎症性疾病密切相关。然而,DNASE2在GBM中的作用及其机制仍不清楚。
本研究基于癌症基因组图谱(TCGA)数据库、基因型-组织表达(GTEx)数据库和癌细胞系百科全书(CCLE)数据库,分析了DNASE2 mRNA在31种肿瘤和正常组织中的差异表达和预后相关分析。结果显示,DNASE2在GBM患者中表达显著升高,其表达量与GBM患者的总生存期(OS)和无进展生存期(PFS)呈负相关,下调DNASE2表达可降低GBM细胞的增殖、迁移和侵袭能力。进一步研究发现,DNASE2的功能与GBM患者免疫微环境相关,沉默DNASE2可通过IL-17信号通路、Notch信号通路、Toll样受体信号通路及SPP1、S100A8/9基因调节GBM的免疫活性,从而降低GBM细胞的增殖、迁移和侵袭能力。综上,GBM患者中DNASE2的表达水平升高,且通过多种免疫相关通路影响GBM的发生发展。因此,DNASE2可能作为胶质母细胞瘤的潜在预后生物标志物及治疗靶点。


共同通讯作者
肖新如
首都医科大学宣武医院神经外科颅底和脑肿瘤中心主任 博士 主任医师 教授
宣武医院神经外科颅底和脑肿瘤中心主任,中国解剖学会神经解剖学分会主任委员;欧美医学会颅底外科分会副主任委员和秘书长;欧美医学会理事;中国医药教育协会神经内镜与微创医学专业委员会常委,国家卫健委继教神经外科分会颅底外科学组委员,“国之名医”获得者;发表包括Journal of Neurosurgery等杂志论文10余篇;主持北自然重点项目等课题4项;授权发明专利3项。
门诊信息
星期一上午、星期一下午
共同通讯作者
程也
首都医科大学宣武医院
神经外科 副主任医师 副教授
硕士研究生导师;宣武医院神经外科第一党支部副书记;国家神经疾病医学中心(宣武)医学部秘书。中国神经科学学会神经肿瘤分会会委员,欧美医学会“颅底外科分会”委员,中国解剖协会神经外科分会委员,国家卫健委继教神经外科分会青委会委员,中国医师协会脑胶质瘤青年科学家,国家卫健委神经外科诊疗能力大赛全国一等奖。吉林大学白求恩医学院八年制,哈佛医学院联合培养博士。主持国自然面上项目、青年基金、北京市科技新星、北京市医管中心“创新梦工场”、吉林省优秀博士论文获得者、宣武医院聘为:“汇智人才”。以第一、通讯作者发表SCI文章20余篇,总IF=100余分,总引用近900次,代表作发表在BMC medicine,Eur J Nucl Med Mol Imaging,Cancer letters,Genes and Diseases等期刊发表。授权国家发明专利2项(第一发明人)。
门诊信息
星期二下午
共同通讯作者
李世超
河北医科大学第二医院
主管技师
河北医科大学第二医院感染诊断中心主治医师,科研助理专员。博士毕业于河北医科大学病理生理学专业,河北省优秀博士论文获得者。主要研究方向为神经损伤的病理生理学基础与应用研究。发表包括Molecular Neurobiology,Genes and Diseases等杂志论文6篇。
共同第一作者
曹军
日照市人民医院神经外科
主治医师 医学硕士
首都医科大学宣武医院专培毕业学员。山东省康复医学会意识障碍与促醒分会委员。从事临床医疗、科研、教学工作10余年。业务专长:擅长各种颅内、脊髓肿瘤以及三叉神经痛、面肌痉挛微创手术治疗。以第一作者或共同一作发表中文核心期刊及SCI文章5篇,参编著作3部。
共同第一作者
陈思
唐山市人民医院神经外科
主治医师 医学硕士
首都医科大学宣武医院专培2021级学员。从事临床医疗、科研、教学工作10余年。业务专长:各种颅内肿瘤,颅脑外伤,脑血管病。以第一作者或共同一作发表中文核心期刊及SCI文章3篇。
![]()
声明:脑医汇旗下神外资讯、神介资讯、神内资讯、脑医咨询、Ai Brain 所发表内容之知识产权为脑医汇及主办方、原作者等相关权利人所有。













