
01.
单细胞测序和多组学分析揭示AGBL4在GBM中高表达,与患者预后密切相关。

研究团队通过单细胞测序和聚类分析发现,AGBL4在GBM细胞簇中普遍表达,且在复发性GBM中表达水平显著上升。癌症基因组图谱(TCGA)数据库分析进一步证实,AGBL4高表达与GBM患者较差的预后相关。多种实验方法也验证了AGBL4在GBM组织中的高表达及其与不良预后的关联。
02.
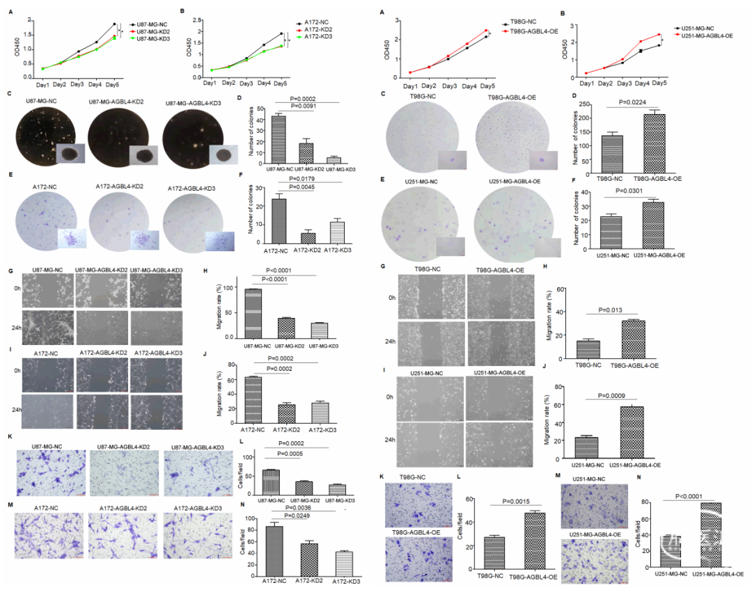
功能实验证实AGBL4促进GBM细胞增殖、迁移和侵袭。

通过在GBM细胞系中敲低或过表达AGBL4,研究者发现AGBL4显著影响GBM细胞的生物学行为。CCK-8实验、集落形成实验、划痕实验和Transwell实验等一系列功能实验证实,AGBL4的表达水平与GBM细胞的增殖、迁移和侵袭能力呈正相关。
03.
转录组分析揭示AGBL4通过调控MMP-1表达影响GBM进展。

转录组测序分析发现,敲低AGBL4后,多个与细胞外基质组织、整合素结合等相关的基因表达发生显著变化。进一步研究确定MMP-1是AGBL4的重要下游靶基因。功能实验证实,外源性添加MMP-1可以部分逆转AGBL4敲低导致的GBM细胞恶性表型的下降。
04.
AGBL4-MMP-1轴与炎症反应通路密切相关。

生物信息学分析显示,AGBL4相关的差异表达基因富集在IL-17信号通路等炎症相关通路。免疫细胞相关性分析发现,MMP-1、FOS和FOSB的表达水平与多种免疫细胞的浸润程度相关。蛋白质相互作用网络分析进一步揭示了MMP-1与多个炎症反应基因的相互作用。这些结果提示AGBL4-MMP-1轴可能通过调节炎症反应影响GBM的肿瘤微环境。
05.
动物实验验证AGBL4-MMP-1轴在GBM进展中的关键作用。

研究团队通过建立裸鼠原位移植瘤模型,证实了敲低AGBL4可显著抑制GBM的生长并延长小鼠生存期。而过表达MMP-1可部分逆转AGBL4敲低带来的抑瘤效果,进一步验证了AGBL4-MMP-1轴在GBM进展中的关键作用。
研究意义与展望
1
深入阐明AGBL4调控MMP-1的具体分子机制。
2
利用大规模临床样本验证AGBL4-MMP-1轴的临床相关性。
3
研究AGBL4与其他已知GBM驱动基因的协同作用。
4
开发针对AGBL4的小分子抑制剂,探索其治疗潜力。
5
进一步研究AGBL4-MMP-1轴在调节肿瘤微环境中的作用。
陈菊祥教授表示:"我们的研究不仅深化了对GBM分子机制的认识,更为靶向治疗提供了新的可能性。未来,我们将继续深入探索AGBL4-MMP-1轴在GBM中的作用,致力于将这一发现转化为改善GBM患者预后的新策略。"
![]()
通讯作者简介
陈菊祥 教授
海军军医大学第一附属医院(上海长海医院)
海军军医大学第一附属医院(上海长海医院)神经外科学科带头人,行政主任、书记、教授、主任医师、博士生(博士后)导师,哈佛大学麻省总院博士后
1995年毕业于第二军医大学海军医学系,2003年获第二军医大学神经外科博士学位,师从我国著名神经外科专家卢亦成教授。2012~2013年受国家留学基金委公派在哈佛大学麻省总院、Barrow Neurological Institute及Karolinska Institute等国际著名神经外科学习
国务院特殊津贴专家、国家百千万人才工程、“有突出贡献中青年专家”;全军高层次创新人才工程-“拔尖人才”、解放军原总后勤部“科技新星”;上海领军人才、上海卫生系统优秀学科带头人、上海曙光学者、浦江人才、青年科技启明星及追踪人才、银蛇奖等。荣立三等功2次,上海市卫生局行政记大功1次
2021年获评“人民好医生”。2018年获中国医师协会神经外科手术大赛冠军和中国医师协会脑胶质瘤手术大赛一等奖。2017年获评平安“中国好医生”。国家科技部重大项目、国家自然基金委评审专家,军队后勤科技装备评价专家库成员,海军教学创新团队成员
中国医师协会脑胶质瘤专委会常委、颅底专委会委员;中国抗癌协会脑胶质瘤专委会常委;中国神经科学学会临床与基础分会委员;上海市医学会神经外科分会副主任委员;上海市抗癌协会神经肿瘤专委会副主任委员;全军神经外科专委会委员和上海司法鉴定专家委员会专家
担任《Neuro-Oncology》等7本杂志编委或审稿专家。从事医疗教育科研工作28年。年均完成各类神经外科手术约400台左右。专业方向为颅脑创伤和神经肿瘤的临床与基础研究
擅长颅脑战、训创伤的临床综合救治;擅长以微创技术切除复杂颅底肿瘤、脑干肿瘤和颅颈交界处肿瘤等高风险手术;擅长脑胶质瘤系统性、个体化综合治疗
主持国家863计划1项、军队重点专项1项、国家自然科学基金项目7项、上海市组织部、科委基金和卫健委人才基金7项。以第一完成人获上海市科技进步奖一等奖(2016-1)、上海市科技进步奖二等奖(2005-1)、中国抗癌协会科技二等奖(2012-2)、中华医学科技奖(2010-1)和上海医学科技二等奖(2010-1)、江苏省科技进步二等奖(2022-2)等多项成果;共发表论文100余篇,其中以第一作者或通讯作者(含共同)在Nature Communication、PNAS、Advanced Science、EbioMedicine等发表66篇SCI论文(总IF 300.5分);被《Science》《Nature》等他引1600余次
第一作者简介
张帅 副主任医师
海军军医大学第一附属医院(上海长海医院)
海军军医大学第一附属医院(上海长海医院)副主任医师,博士
2012年本科毕业于吉林大学白求恩医学院,2020年博士毕业于南京医科大学,师从导师鲁晓杰教授
任上海市医学会神经外科分会肿瘤学组组员,江苏省中西医结合学会神经外科分会青年委员;海军军医大学第一附属医院(长海医院)“优博人才” “优秀员工”,中共无锡市组织部 “事业单位记功人员”
主持国自然青年项目1项,无锡市青年项目1项,参与国自然面上项目2项。以第一完成人获得江苏省医学新技术引进一等奖(2020年),第二完成人获得江苏省医学新技术引进二等奖(2016年);在《Journal of Clinical Investigation》、《Neuro-oncology》、《Cancer Letters》等杂志发表SCI论文数篇,累计影响因子40余分。以第一申请人申请国家发明专利3项
![]()
声明:脑医汇旗下神外资讯、神介资讯、神内资讯、脑医咨询、Ai Brain 所发表内容之知识产权为脑医汇及主办方、原作者等相关权利人所有。










