
Neuro-Oncology
Volume 22, Issue 4, April 2020
本期编译:
钞 敏
西安唐都医院
李德生
解放军总医院第五中心
邓 钢、刘宝辉
武汉大学人民医院
张申起、蔡林志
武汉大学人民医院
蒋 磊
海军军医大学长征医院
张韫泽
西安唐都医院
柴 毅
清华大学玉泉医院
宋 健、黄麒霖
中部战区总医院
梁朝峰
中山大学附属第三医院
王靖生
深圳市儿童医院
刘 伟
清华大学玉泉医院
组稿、审校
王 樑
西安唐都医院
Neuro-Oncology
2020年4月速览
EDITORIALS
1.组织病理学或者分子特征诊断的胶质母细胞瘤患者的生存率类似
Analogous survival for patients with glioblastoma diagnosed by either histopathological or molecular features
Patrick J Cimino
Neuro Oncol, Volume 22, Issue 4, April 2020, Pages 437–439, https://doi.org/10.1093/neuonc/noaa009
2016年WHO的《中枢神经系统肿瘤分类》将组织病理学与IDH1/2外显子的点突变以及1p/19q联合缺失结合起来,提供了成人弥漫性胶质瘤的整合分类,在预测患者生存率方面优于单独的病理组织学。为了掌握最新的分子知识,成立了中枢神经系统肿瘤分类分子信息及实践方法联盟(cIMPACT-NOW),负责提供专家共识来定期更新CNS肿瘤的分类和分级策略。
cIMPACT-NOW第3次更新提出任何组织学确诊的WHO II级和III级IDH野生型星形细胞瘤,具有以下三种分子改变之一的(EGFR扩增、TERTp突变、+Chr 7/-Chr 10),都应该认为是IDH野生型具有胶质母细胞瘤分子特征的弥漫性星形细胞胶质瘤,WHO IV级。
本期Neuro-Oncology中,Tesileanu等通过对87例组织学诊断为WHO II/III级IDH野生型星形细胞瘤患者进行回顾性研究,发现符和cIMPACT-NOW推荐的WHO IV级IDH野生型星形细胞胶质瘤的分子诊断标准患者的预后与197例组织学确诊为WHO IV级GBM患者相似,为cIMPACT-NOW推荐的胶质瘤分子诊断标准提供了理论依据。随着分子诊断的逐步推展,还可以应用于包括临床治疗的前瞻性研究在内的许多方面。
【钞敏】
2.联合阻断STAT3和EGFR有可能是解开胶质母细胞瘤耐药难题的一个途径?
Dual blockade of STAT3 and EGFR: a key to unlock drug resistance in glioblastoma?
Sabrina Fritah, Simone P Niclou
Neuro Oncol, Volume 22, Issue 4, April 2020, Pages 440–441, https://doi.org/10.1093/neuonc/noaa039
众所周知,胶质母细胞瘤(glioblastoma,GBM)缺乏有效的治疗方法,很大程度上与肿瘤的异质性和高耐药性有关。目前认为原发性化疗抵抗一方面是源于肿瘤细胞诱导适应性信号级联的内在特性,另一方面可能通过选择无应答的克隆在治疗过程中产生的耐药性。研究表明,表皮生长因子受体(EGFR)是GBM中基因扩增最常见的改变基因,其中最常见的变异是EGFRvIII,但是采用单一的针对EGFR的方法不能持续有效抑制肿瘤生长,因此临床上迫切需要一种有可靠依据的联合方法。研究发现信号转导和转录激活因子3(STAT3)是参与GBM发病的主要通路之一,Weiss实验室之前也已经报道EGFR和EGFRvIII可协同激活STAT3,核STAT3能够参与调节与细胞增殖、记忆、迁移和血管生成相关基因的表达;STAT3的活化又能够促进巨噬细胞的聚集从而导致免疫逃避。因此,从目前研究看多种致癌途径均与STAT3通路有关,从而使STAT3成为GBM发病机制上的一个重要的分子枢纽,也使其成为一个潜在理想的治疗靶点。然而,GBM却表现出对STAT3抑制剂的原发性抵抗。
在本期Neuro-Oncology中,Fan等人的研究结果提示GBM细胞在STAT3机制不完整时原发性抵抗的潜在机制。Fan等在研究中发现,使用STAT3抑制剂Stattic后,GBM细胞会诱导细胞因子特别是促炎细胞因子白细胞介素-6的表达;进一步研究表明,核因子kappa B(NF-kB)的激活是STAT3阻断或下调所诱导的细胞因子表达的原因。出乎意料的是,他们发现使用STAT3抑制剂能够激活EGFR受体从而激活NF-kB,而这个过程与EGFR过度表达、磷酸酶和张力蛋白同源物(PTEN)突变无关。为了探究STAT3、EGFR和NF-kB之间的关系,他们进行了亚细胞分离并证实了STAT3抑制后细胞核中的EGFR和NF-kB信号磷酸化,该结果支持存在转录调控这一调节机制。
为了发现抑制STAT3后激活EGFR的机制,作者研究了STAT3的表达是否与GBM患者中不同EGFR配体的差异表达相关。有趣的是,在活体中EGFR配体β细胞素(betacellulin,BTC)和上皮调节蛋白与STAT3的表达呈负相关,而在体外STAT3缺失能够诱导BTC的表达和分泌从而导致EGFR活化。尽管EGFR-STAT3正向信号转导是已知的肿瘤对EGFR靶向治疗的耐药机制,但这些结果表明,STAT3阻断诱导了涉及BTC的STAT3-EGFR反馈环路,从而促进了对STAT3抑制剂的耐药。作者进一步在GBM细胞的实验上发现STAT3抑制剂Stattic联合BTC抗体可在体外抑制GBM的生长,诱导肿瘤细胞凋亡。并且他们使用一种已知能穿过血脑屏障的第三代EGFR酪氨酸激酶抑制剂奥希替尼证实了上述发现。这个实验结果提示尽管单独抑制STAT3或EGFR并不影响GBM在体内的生长,但是联合阻断却能提高荷瘤小鼠的总体生存率。
总之,Fan等的研究阐明了联合EGFR和STAT3靶向治疗GBM的潜力,在GBM联合治疗的概念上有了进一步的发展,当然在后期还有很多重要的问题需要一步步解决。
【李德生】
3.是否辅以鞘内化疗,这是问题所在
To add IT chemotherapy, or not to add, that is the question
Eudocia Q Lee
Neuro Oncol, Volume 22, Issue 4, April 2020, Pages 442–443, https://doi.org/10.1093/neuonc/noaa040
大约10%的转移癌患者会出现柔脑膜病变,其致死率较高,且缺乏有效的治疗方法,中位生存期仅有数月。影像学和脑脊液检查可以协助我们判断病变是否累及柔脑膜,但确诊仍有困难。目前,针对柔脑膜癌的临床试验数据较少。本期杂志中,Le Rhun及其团队发布了DEPOSEIN试验的结果,该试验是关于乳腺癌柔脑膜转移的多中心、随机对照试验,非常值得我们关注。
目前,尚缺乏治疗柔脑膜癌的标准方案。DEPOSEIN试验主要关注是否辅以鞘内化疗。新诊断的乳腺癌柔脑膜转移患者被随机分为两组,对照组接受系统性化疗,实验组在此基础上,辅以阿糖胞苷脂质体鞘内化疗。与对照组相比,实验组患者的中位无进展生存期延长,且生活质量无差异。然而,两组的总生存期无显著差异。
尽管如此,该研究仍具有指导意义。最近,新型紫杉烷衍生物ANG1005和靶向药物奥西替尼单药化疗在某些乳腺癌或肺癌患者中取得了较好的疗效。然而,由于血脑屏障的限制,大多数的化疗药物的脑脊液浓度较低,当病变累及柔脑膜时,辅以鞘内化疗是合理的。目前,阿糖胞苷脂质体已停止商用,关于鞘内化疗药物的选择,可供选择的有甲氨蝶呤、阿糖胞苷和噻替哌等。曲妥珠单抗和PD-1单抗欧狄沃的临床试验尚在进行中。
这项临床试验表明,针对柔脑膜癌患者的临床试验是可行的,柔脑膜癌患者亟需更好的治疗方案。该项试验在设计上虽有一定缺陷,但为我们不断探索治疗柔脑膜癌的新疗法迈出了重要一步。
【邓钢、刘宝辉】
4.关注胶质母细胞瘤的先天免疫反应,寻找前进的方向
Understanding innate immune response in glioblastoma in search of a way forward
Ayush Pant, Michael Lim
Neuro Oncol, Volume 22, Issue 4, April 2020, Pages 444–445, https://doi.org/10.1093/neuonc/noaa038
由于T细胞在直接杀死肿瘤细胞方面的作用,T细胞一直是肿瘤免疫学研究的焦点。研究显示,CD8细胞毒性T细胞浸润增加及CD8、CD4 T细胞同时较高浸润情况下有利于预后,进一步证实了T细胞在介导肿瘤控制或清除中发挥关键作用。这些发现,再加上针对PD-1-PD-L1通路的治疗性单克隆抗体的成功使用,使效应T细胞在免疫检查点阻断应答性肿瘤(如黑素瘤)中重新焕发活力,表明了研究T细胞活化和衰竭的重要性,以充分了解免疫监视和肿瘤生长之间的平衡。这种使用免疫检查点阻断来释放T细胞突变的努力在脑胶质瘤中并没有取得同样的成功,这就需要在肿瘤微环境中识别出可能减弱免疫治疗效果的关键因素。在本期杂志中,de Groot和他的团队帮助我们了解了这些促进肿瘤生长的髓样细胞,并向我们展示了它们如何介导胶质母细胞瘤(GBM)患者对抗PD-1治疗的耐药性。
在II期“机会窗口”试验中,de Groot等对派姆单抗治疗后GBM标本的免疫微环境进行了表征,以研究抗PD-1治疗引起的免疫效应功能的变化。de Groot等人通过表征派姆单抗治疗后GBM的免疫微环境,以研究抗PD-1治疗引起的免疫效应功能的改变。本研究显示肿瘤内T细胞稀少,且CD68+免疫抑制巨噬细胞占优势,且不随治疗而改变,提示这些免疫抑制巨噬细胞的存在导致抗PD-1疗效的减弱。肿瘤中的CD68+巨噬细胞表达丰富的免疫抑制标志物,并构成大部分免疫细胞,占70%。de Groot及其同事发现了这些“M2”表型倾斜的CD68+巨噬细胞,这可能有助于抑制T细胞募集、效应作用或通过激活耗尽的T细胞来隔离抗PD-1治疗。尽管de Groot的团队在派姆单抗治疗后的标本与未处理的GBM相比,免疫组化分析中发现产生T细胞的颗粒酶B略有增加,但T细胞浸润没有显著增加。Scalper等和Claughesy等人通过抗PD-1疗法证明了T细胞浸润的相对增加以及T细胞中趋化因子转录物和IFN-y相关基因的上调。这种差异性可能突出了GBM的异质性,需要多管齐下的方法来治疗。
由于T细胞不能完全独立发挥功能,因此必须了解它们与可能影响其活性的细胞之间的相互作用,de Groot团队的研究指出了一种可能的机制,髓样细胞可以通过这种机制来协调T细胞在控制肿瘤进程中的失败。对这种抑制机制的了解对于开发克服它们的疗法很重要。在肿瘤免疫学领域,调节髓样细胞与T细胞的相互作用日益被认为是影响T细胞功能的一种方式。靶向髓样细胞以影响T细胞活性的治疗方法的著名例子包括肿瘤内注射GM-CSF以增强肿瘤浸润DCs的数量以增强抗原呈递,阻断肿瘤促进和T细胞抑制性TGF-b的活性。这种方法尤其适用于脑胶质瘤,因为它们主要募集巨噬细胞并使它们极化以达到促进肿瘤的表型。虽然研究针对募集的巨噬细胞的CSF1-R抑制作用已显示出对脑胶质瘤小鼠模型的功效,但使用CSF1-R抑制剂的临床试验显示出有限的益处,进一步需要对胶质瘤中髓细胞群体的多样性和功能性进行表征。
de Groot等人对免疫细胞浸润的免疫表型分析是减少脑胶质瘤免疫抑制,揭示新的可能靶点以及改善预后的重要一步。对肿瘤样品中发现的免疫簇进行鉴定,可鉴定出CD68 +巨噬细胞上的抑制性标志物,包括VISTA和B7-H3,PD-L1以及PD-1。最近的临床前研究表明,阻断或消融髓样细胞中的PD-1信号传导可以促进效应单核细胞的分化,转化为增强T细胞活化和肿瘤清除,而对T细胞的PD-1消融则没有达到同样的效果。尽管PD-1在de Groot小组确定的许多巨噬细胞簇中表达,但巨噬细胞上存在其他抑制性标记可能表明,为什么仅PD-1阻断可能不足以靶向胶质母细胞瘤中的髓样细胞。CD68 +巨噬细胞中存在替代检查点可以弥补PD-1-PD-L1的阻滞作用,并且在抗PD-1给药治疗期间,免疫抑制性髓样细胞在肿瘤中的优势可能会改变。因此,联合针对CD68+巨噬细胞上的VISTA、B7-H3等抑制分子的治疗,在PD-1-PD-L1阻断的情况下,进行T细胞活化将是有益的。
de Groot研究小组通过表征在接受派姆单抗治疗的GBM患者治疗窗期间免疫种群的变化, 发现肿瘤中缺乏T细胞和免疫抑制的CD68+巨噬细胞,这些细胞在抗PD-1治疗后没有发生改变。随着肿瘤内CD68+巨噬细胞功能的进一步鉴定,我们可能进一步了解如何克服这种髓样细胞介导的免疫抑制。从阻断它们募集到肿瘤,到靶向髓样细胞上的替代检查点标记物,再到从肿瘤中清除它们,我们可能很快就会扩大我们的治疗手段,以延长胶质瘤患者的生存期。
REVIEW
1.成人复发性胶质瘤的标准病理和分子特征:神经肿瘤学研究的效果评价
Toward a standard pathological and molecular characterization of recurrent glioma in adults: a Response Assessment in Neuro-Oncology effort
Ali S Haider, Martin van den Bent, Patrick Y Wen, Michael A Vogelbaum, Susan Chang ...
Neuro Oncol, Volume 22, Issue 4, April 2020, Pages 450–456, https://doi.org/10.1093/neuonc/noz233
不管是哪种亚型,成人弥漫性胶质瘤在治疗过程中会出现不可避免的进展。复发胶质瘤的病理评估目前缺乏严格标准,且胶质瘤复发的复杂背景和肿瘤再次切除的固有限制会阻碍后续基于组织的分析,难以进行准确地病理评估和分子检测,可能对复发胶质瘤的预后及明确其内在病理机制无益。
作者建议对复发胶质瘤进行标准化、高质量的组织学和分子病理评估,对标准操作程序进行优化和修正,以最大限度地提高胶质瘤再次活检的效用。
具体而言,为避免影响复发胶质瘤病理结果判定的准确性,可借助影像学引导和术中肿瘤染色技术,以获得临床和影像学相关的组织,并进行足够的取材和建立更客观的病理评判标准。此外,由于肿瘤的高度异质性,需对再次取材标本进行分子检测,有助于明确驱动复发的分子机制和导致治疗抵抗的分子网络及潜在靶点。
在临床具体实践中,应建立可靠、客观的组织病理学标准以准确区分复发与残留胶质瘤;通过影像学分析、临床随访结合病理学诊断进行前瞻性研究以确立胶质瘤假性进展的诊断标准;对复发胶质瘤的标本进行分子检测;在临床试验中对治疗后病理组织进行系统评估,以确定新疗法对胶质瘤的组织学和分子表达特征的影响。
【蒋磊】
BASIC AND TRANSLATIONAL INVESTIGATIONS
1.β细胞素驱动胶质瘤的耐药性
Betacellulin drives therapy resistance in glioblastoma
Qiwen Fan, Zhenyi An, Robyn A Wong, Xujun Luo, Edbert D Lu ...
Neuro Oncol, Volume 22, Issue 4, April 2020, Pages 457–469, https://doi.org/10.1093/neuonc/noz206
胶质母细胞瘤(glioblastoma,GBM)是最常见的原发性脑肿瘤,也是致死率最高的肿瘤之一。信号转导和转录激活因子信号3(STAT3)信号通路的激活可以驱动GBM的进展,与GBM的恶性程度和不良预后相关。因此STAT3可以作为GBM的一个潜在治疗靶点,但GBM细胞却可对STAT3抑制剂表现出原发性抵抗。为了探究这种抵抗的机制,作者研究了STAT3抑制过程中表皮生长因子受体(EGFR)的激活情况。作者通过在STAT3抑制剂处理过的细胞上,进行蛋白质和基因表达实验、蛋白质稳定性分析、细胞因子阵列、磷酸酪氨酸阵列和EGFR配体蛋白阵列,证明对STAT3的阻断触发了快速的适应性反应——EGFR配体β细胞素(BTC)的表达和分泌。这种适应性反应导致了EGFR的激活和下游蛋白核因子kB(NF-kB)的磷酸化,通过激活EGFR:NF-kB信号通路轴,从而减弱了STAT3抑制剂的抗肿瘤活性。进一步分别在STAT3基因敲除和未敲除的小鼠身上使用抗BTC中和抗体进行治疗,发现抗BTC中和抗体通过抑制STAT3的抑制剂诱发的EGFR和NF-kB活化,从而增加了肿瘤细胞对STAT3抑制剂的敏感性。因此对STAT3和BTC的联合阻断能够诱导GBM细胞的凋亡、抑制肿瘤的生长、提高荷瘤小鼠的存活率。这项研究揭示了在STAT3、EGFR和NF-kB之间存在反馈环路,正是这一环路介导了GBM对STAT3抑制剂的原发性耐药。同时,该研究也提出了针对这一环路的治疗干预策略,为伴EGFR扩增的GBM患者提供了一种可行的治疗方法。
【李德生】
2.广泛的脑干浸润,而不是占位效应,是终末期胶质母细胞瘤的共同特征
Extensive brainstem infiltration, not mass effect, is a common feature of end-stage cerebral glioblastomas
Michael R Drumm, Karan S Dixit, Sean Grimm, Priya Kumthekar, Rimas V Lukas ...
Neuro Oncol, Volume 22, Issue 4, April 2020, Pages 470–479, https://doi.org/10.1093/neuonc/noz216
如何延长胶质母细胞瘤(GBM)患者生存期的进展仍十分缓慢。更好的理解为什么患者的生存率仍然很低,对制定新的策略方向至关重要。本研究对对33例GBM患者死亡后的大脑进行尸检,检查其大体和微观异常。通过详细的图表回顾完成临床病理相关性。与以往的研究结果相比较,研究更广泛的外科切除和替莫唑胺应用等与预后的关系。在以往的的GBM尸检报道中,72%的大脑有占位效应,50%的病例有脑疝形成,脑干肿瘤浸润仅占21%。但在本组病例中,33例GBMs中只有10例(30%,P=0.0003)有占位效应,只有1例有脑疝形成(3%,P<0.0001)。22例(67%,P<0.0001)在脑干有广泛的肿瘤浸润,伴有脑桥和白质束的破坏。患者中位生存期的延长与脑干浸润的存在有直接关系(脑干浸润病例16.1个月,而无广泛脑干浸润病例9.0个月;P=0.0003)。
随着医疗水平的提高,严重的占位性效应在GBM患者中看起来发生率降低,而播散出现的几率增加,包括播散到危及生命的脑干区域尤为明显。这对临床前GBM模型的建立以及旨在进一步提高患者生存率的临床试验的设计具有重要意义。

A.脑干浸润与患者的生存。(红色为本研究数据,蓝色和绿色为以往的研究数据),B.多种不同白质显微从皮质经中脑延伸到脑桥,包括额桥束(橙色)、皮质脊髓束(绿色)、顶桥束(蓝色)和枕桥束(紫色)。(颞桥束在图平面的内侧和外侧),这样的传导束是的大脑中任何地方产生的GBM科技进入脑干的重要结构。
【张韫泽】
3.IDH-mut低级神经胶质瘤的G-CIMP-high分子亚型中出现了与侵袭性相关的代谢重编效应
Metabolic reprogramming associated with aggressiveness occurs in the G-CIMP-high molecular subtypes of IDH1mut lower grade gliomas
Victor Ruiz-Rodado, Tathiane M Malta, Tomohiro Seki, Adrian Lita, Tyrone Dowdy ...
Neuro Oncol, Volume 22, Issue 4, April 2020, Pages 480–492, https://doi.org/10.1093/neuonc/noz207
如何早期发现脑肿瘤的侵袭性增强一直是神经肿瘤学领域关键问题。异柠檬酸脱氢酶突变(IDH-mut)是低级别胶质瘤和继发性胶质母细胞瘤(GBM)的重要标记物,它是研究与肿瘤发生的相关分子机制的理想模型。胶质瘤中IDH基因突变会产生CpG岛甲基化表型(G-CIMP), G-CIMP表型可以根据甲基化程度进一步分类,甲基化程度高(G-CIMP-high)预后良好和甲基化程度低(G-CIMP-low)预后不良。最初IDH-mut胶质瘤往往表现出一种惰性(indolent)、非糖酵解(non-glycolytic)的表型,但一部分此类胶质瘤会转变为瓦博格效应(Warburg,亦称为有氧糖酵解)样表型的继发性胶质母细胞瘤。
为明确这种转化有关的机制和分子特征,本文作者在这项研究中,使用3种来源于患者的细胞系(既有惰性也有侵袭性)作为细胞模型,用于研究IDH1 mut 胶质瘤侵袭性增强的相关代谢重编效应(metabolic reprogramming)。通过代谢组学,转录组学和表观基因组学的研究,探讨胶质瘤中代谢与肿瘤生物学之间的联系,并进一步通过肿瘤基因组计划(TCGA)中的临床数据加以验证。
作者发现在侵袭性细胞模型中,IDH1 mut具有高糖酵解表型,是因为其具有以乳酸脱氢酶a (LDHA)为主的糖酵解基因启动子甲基化的特异性缺失;与惰性模型相比,其mRNA和代谢物水平有所增加。进一步研究表明, G- CIMP -high亚群可以根据代谢组学差异划分为2个不同亚群:G-CIMP-high 高糖酵解(high-glycolytic)和低糖酵解(low-glycolytic);具有高糖酵解表型的患者生存预后最差,并且乳酸的产生与胶质瘤的侵袭性增强相关。因此,作者建立了临床乳酸检测模型,用于监测IDH1-mut胶质瘤的肿瘤侵袭性和代谢重编效应。
因此,作者建议在早期监测乳酸水平,鉴于其为非侵入性检测,较易应用于临床试验,并有可能在早期识别胶质瘤的侵袭性增强,并建议将其作为胶质瘤代谢重编效应和肿瘤侵袭性的生物标记。
【柴毅】
4.连接蛋白43肽段,TAT-Cx43266-283,在动物在体模型中选择性抑制胶质瘤干细胞侵袭性生长并提高模型动物的生存率
Connexin43 peptide, TAT-Cx43266-283, selectively targets glioma cells, impairs malignant growth, and enhances survival in mouse models in vivo
Myriam Jaraíz-Rodríguez, Rocío Talaverón, Laura García-Vicente, Sara G Pelaz, Marta Domínguez-Prieto ...
Neuro Oncol, Volume 22, Issue 4, April 2020, Pages 493–504, https://doi.org/10.1093/neuonc/noz243
既往研究发现,连接蛋白43可抑制c-Src的活性,其低表达可能与肿瘤干细胞的增殖以及侵袭特性密切相关。
本研究中采用连接蛋白43与c-Src直接反应的266-283氨基酸肽段,与反式激活因子蛋白连接(TAT)构成的TAT-Cx43266-283肽段为主要研究对象。生物素标记TAT-Cx43266-283处理细胞证明TAT-Cx43266-283主要集中于肿瘤干细胞,具有选择性。腹膜内给予TAT-Cx43266-283可减少GL261小鼠胶质瘤细胞成瘤后的侵袭性。当向免疫缺陷小鼠颅内注射TAT-Cx43266-283处理后的人源胶质瘤干细胞7天后,成瘤组织中干细胞标记物Nestin和Sox2的表达降低;30天后的组织切片细胞染色也证实了成瘤组织中肿瘤干细胞明显减少。此外,针对免疫功能小鼠胶质瘤模型存活率的统计进一步证实了TAT-Cx43266-283可以提高小鼠胶质瘤模型的存活率。
TAT-Cx43266-283在本实验中显示了良好的治疗性以及一定的靶向性,是一种潜在的治疗方式,但是其在体治疗的安全性,仍需要更多谨慎的验证。
【宋健、黄麒霖】
5.基于深度学习的脑转移瘤检测和辅助分割算法
Deep learning–based detection and segmentation-assisted management of brain metastases
Jie Xue, Bao Wang, Yang Ming, Xuejun Liu, Zekun Jiang ...
Neuro Oncol, Volume 22, Issue 4, April 2020, Pages 505–514, https://doi.org/10.1093/neuonc/noz234
磁共振 T1加权三维磁化强度预备梯度回波序列(3D-T1-MPRAGE)是MRI中检测脑转移瘤(BM)的首选方法。作者对BM开发了一种利用3D-T1-MPRAGE图像基于深度学习的自动检测和分割算法(称为BMDS网络),并对其性能进行了评估。该BMDS网络是级联的3D全卷积网络(FCN),用于自动检测和分割BM。文中总共纳入了3家医院1652例患者的3D-T1-MPRAGE图像(分别为n=1201、231和220),由神经放射科医生和肿瘤放射科医生共同在3D-T1-MPRAGE图像中进行手动分割,评估分割的敏感性,特异性和骰子比。特异性和敏感性用于评价所分割的相关部分,骰子比率用于定量测量自动和手动分割结果之间的重叠。用配对样本t检验和方差分析进行统计分析。结果发现,BMDS网络可以检测到图像上所有的BM,检测结果达到100%的准确度。通过对1201例患者的数据集进行4倍交叉验证,自动分割与手动分割密切相关:敏感性为0.96±0.03(范围0.84-0.99),特异性为0.99±0.0002(范围0.99-1.00),肿瘤总体积的骰子比为0.85±0.08(范围0.62-0.95)。 BMDS网络准确检测和分割BM的鲁棒性在其他2个数据集上也得以验证。因此,该BMDS网能自动准确地检测和分割BM,有助于立体放射治疗专家对诊断、治疗计划和随访的管理。

利用BMDS网络分割多个脑转移瘤。图为一67岁男性肺癌脑转移患者。3D T1-MPRAGE增强图像显示脑内多发转移灶(A)。(B)使用不同颜色的标签手工分割,(C)肿瘤的手动分割空间视图,BMDS网络自动分割(D)与手动分割高度一致。
CLINICAL INVESTIGATIONS
1.IDH1/2野生型具有胶质母细胞瘤的分子特征的WHO IV级弥漫性星形细胞胶质瘤的生存率研究:cIMPACT-NOW标准的实践
Survival of diffuse astrocytic glioma, IDH1/2 wildtype, with molecular features of glioblastoma, WHO grade IV: a confirmation of the cIMPACT-NOW criteria
C Mircea S Tesileanu, Linda Dirven, Maarten M J Wijnenga, Johan A F Koekkoek, Arnaud J P E Vincent ...
Neuro Oncol, Volume 22, Issue 4, April 2020, Pages 515–523, https://doi.org/10.1093/neuonc/noz200
中枢神经系统肿瘤分类分子信息及实践方法联盟(cIMPACT-NOW)第3次更新提出:IDH1/2野生型的低级别弥漫性星形细胞胶质瘤患者只要具有以下三种分子改变之一:EGFR扩增、TERTp突变、+Chr 7/-Chr 10,均应该被重新归于IDH1/2野生型具有胶质母细胞瘤的分子特征的WHO IV级弥漫性星形细胞胶质瘤。针对这次更新,本文对87例IDH1/2野生型低级别弥漫性星形细胞胶质瘤患者的预后进行回顾性研究,其中71例符合IDH野生型WHO IV级星形细胞胶质瘤的分子分类(图1),通过建立71例患者与197例IDH1/2野生型GBM患者的Cox比例风险模型,分析比较两组预后,结果显示71例符合cIMPACT-NOW分子诊断的患者与197例IDH1/2野生型GBM患者的中位生存时间类似(23.8月vs 19.2月)(图2),此外,我们还发现22例只存在TERTp突变的WHO IV级IDH野生型星形细胞胶质瘤患者与IDH1/2野生型GBM患者的中位生存时间也相似(14.4月vs 19.2月)。本研究证实了cIMPACT-NOW的第3次更新,并且作者认为应该将IDH1/2野生型WHO IV级星形细胞瘤在没有限定突变的情况下归类为IDH1/2wt胶质母细胞瘤。

图1

图2
【钞敏】
2.阿糖胞苷脂质体鞘内化疗联合系统化疗与单纯系统化疗在新发乳腺癌柔脑膜转移中的疗效对比
Intrathecal liposomal cytarabine plus systemic therapy versus systemic chemotherapy alone for newly diagnosed leptomeningeal metastasis from breast cancer
Emilie Le Rhun, Jennifer Wallet, Audrey Mailliez, Marie Cecile Le Deley, Isabelle Rodrigues ...
Neuro Oncol, Volume 22, Issue 4, April 2020, Pages 524–538, https://doi.org/10.1093/neuonc/noz201
肿瘤柔脑膜转移(LM)常发生于乳腺癌晚期,患者预后极差,总生存期约为4个月。尽管鞘内化疗在LM患者中的作用尚未得到证实,但在大多数欧洲国家被广泛应用,LM患者每周接受2次鞘内注射甲氨蝶呤、阿糖胞苷或硫替帕(Thiotepa)化疗。
DEPOSEIN(NCT01645839)是一项随机开放的Ⅲ期研究,旨在探讨鞘内化疗在新发乳腺癌柔脑膜转移(LM)患者中的作用。
本研究共纳入73例LM患者,选用阿糖胞苷脂质体作为鞘内化疗药物。对照组患者的中位无进展生存期(PFS)为2.2个月(95% CI: 1.3-3.1),而实验组为3.8个月(95% CI: 2.3-6.8)(p=0.04);对照组患者的中位总生存期为4.0个月(95% CI: 2.2-6.3),而实验组为7.3个月(95% CI: 3.9-9.6)(危险比为0.85,95%CI:0.53-1.36)(P=0.51)。实验结果表明:与单纯系统化疗相比,鞘内化疗联合系统化疗可显著延长LM患者的无进展生存期,但对总生存期和生活质量没有明显影响。为了明确鞘内化疗对总生存期的影响,我们需要优化患者入选标准和选择更有效的治疗药物。
【邓钢、刘宝辉】
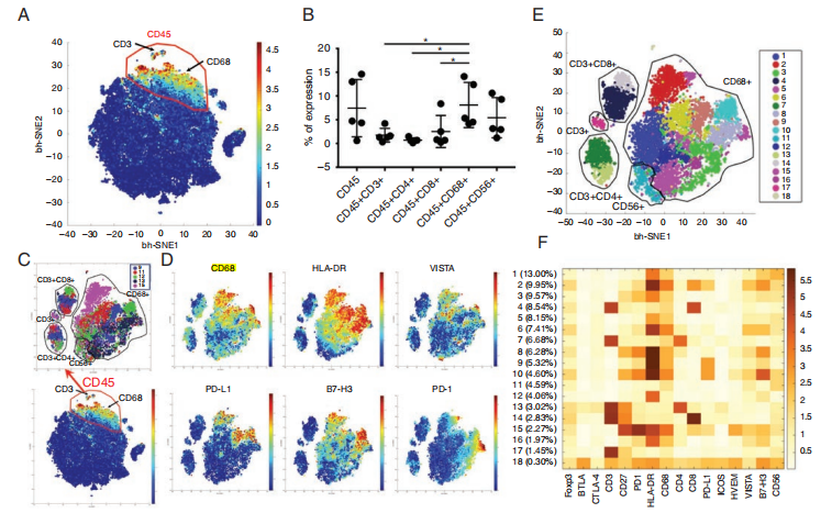
3.CD68+巨噬细胞可能是抗PD-1治疗复发胶质母细胞瘤失败的原因
Window-of-opportunity clinical trial of pembrolizumab in patients with recurrent glioblastoma reveals predominance of immune-suppressive macrophages
John de Groot, Marta Penas-Prado, Kristin Alfaro-Munoz, Kathy Hunter, Be Lian Pei ...
Neuro Oncol, Volume 22, Issue 4, April 2020, Pages 539–549, https://doi.org/10.1093/neuonc/noz185
为了分析抗PD-1治疗复发胶质母细胞瘤失败的原因,作者设计II期临床试验观察帕博利珠单抗(PD-1抗体)治疗复发胶质母细胞瘤后肿瘤微环境中免疫细胞构成和免疫分子表达情况。纳入条件:需要再次手术的、18岁以上复发GBM病人,KFS评分≥60,每天给予的地塞米松不超过2mg。常规流程:在术前第21天和术前1天分别注射帕博利珠单抗200mg,术中留取病人肿瘤组织进行分析。术后恢复2-3周后注射帕博利珠单抗200mg,3周后再注射一次,随访24个月。

使用质谱流式细胞技术(CyTOF)对帕博利珠单抗治疗后的复发胶质母细胞瘤标本进行分析:CD45+的白细胞占所有细胞比率为7.45±6%,其中CD68+巨噬细胞占CD45+细胞中的绝大多数(72.58%),而CD3+ T细胞数量极少。免疫相关分子HLA-DR、PD-L1、VISTA、B7-H3的表达与CD68+巨噬细胞密切相关,其中PD-L1、VISTA、B7-H3是免疫抑制相关分子。 PD-1在CD4+/CD8+细胞中表达少,却在CD68+巨噬细胞中表达。采用组织免疫染色(IHC)分析帕博利珠单抗治疗后的复发胶质母细胞瘤组织,也得到相似的结果。

图:GBM中T细胞数量极少,CD68+巨噬细胞占绝大多数,免疫抑制相关分子的表达与CD68+巨噬细胞密切相关。
帕博利珠单抗治疗胶质母细胞瘤失败可能与肿瘤微环境中效应T细胞数量少、具有免疫抑制作用的CD68+巨噬细胞占多数有关。作者分析的主要对象为GBM环境中CD45+细胞,细胞数量较少(7.45%,如图A)。 而GBM微环境中有大量巨噬细胞/小胶质细胞,约占细胞总数的20-50%,其中部分为CD45-,在免疫抑制中也发挥着重要作用。另外,CD68+巨噬细胞在抗PD-1免疫治疗中的具体机制也需进一步研究。
【蔡林志】
PEDIATRIC NEURO-ONCOLOGY
1.HDAC抑制剂诱导儿童胶质瘤中与肿瘤进展关键的支架蛋白的表达:关注EBP50和IRSP53
HDAC inhibition induces expression of scaffolding proteins critical for tumor progression in pediatric glioma: focus on EBP50 and IRSp53
Caroline Capdevielle, Angélique Desplat, Justine Charpentier, Francis Sagliocco, Pierre Thiebaud ...
Neuro Oncol, Volume 22, Issue 4, April 2020, Pages 550–562, https://doi.org/10.1093/neuonc/noz215
弥漫性中线胶质瘤(DMG)是一种预后较差的儿童恶性肿瘤。大多数儿童在确诊后一年内死亡。最近,组蛋白H3的突变已被发现,并被认为是致癌的驱动因素。因此,针对这种表观遗传异常,使用组蛋白脱乙酰化酶(HDAC)抑制剂,如潘诺比妥(PS),是目前在临床试验中评估的一种新的治疗选择。
本研究用膜联蛋白-V/碘化丙啶染色证实,BH3图谱显示PS诱导的胶质瘤细胞参与了不可逆的凋亡过程。通过对3个DMG细胞系的蛋白质组学分析,我们鉴定了PS处理后的2个失控蛋白。我们利用鸡胚DMG模型研究了它们通过沉默RNA而下调的生物学效应,以及与PS处理在体外和体内的联合效应。用电子显微镜验证蛋白质定位。
结果发现PS可上调支架蛋白EBP50和IRSP53的表达。DMG细胞中这些蛋白的减少导致增殖和迁移的阻滞、侵袭和凋亡的增加。EBP50在DMG细胞胞浆和胞核均有表达,证实了该蛋白已知的致癌位置。PS联合EBP50的基因或化学抑制能更有效地抑制胶质瘤细胞的体内外生长。
结果的数据揭示了HDAC抑制剂与支架蛋白失控之间的特定关系,这可能为癌症治疗提供治疗干预的可能性。
译者按:1. EBP50蛋白是由SLC9A3R1基因(溶质载体家族9亚型A3调节因子1或NHERF1;Na+/H+交换调节因子)8编码,在细胞基本功能中起关键作用,通过调节信号分子如β-catenin、PDGFR、EGFR和PTEN发挥功能。因此,它的功能高度依赖于上下游编码,并且在不同的组织和癌症类型之间有所不同。2. IRSP53蛋白由基因BAIAP2,BAI1相关蛋白2编码,通过控制肌动蛋白11的形成参与基本的细胞过程,如迁移和入侵。它在丝状足部表达,与Cdc42和RAC相互作用,被认为是轴突引导和轴突生长的关键。3. 弥漫性中线胶质瘤(DMG,原名弥漫性固有桥脑胶质瘤,DIPG-1)是一种位于脑干的不治之症。大多数患者的生存时间不到一年。这些肿瘤对经典化疗药物几乎不敏感,放射治疗对疾病进展的影响有限。超过80%的DMG携带组蛋白H3的特定突变,这会导致赖氨酸27替换为蛋氨酸(H3K27M),启动致癌信号级联反应。4. Panobinostat正在进行包括DMG在内的数种恶性肿瘤的临床试验。
【王靖生】
Synergistic activity of mTORC1/2 kinase and MEK inhibitors suppresses pediatric low-grade glioma tumorigenicity and vascularity
Antje Arnold, Ming Yuan, Antionette Price, Lauren Harris, Charles G Eberhart ...
Neuro Oncol, Volume 22, Issue 4, April 2020, Pages 563–574, https://doi.org/10.1093/neuonc/noz230
儿童低级别胶质瘤(Pediatric low-grade glioma, pLGG)是最常见的儿童脑肿瘤类型。对于手术难以切除和切除后复发的pLGG的治疗一直是临床的一大难题。大多数pLGG都存在MAPK和mTOR1/2信号通路的持续激活。因此,研究人员推测mTORC1/2的双靶点抑制剂TAK228可以与MEK抑制剂曲美替尼(trametinib)协同抑制pLGG的生长。
为了证实这一猜想,本文作者采用三种具有BRAFV600E突变和NF1缺失的人源pLGG细胞系进行体外实验研究,通过细胞增殖、通路抑制、细胞死亡和衰老等实验探究了TAK228和曲美替尼对细胞系的抑制作用及具体机制。通过Chou–Talalay法评估了双药的协同作用。同时,作者使用人源pLGG细胞BT40构建裸鼠移植瘤模型,观测不同分组裸鼠的总体生存期并通过免疫组化法对相关机制进行了探究。最后,作者使用人脐静脉内皮细胞进行划痕实验并检测血管生成蛋白验证相关分子机制。
通过以上实验,作者发现TAK228和曲美替尼能够以剂量依赖性的方式不同程度地抑制所有pLGG细胞系的增殖,并且双药联合抑制作用更强,具有协同作用。体外实验证实二者主要通过协同抑制mTOR和MAPK信号通路,诱导细胞凋亡和衰老抑制肿瘤细胞增殖。在体内实验中,与空白对照组和单药治疗组相比,双药联合组能够显著抑制肿瘤的生长,延长荷瘤裸鼠的中位生存期。肿瘤组织免疫组化结果显示双药联合组中血管生成相关蛋白CD31和CD34的表达明显降低,提示双药联合可以通过抑制肿瘤新生血管的形成抑制肿瘤生长。进一步实验表明,双药联合组能够明显抑制人脐静脉内皮细胞中内皮生长和侵袭关键蛋白FAK和SRC的磷酸化水平进而抑制人脐静脉内皮细胞的侵袭能力。
因此,作者认为TAK228和曲美替尼可以协同抑制FAK和SRC的激活,抑制肿瘤血管的生成进而抑制肿瘤生长。
【刘伟】
LETTERS TO THE EDITOR
1.医疗保险的索赔资料在脑转移瘤诊断中的应用
Utility of claims data for identification of date of diagnosis of brain metastases
Nayan Lamba, Rachel B Kearney, Elie Mehanna, Paul J Catalano, Daphne A Haas-Kogan ...
Neuro Oncol, Volume 22, Issue 4, April 2020, Pages 575–576, https://doi.org/10.1093/neuonc/noz245
脑转移瘤(BM)约影响10-40%的癌症患者。与其他继发肿瘤累及部位不同,局部治疗(即放疗和手术)通常用于BM的明确治疗。虽然临床试验已导致BM治疗的进展,但与BM相关的基于人群的研究很少。基于人群的研究对于前瞻性或制度性回顾性研究难以评估的结果至关重要,包括对预后、护理模式和医疗保健差异的一般性评估。监测、流行病学和最终结果(SEER)数据库是美国最大的肿瘤数据源之一,并未提供BM患者在原发性恶性肿瘤诊断后的治疗信息。由于很多患者在其临床过程的后期会发展成BM,缺乏的这部分数据严重限制了相关研究。SEER医疗保险数据与SEER相关联,在此,研究者尝试确定保险索赔数据是否能够准确地识别BM患者颅内受累的日期。回顾性分析布列根女子医院(BWH)2000年1月1日至2018年12月31日(N=1383)患者的BM诊断日期。 用ICD9-10的中枢神经系统转移的编码进行查询(ICD-9-CM 198.3;ICD-10-CM C79.31,79.32)。研究发现应用索赔账单记录查询的方法可以准备判断BM发生的时间。
【张韫泽】
2.癌症临床试验中脑转移患者的排除
Exclusion of patients with brain metastases from cancer clinical trials
Roshal R Patel, Vivek Verma, Austin B Miller, Timothy A Lin, Amit Jethanandani ...
Neuro Oncol, Volume 22, Issue 4, April 2020, Pages 577–579, https://doi.org/10.1093/neuonc/noz246
一直以来,由于脑转移瘤患者的预期寿命和干预耐受性较差,各类癌症临床试验均将其排除在外。考虑到在各类癌症中继发性脑转移瘤的高发病率,在临床试验中排除这些患者可能会限制研究结果的普遍性。因此,为在肿瘤临床试验中扩大资格标准,作者在本文中总结了在III期癌症临床试验中脑转移瘤排除标准(BMEC)的发生率、相关性和动态变化趋势。
首先,作者在美国临床试验数据库ClinicalTrials.gov中进行筛选符合条件的临床试验,总有464个试验纳入本研究的初步分析,共250064名患者。将这些临床试验进行区分:一类是完全BMEC(Complete BMEC),共169例(36.4%),此类临床试验排除了所有脑转移的患者,条件BMEC(Conditional BMEC),共140例(30.2%),此类试验更有选择性地排除了患者,即排除任何有症状的、未控制的、有临床进展的或未治疗的脑转移瘤患者,亦或是需要使用类固醇的颅内疾病或软脑膜疾病的患者。随后,作者对各个临床试验特征进行分析总结。值得注意的是,完全BMEC临床试验占比与原发病部位相关,尤其在泌尿生殖系统和胃肠道试验中(P<0.001);与此同时,完全BMEC临床试验占比随着时间推移,从2001-2005年阶段的45.6%下降到2011-2015年的25.5%(P=0.02);而条件BMEC占比率在逐渐上升,从1995-2000年的12.5%上升到2001-2005年的18.9%,2006-2010年的28.7%,2011-2015年的46.1% (P < 0.001);说明在决定脑转移患者是否能参与临床试验的资格审查越来越细化。然而,在商业支持的临床试验中,完全BMEC占比仍然高;但目前来看,完全BMEC占比也在下降,从2001-2005年的52.4%下降到2011-2015年的26.1% (P = 0.002)。
综上所述,在癌症临床试验中完全BMEC仍然很普遍,并且与商业支持有关。然而,完全BMEC的比例正在随着时间的推移而下降,逐渐条件BMEC所取代。作者认为确保脑转移瘤患者能合适地参与癌症临床试验是必要的,这可以促进临床试验的公平性以及研究结果的普遍性。
【柴毅】
3.回信:脑膜瘤患者术后的认知结局:随时间发生的个体变化和晚期认知功能的预测指标
Letter regarding “Cognitive outcomes in meningioma patients undergoing surgery: individual changes over time and predictors of late cognitive functioning”
Frank de Vries
Neuro Oncol, Volume 22, Issue 4, April 2020, Pages 580–581, https://doi.org/10.1093/neuonc/noz247
作者及其研究团队在对82名脑膜瘤术后患者行为期12个月的随访后确定了影响其认知功能的术前关键因素,笔者在此提出两个问题:1)如何评估精神类药物使用对结果的影响;2)术前24小时内对患者行神经心理测试的必要性。
针对问题一:作者在研究方案中纳入了未使用干扰认知功能药物的成人脑膜瘤患者,而部分患者却使用了相关药物。精神类药物包括皮质醇、促醒剂、抗惊厥类药物及其他一系列药品,笔者认为在观察性研究中,应明确使用精神类药物的种类及其使用的时间窗。作者研究中约有43%患者术前未使用包括皮质醇在内的精神类药物,而笔者认为术前应通常使用地塞米松,且抗癫痫药、苯二氮卓类药物等均可影响患者认知功能,因此应当明确精神类药物对患者术前及随访过程中评估结果的影响。
针对问题二:术前24小时,部分患者可能还处于确诊以及了解手术相关风险后的紧张状态。笔者认为,在此阶段,行抗焦虑治疗同样会影响患者认知功能。因此笔者认为在术前24小时内对患者的认知功能评估的有效性和必要性有待商榷。
【宋健、黄麒霖】
4.回信:接受脑膜瘤手术的患者认知结果:随时间发生的个体变化和晚期认知功能的预测指标
In reply to the letter to the editor regarding “Cognitive outcomes in meningioma patients undergoing surgery: individual changes over time and predictors of late cognitive functioning”
Sophie J M Rijnen, Wouter De Baene, Geert-Jan M Rutten, Karin Gehring, Margriet M Sitskoorn
Neuro Oncol, Volume 22, Issue 4, April 2020, Pages 582–583, https://doi.org/10.1093/neuonc/noaa020
回复De Vries提出的两条评论:关于药物使用和术前神经心理学测量方法有效性。
1.关于药物使用与认知分析结果:①对照组受试者(从普通人群中招募)的纳入标准有“不使用会干扰认知功能的药物”,但这不适用于患者,排除标准中已有提及。②关于“为什么所有药物都被归为一类,而不论不同药物对认知的影响程度”。因为这是第一项关于脑膜瘤患者接受手术后认知功能预测指标的研究,药物类型和时机的影响分析超出了本次研究范围,作者认同并将进行该方面的深入研究。③因术前神经心理学筛查(NPS)均在应用地塞米松前收集,故不影响术前NPS的分析结果。
2.关于术前NPS的有效性:作者前期研究发现术前抑郁(但不是焦虑)与认知之间呈负相关,而术后抑郁及焦虑与认知之间呈负相关。故不排除心理压力可能会影响患者认知能力测试结果,但因焦虑和抑郁的影响贯穿整个手术前后,故考虑该影响可忽略不计。






