
越来越多的临床资料支持HCMV与GBM的相关性,HCMV的靶向免疫治疗也取得一定的成果。抗病毒药物缬更昔洛韦可以延长原发性GBM患者中位生存期。HCMV在GBM中的作用仍是一个有争议的话题。
——摘自文章章节
【Ref: Krenzlin H , et al. J Clin Invest. 2019 Mar 11;130:1671-1683. doi: 10.1172/JCI123375. eCollection 2019 Mar 11.】
研究背景
胶质母细胞瘤(GBM)是最常见的恶性脑肿瘤,目前尚缺乏有效的治疗方法。最近,有研究报告人巨细胞病毒(human cytomegalovirus,HCMV)有促进GBM的生成和发展作用。带HCMV的人群非常普遍,在原发性感染症状消退后,HCMV在宿主体内呈潜伏生存状态,当机体应激或免疫受损时可重新激活。而且,在90% GBM标本以及某些其它癌症中,已检出HCMV蛋白和核酸。越来越多的临床资料支持HCMV与GBM的相关性,HCMV的靶向免疫治疗也取得一定的成果。抗病毒药物缬更昔洛韦可以延长原发性GBM患者中位生存期。HCMV在GBM中的作用仍是一个有争议的话题。美国波士顿哈佛医学院布莱根妇女医院神经外科及Harvey Cushing神经肿瘤学实验室的Harald Krenzlin等采用基因工程GBM小鼠模型,研究鼠巨细胞病毒(murine cytomegalovirus,MCMV)感染加速恶性胶质瘤进展的作用机制。结果发表在2019年3月的《The Journal of Clinical Investigation》杂志上。
研究结果
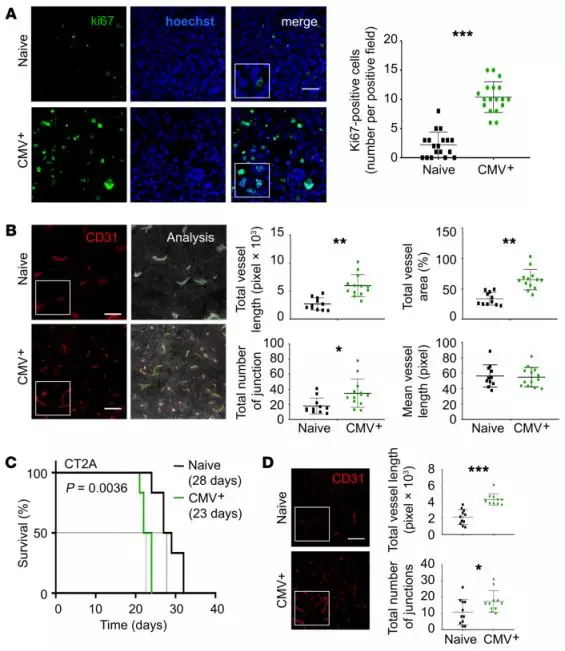
研究者发现感染MCMV(MCMV+)的小鼠GBM生长显著增强,与对照组相比总生存期明显降低(P<0.001)(图1)。MCMV+小鼠中可观察到血管生成和肿瘤血流量增加。小鼠和人GBM的血管周围被周细胞覆盖和肿瘤细胞中MCMV再激活;并且MCMV+小鼠的肿瘤周细胞显著增多(图2)。综上可知,在MCMV存在的情况下,肿瘤生长明显加快,肿瘤内的血管生成显著增加(P<0.005)。同时,研究者发现CMV感染细胞分泌的蛋白组在体外加强周细胞迁移和血管生成,如CMV诱导PDGF-D在体外调节周细胞募集和血管生成;敲除PDFG-D后抑制体内GBM的生长,表明PDGF-D是周细胞募集、血管生成和肿瘤生长的重要CMV诱导因子(图3)。在MCMV+小鼠中使用抗病毒药物西多福韦可改善小鼠的存活状态,抑制MCMV再激活、PDGF-D表达、周细胞募集和肿瘤血管生成,即可逆转MCMV在GBM小鼠模型中的促生长作用。
![]()
图1. MCMV加速小鼠GBM的生长。
![]()
图2. MCMV感染加速小鼠GBM周细胞聚集。
![]()
图3. MCMV感染小鼠GBM促进PDGF-D分泌。
结论
最后作者指出,该研究结果表明,CMV通过募集周细胞和促血管生成促进胶质母细胞瘤生长,也为使用抗病毒疗法治疗与CMV相关的GBM提供理论基础。






