
为了研究PD-1阻断疗法是否能改变免疫功能,延长患者生存期,加州大学洛杉矶分校的Robert Prins 和Timothy Cloughesy领导的团队进行了一项随机、多中心早期临床试验,评估35例复发、可手术切除的GBM患者接受pembrolizumab作为新辅助或辅助治疗后的免疫反应和存活率,并确定潜在的反应生物标志物。研究成果发表在2019年2月《Nature Medicine》在线上。
——摘自文章章节
【Ref: Timothy F. Cloughesy, et al. Nat Med. 2019 Mar;25(3):477-486. doi: 10.1038/s41591-018-0337-7. Epub 2019 Feb 11.】
研究背景
胶质母细胞瘤(glioblastoma multiforme, GBM)是恶性程度最高、最具侵袭性的中枢神经系统肿瘤,预后极差。GBM发病率为3.2/10万例,为最常见的原发性、恶性中枢神经系统肿瘤,其3年生存率仅为10.1%。原发性GBM的中位无进展生存期(progression-free survival, PFS )为6.9个月,而标准治疗:手术和放射治疗联合替莫唑胺治疗,平均总生存时间(median overall survival, mOS)也仅有14.6个月;而在复发性GBM中,mOS仅约24~44周。因此治疗GBM患者迫切需要新疗法。迄今为止,虽然已证实PD-1阻断对GBM疗效有限;然而,临床前研究表明,PD-1/PD-L信号轴有免疫相关性和潜在的治疗作用。因此为了研究PD-1阻断疗法是否能改变免疫功能,延长患者生存期,加州大学洛杉矶分校的Robert Prins 和Timothy Cloughesy领导的团队进行了一项随机、多中心早期临床试验,评估35例复发、可手术切除的GBM患者接受pembrolizumab作为新辅助或辅助治疗后的免疫反应和存活率,并确定潜在的反应生物标志物。研究成果发表在2019年2月《Nature Medicine》在线上。
研究方法
在该研究中,35例复发GBM中有16例在手术前行抗PD-1抗体新辅助治疗(Neoadjuvant group,新辅助组),并与剩余19名同样经历术后抗PD-1抗体辅助治疗(Adjuvant treatment,辅助组),具体资料见表1。结果发现新辅助治疗组的中位生存期为417天,而辅助组患者的中位生存期为228.5天,具体资料见图2。研究发现新辅助组患者出现T细胞和INF-γ相关基因表达升高,肿瘤细胞周期相关基因下调等表现,而辅助组并无此现象。而相对于辅助组,新辅助组的肿瘤局部微环境中T细胞克隆性扩增以及外周血T细胞中PD-1表达降低,单核细胞减少。具体机制原理见图3,图4。
表1. 两组患者的基线资料表
![]()
![]()
图2. 新辅助性pembrolizumab可显着改善复发性GBM患者的总生存期和无进展生存期。
注:新辅助组(红色)患者在手术切除前14±5 d接受200 mg pembrolizumab治疗;辅助组(蓝色)的患者未接受该治疗;作为辅助治疗,两组术后每3周接受200mg pembrolizumab。 a:总体生存的Kaplan-Meier。仅接受辅助治疗的患者的mOS为228.5 天,而新辅助治疗组的mOS为417 天(HR:0.39; P = 0.04)。 b:地塞米松或等效药物的开始和停止时间或贝伐单抗使用时间。 c:新辅助组的一位代表性患者。一名66岁GBM首次复发的女性患者,IDH-1(-),MGMT非甲基化。 PD:疾病进展; pembro: pembrolizumab; Tx:治疗。
![]()
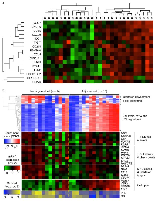
图3. 新辅助组患者的肿瘤基因表达谱。 a:肿瘤INF-γ相关基因组表达热图。在该图中,“A”表示新辅助组中的患者,“B”表示辅助组中的患者。树形图表示Ward最小化无监督层次聚类。绿色:表达减少;红色:表达增加。 b:上图:基因组的富集分析,四分位数≥1。基因集分为三类:(i)干扰素途径诱导 (ii)T细胞活性 (iii)细胞周期/增殖。中图:对应于上述基因集,典型基因的mRNA表达。底图:每个患者的无进展和总生存的热图(log 2)。 MHC:主要组织相容性复合体; OS:整体生存; PFS:无进展生存期。
![]()
图4. 新辅助PD-1阻断疗法治疗复发性多形性GBM的机制。正常情况下,肿瘤浸润淋巴细胞,抑制PD-1/PD-L1。 新辅助治疗,PD-1阻断剂恢复该检查点,通过全身激活和肿瘤特异性T细胞克隆来调节T细胞受体(TCR)克隆型。 反过来,活化T细胞上调干扰素-γ相关信号传导,同时下调肿瘤细胞周期相关基因。术后通过持续的辅助抗PD-1单克隆抗体,肿瘤特异性T细胞持续清除残留的肿瘤细胞,并逐渐转化为记忆T细胞。 在辅助组中,手术发生在检查点阻断释放之前。 由于残留肿瘤抗原减少,TCR调节不太稳定,较少的肿瘤特异性T细胞被激活。 随着肿瘤特异性T细胞的减少,残余肿瘤细胞继续快速增殖。
结论
作者由此认为新辅助PD-1阻断疗法可能增强了局部和全身抗肿瘤免疫应答,并且可能是治疗GBM更有效的方法。
最后,鉴于存活率的显着改善和小样本可能带来的偏倚,作者下一步将扩大样本量,并进行新辅助联合免疫治疗的临床试验,以及深入的生物学分析。






