【Ref: Moreno M, et al. Cell Rep. 2017 Nov 21;21(8):2183-2197. doi: 10.1016/j.celrep.2017.10.083.】
胶质母细胞瘤(glioblastoma,GBM)是中枢神经系统常见的高度恶性肿瘤,具有高侵袭性。成人胶质母细胞瘤可分为五个亚型,其中间质型(mesenchymal,MES)具有更高的恶性程度。该类型患者的预后差,放疗的效果不佳。粘附型G蛋白偶联受体(GPR56)在脑内高表达,可能参与肿瘤上皮-间质转化(EMT)过程。西班牙August Pi i Sunyer生物医学研究所的Marta Moreno等发现GPR56抑制胶质母细胞瘤的间质分化过程,并证实其通过NF-κB信号通路调控分化,结果发表在2017年11月的《Cell Reports》上。
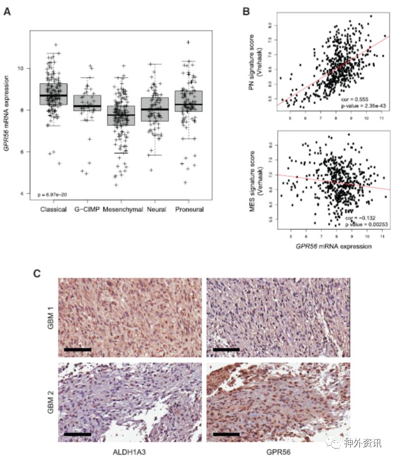
作者分析生物信息学癌症基因组图谱(TCGA)结果和免疫组织化学检测结果显示,相比于其他GBM亚型,GPR56在间质型胶质母细胞瘤(MES-GBM)中表达下调,其表达量与GBM临床样本中的间质型标志物呈负相关(图1)。为证实GPR56在胶质母细胞瘤间质型分化过程中的作用,作者选取胶质瘤干细胞样初始细胞(glioma stem-like initiating cells,GICs)的不同细胞系研究分化过程。结果表明,GPR56在向MES分化的GICs(MES-GICs)中表达下调;TNF-α具有促进MES-GICs向MES-GBM分化的作用。为了证明GPR56在TNF-α诱导分化过程中的作用,作者首先用siRNA技术构建GPR56低表达载体,测定CD44的表达量和CD44阳性细胞百分比。结果证明,GPR56低表达在促进MES-GICs向MES-GBM分化过程中发挥作用。该作用和TNF-α促进MES分化的作用具有协同性,提示GPR56和TNF-α可能通过相同的信号通路起作用(图2)。

图1. GPR56在间质型GBM中表达下调。A.不同亚型GPR56表达差异;B.GPR56表达量与间质型标志分数呈负相关;C.免疫组织化学检测GPR56在间质型GBM中表达下调。

图2. GPR56敲除促进间质分化。A.RT-qPCR测定CD44 mRNA表达量;B.流式细胞术测量CD44阳性的细胞百分数。
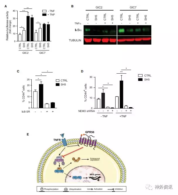
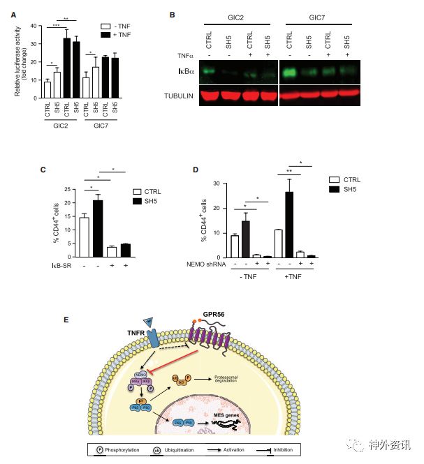
有研究表明,NF-κB信号通路是TNF-α发挥诱导间质分化作用的主要信号通路之一。为证明GPR56也通过NF-κB信号通路发挥作用,研究者进行荧光素酶报告基因实验,结果表明在敲除GPR56的MES-GISs中表现出更高的NF-κB转录活性,提示GPR56抑制NF-κB通路在转录水平上的活性。为揭示其具体的作用机制,作者进行信号通路的研究;结果表明低表达GPR56可通过降低NF-κB信号通路抑制剂IκBα蛋白表达水平,从而增强NF-κB信号通路活性。进一步研究证实GPR56通过抑制IKK复合物,提高IκBα蛋白表达水平,继而对NF-κB信号通路发挥抑制作用(图3)。

图3. GPR56通过NF-κB信号通路抑制间质分化。A.荧光素酶活性实验监测TNF-α处理或者未处理的GPR56敲除或者对照组;B.Western blot分析GICs中IκBα蛋白水平;C、D.流式细胞术测量CD44阳性的细胞百分数;E.GPR56通过NF-κB信号通路发挥作用示意图。
综上所述,GBM是一种高度可塑性的恶性肿瘤,不同的GBM亚型之间可以相互转化。该研究揭示GPR56在蛋白质调控向间质型GBM分化过程中的重要作用。同时揭示GPR56可以调控肿瘤抗放射性。因此,为抗肿瘤治疗提供新思路:GPR56以及下游的NF-κB信号通路可以作为新的抗肿瘤的靶点,以克服肿瘤治疗中的抗放疗性和抗肿瘤分化。
(中南大学湘雅医院熊逸编译,复旦大学附属华山医院王知秋教授审校,《神外资讯》主编、复旦大学附属华山医院陈衔城教授终审)
相关链接




