【Ref: Herrlinger U, et al. Acta Neuropathol. 2015 Oct 22. [Epub ahead of print]
在WHO中枢神经系统肿瘤病理学分类中,把大脑胶质瘤病(gliomatosis cerebri,GC)作为不同于其他脑胶质瘤的一种特殊亚型,其特点是广泛播散,侵袭多个脑叶。遗传学研究表明,这类肿瘤具有胶质瘤特异性基因表型,在某些病例中存在IDH1和TP53基因突变等特点。德国波鸿医学中心神经肿瘤科Ulrich Herrlinger等在上述基因组水平研究的基础上,对GC的甲基化和拷贝数进行分析,认为在未来的WHO中枢神经系统肿瘤病理学分类中可以取消GC的病理学亚型。结果发表在2015年10月的《Acta Neuropathol》在线上。
研究共收集25例GC标本(图1),同时还选取105例传统分类的胶质瘤标本进行对比,包括弥漫性星型细胞瘤,少枝胶质细胞瘤和胶质母细胞瘤。所有标本均进行DNA甲基化谱和拷贝数分析,评价甲基化表型和DNA拷贝数变化对GC预后的影响。

图1. 典型GC病例的神经影像学、病理学及遗传学改变。A. 病例1:GC具有1p/19q共缺失的少枝胶质细胞瘤表型;B. 病例2:GC具有IDH突变胶质瘤表型;C. 病例3:GC具有IDH野生型胶质母细胞瘤表型。
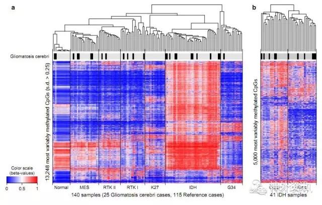
25例GC患者的甲基化表型中,6例与IDH突变胶质瘤类似、5例与IDH突变伴有1p/19q共缺失的少枝胶质细胞瘤类似、12例与IDH野生型胶质母细胞瘤类似(包括1例H3F3A-G34表型、4例RTK1表型、2例RTK2表型和5例间质表型),另外2例与正常脑组织甲基化表型类似,可能是收集的标本中含肿瘤细胞太少所致(图2)。

图2. 25例GC、10例正常脑组织和105例传统分类胶质瘤的甲基化表型分析。
分析25例GC患者资料发现,WHO颅脑肿瘤病理学分级不是GC患者的预后影响因素。而在胶质瘤的分子学分型中,RTK2表型或间质表型的GC患者,总体预后相对较差(图3)。COX多元回归分析发现,MGMT启动子区甲基化是影响GC预后的正性因素(表1)。

图3. GC患者的生存分析。A. WHO颅脑肿瘤病理学分级不能预测患者的预后;B. 分子学分型的RTK2表型和间质表型能预测患者的预后。
表1. 影响GC预后的单因素和多因素回归分析。

作者认为, 大脑胶质瘤病肿瘤中包含不同的遗传学和表观遗传学亚型,而这些亚型与传统分类的胶质瘤分子学亚型相对应。因此,在未来的WHO中枢神经系统肿瘤病理学分类中,可以取消“大脑胶质瘤病”的病理学亚型分类。
(复旦大学附属华山医院Eric编译,浙江大学医学院附属第二医院王勇杰博士审校,《神外资讯》主编、复旦大学附属华山医院陈衔城教授终审)
更多资讯请关注神外资讯微信公众号:neurosurgerynews



