【Ref: Yang P, et al. Oncotarget. 2015 Oct 12. doi: 10. 18632/oncotarget. 5683. [Epub ahead of print]】
异柠檬酸脱氢酶(IDH)是脑胶质瘤的特异性分子标记物之一,其基因突变发生在肿瘤形成的早期。北京首都医科大学胶质瘤中心江涛教授团队在2015年10月的《Oncotarget》在线发表文章,报告胶质母细胞瘤(GBM)IDH1/2突变可显著延长患者生存期,同时也可增强抵抗替莫唑胺(TMZ)化疗的作用。
研究共纳入在该中心治疗的胶质母细胞瘤患者274例,所有患者均行开颅肿瘤切除,留取肿瘤标本用于分子病理学检测,包括IDH1/2突变和MGMT启动子甲基化等。
研究发现IDH1/2突变状态显著影响患者的生存预后,而且独立于年龄和术前KPS评分。在IDH1/2突变型患者中,与术后单一放疗患者相比,联合替莫唑胺化疗并不能有效延长患者生存期,而在IDH1/2野生型患者中,术后放疗联合替莫唑胺化疗可显著延长患者生存期(图1)。

图1. IDH1/2突变状态对替莫唑胺化疗敏感性的影响。A. 放疗联合替莫唑胺对IDH1/2野生型患者预后的影响;B. 放疗联合替莫唑胺对IDH1/2突变型患者预后的影响。
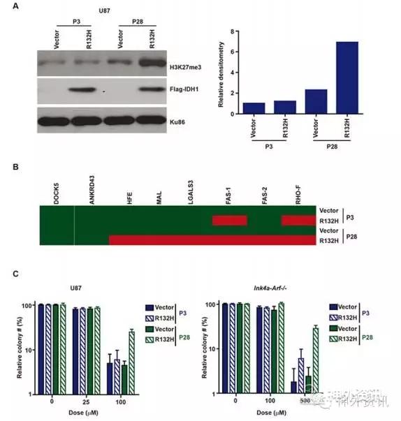
在胶质瘤细胞系的体外试验中,验证了临床试验结果。使用逆转录病毒将IDH1突变基因转入U87细胞系以及Ink4a/Arf−/−细胞系中进行连续培养,发现含有IDH突变基因的胶质瘤细胞系对替莫唑胺的敏感性显著降低(图2)。

图2. 转入IDH1突变基因后显著降低U87细胞系及Ink4a/Arf−/−细胞系对替莫唑胺敏感性。
作者指出,检测IDH1/2突变可预测胶质母细胞瘤患者的预后及术后替莫唑胺化疗的敏感性,因此是判断预后和指导治疗的分子标记物,在胶质母细胞瘤的诊疗过程中具有重要的临床价值。
(北京天坛医院杨沛、复旦大学附属华山医院Eric编译,浙江大学医学院附属第二医院王勇杰博士审校,《神外资讯》主编、复旦大学附属华山医院陈衔城教授终审)
更多资讯请关注神外资讯微信公众号:neurosurgerynews



