【Ref: Gao L, et al. Oncotarget. 2016 May 26; 7(28): 43557-69. doi: 10.18632/oncotarget.9618】
去分化软骨肉瘤(DDCS)是一种可发生于全身的高度恶性的肿瘤,尤其累及颅内时,预后极差。目前治疗以手术联合放疗为主,但肿瘤极易复发,复发后常伴有增殖指数的显著提高,生存期可缩短至2-3个月。如何解释如此急剧的疾病进展,其机制如何?北京协和医院神经外科幸兵教授团队与美国哈佛医学院麻省总医院(MGH)肿瘤放疗中心Thomas F. DeLaney以及美国华盛顿大学医学院病理中心DF Cao等合作,开展针对DDCS放疗后肿瘤快速进展的机制研究,结果由北京协和医院Lu Gao等撰文发表在2016年5月的《Oncotarget》杂志上。
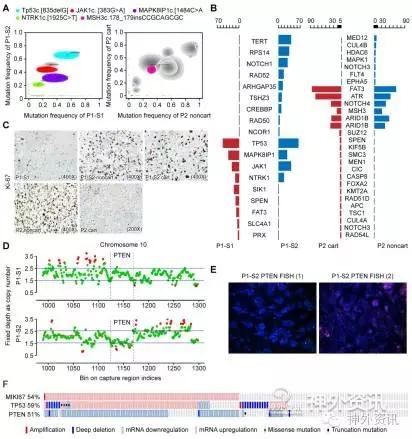
该研究通过对DDCS患者的Oseq-ctDNA靶向二代测序,寻找放疗前后的基因突变频率差异,并利用荧光原位杂交技术(FISH)验证目标基因(PTEN基因)的纯合或杂合缺失情况;蛋白层面利用免疫组化验证蛋白表达水平。同时,通过cBioPortal对200例成人软组织肉瘤的测序分布进行相关性分析,结果表明MKI67、TP53与PTEN基因具有非常高的表达吻合度(图1)。
利用超级计算机运算模拟下游NTRK1蛋白的3D结构蛋白构象,并测量其突变位点与作用位点的三维距离,以排除伪突变基因。经过多层面验证,最终确定TP53与PTEN基因联合缺失是导致DDCS疾病迅速进展的原因,并绘制相关机制示意图(图2)。

图1. 二代测序结果显示TP53与PTEN基因的联合缺失。A.左:放疗前(X轴)与放疗后(Y轴)等位基因突变频率对比,右:非软骨成分(X轴)与软骨成分(Y轴)等位基因突变频率对比;阴影区域大小代表其贝叶斯后概率分布(Bayesian posterior probability distributions)情况;B.Oseq靶向测序结果:显示高频的共同突变及特有突变;C.Ki-67指数变化的免疫组化结果;D.放疗后位于10号染色体的PTEN基因外显子1-9区域出现明显的拷贝数减低;E.荧光原位杂交(FISH)验证PTEN的纯合缺失(11%)及杂合缺失(56%);F.利用cBioPortal分析200例成人软组织肉瘤的测序分布,其中MKI67、TP53与PTEN基因具有非常高的表达吻合度。

图2. TP53与PTEN基因的联合缺失与DDCS放疗后疾病迅速进展相关。A.免疫组化显示PTEN与TP53的表达情况;B.NTRK1蛋白的3D结构蛋白构象,经测量其中突变的A642V与Y676、 Y680、Y681和Y791的距离分别是25.48 Å、 23.80 Å、 25.83Å和 31.91 Å;C.Phospho-p44/42与Phospho-Stat3的免疫组化结果;D.由TP53与PTEN基因联合缺失而导致DDCS疾病进展的机制示意图。
综上所述,TP53与PTEN基因的联合缺失可导致DDCS放疗后肿瘤迅速进展和恶化。因此,需要开展进一步的基础及临床试验,在放疗的同时给予相应措施,以改善疾病预后。
(北京协和医院高路编译,北京协和医院幸兵教授审校,《神外资讯》主编、复旦大学附属华山医院陈衔城教授终审)
相关回顾
更多资讯请关注神外资讯微信公众号:neurosurgerynews



