【摘要】:为了规范神经外科手术中的硬膜封闭技术与材料选择,降低术后脑脊液漏等并发症的发生率,由中华医学会神经外科学分会牵头,组织国内神经外科及相关领域专家,遵循循证医学原则及评估、制订和评价分级(GRADE)体系,在系统回顾国内外高质量证据并结合我国临床实践的基础上制订该共识。共识强调了实现“水密性硬膜缝合(WTDC)”的核心地位,确立了以自体组织为首选、硬膜补片为补充、硬膜封闭剂为辅助的阶梯式材料选择策略。首次提出了硬膜切口的4种形态学分类(Ⅰ~Ⅳ型)与硬膜闭合完整性的5级分级(A~E级),并据此建立了量化的风险评估系统。共识内容围绕修复材料特性、基于切口与分级的技术应用、不同解剖部位的差异化修复、特殊人群管理以及术后疗效评估等关键临床问题,共形成了19条推荐意见,旨在为神经外科硬膜修复提供一个系统化、规范化的临床决策框架与操作指导意见。
【关键词】:神经外科手术;硬膜封闭;脑脊液漏;硬膜修复;自体组织;硬膜补片;纤维蛋白胶;聚乙二醇基凝胶;专家共识
基金项目:山东省重点研发计划(2025CXPT130)
实践指南注册:国际实践指南注册与透明化平台(PREPARE-2025CN1328)
DOI:10.3760/cma.j.cn112137-20251114-02973

在神经外科手术中,硬膜作为保护中枢神经系统的关键屏障,其完整性对于维持术后脑脊液循环稳定与保障患者预后至关重要。硬膜缺损是导致术后脑脊液漏、颅内感染及切口愈合不良等并发症的核心因素,其不仅增加了患者的病残率和再手术率,也造成了沉重的医疗经济负担[1-2]。据文献报道,颅脑手术后脑脊液漏的发生率为4%~32%[3-5],尤以颅底区域风险最为突出[6-7]。实现“水密性硬膜缝合(watertight dural closure,WTDC)”是所有修复策略的根本目标,其核心在于精细的缝合技术[8]。然而,当受肿瘤侵犯、放疗或瘢痕化等影响导致硬膜缺损而无法直接缝合时,建立阶梯化修复策略至关重要。自体组织具有完美的生物相容性、无免疫原性且来源可靠,是硬膜修复的“金标准”[9],只有当自体组织获取困难或不适用时,才考虑使用异体修复材料,如各类硬膜补片和封闭剂。
近年来,以硬膜封闭剂为代表的修复材料技术发展迅速,为实现WTDC提供了有力支持[10]。这类材料主要分为两大类:一类是生物来源的纤维蛋白封闭剂,其通过模拟生理凝血的最后阶段,形成纤维蛋白凝块,具有良好的生物相容性和促进组织愈合能力,但机械强度相对较弱[11];另一类是合成来源的聚乙二醇(PEG)基凝胶封闭剂,其通过化学交联反应在数秒内形成适形性好、柔软且与组织具有一定黏附性的水凝胶屏障,可以抵抗更高的脑脊液压力[12],但作为合成材料,其降解过程和组织反应需要关注[13]。鉴于各类修复材料在临床应用中尚面临适应证选择不统一、操作不规范以及缺乏基于风险分层的决策体系等挑战,制订一部全面、系统地阐述硬膜封闭技术与阶梯化材料选择策略的共识,对于推动硬膜修复技术的健康发展、提升我国神经外科手术质量已显得尤为迫切和重要。
一、共识制订方法学
(一)共识制订流程
本共识由中华医学会神经外科学分会于2024年1月发起,严格遵循《世界卫生组织指南制订手册》及《中国制订/修订临床诊疗指南的指导原则(2022版)》的规范化流程。共识制订过程参照指南科学性、透明性和适用性评级工具(scientificity,transparency,applicability rankings,STAR)清单要求,并严格按照卫生保健实践指南的报告条目(reporting items for practice guidelines in healthcare,RIGHT)标准撰写共识实施方案和全文[14-16]。
(二)共识工作组
共识制订工作组由指导委员会、写作组、证据评价组和外审专家组共89名专家构成。专家团队涵盖神经外科、脊柱脊髓外科、急诊外科、流行病学及循证医学方法学等多个领域的资深专家。核心专家组负责确定临床问题、审核证据及起草推荐意见,所有参与成员均已签署利益冲突声明,确保共识制订的独立性与客观性。
(三)共识编写目的与主要人群
本共识以指导临床医师在神经外科及脊柱外科手术中规范硬膜封闭技术与材料选择、降低术后并发症为主要目的。目标人群为所有涉及硬膜暴露与修复手术的患者,适用人群为各级医疗机构的神经外科、脊柱脊髓外科及急诊外科临床工作者。
(四)临床问题确定
核心专家组通过对国内外相关指南与文献的系统性回顾,结合神经外科临床实践中的争议焦点,初步提出候选临床问题。随后,全体专家委员会采用德尔菲法及Likert5分法(1分为最不重要,5分为最重要)对临床问题的重要性进行评分与遴选,剔除重复或缺乏临床指导意义的条目。在方法学专家的指导下,遵循PICO原则[(即研究对象(Population)、干预措施(Intervention)、对照措施(Comparison)、结局指标(Outcome)],将入选问题进行结构化构建。最终,本共识确定了19个核心临床问题。这些问题全面涵盖了硬膜切口形态分类、闭合完整性分级、自体与异体修复材料的特性与选择、不同解剖部位的差异化修复策略、特殊人群(儿童)治疗规范以及术后并发症评估等关键维度。
(五)文献检索与纳排标准
共识证据组系统检索了国内外主流数据库,包括PubMed、CochraneLibrary、Embase、MEDLINE、中国知网(CNKI)、万方医学数据库(WanfangData)及维普中文期刊服务平台(VIP)。检索时间限定为2000年1月至2025年12月。中文检索词包括“硬膜封闭”“脑脊液漏”“硬膜修复”“自体组织”“硬膜补片”“纤维蛋白胶”“水密性缝合”等;英文检索词包括“dura closure”“cerebrospinal fluid leakage”“dura repair”“autologous graft”“dural substitute”“dural sealant”“watertight closure”等及其组合。文献语言限定为中文和英文,研究对象限定为人。
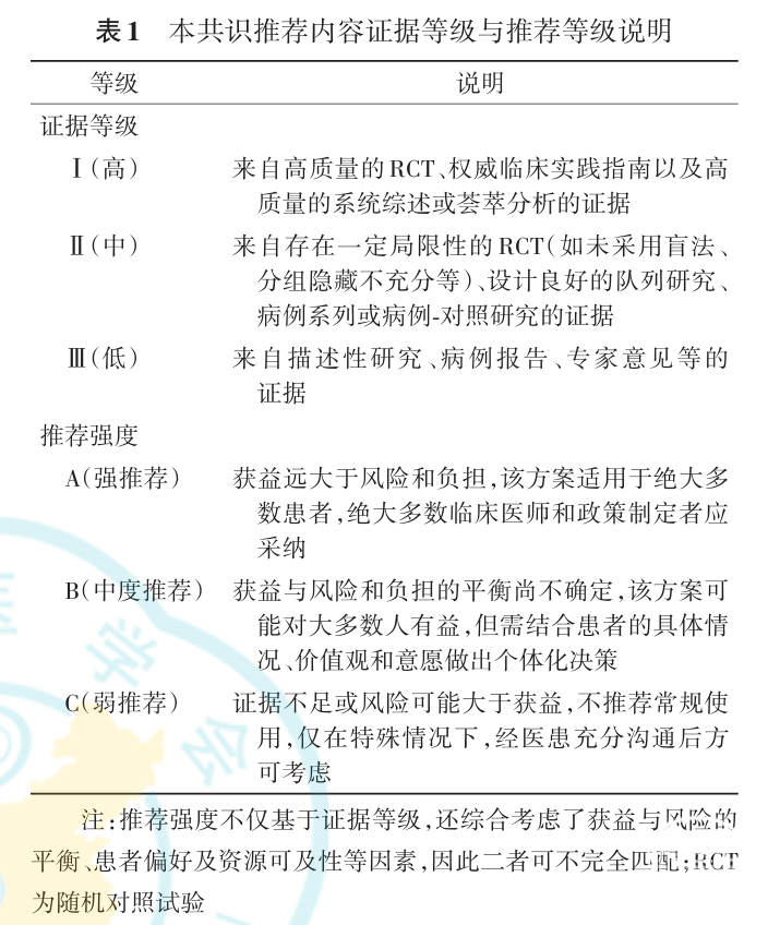
(六)证据质量及推荐意见等级
本共识借鉴评估、制订和评价分级(grading of recommendations assessment,development and evaluation,GRADE)系统[17]对纳入的证据质量进行评价(表1),证据等级反映了推荐意见所依据研究结果的可靠程度。推荐强度的形成遵循证据走向决策(evidencetodecision,EtD)的科学框架。专家组在判定推荐强度时,不仅依据证据质量的高低,还深度权衡了干预措施的利弊平衡、卫生经济学效益、患者价值观与偏好以及医疗资源的可及性。需要特别说明的是,鉴于神经外科手术的实践特点,部分操作技术或材料应用尚缺乏高级别随机对照试验(randomized controlled trial,RCT)证据支持。在此类情况下,若临床实践经验成熟且专家组观点高度一致,临床经验在推荐强度的形成中占据重要权重。推荐意见的达成采用专家一致性原则。专家组在系统评价证据的基础上,通过多轮线上及线下会议对各项议题进行充分讨论与反复论证,并对争议条款进行投票表决,仅当超过80%的专家表示同意时,该条目才被确立为最终推荐意见。最终稿经全体专家委员会审阅并完成同行评议后发表。

二、硬膜切口分类、闭合完整性分级及联合评价体系
为了实现硬膜封闭的规范化和个体化,本共识提出一套基于术中情况的分类与分级系统,并建立联合评价模型以帮助临床决策。
(一)硬膜切口分类系统
根据硬膜切开的形态及其与重要解剖结构的关系,推荐将常见的硬膜切口分为4种类型(图1)[18]。
1.Ⅰ型:类十字形切口,硬膜呈放射状切开为四个象限,常见于大脑凸面病变(如额叶、顶叶肿瘤)切除术或外伤减压术,此为较常见的切口类型,术后脑脊液漏多发生于四象限的交汇中心点。
2.Ⅱ型:呈三叉戟状切开,其基底常朝向重要静脉窦,多见于后颅窝减压术或桥小脑角区手术,术后脑脊液漏多源于分支末端的微小裂隙。
3.Ⅲ型:呈弧形、马蹄形或基底宽大的U形切开,常见于颞叶癫痫灶切除术、中颅窝底入路或经蝶入路等。此类切口的修复难点在于两端易形成高张力的“猫耳样”畸形,且在缺乏骨质支撑时易发生脑膜膨出。
4.Ⅳ型:呈多边形、环形或不规则形态的切开,多见于巨大脑膜瘤、颅内外沟通性病变等复杂手术。此类切口闭合难度大,因闭合不全导致的顽固性脑脊液漏是再手术的主要原因之一。

(二)硬膜闭合完整性分级系统
根据术中硬膜闭合后的状态及修复难度,将其完整性分为5个等级(图2)[18]。
1.A级(完全闭合):硬膜边缘能够实现无张力严密对合,缝合后肉眼未见明显裂隙,行Valsalva操作后无脑脊液渗漏,可实现WTDC。
2.B级(微裂隙):硬膜边缘基本可对合,但存在宽度<2mm的间断性微小裂隙,行Valsalva操作后可见少量渗漏但无持续性流出,无明显组织缺损。
3.C级(部分缺损):硬膜边缘不连续,存在明确的组织缺损,但通过牵拉剩余硬膜尚可部分缝合。
4.D级(广泛缺损,边缘完整):硬膜缺损面积较大,无法直接缝合,但残留的硬膜边缘清晰、完整,可作为补片缝合锚点的支撑物。
5.E级(广泛缺损,边缘不整):硬膜广泛缺损,且缺损边缘毗邻静脉窦或骨窗边缘,缺乏可供缝合的自体硬膜组织。

推荐意见1:建议采用硬膜切口形态分类(Ⅰ~Ⅳ型)与闭合完整性分级(A~E级)作为标准化的术中评估工具,以规范对手术创面特征及修复难度的描述。(ⅢA)
(三)分类-分级联合应用评价体系
为实现临床决策的量化,本共识建立了一个基于切口类型与闭合分级的联合评分系统,以综合评估修复难度和术后脑脊液漏风险(表2、3)。
推荐意见2:建议应用基于上述分类与分级的量化评分系统(总分1~8分)对硬膜修复风险进行分层,为临床决策提供客观依据。(ⅢA)

三、硬膜修复与封闭材料分类及临床应用考量
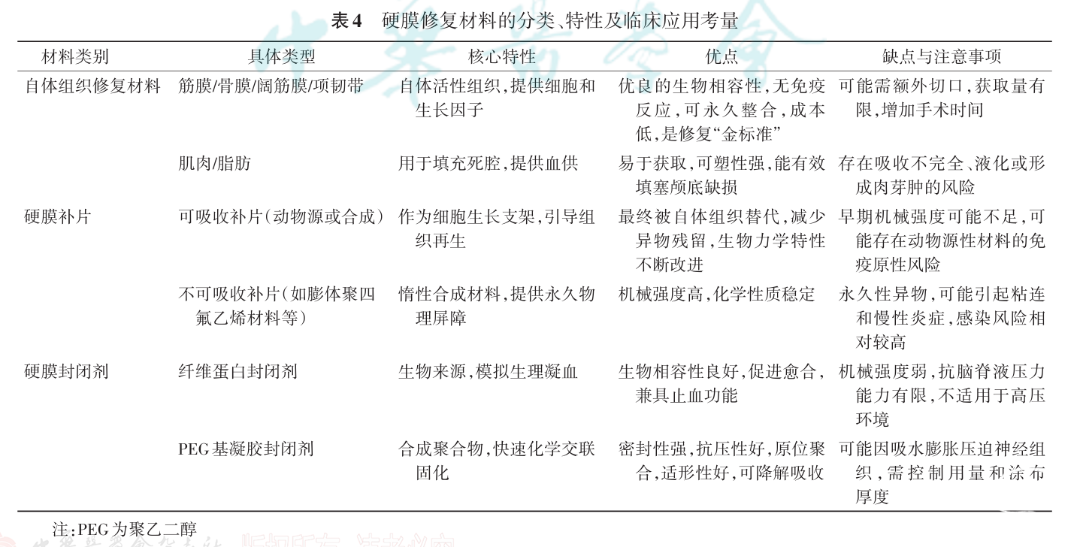
临床用于硬膜修复和封闭的材料种类繁多,根据其来源、功能和物理特性,本共识将其分为三大类:自体修复材料、硬膜补片类和硬膜封闭剂。建立对各类材料特性的清晰认知,是进行阶梯化、个体化修复策略选择的基础(表4)。
(一)自体修复材料
自体修复材料由于其优良的生物相容性、无免疫排斥以及取材便捷等核心优势[19],通常被用作最佳的硬膜修复替代物,尤其在面临感染或开放性创伤等高风险场景时,自体组织更是修复的首要选择[20-21]。

在临床中选择自体组织进行硬膜修复时,需根据具体情况权衡利弊。帽状腱膜层伸缩性强,但较为致密,临床上常常取材困难;骨膜取材便利,但伸缩性稍逊,且可能对颅骨的血运和愈合固定造成影响;大腿阔筋膜在结构上与硬膜相似,非常理想,但缺点是需在大腿额外增加创口,耗时且增加创伤,因此通常仅用于头颅手术区难以取材的病例;颞肌筋膜的应用则受限于手术切口位置和材料大小,且有损伤颞肌导致术后张口困难的风险;项韧带(颈白线)具有良好的延展性,且取材方便,创伤小,是良好的自体组织材料[22]。对于复发肿瘤或放疗后导致硬脑膜显著增厚的病例,其增厚的硬脑膜外层本身即可作为一种特殊的自体修复材料。通过原位分离并反折该层组织,可实现简便有效的修补,无需额外取材[23-24]。
推荐意见3:神经外科手术硬膜缺损修复首选自体组织,当缺损较小时,颞肌筋膜、骨膜及帽状腱膜等为临床常用的修补材料,其他自体组织需根据缺损大小、手术史及术区解剖条件等具体情况灵活选用,当缺损较大无法通过自体组织修补或自体取材损伤较大时,可直接考虑进行补片修补。(ⅢA)
(二)硬膜补片
硬膜补片是用于修复较大面积硬膜缺损的片状材料,其材质多样,包括不可吸收及可吸收合成材料、动物源性材料及同种异体材料等。其主要作用是提供物理屏障和结构支架,恢复硬膜的解剖完整性,防止脑脊液漏及脑组织膨出。多中心RCT研究ENCASE试验证实,新型密封补片具有良好的硬膜黏附性和抗爆破压力,能安全有效地减少颅内手术后的脑脊液漏[25-26]。动物实验和临床研究表明,一些新型纳米纤维结构的可吸收补片在抗拉强度、缝合保持力等方面表现优越,并能有效促进新硬膜的形成[27]。此外,对于因肿瘤侵蚀或放射治疗导致的复杂性硬膜缺损,硬膜补片是不可或缺的修复材料,但可能与周围组织发生粘连,且作为异物存在潜在的感染风险[28]。特别是对于涉及颅眶沟通等解剖结构复杂的缺损,建议在材料选择时应更强调其生物相容性与结构支撑功能的平衡,以实现解剖复位与功能重建的双重目标[29]。
推荐意见4:对于因手术、外伤、肿瘤侵蚀或放射治疗等原因导致的无法直接缝合的硬膜缺损,可使用硬膜补片进行成形修复手术。(ⅡB)
(三)硬膜封闭剂
硬膜封闭剂是一种用于加强缝合或封闭裂隙的辅助材料,其作用在于密封而非提供独立的结构性支撑。主要分为两大类:
1.纤维蛋白胶类:纤维蛋白作为最早应用于临床的生物胶,其优势在于良好的生物相容性和促进组织愈合的潜力。一项多中心RCT结果显示[30],使用纤维蛋白胶作为硬膜封闭的辅助材料,相比单纯缝合,可将术中WTDC成功率提高48.6%,同时显著降低相关不良事件的发生率。动物实验发现,与PEG基封闭剂相比,纤维蛋白胶在促进硬膜再生方面表现更优[31]。体外模型研究亦证实,纤维蛋白胶能显著增强修复结构的生物力学强度,可与补片材料联合使用,但其机械强度弱,抗脑脊液压力能力有限,需注意脑脊液压力高时有脱落移位的风险[32]。此外,利用患者自体血液制备的纤维蛋白,作为一种完全自体的封闭材料,可将免疫反应风险降至最低,并能大幅降低治疗成本[33-34]。
推荐意见5:纤维蛋白胶类封闭剂适用于各类硬膜缝合术后的边缘加固,尤其适用于低压力区域、存在潜在出血风险的硬膜边缘封堵,以及作为联合补片修复时的黏合剂,可降低脑脊液漏风险并促进组织愈合。(ⅡA)
2.PEG基凝胶类:自2005年获美国FDA批准以来,PEG基凝胶密封剂凭借其独特的物理化学特性,在硬膜封闭领域展现出显著优势。该类材料具有原位成胶的特点,同时具有较好的机械强度和组织黏附性,能在高压力的液体环境中维持稳定的物理屏障功能[12]。一项体外研究显示,PEG基凝胶能够承受远高于正常脑脊液压力的爆破压[35],并在术后6周表现出良好的硬膜再生和极少的硬膜外瘢痕粘连[35]。一项纳入383例患者的数据分析显示,应用PEG基凝胶可有效减少脑脊液漏,降低围手术期感染率及住院时间[18]。多项前瞻性临床试验证实,在硬膜缝合后应用PEG基水凝胶,可实现接近100%的术中WTDC,术后脑脊液漏发生率极低[12]。对比研究发现,在后颅窝等高风险手术中,使用PEG基封闭剂的患者术后脑脊液漏发生率显著低于使用纤维蛋白胶的患者[36]。经济学模型预测也表明,通过降低脑脊液漏及其相关并发症,使用PEG水凝胶可能比纤维蛋白胶更具成本效益[37]。需要注意的是,该类材料偶见的并发症是由于凝胶吸水膨胀可能引起的局部压迫效应[36,38-39]。
推荐意见6:当硬膜边缘对合良好但需强化密封或处于有活动性渗漏的潮湿环境中时,应优先考虑使用PEG基凝胶密封剂。使用时应确保硬膜已尽可能严密缝合,以最大限度地发挥其效能并降低成本。(ⅡA)
四、硬膜封闭技术与材料应用总则
(一)基本原则
神经外科手术硬膜封闭的标准化流程核心在于系统性构建多层屏障。首先,在干燥创面上进行操作是确保封闭剂有效黏附、防止脱落的重要前提。其次,在闭合阶段,应“预留开口”:先缝合绝大部分切口并应用封闭剂,然后通过预留口向硬膜下注水,行Valsalva操作加压,在显微镜下进行水密测试,及时修补任何渗漏点,确认无漏后才完成最后的缝合。在核心水密层修复完成后,需进行精细的分层闭合,特别是严密缝合筋膜层,以此作为防止脑脊液漏的第二道防线,从而确保整个创口闭合的系统性成功。硬膜封闭剂主要用作加强缝合或补片边缘密封性的辅助手段,而不应被视为替代标准缝合或大块缺损修复的常规方法[8]。
(二)适应证
各类硬膜修复材料主要适用于神经外科手术中硬膜完整性受损,且预计通过单纯缝合无法达到或维持WTDC的状况,旨在辅助硬膜的修复与封闭[10,25]。具体场景包括但不限于:
1.硬膜缝合后的强化封闭:对已缝合但仍存在针眼渗漏或潜在渗漏风险的硬膜进行加强[7]。
2.硬膜缺损的修补:使用自体组织或硬膜补片修复因外伤、肿瘤侵犯或手术切除导致的硬膜缺损[19,25]。
3.脑脊液漏高危手术的预防性应用:在颅底、后颅窝、经鼻内镜等术后脑脊液漏高风险手术中,作为多层修复策略的一部分[4]。
4.无缝线修复:在硬膜菲薄、脆弱或无法缝合的特殊情况下,联合使用补片与封闭剂进行修复[12]。
推荐意见7:当单纯缝合无法保证“水密”闭合时,硬膜封闭剂可作为加强缝合或补片边缘密封性的辅助手段。(ⅢA)
(三)禁忌证
1.绝对禁忌证:(1)已知过敏史:对所选修复材料任何成分有明确过敏史的患者[40]。(2)活动性感染:手术区域存在未经有效控制的活动性细菌、真菌或病毒感染。在此类情况下,应优先考虑使用自体组织进行修复,并避免使用异体材料,以降低感染加重和生物膜形成的风险[20]。
2.相对禁忌证:(1)严重组织缺血或水肿:修复区域局部组织血供严重受损或存在严重水肿,可能影响材料的整合与组织愈合,增加并发症风险[4]。

(2)免疫抑制状态:长期接受大剂量糖皮质激素或免疫抑制剂治疗的患者,组织愈合能力可能受损,感染风险相对较高,使用异体材料需格外谨慎[7]。
推荐意见8:为保障患者安全,避免不良事件发生,术前需严格评估并排除使用硬膜修复和封闭材料的禁忌证。(ⅢA)
(四)基于切口分类的硬膜封闭技术与临床应用建议
硬膜封闭技术并非一成不变,其选择与应用应当针对不同切口形态所带来的独特生物力学挑战和潜在渗漏风险点进行个体化设计。
1.Ⅰ型——中心点应力分散与加固策略:类十字形切口最主要的结构薄弱点在于四条缝合线的中心交汇处,此处是术后脑脊液漏最常见的发生部位。单纯的缝合可能在中心留下难以完全闭合的微小间隙。因此,技术目标不仅是覆盖缺损,应从生物力学上分散中心点的压力。(1)缝合技术:推荐对4个硬膜瓣采用单纯间断缝合技术。试验模型已证实,对于线性切口,该缝合方式能提供最优WTDC效果,缝针应在距硬膜边缘1~2mm处进针,以促进切口边缘的外翻,获得更优的对合效果。中心加固:关键步骤在于对中心交汇点的强化,主要推荐垫片覆盖法,在缝合完成后,于中心交汇点表面覆盖一个直径1~2cm的圆形胶原基质或自体骨膜垫片,边缘超出硬膜缺损的范围。必要时可在硬膜下内衬一可吸收补片,缝合数针挂在中心附近以防移位,目的为减少脑脊液对缝合处的直接冲击,然后在硬膜外表面再覆盖圆形垫片。(2)封闭剂应用:在垫片表面或直接在缝合后的交汇处,涂布一层高黏度、高强度的硬膜封闭剂。封闭剂在此处不仅起到最终的密封作用,更重要的是将垫片与下方硬膜牢固黏合,形成一个整体的加固结构。
2.Ⅱ型——分支末端锚定与静脉窦保护策略:该类切口的风险点在于3个锐角顶端和邻近重要静脉窦的区域。锐角顶端处的硬膜组织最为脆弱,易在缝合张力下撕裂。(1)缝合技术:缝合应由每个分支的中央开始,向两端进行。在3个锐角顶端,推荐采用垂直褥式缝合。此缝合技术能有效分散缝线张力,并使硬膜边缘外翻,可最大程度地防止缝线切割撕裂脆弱的顶端组织。(2)静脉窦保护:任何情况下都应避免直接缝合跨越静脉窦的硬膜,以防造成灾难性的静脉窦损伤。正确的处理方式是,使用一片自体筋膜或柔软的合成补片作为桥接材料,覆盖于静脉窦之上,其边缘则与静脉窦两侧的健康硬膜进行缝合。这是一种预防性结构加强的策略,而非简单的封闭。(3)封闭剂应用:沿所有缝合线,特别是3个锐角顶端以及静脉窦保护补片的边缘,应用流动性好的封闭剂进行密封。
3.Ⅲ型——弧形与瓣状切口的张力管理及重建策略:此类切口涵盖弧形及U形瓣状切口。其修复挑战取决于解剖位置,常规部位需克服弧形缝合导致的“荷包效应”及两端高张力;而在颅底等缺乏骨质支撑的区域,则需重点解决脑膨出风险。(1)缝合与重建技术:推荐单纯间断缝合。为避免连续缝合导致的组织皱缩,应遵循“二分法”原则,即先缝合弧形中点,再依次缝合剩余弧段。在张力最高的切口两端,推荐使用垂直褥式缝合以分散应力。若下方缺乏骨质支撑,需采用多层修复策略。第一层(水密层):使用补片与硬膜边缘严密缝合;第二层(支撑层):放置刚性/半刚性材料跨越骨窗,防止脑组织膨出;第三层(生物层):翻转覆盖带血管蒂的帽状腱膜或骨膜瓣,提供血供并促进愈合。(2)封闭剂应用:在常规缝合中,其起到“弹性夹板”作用,缓冲尖端机械应力;在颅底重建中,重点针对补片缝合处及骨膜瓣边缘进行密封,消除微小渗漏通道。
4.Ⅳ型(复杂不规则切口)——多层复合“三明治”式重建:此类缺损常见于巨大颅底肿瘤切除术后,常伴有硬膜和颅骨的广泛缺损,单一层次的修复难以成功,其修复的核心原则是“生物学优先”,即可引入带血供的组织瓣。同时,在处理这类最复杂的缺损时,血运重建等生物学意义往往大于单纯的机械修复。(1)缝合技术:需采用正式的“三明治”或多层次复合重建技术。第一层(内衬层/死腔填充层):在硬膜下,紧贴脑表面,用自体脂肪、肌肉或筋膜进行填充,以消除死腔,并提供初步屏障。第二层(核心水密层):使用大块自体筋膜或人工硬膜补片等材料,进行正式的、严密的缝合修补,重建硬膜屏障。第三层(覆盖加强层):在已缝合的硬膜补片之上再覆盖一层无张力的补片或带血管蒂的骨膜瓣。第四层(生物屏障层):对于前中颅底的缺损,带蒂的鼻中隔黏膜瓣是修复的关键技术,它提供了一个强有力的、血供丰富的、可完全隔绝颅腔与鼻腔的最终生物屏障。(2)封闭剂应用:在各层之间,特别是关键的缝合界面,审慎地使用高强度封闭剂,以黏合各层结构并封闭任何潜在的微小缝隙。
推荐意见9:应针对不同切口类型(Ⅰ~Ⅳ型)的生物力学特征采取差异化修复策略:Ⅰ、Ⅱ型切口重点在于利用垫片或减张缝合分散应力集中点;Ⅲ型切口需兼顾弧形张力的均匀分布与必要的骨性支撑;Ⅳ型复杂缺损则需采用多层复合重建技术以恢复解剖完整性。(ⅢA)
推荐意见10:对于Ⅰ~Ⅲ型存在应力集中点的切口,策略重点是利用特殊缝合技术分散局部张力,并结合补片对薄弱点进行强化;对于伴有颅骨缺损的切口,可采用多层复合重建,使用刚性材料提供结构支撑,并利用带血供的组织瓣促进生物学愈合,而非仅依赖单纯的硬膜缝合(ⅡA)。
(五)基于闭合分级的硬膜封闭技术调整策略
1.A级(完全闭合):此为预防性措施。针对因缝合针穿透产生的微观渗漏,仅需在已闭合的缝合线表面薄涂一层封闭剂,以封闭潜在通道[13]。
2.B级(微裂隙):用于桥接宽度<2mm的微小裂隙。可直接使用流动性好的封闭剂填充覆盖,确保封闭剂超出裂隙边缘3~5mm形成“锚定区”;或当对强度存疑时,采用“无缝线微补片”技术,即用胶原补片覆盖裂隙,再以封闭剂密封四周。
3.C级(部分缺损):对局限、明确的缺损进行正式的“嵌合式”硬膜成形术。需剪取一块略大于缺损的补片,以精细的间断缝合方式将其缝入缺损区,最后在缝合线上涂布封闭剂进行加强。
4.D级(广泛缺损,边缘完整):用于有可靠缝合边缘的大面积缺损。需进行标准的大规模硬膜成形术,常选用自体阔筋膜等大而坚韧的补片,并采用连续或锁定缝合技术提高效率和水密性,最后沿整个缝合圈应用封闭剂密封。
5.E级(广泛缺损,边缘不整):此为最高难度的修复,在没有可靠自体硬膜边缘可供缝合的情况下,重新创建一个新的硬膜屏障。需要应用高级重建技术:(1)Inlay-Onlay技术:先将一块大的胶原基质补片作为内衬(Inlay)直接放置于脑表面,再将第二块更大的补片作为覆盖(Onlay)置于其上,并将Onlay补片的边缘塞入骨窗边缘之下,用悬吊缝线或封闭剂固定于骨膜或颅骨上[39]。(2)悬吊/吊床技术:将补片通过缝线悬吊固定于周围稳定的解剖结构上,如骨膜、小脑幕,或是在颅骨上钻孔作为新的锚定点,从而形成一个“吊床”样结构。(3)复合重建:常需结合上述技术与带血管蒂的组织瓣、脂肪移植等,以填充死腔并提供生物学愈合支持。
推荐意见11:针对不同闭合完整性分级(A~E级),应遵循阶梯化的材料选择策略。A~B级以强化密封为主,C~E级则需联合应用自体组织、补片及封闭剂进行修补或重建。(ⅢB)
(六)开颅过程中的硬膜切开及保护技术
1.硬膜切开设计:硬膜切口的选择应根据病变位置、解剖结构、手术暴露要求以及术者的经验和习惯来决定。具体选择标准包括:充分显露病变,最大程度降低脑张力;硬膜切开长度尽可能短,但需考虑出现脑组织急性膨出和嵌顿,便于严密缝合并保持完整性。硬膜切开时注意尽量减少需要缝合的边缘数量,尽量弧形、U形或三叉戟状切开硬膜,尽量避免类十字形切开硬膜。在缝合硬膜时一般遵循先剪开的后缝合,后剪开的先缝合的原则[41-42]。总之,各种硬膜切开的目的均是为手术操作带来便利,有利于严密缝合,减少术后皮下积液、脑脊液漏等并发症,需根据实际情况综合选择。
2.硬膜边缘止血方式选择:有效的硬膜边缘止血对预防术后并发症至关重要,应根据出血特点和风险,选择最恰当的止血方式。双极电凝:最适用于处理明确的点状出血,其优势是快速、直接。操作时应采用尽可能低的有效功率,并进行精确点凝,以避免对脑组织、神经造成热损伤,或因过度电凝导致硬膜挛缩、卷曲,增加缝合难度。缝扎止血:当面临电凝风险过高或效果不佳的较明显动脉出血时,此法是更可靠的选择,尤其适用于凝血功能不佳的患者,其优点是止血效果确切、持久且无热损伤。操作时应使用细小的无损伤缝线,轻柔打结,仅包含少量硬膜组织以避免撕裂。钳夹止血:硬膜内多为小血管,部分可采用止血钳钳夹10~20s止血,必要时可重复钳夹,此法可有效避免硬膜挛缩。止血材料覆盖:主要用于处理弥漫性、片状渗血,或作为靠近静脉窦等电凝高风险区域的主要止血方式;其优点是无热损伤风险,但对活动性喷涌出血效果差,且需注意部分材料吸水膨胀可能导致的压迫风险,因此用量需适当。
3.已切开硬膜组织防护:硬膜组织保护是维持组织活性、确保术后严密缝合和降低脑脊液漏风险的关键环节。系统性的防护措施首先在于即刻湿润覆盖。应在硬膜切开后30s内,迅速采用温盐水纱布、棉片进行基础保护,并每隔5~10min重新润湿;或使用含抗生素溶液纱布以降低感染风险。操作中需注意棉片应完全浸透但不滴水,以防过湿导致脑组织水肿。同时,精细的牵拉与固定也至关重要,可采用缝线悬吊法将硬膜瓣缝至骨窗缘的软组织,并注意避免缝穿血管。此外,术中必须持续维护,应使用37℃生理盐水持续滴注术野,此举兼具保护脑皮质、冲洗杂质和维持硬膜湿润的三重作用。禁止用双氧水、酒精等刺激性液体冲洗,一旦沾染硬膜,则应立即用生理盐水冲洗干净。
推荐意见12:应预先规划硬膜切开,以最小张力获取最佳暴露,并利于最终缝合。边缘止血需个体化处理,点状出血首选低功率电凝,动脉出血或高风险区采用缝扎,弥漫性渗血则用止血材料辅助止血。已切开的硬膜瓣应得到持续保护,用湿润温盐水纱布覆盖,通过悬吊线精细牵拉,严格避免术中热、机械及化学损伤。(ⅢA)
五、基于不同临床场景的硬膜封闭技术应用策略推荐
(一)幕上手术硬膜封闭策略
既往观点认为,幕上区域的硬膜修复技术难度相对较低。该区域硬膜质地厚韧、血供丰富且解剖结构清晰,为实现WTDC提供了良好的解剖学基础[43]。近期一项涵盖了1619例患者的系统回顾与荟萃分析[34],对非水密性硬膜闭合(non-WTDC)与WTDC的术后并发症进行了比较,结果显示,在幕上开颅手术中,两组间的术后脑脊液漏发生率差异无统计学意义。但在术后感染风险方面,另一项698例的大规模回顾性研究发现non-WTDC组的术后感染率显著高于WTDC组[43]。
推荐意见13:对于多数幕上开颅手术,WTDC是首选的标准策略。若存在无法直接缝合的缺损,应遵循阶梯方案处理:首选自体组织进行移植;若获取困难,可考虑使用人工硬膜补片;对于局部死腔或微小渗漏,可用自体肌肉或脂肪填塞加固;硬膜封闭剂可作为缝合边缘的辅助加强手段。(ⅠA)
(二)后颅窝手术硬膜封闭策略
与幕上区域不同,后颅窝在硬膜修复方面不存在任何争议,它被公认为术后脑脊液漏风险最高的解剖部位,其高风险性源于多种不利因素的叠加;首先,由于重力作用和患者体位,后颅窝底部的脑脊液静水压显著高于颅顶;其次,该区域的硬膜本身较为菲薄、脆弱,且常与颅骨及重要的静脉窦紧密粘连,分离和缝合过程中极易撕裂[44];后颅窝空间狭小,深部结构暴露和操作受限,实现无张力严密缝合的技术挑战较大[45]。文献报道,后颅窝手术的脑脊液漏发生率约为幕上手术的6倍。因此,任何后颅窝手术的硬膜闭合都需采取最审慎和最坚固的修复策略[46]。一项针对100例后颅窝手术的回顾性研究[47],系统评估了一种标准化的修复技术,即使用同一切口局部获取的自体骨膜作为补片,进行严密缝合后,再辅以硬膜封闭剂进行强化;采用此技术后,总体并发症发生率仅为1%,术后感染发生率为零。这一极低的并发症率显著优于文献中报道的其他各类硬膜修补术,为该技术作为后颅窝修复的基准策略之一提供了坚实依据。此结论也得到了一项比较自体与非自体移植物的荟萃分析的支持,该分析显示,自体移植物在降低术后脑膜炎、假性脑膜膨出和伤口感染风险方面均显著优于非自体组织[25]。在封闭剂的选择上,相关RCT和回顾性研究显示[48-49],使用纤维蛋白胶封闭可实现非常低的术后脑脊液漏发生率和感染率,被认为是安全有效的。也有研究发现PEG基凝胶在后颅窝手术中应用时脑脊液漏发生率更低,提示PEG基凝胶在该区域可能更具优势[50],因此当无法实现WTDC时,建议积极使用硬膜封闭剂来提高修复强度[51]。此外,后颅窝手术中需特别注意乳突气房的有效封闭,若术中发现气房开放,应在硬膜外填塞自体脂肪或肌肉组织,严密封闭可能的颅底气房漏口,以阻断脑脊液向气房系统的渗漏途径。
推荐意见14:后颅窝术后易出现脑脊液漏,应尽可能实现WTDC。当存在硬膜缺损时,应优先使用精确修剪的自体组织或人工硬膜补片修复。鉴于该区域缝合针眼渗漏风险高,推荐在完成缝合/补片修复后,于缝合线及补片边缘应用硬膜封闭剂,作为最终的强化密封手段。(ⅡA)
(三)经鼻蝶入路手术硬膜封闭策略
经鼻内镜颅底手术的发展史,在很大程度上是与术后脑脊液漏作斗争并不断完善修复技术的历史。该微创入路的推广初期,曾因无法接受的高脑脊液漏发生率而受到严重制约,随着对修复原则理解的深化,一套基于术中脑脊液漏严重程度的分级管理体系应运而生,并已成为指导临床决策的标准框架。本共识推荐沿用并细化基于Esposito分级的策略[52]:(1)0级(无渗漏):无需特殊修复。(2)1级(行Valsalva操作诱发的小渗漏):可采用膨胀海绵填塞,或联合人工硬膜覆盖。(3)2级(中等缺损渗漏,鞍膈明显破裂):需采用多层修复技术,如自体脂肪填塞,硬膜封闭剂等,并应用带血管蒂的鼻中隔黏膜瓣进行覆盖。(4)3级(高流量大缺损):需采用“三明治”等多材料、多层次的复合修复技术,包括自体组织移植、硬膜封闭剂等,并结合带蒂黏膜瓣进行修复,术后常需辅以腰大池引流。此外,对于术中意外发生的鞍膈大面积破裂或小孔破损导致的高流量脑脊液漏,“钓鱼”缝合技术亦被证实为一种可靠且有效的颅底重建解决方案[53]。
推荐意见15:经鼻蝶入路手术应根据术中渗漏严重程度分级修复。对高流量漏,需要的情况下可进行适当填塞、缝合,将其降级为低流量漏,以提高后续修复成功率。之后可使用黏膜瓣作为屏障进行覆盖,最终可应用硬膜封闭剂作为水密闭合的保障。(ⅡA)
推荐意见16:术后应指导患者严格避免任何增加颅内压的动作(如用力擤鼻、咳嗽、负重、弯腰等)。预防性腰大池引流并非常规推荐,但对于风险极高的病例(如巨大缺损、术中脑室开放),可在审慎评估后考虑使用。(ⅡA)
(四)儿童人群中硬膜封闭策略
儿童硬膜修复并非成人技术的简单复刻,而是要建立在对患儿独特解剖、生理及病理特征深刻理解基础之上的特殊领域。儿童,尤其是婴幼儿,由于其生理特点,是术后脑脊液漏的高危人群[46,54]。在儿童硬膜修复材料的选择上,自体组织通常是安全可靠的移植选择。
一项单中心214例小儿的回顾性分析显示,使用自体移植物的患者,其术后脑膜炎、假性脑膜膨出和伤口感染的并发症风险很小,且手术操作简单,无需额外的移植成本[55]。一项专门针对0~1岁婴幼儿脊髓脊膜膨出修复的研究发现,尽管合成硬膜补片常被用于缺损更严重的病例,但与使用自体硬膜的患儿相比,其术后需要二次手术的比例更高,且感染、坏死、伤口裂开等并发症的发生也更为频繁。原因是自体组织具有完美的生物相容性,无免疫原性,能够完全整合入宿主并促进永久性修复,不会像异物一样成为潜在的感染病灶或慢性炎症刺激源,这对于免疫系统尚未完全成熟、组织修复与生长需求旺盛的儿童而言尤为重要[19-20]。
然而,目前关于硬膜封闭剂在儿童中应用的高质量研究相对缺乏。一项纳入40例患儿的多中心RCT发现,使用纤维蛋白密封剂作为儿童颅脑手术硬膜缝合的辅助手段是安全有效的,能有效降低术后脑脊液漏相关并发症的发生率[34],并在建立WTDC方面优于单纯缝合[34,48-49]。
推荐意见17:基于高级别证据,儿童硬膜补片修复推荐首选自体组织,合成材料仅限于自体组织不足或无法获取的特殊情况,亦可使用硬膜封闭剂作为缝合的辅助手段,以加强封闭效果。(ⅠA)
(五)脊柱脊髓手术硬膜封闭策略
脊柱脊髓手术中硬膜损伤的修复策略主要取决于缺损的大小和位置,国内有研究团队根据硬膜缺损程度建立了五级分型系统,并提出了相应的分级修复策略[55]。(1)Ⅰ~Ⅱ度(单纯撕裂或缺损<1/4周径):采用显微缝合技术。(2)Ⅲ度(缺损1/4~1/2周径):需采用自体腰背筋膜进行移植修复。(3)Ⅳ~Ⅴ度(缺损>1/2周径或全周缺损):需采用筋膜或人工补片进行包裹式修复。该研究强调,在完成基础修复后,联合应用生物蛋白胶可显著提升修复效果,降低脑脊液漏发生率[55]。一项针对PEG基凝胶的前瞻性、随机、双臂研究证实,在脊柱手术中,使用该类封闭剂作为硬膜封闭的辅助手段,可将术中WTDC率从64.3%提高至100.0%[56]。一项对11项研究、共776例病例进行的系统回顾[57],比较了不同修复组合的术后脑脊液漏发生率,结果显示,应用硬膜封闭材料优于单纯直接缝合,可明显降低脑脊液漏发生率。此外,针对术后出现的难治性或持续性椎管内脑脊液漏,除常规手术修补外,规范化应用硬膜外腔自体血补片技术亦被证实为一种安全、有效的补救性治疗策略[58]。
推荐意见18:在脊柱脊髓手术中,推荐根据硬膜缺损程度建立分级系统并进行相应的修复(ⅠB);推荐在直接缝合的基础上覆盖自体组织或硬膜补片,同时使用硬膜封闭剂进行加强(ⅠA)。
六、硬膜闭合术后效果评估
硬膜闭合效果的评估是一个贯穿术中、术后及长期随访的多维度综合过程。术中评估的核心在于确认闭合的水密性,建议在完成硬膜封闭后,行Valsalva短暂升高颅内压,在显微镜下仔细观察修复区域有无脑脊液渗漏。术后临床监测则需重点关注患者有无新发或持续性头痛、恶心呕吐等提示颅内压异常的症状,以及脑脊液鼻漏、耳漏或切口敷料持续潮湿等脑脊液漏的直接征象,同时警惕并评估是否出现继发性颅内感染、假性脑膜膨出、脑积水、硬膜下积液等并发症。对于疑似脑脊液漏的患者,头颅MRI水成像或CT脑池造影是定位漏口的金标准。此外,为了标准化临床研究和质量控制,建议在评估中采用统一的预后终点事件。
推荐意见19:在进行硬膜闭合效果的临床评估或相关研究时,推荐采用统一、明确的终点事件。建议将“术后6个月内,经临床或影像学证实的、与硬膜闭合失败直接相关的脑脊液漏的发生率”作为核心主要终点事件。(ⅡA)
七、总结与展望
本共识融合了循证医学证据与资深专家的实践经验,其核心在于倡导一种阶梯化、个体化的修复理念,即以精湛的外科缝合技术为基石,优先选用生物相容性最佳的自体组织,并审慎、规范地应用各类补片和封闭剂作为辅助手段。需要强调的是,本共识是一份旨在指导临床实践、启发临床思维的学术性文件,而非具有法律约束力的强制性标准。硬膜修复技术和材料科学仍在不断发展,任何修复策略都无法保证100%的成功率[59]。本共识的硬膜修补策略主要针对于择期手术,对于急诊或创伤手术需根据实际情况灵活应用。临床医师在实践中必须坚持个体化原则,综合评估患者病情、手术风险及本单位的医疗资源,做出最符合患者利益的决策。本共识代表了当前阶段的最佳判断,但部分内容仍有待更高质量的研究来支持。期待未来能有更多多中心、大样本的随机对照研究涌现,利用真实世界数据不断验证与修正本共识,从而构建出更加精准化、个体化的硬膜修复决策体系。
本共识制订专家组成员名单
牵头专家:李刚(山东大学齐鲁医院神经外科);赵元立(中国医学科学院北京协和医院神经外科);于炎冰(中日友好医院神经外科)
执笔专家:薛皓(山东大学齐鲁医院神经外科);宫杰(山东大学齐鲁医院神经外科);韩哲(山东大学齐鲁医院神经外科)
讨论专家(按姓氏汉语拼音排序):白红民(中国人民解放军南部战区总医院神经外科);鲍民(辽宁省人民医院神经外科);卞留贯(上海交通大学医学院附属瑞金医院神经外科);蔡强(安徽医科大学第一附属医院神经外科);陈春美(福建中医药大学附属第二人民医院神经外科);陈高(浙江大学医学院附属第二医院神经外科);陈革(首都医科大学宣武医院神经外科);陈鸿光(烟台毓璜顶医院神经外科);冯军峰(上海交通大学医学院附属仁济医院神经外科);冯雷(济宁市第一人民医院神经外科);高成(哈尔滨医科大学附属第一医院神经外科);高乃康(内蒙古医科大学附属医院神经外科);宫杰(山东大学齐鲁医院神经外科);郭华(南昌大学第二附属医院神经外科);郭冕(哈尔滨医科大学附属第二医院神经外科);郭孝龙(河南科技大学第一附属医院神经外科);韩国强(贵州省人民医院神经外科);韩哲(山东大学齐鲁医院神经外科);杭春华(南京大学医学院附属鼓楼医院神经外科);胡荣(陆军军医大学西南医院神经外科);胡韶山(浙江省人民医院神经外科);黄广龙(南方医科大学南方医院神经外科);惠磊(河南医药大学第一附属医院神经外科);吉宏明(山西省人民医院神经外科);姜晓兵(华中科技大学附属协和医院神经外科);李储忠(首都医科大学附属北京天坛医院神经外科);李刚(山东大学齐鲁医院神经外科);李经辉(昆明医科大学第一附属医院神经外科);李美华(南昌大学第一附属医院神经外科);李侠(空军军医大学西京医院神经外科);李蕴潜(吉林大学第一医院神经外科);栗世方(青岛大学附属医院神经外科);梁建涛(首都医科大学宣武医院神经外科);林元相(福建医科大学附属第一医院神经外科);刘江(中日友好医院神经外科);刘鹏飞(滨州医学院附属医院神经外科);刘阳(宁夏医科大学总医院神经外科);刘勇(徐州医科大学附属医院神经外科);刘志雄(中南大学湘雅医院神经外科);路俊锋(复旦大学附属华山医院神经外科);马驰原(中国人民解放军东部战区总医院神经外科);闵有会(郑州市中心医院神经外科);牟永告(中山大学肿瘤防治中心神经外科);倪石磊(山东大学齐鲁医院神经外科);欧绍武(中国医科大学附属第一医院神经外科);钱涛(河北省人民医院神经外科);秦智勇(复旦大学附属华山医院神经外科);曲春城(山东大学第二医院神经外科);屈延(空军军医大学唐都医院神经外科);舒凯(华中科技大学附属同济医院神经外科);孙晓枫(河北医科大学第二医院神经外科);谭国伟(厦门大学附属第一医院神经外科);汤志伟(昆明医科大学第一附属医院神经外科);万经海(中国医学科学院肿瘤医院神经外科);汪永新(新疆医科大学第一附属医院神经外科);王斌(河南省人民医院神经外科);王成伟(山东大学第二医院神经外科);王东海(山东大学齐鲁医院神经外科);王飞(中国科学技术大学附属第一医院神经外科);王慧博(江苏省人民医院神经外科);王加充(海口市人民医院神经外科);王鹏程(海南省人民医院神经外科);王伟民(青岛市市立医院神经外科);王中(苏州大学附属第一医院神经外科);吴安华(中国医科大学附属盛京医院神经外科);夏成雨(广州医科大学附属第一医院神经外科);肖新如(首都医科大学宣武医院神经外科);辛涛(山东第一医科大学第一附属医院神经外科);徐建国(四川大学华西医院神经外科);徐淑军(山东大学齐鲁第三医院神经外科);薛皓(山东大学齐鲁医院神经外科);闫东明(郑州大学第一附属医院神经外科);杨刚(重庆医科大学附属第一医院神经外科);杨军(北京大学第三医院神经外科);杨学军(清华大学附属北京清华长庚医院神经外科);尹丰(北京航天中心医院神经外科);于炎冰(中日友好医院神经外科);张华(西安交通大学第一附属医院神经外科);张黎(中日友好医院神经外科);张旺明(南方医科大学珠江医院神经外科);张伟(首都医科大学附属北京天坛医院神经外科);张文川(上海交通大学医学院附属第九人民医院神经外科);赵元立(北京协和医院神经外科);郑秀珏(浙江大学医学院附属第一医院神经外科);钟春龙(同济大学附属东方医院神经外科);朱涛(天津医科大学总医院神经外科)
方法学专家:袁中尚(山东大学公共卫生学院)
利益冲突 所有作者声明不存在利益冲突
![]()
声明:脑医汇旗下神外资讯、神介资讯、神内资讯、脑医咨询、Ai Brain 所发表内容之知识产权为脑医汇及主办方、原作者等相关权利人所有。
投稿邮箱:NAOYIHUI@163.com
未经许可,禁止进行转载、摘编、复制、裁切、录制等。经许可授权使用,亦须注明来源。欢迎转发、分享。








