中国社区卫生协会社区老年健康专委会
中华预防医学会老年病预防与控制专委会
通信作者:吕继辉,北京老年医院认知障碍诊疗中心,北京100095,Email:lvjihui@139.com;禹震,北京市老年健康和医养结合服务指导中心 北京老年医院,北京100095,Email:yzh6663@sina.com
基金项目:国家公立医院改革与高质量发展示范项目《数智化整合型全链式老年健康与医养结合服务模式创新示范工程》(11010822T000001740154);国家科技重大专项(2023ZD0509800)实践指南注册:国际实践指南注册与透明化平台(PREPARE-2025CN897)
DOI:10.3760/cma.j.issn.0254-9026.2026.01.001
【摘要】为应对人口老龄化背景下认知障碍带来的沉重照护负担,提升患者居家生活质量并减轻照料者压力,中国社区卫生协会社区老年健康专委会、中华预防医学会老年病预防与控制专委会制定了本专家共识。共识基于国内外最新循证证据(包括系统评价、随机对照试验等),采用改编版证据质量与推荐分级方法,系统阐述了认知障碍患者的居家管理核心内容,针对生活照料、康复训练、评估与监测、随访与转介四个方面提出了10条推荐意见,旨在为医护人员、照料者及社区工作者提供实用、规范的居家管理指导,以提高居家照护质量,延缓疾病进展,改善患者生活质量,减轻照护负担。
【关键词】认知障碍;居家管理;干预;照护

随着人口老龄化加剧,认知障碍患者的数量持续攀升。预计到2050年,全球痴呆患者数量将增至1.53亿人[1]。以阿尔茨海默病(Alzheimer's Disease,AD)为代表的老年期痴呆不仅影响患者自身的生活质量,而且给家庭及社会带来沉重负担,已成为影响老年人健康与生活质量的重大公共卫生问题。科学的居家管理是患者和家人保持良好生活质量,减轻疾病负担的保证。在我国,轻度认知障碍和痴呆患者总数约为5300万,其中AD及其他相关痴呆的患病人数为1699万,约占全球患病人数的29.8%,高于全球平均水平[2-3]。在中国,绝大多数认知障碍患者在家中居住[4],但是居家管理存在照料者专业知识和技能缺乏、家庭照护支持体系不完善以及康复资源分配不均、供需缺口较大等问题。
国内外在认知障碍领域已形成多项指南共识。国外方面通过美国神经病学学会(American Academy of Neurology,AAN)、欧洲阿尔茨海默病协会(european alzheimer's disease consortium,EADC)等机构发布的指南涵盖认知障碍的诊断标准、药物治疗及综合干预原则[5-7];国内则通过中华医学会神经病学分会、中国老年医学学会认知障碍分会等制定的共识,聚焦疾病早期筛查与干预、院内规范化诊疗及多学科协作模式等[8-11],但仍缺乏针对绝大多数居家认知障碍患者管理的规范化建议。美国、英国、加拿大等国家通过制定相应的政策和指南,强调通过家庭、社区和医疗机构之间的合作,为患者提供全方位的居家管理服务,已形成较为完善的体系。如英国国家卫生与临床优化研究所于2015年9月发布的《居家老年人的家庭护理实践指南》,通过生活照料、心理支持、康复训练[12]以及利用信息技术手段,如远程监护、在线咨询来提高居家管理的效率和质量[13-17]。在我国,认知障碍居家管理已有区域化的探索,福建省于2023年颁布了《认知障碍老年人社区照护管理规范》,规定了认知障碍老年人的社区照护流程、照护内容与要求、服务评价和改进措施[18]。上海从2018年起在养老机构内建立认知障碍专区、在街镇建设老年认知障碍友好社区,于2023年推出了地方标准《老年认知障碍友好社区建设指南》[19],但仍缺少普适性的认知障碍患者居家管理指导。
为积极响应人口老龄化趋势,扎实推进老年期痴呆防控工作,深入落实《应对老年期痴呆国家行动计划(2024—2030年)》的要求,编写组制定了认知障碍患者居家管理中国专家共识。本共识聚焦居家场景,旨在为基层医疗卫生机构的医护人员、家庭照料者及社区养老服务中心、医养结合机构、长期养老护理机构等相关机构提供科学化的指导,通过规范管理流程与优化照护模式,推动认知障碍患者居家管理质量的整体提升,为构建更完善的社会照护体系提供依据。
一、共识制订方法
本专家共识由中国社区卫生协会社区老年健康专委会和中华预防医学会老年病预防与控制专委会发起并联合制订。本共识已在国际实践指南注册平台(http://www.guidelines-registry.cn)完成双语注册(注册号:PREPARE-2025CN897),尚未检索到相同或类似主题的指南注册记录。本共识依据《中国制订/修订临床诊疗指南的指导原则(2022版)》[20],符合《WHO指南制订手册》和美国医学研究所临床实践指南的定义制定,采用GRADE方法(Grading of Recommendations Assessment,Development and Evaluation)对证据质量及推荐意见进行分级[21](表1),并参考卫生保健实践指南的报告条目(reporting items for practice guidelines in healthcare,RIGHT)进行制定和撰写。

1.共识制订委员会:专家共识制订委员会由首席专家、指导委员会、推荐意见专家组、执笔专家组构成。
(1)首席专家:由2名临床或管理专家组成,其主要职责包括:①是共识的总负责人,负责共识的内容及质控;②负责管理共识工作组成员的利益冲突。
(2)指导委员会:成员由具有丰富专家共识制订经验的临床专家和方法学家组成,其主要职责包括:①确定共识主题和范围;②组建共识其他工作组;③审核及批准共识计划书;④监督共识制订流程;⑤批准推荐意见和共识全文。
(3)推荐意见专家组:由多学科成员组成,包括来自神经病学、老年医学、精神病学、全科医学、中医、药学、护理学和社会学等领域长期从事认知障碍疾病诊疗与管理的专家,其主要职责包括:①根据目标人群、方案或干预措施、对照及可能的结局(population,intervention,comparison and outcome,PICO)原则构建临床问题,并遴选结局指标;②制订共识计划书;③指导并监督证据检索、评价和形成决策表;④达成推荐意见共识;⑤撰写共识全文并提交审核专家组审核。
(4)执笔专家组:由认知障碍专科医生组成,其主要职责包括:①起草共识计划书,完成共识注册;②调研临床问题;③组织共识制订过程中的相关会议;④完成共识外审协调事宜;⑤记录共识制订的全过程;⑥协调各组的其余相关事宜。
2.临床问题的调研与确定:通过查阅认知障碍相关文献,对国内外相关指南、共识、高质量系统评价以及临床研究进行整理分析,对利益相关人员进行深度访谈,并结合专家组成员多年临床经验,初步产生相关10个临床问题,形成初始临床问题清单。为科学、客观地评估证据质量评价、结合临床医学实践,本共识采用GRADE方法开展证据质量评估工作(表1)。
基于上述证据质量评估结果,共识工作组召开了3轮专题论证会以完善推荐意见。第一轮论证会于2025年5月召开,针对初始临床问题及对应证据分级逐一展开深入研讨,明确了各问题的初步推荐方向,在此基础上,完成了共识初稿撰写。第二轮论证会于2025年6月举行,结合实践中的可行性与场景适用性,对初步推荐方向进行细化调整,形成13条候选推荐意见,完成了二稿的修订;第三轮论证会于2025年8月邀请外部同行专家通过线上形式参与评审,共收集有效反馈意见32条,工作组据此对候选推荐意见进行最终修订完善。推荐等级综合证据质量、临床获益与风险比、患者偏好等核心因素,分为强推荐使用(以“1”表示)和弱推荐使用(以“2”表示)。经过多轮论证与修订,最终确定10项推荐意见,完成本共识的制定工作,形成终稿。
3.共识的证据检索:通过系统检索PubMed、Scopus、Embase、Cochrane Library、中华医学期刊全文数据库、中国知网(CNKI)、万方数据和维普中文期刊服务平台等中英文数据库,结合人工筛查相关指南网站,如英国国家卫生与临床优化研究所(National Institute for Health and Care Excellence,NICE)、美国神经病学学会等相关指南网站,对认知障碍患者的居家管理、康复训练、生活照料、风险管理、疗效监测等方面进行系统文献检索,用以下关键词进行检索:“cognitive impairment”“cognitive disorder”“dementia”“Alzheimer's disease”“homecare”“rehabilitation training”“activities of daily living”“risk management”“telemonitoring”“认知障碍”“认知功能”“认知下降”“痴呆”“居家护理”“家庭护理”“社区护理”“社区干预”“居家环境改造”“康复训练”“生活照料”“风险管理”“疗效监测”等。检索时限:从数据库建库至2025年6月。文献纳入标准:(1)老年认知障碍人群,年龄≥60岁;(2)文献研究类型为临床指南、专家共识、系统综述、Meta分析、随机对照试验、横断面研究、队列研究及病例对照研究等。排除标准:(1)重复发表文献;(2)文献为病例报告、个案分析、评论、编者按等非研究性文献;(3)研究设计存在严重缺陷、数据不完整或无法提取关键信息。根据题目、摘要和全文顺序逐级筛选文献,然后提取最终纳入研究的各项信息。每篇文献的筛选和信息提取工作均由2名研究人员独立完成。
二、认知障碍患者居家管理的基本原则
认知障碍患者的居家管理应遵循安全性、个性化,尊重患者自主性,维护患者尊严和家庭参与的原则。建议为患者提供无障碍、熟悉、舒适、便利的居住环境,以预防意外伤害和发挥患者的最大潜能[22]。由于患者的病情严重程度、认知功能及日常生活能力存在差异,照护方案需因人而异。轻度患者以协助、提醒为主,应关注患者的特定需求,积极认知训练和功能维持,包括维持记忆、语言功能,改善日常生活能力,保证居家安全,给予精神行为支持和用药管理等。中度患者需加强安全防护,强化日常生活辅助、情绪和行为管理、情感沟通,酌情认知训练。重症患者应注重全面照护,保证营养,管理异常精神行为症状,减少卧床,预防肺炎、压疮、营养不良、下肢静脉血栓等并发症[23-24]。家庭成员应与医护人员充分沟通,了解患者病情和照护需求,掌握基本护理技能,及时发现病情变化和调整照护策略,尽量维持患者的生活质量[25-27]。
推荐意见1:认知障碍患者居家管理应遵循安全性、个体化、家庭参与原则(1A)。
三、认知障碍患者居家管理的具体措施
1.个人卫生管理:认知障碍患者因自我照料能力差或精神行为异常,常存在料理个人卫生困难,如拒绝刷牙、换衣、洗澡,帮助其维持清洁状态能够预防感染,改善整体健康状况[28](具体措施见表2)。

(1)口腔卫生管理:照料者需要特别关注患者的日常清洁。由于认知功能下降,患者可能无法独立完成刷牙或漱口等基本操作。在保证安全的前提下,鼓励、提醒和辅助轻度患者尽量保持力所能及自我清洁的活动。中重度患者的照料者可使用软毛牙刷或棉签蘸取少量牙膏或盐水,轻轻擦拭牙齿、牙龈及假牙,确保口腔清洁,预防牙周感染。定期检查口腔健康状况,及时发现并处理潜在问题,如牙齿松动、牙龈红肿[29-32]。
(2)皮肤护理:患者的皮肤容易出现干燥、瘙痒等问题。照料者可选择温和的沐浴露和温水为患者洗澡,在洗浴后涂抹足量的润肤露以保持皮肤湿润。定期修剪指甲能防止抓伤,减少感染风险[33-34]。
(3)排泄物管理:严重认知障碍患者可能出现大小便失禁,照料者可使用尿布或纸尿裤,每2h检查一次,及时更换,确保患者皮肤干燥清洁。定期清洗排泄物,能减轻不适感,预防感染[35]。
(4)头发护理:应使用温和的洗发剂,定期修剪头发,保持整洁,能提升患者的舒适度和自尊心[36]。
(5)足部护理:由于行动不便,患者足部容易出现干裂或感染等问题。照料者应适时为患者修剪趾甲,保持足部清洁。对于皮肤干燥的患者,应适当涂抹润肤露[37]。
(6)穿衣照护:如患者已经丧失根据气温准备衣物的能力,应帮助其选择衣物和着装。对轻度患者,强调保留自主性,尽量保留基本穿衣技能。对中度患者应简化选择程序,提供必要支持,可对衣物进行改造,降低穿脱难度,如纽扣和扣眼颜色成对匹配,将纽扣改为拉链或摁扣。严重认知障碍患者则需全面协助。
推荐意见2:应每日协助患者进行口腔清洁、皮肤检查和排泄护理,预防感染和并发症(1A)。
2、饮食管理:针对中国60岁以上老年人营养状况和认知功能调查研究发现:营养状况和认知功能均与年龄呈负相关;营养不良者更易发生认知障碍;贫血、体重减轻、活动障碍和心理压力与认知风险有关[38]。合理的饮食不仅能提供患者所需的营养支持,还能改善其认知功能,延缓病情进展。认知障碍患者饮食管理原则建议参考2024年欧洲临床营养与代谢协会对痴呆患者的营养管理指南、中国居家膳食指南、维护老年人认知功能营养专家共识等[39-42]。根据患者的身体状况和营养需求,制定合理的饮食计划(具体见表3)。首先确保营养充足和均衡。患者应摄入充足的蛋白质、脂肪、碳水化合物、维生素、矿物质和膳食纤维。鱼、肉、蛋、奶可提供优质蛋白;富含膳食纤维的蔬菜和水果促进消化;充足的水分有助于维持体内电解质平衡,并预防便秘。

对存在食欲减退或进食困难的患者,建议照料者密切关注患者的饮食量,必要时少食多餐,或调整食物形状(如手指状、糊状食物)和能量密度。若仍不能保证适量,或发现患者消瘦、精神萎靡、尿便减少等营养不良迹象,建议就诊接受专业指导。
对重度认知障碍患者喂食时要注意速度和方法,避免过快和一口量过多导致呛咳。对于无法经口进食的患者,是否通过鼻饲或静脉补液等方式补充营养应尊重患者预嘱和家属意愿。如接受鼻饲,需确保营养成分充足和平衡,管道通畅。
定期消毒餐具保持清洁和选择新鲜食材,可有效降低感染风险。避免食用过期或变质的食物,以保障饮食安全。
建议减少刺激性食物(如辛辣、油腻、生冷食品)的摄入,以免加重胃肠道负担;适当摄入盐分:高盐饮食可能引发血压升高,过度限盐会导致低钠血症;适量补充抗氧化剂(如维生素C、维生素E、硒)和脑营养素(如二十二碳六烯酸、磷脂、脂肪酸等)有助于清除自由基,对认知功能有益[43-45]。
推荐意见3:为患者制定个性化饮食方案,如果患者因各种原因无法从日常饮食中获取足够营养,可适量添加营养补充剂,确保营养均衡并选择易吞咽食物,定期评估进食安全,必要时就诊(2A)。
3.安全管理:为保证居家安全,可根据患者的认知障碍功能水平进行针对性的家居环境调整:包括改善物理环境、防范危险物品的误伤、选用操作简便且安全性较高的产品、优化辅助设施的配置等措施[46-49](具体措施见表4)。

(1)物理环境:安装防滑地垫、卫生间和墙壁扶手,去除门槛、改善照明,调整家具布局,避免尖锐棱角等以减少跌倒或碰撞的风险。改造门窗防走失和意外伤害,如安装门磁报警器、防走失门锁、身份识别智能锁、人脸识别装置、智能定位地毯。在患者的活动空间设置清晰标识,选择易识别的颜色,如在卧室、卫生间、厨房等区域张贴醒目的引导标志;门口、走廊地面贴不同颜色的胶带引导常用路线;减少反光玻璃、镜子等可能让患者产生错觉的物品,避免视觉混淆。
(2)危险物品管理:为避免误服误伤,对药品、锐器、清洁剂等危险物品上锁保管,电源插座和火源加装保护盖。注意小物件如纽扣、瓶盖、硬币的管理,一旦误食发生呼吸道异物梗阻,尽快使用海姆立克急救法,同时拨打急救电话,送专业医疗机构救治。
(3)生活用品选择:优先考虑操作简便且安全性较高的产品。鞋服类:防滑鞋(纹路深、鞋底基部宽)、家居防滑袜、宽松易穿脱的衣物(避免带绳、复杂装饰)等可减少跌倒风险。餐具/厨具:防滑底座餐具、钝角餐具(如圆头勺子),微波炉选用一键式简易操作面板,避免随意放置锋利刀具,定期检查燃气阀门,配备燃气泄漏报警装置。包装类:易撕拉食品包装、按压式调料瓶,大字体标签或分药盒(标注“早/中/晚”及剂量),可降低误食误服风险和操作难度。其他:带放大镜的指甲刀、自动断电的电热水壶,可避免因视力或记忆力问题引发安全隐患。
(4)辅助设施配置:时间定向辅助:在患者活动区域设置大字日历或日期显示屏、数字时钟;空间定向辅助:在房门设置醒目标识,如卫生间门设马桶标识、卧室门设床的标识、餐厅使用刀叉标识;功能提示辅助:在常用物品旁设置图文说明,如微波炉操作步骤贴图;智能定位设备:为外出活动患者配备具有紧急呼叫功能的全球卫星定位系统(Global Positioning System,GPS)定位手环或可穿戴定位装置等。在门口和走廊安装摄像头,设置移动报警功能;使用智能床垫检测夜间起身行为。身份识别措施:随身携带信息卡(衣物缝制标签或随身证件,写明姓名、住址、家属电话)、二维码识别牌等。
推荐意见4:认知障碍患者居家安全管理应涵盖环境改造、危险品管控、生活用品选择及辅助设施配置等方面,重点为预防跌倒、走失和危险源隔离(1A)。
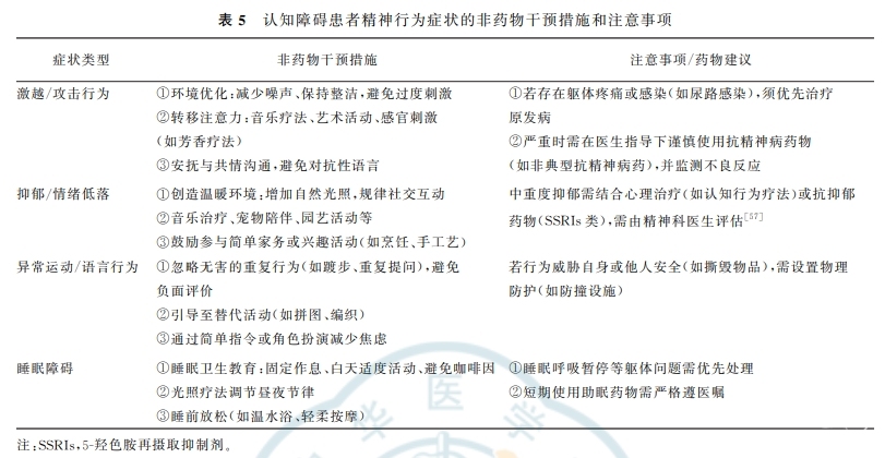
4.精神行为症状管理:精神行为症状(Behavioral and Psychological Symptoms of Dementia,BPSD)是中晚期认知障碍患者的常见表现,包括感知觉异常(如幻觉、错觉)、情绪紊乱(抑郁、焦虑)、行为异常(激越、攻击、脱抑制)等,严重影响患者的生活质量,加重照料者负担[50]。
(1)管理原则:①以患者为中心:根据患者的个体差异(如性格、兴趣、过往经历、现存能力)制定个性化方案,定期评估并动态调整干预措施。②非药物干预优先:首选环境调整、心理支持、行为疗法等非药物干预方式,仅在症状严重(如自伤、伤人倾向)、非药物无效或未配合接受必要检查时,结合专业医疗评估后考虑药物干预。③安全与尊重:确保患者安全的同时,尊重患者需求,避免过度限制其活动自由,减少因强制措施引发的对抗行为。
(2)正确识别精神行为症状是干预的前提[51]:照料者需详细记录症状的诱发因素(如疼痛、环境变化)、具体表现(如攻击性语言/动作)、持续时间、频率及对患者和照料者的影响,就诊时为医生提供准确信息。
(3)在医生的指导下选择合适的干预措施(具体详见表5):①激越/攻击行为:首先尽量找到引起激越/攻击行为的躯体原因和环境诱因。若患者存在躯体疼痛或感染(如尿路感染),需优先治疗原发病。尽量减少噪声与杂乱刺激,通过共情式安抚避免其对抗性言行。可采用音乐疗法、艺术活动或感官刺激(如芳香疗法)等方式舒缓情绪。必要时在医生指导下谨慎使用抗精神病药物(如非典型抗精神病药),并监测不良反应。②抑郁/心境恶劣:对轻度抑郁患者应增加自然光照时长(注意日落现象),安排规律社交互动(如家庭聚会、社区活动)。通过音乐治疗、宠物排便或园艺疗法等情感支持活动营造安全、温馨的环境,以及鼓励参与简单家务或兴趣任务(如手工艺、烹饪),提升自我价值感。中重度抑郁需由精神病学医生评估,联合心理治疗(如认知行为疗法)或抗抑郁药物,如选择性5-羟色胺再摄取抑制剂(Selective Serotonin Reuptake Inhibitors,SSRIs)干预[52]。③异常运动/语言行为:照料者可忽略非危险性重复动作(如踱步、反复提问),避免负面评价;通过拼图、编织等行为替代方式转移患者焦虑情绪;对有重复刻板语言和行为的患者可采用角色扮演或单步骤指令等降低理解难度。若患者行为威胁自身或他人安全(如撕毁物品),需设置物理防护(如防撞设施)。④睡眠障碍:可通过调整睡眠环境的湿度和温度、保持夜间黑暗(遮光窗帘)和白天明亮(自然光照射)、减少噪声等方式改善睡眠状况。对昼夜节律紊乱的认知障碍患者,建议根据患者的需求、能力、个人偏好进行个性化的非药物干预,包括睡眠卫生教育、光照疗法、睡前按摩放松、限制晚间摄入的液体总量、晚餐不宜过饱、禁止晚间饮酒或咖啡、避免睡前剧烈活动。优先处理睡眠呼吸暂停等躯体问题。助眠药物的使用需严格遵医嘱。

推荐意见5:认知障碍患者精神行为症状的居家管理应优先采用非药物干预,结合患者个体需求制定方案,对威胁安全的行为或严重症状应及时转诊至精神科或认知障碍专科(1A)。
5.家庭支持:家庭成员应了解认知障碍的具体类型、严重程度、发展过程,以及可能伴随的并发症。了解病情不仅有助于满足患者的实际需求,还能减少误解和冲突的发生。
家庭成员应耐心倾听患者的感受与需求,避免打断或急于给出建议。尽量采用通俗易懂的语言,使用简单、清晰、简短句子与患者沟通,一次只说一个话题,等患者理解后再说下一个。必要时通过附加非言语符号,如肢体语言和面部表情来弥补患者语言理解能力的不足;通过猜测、补充和重复患者的话来弥补患者表达能力的缺陷。重要的事情,如服药时间、活动安排可适当重复强调,帮助患者记忆。
保持沟通的频率和深度,及时了解患者的身心需求,能够提升沟通效果,避免冲突和孤独引发的精神行为异常。鼓励患者参与家庭决策,不仅能体现对其意见的尊重,还能增强患者的自我价值感。温馨和谐的家庭氛围有助于患者更好地融入家庭生活并促进康复[53-57]。
推荐意见6:家庭成员应掌握沟通技巧,多与患者互动并关注情绪变化,必要时寻求心理支持(1B)。
四、照料者技能培训与身心调适
1.照料者技能培训:认知障碍患者的照料者应掌握全面的照护技能,尤其是安全防护措施,包括跌倒、走失等常见风险的预防方法。照料者应掌握误吸、误食等突发情况的应急救护急救技能,如海姆立克急救法和心肺复苏术[58]。
对于轻度患者,照料者应积极参与患者的康复训练,与医护人员共同制定适合的康复计划。关注患者的情绪变化并及时调整训练方法,确保患者在舒适、愉悦的环境中完成康复任务。
对于中重度认知障碍患者,照料者需掌握日常贴身照护技能,包括为卧床患者定时翻身、进行关节被动活动等康复措施,以及鼻饲喂养等特殊操作。这些护理技能可以预防压疮、关节挛缩等并发症[9,59]。
在照护过程中应尊重患者的自主意愿和人格尊严。通过简明的语言和非语言交流来建立有效的沟通。注意观察患者的反应,根据患者病情和情绪变化及时调整照护方案。人性化的照护有助于提高患者的生活质量[60]。
推荐意见7:照料者应学习掌握安全防护、急救技能、专业护理和沟通技巧,并根据患者病情变化及时调整照护方案(2B)。
2.照料者身心调适:认知障碍患者的家庭照护是一项长期且充满挑战的工作,照
料者常面临巨大的身心压力。研究表明,51.4%~55.9%的家庭照料者存在焦虑情绪,66.7%的照料者存在抑郁情绪[61-63]。照料者注重自身身心健康是保证照料质量的前提。
建议照料者定期参加专业机构组织的照护技能培训和心理辅导课程。接受包括基础护理知识、压力管理技巧、情绪调节方法、照料者教育、解决问题技巧获取资源和制定长期照护计划等内容的培训。鼓励照料者加入互助小组,通过与其他照料者分享经验、倾诉烦恼来获得情感支持[64]。
照料者需要建立健康的生活方式。保持规律的作息时间,尽量保证足够睡眠,一般推荐7~8h;坚持适度运动,如每周3次,每次至少30min的散步或瑜伽;注意均衡饮食,多摄入富含蛋白质和维生素的食物。这些措施有助于维持良好的身体状态[49,65]。
建议基层医疗卫生机构和社会组织提供照料者支持服务和居丧支持的心理和情感慰藉。指导照料者学习认知障碍相关基础知识和照护技能。建议家庭成员合理分工,建立轮班的照护策略,确保主要照料者每周至少有1~2d的休息时间。在条件允许的情况下,可考虑使用日间照护中心或短期托管服务。照料者要学会接纳自己的情绪波动,当感到不堪重负时,应及时寻求专业心理咨询师的帮助[66-67]。
推荐意见8:建议照料者定期参加专业培训,家庭成员合理分工,必要时寻求社区和心理咨询支持(2B)。
五、居家评估与监测
认知障碍患者居家管理需要评估与监测,鼓励基层医疗卫生机构对认知障碍人群进行定期认知功能评估,并开展健康教育、健康生活方式指导、危险因素管理等工作[68]。认知障碍患者居家管理的评估应以老年综合评估为基础框架,聚焦居家场景的实际需求,具体涵盖认知功能、日常生活能力、心理状态、睡眠质量、合理用药及社交支持等多个核心维度。认知功能评估是居家管理评估的核心部分。
提供居家管理服务的医疗机构工作人员可以选择性使用简易智能精神状态检查量表(MMSE)和蒙特利尔认知评估量表等(MoCA)工具(表6),系统地评估患者的记忆力、注意力、执行能力和语言能力等领域的认知功能[69-70]。定期认知评估有助于及时发现认知功能的变化,为后续管理策略的调整提供科学依据。认知功能与衰弱、肌少症、营养不良密切相关。故在认知功能评估时,应同时关注患者是否存在衰弱、肌少症、营养不良迹象,可借助握力测试、步速测定评估身体衰弱情况,采用生物电阻抗分析法等评估肌肉量判断肌少症[71],通过微型营养评定法(Mini Nutritional Assessment,MNA)等评估营养状态[72]。

日常生活能力评估能够评价患者在穿衣、进食、洗漱等基本生活活动中的自理水平。常用的如Barthel指数、功能性活动问卷和工具性日常生活能力量表等工具,不仅反映患者复杂日常生活能力,还可以为设计生活照护计划提供参考[73]。
心理状态评估可以识别患者伴随的焦虑或抑郁情绪。由具备资质的医务人员选择老年抑郁量表、汉密尔顿焦虑量表、汉密尔顿抑郁量表和康奈尔痴呆抑郁量表等工具进行评估,能够了解患者的心理健康状况,据此开展必要的心理支持和干预措施[74-75]。
认知障碍患者常存在睡眠障碍。睡眠不足会显著加重认知功能损害,医务人员通常采用匹兹堡睡眠质量指数或睡眠日记等方式对患者的睡眠情况进行监测[23],据此制定个性化的睡眠管理方案。
药物评估:认知障碍患者常合并多种慢性病,多重用药可能加剧认知损害。用药遵循“少而精”原则,老年人日常用药尽量不超过5种,避免多重用药风险。建议每3~6个月由老年医学医生或专科医生进行药物评估,停用非必需药物,具体可参考老年人潜在不恰当用药Beers标准。若必需使用精神类药物,需选择对认知影响较小的种类,并密切监测不良反应(如跌倒、谵妄、心律失常)。照料者应参与用药监督,确保依从性并记录异常反应[9,76-80]。
通过社会支持评定量表等工具,可以全面了解患者的社会关系网络及其家庭特点,为有针对性地提供家庭援助和构建有效的社会支持体系奠定基础[60]。
推荐意见9:运用综合评估方法,全面了解患者的认知功能、日常生活能力、心理状态、睡眠质量、合理用药和社交支持等多维度情况,制定科学合理的居家管理方案(2A)。
六、随访与转介
认知障碍患者的居家随访管理需要建立规范化的评估机制。建议由基层医生或上级医院专科医生定期进行随访,评估内容包括认知功能、日常生活能力、精神行为症状及用药情况等。随访频率应根据病情严重程度和稳定程度调整,病情稳定患者可每3~6个月评估1次,不稳定患者应缩短时间间隔,必要时随时复诊或就诊。评估结果应及时记录并更新至患者健康档案[81]。
当患者出现以下情况时应考虑转介至专科医疗机构:(1)认知功能快速下降;(2)出现严重精神行为症状(如持续攻击行为、幻觉妄想等症状);(3)合并复杂躯体疾病或照料者难以应对的照护问题(包括合并高血压危象、肺部感染等复杂躯体疾病,或存在照料者无法应对的压疮护理、鼻饲管维护等问题)。转介时应提供完整的病史资料和近期评估结果(如MMSE、MoCA量表结果),完整病史记录及用药清单,确保医疗服务的连续性。
基层医疗卫生机构应与上级医院记忆门诊(或认知专科门诊)建立双向转诊机制,共同构建“筛查-诊疗-康复-随访”全病程管理服务体系。专科门诊承担初次诊断、治疗方案制定及病情变化时的复诊职责,基层机构负责可疑患者筛查、稳定期患者的日常随访及基础照护指导。建议依托信息化平台实现诊疗信息实时共享,确保患者在各级医疗机构间获得连贯的医疗服务。
建议为认知障碍患者组建多学科协作随访团队,成员涵盖神经病学医生、精神病学医生、全科医生、护士、康复治疗师、营养师、临床药师及社会工作者等。通过定期召开病例讨论会,根据患者病情动态调整团队构成与管理方案,以个体化、连续性的干预策略,保障患者获得全周期专业照护服务[69,82]。
推荐意见10:建议根据病情严重程度和稳定程度制订随访计划,出现认知功能快速下降、严重精神行为症状或复杂合并症时及时转介到上级医院(1B)。
七、结论与展望
认知障碍患者的居家管理是保证其生活质量、延缓病情进展的基本保障。通过医护人员、家庭成员及社会资源共同参与,按照居家管理原则及流程(图1)实施安全、个体化且家庭参与的综合干预措施,可以显著改善患者的认知功能、生活技能以及社会适应能力。应加强家庭照料者的培训,提高其照护技能和心理支持能力。基层医疗卫生机构应提供健康宣教、康复训练、心理支持、照护技术指导等服务,为居家认知障碍患者和照料者提供照护技术支持、随访和转诊服务。

未来针对认知障碍患者居家管理的研究,需结合我国国情和区域适配原则,探索适合不同类型患者的管理模式。例如,为轻度患者设计融入本地文化特色的社会支持系统,为重度患者制定符合区域经济发展水平的家庭护理方案。鉴于各地区经济发展程度与文化背景差异,需构建多样化管理模式:利用新科技,依托人工智能研发远程监测、智能提醒等数字化支持系统;聚焦患者及家属心理需求,完善社会支持政策。认知障碍居家管理是复杂系统工程,科学管理可提升患者生活质量,延缓病情进展,切实减轻家庭与社会负担。
首席专家:吕继辉(北京老年医院认知障碍诊疗中心);禹震(北京市老年健康和医养结合服务指导中心,北京老年医院)
指导委员会:唐毅(首都医科大学宣武医院);齐海梅(北京医院老年医学部)
执笔专家组:李沫(北京老年医院认知障碍诊疗中心);吕继辉(北京老年医院认知障碍诊疗中心);胡月青(北京老年医院认知障碍诊疗中心)
推荐意见专家组成员(按姓氏笔画排序):马晓伟(河北医科大学第一医院神经科);王宁(北京回龙观医院精神科);王刚(上海交通大学医学院附属仁济医院神经科);王秋华(北京市东城区和平里社区卫生服务中心);王晶桐(北京大学人民医院老年医学科);王颖(复旦大学公共卫生学院);方伯言(北京康复医院);孙永安(北京大学第一医院神经内科);孙亮(北京医院国家老年医学中心、国家卫健委老年医学研究所);孙新宇(北京大学第六医院老年精神科);刘新颖(北京市丰台区方庄社区卫生服务中心);李放(首都医科大学附属复兴医院神经科);李静(首都医科大学附属宣武医院老年医学科);李建国(北京市东城区和平里社区卫生服务中心);李霞(上海市精神卫生中心老年医学科);张娜(北京市东城区东花市社区卫生服务中心);宋鲁平(深圳大学附属南山医院康复医学科);张扬(上海市黄浦区豫园街道社区卫生服务中心/上海市黄浦区老年护理医院);张晨(北京大学第一医院神经科);张巍(首都医科大学附属北京天坛医院神经医学中心认知障碍性疾病科);沈蔷(北京市东城区社区卫生服务管理中心);陈新梅(厦门市集美区集美街道社区卫生服务中心);赵苹(北京市顺义区旺泉社区卫生服务中心);贾宝辉(中国中医科学院广安门医院康复医学科);曹立春(天津市北辰区双桥镇社区卫生服务中心);傅凌志(北京市东城区社区卫生服务管理中心)
利益冲突 所有作者声明不存在利益冲突
声明:脑医汇旗下神外资讯、神介资讯、神内资讯、脑医咨询、Ai Brain 所发表内容之知识产权为脑医汇及主办方、原作者等相关权利人所有。





