通信作者:邢岩,Email:drxingyan@163.com;王玉龙,Email:ylw668@163.com;宋鲁平,Email:songluping882002@aliyun.com
基金项目:国家自然科学基金(32361143787);北京自然科学基金资助项目(7202237);广东省自然科学基金(2024A1515011298,2022A1515012510);广东省医学科学技术研究基金项目(A2024288);深圳医学研究专项资助项目(C2401013);深圳市科创委项目(202408133002054);深圳市南山区卫生健康系统科技重大项目(NSZD2023014,NSZD2023002);深圳大学医工交叉研究基金项目(2024YG021)
DOI:10.3760/cma.j.issn.0254-9026.2025.11.002
【摘要】认知障碍已成为老龄化社会面临的重大健康挑战,其中,阿尔茨海默病(Alzheimer’s disease,AD)及相关痴呆症已成为老年人主要的死亡原因之一。此类疾病起病隐匿,缓慢进行性加重,多数在首次就诊时已进入不可逆的痴呆阶段,早发现与早防控迫在眉睫。社区作为大众健康管理的第一线,承担着重大慢性疾病的筛查与管理任务。迄今为止,我国社区认知功能筛查尚在起步阶段,缺乏系统的管理和防控指南。本指南基于多学科协作框架,遵循循证医学原则,通过系统检索和分析国内外最新临床证据,采用GRADE(Grading of Recommendations Assessment,Development and Evaluation)系统评估证据质量,并依据RIGHT(Reporting Items for Practice Guidelines in Healthcare)声明规范指南制定流程。经德尔菲(Delphi)方法三轮专家咨询,最终形成17条推荐意见。本指南的核心建议主要为,采用数字化认知量表对60岁及以上活力人群进行社区大规模认知筛查,根据筛查结果进行分层分期,并建立危险因素量化分级的认知数字化档案,进而制定个体化人工智能(artificial intelligence,AI)防控方案。本指南在国内外率先提出了AD/血管性痴呆(vascular dementia,VD)相关的低、中、高危险因素量化分级概念,旨在为推动我国尽早实现公众对痴呆防控知识知晓率、老年人认知功能初筛率和阳性人群干预指导率≥80%及疑似认知障碍就诊率≥50%的宏伟目标提供规范化、标准化的指导原则和实践路径。
【关键词】认知功能;社区筛查;危险因素量化分级;管理;防控;指南

随着我国人口老龄化进程的加快,认知障碍相关疾病的患病率逐年上升。目前我国60岁以上老年期痴呆患者近3000万,成为疾病死因前五位,给个人、家庭和社会带来严峻挑战,已成为影响人民健康的重大社会问题,其中阿尔茨海默病(Alzheimer’s disease,AD)占60%~70%[1]。多数患者确诊时已进入中晚期[2],但早期诊断率不足20%[3],高发病率和低诊断率的矛盾已成为突出问题。AD被认为是一个连续的疾病谱,有长达10~20年的临床前期阶段,主要包括主观认知下降(subjective cognitive decline,SCD)和轻度认知障碍(mild cognitive impairment,MCI)。其中,SCD是指个体自觉记忆或认知功能减退,但客观神经心理测试正常,成为痴呆最早预警信号;出现客观认知功能轻度受损(如记忆、执行功能下降),但尚未影响日常生活能力,被称为MCI,为痴呆高风险阶段。我国60岁以上老年人中SCD和MCI的人数分别超过5600万和4200万[4],如能在SCD和MCI防控关键窗口进行积极干预(如运动、认知训练、控制血管危险因素等)可显著降低痴呆风险[5-6]。因此,早期在社区进行认知功能筛查、管理和防控干预意义重大,势在必行。
当前我国民众普遍缺乏脑认知功能及痴呆防治相关知识和理念,尚未建立系统的脑健康管理体系,有关认知障碍防控干预措施的观念薄弱,实际应用开展不足。社区作为疾病防控的前沿阵地,其筛查及管理的功能尚未得到充分发挥,仅少数地区(如上海、北京等)将认知筛查纳入老年人健康管理,筛查仍使用纸质版量表或单机版电子量表,以人工一对一的形式为主,效率低下,难以在全国范围大规模推广。
我国政府高度重视认知障碍的防治工作,为进一步规范和推进我国认知障碍管理工作,国家卫生健康委员会等15部门于2025年1月联合颁布《应对老年期痴呆国家行动计划(2024—2030年)》,明确提出,到2030年,实现公众对老年期痴呆防控知识知晓率≥80%,接受老年人健康管理服务的人群认知功能初筛率≥80%,认知功能初筛阳性人群干预指导率≥80%,疑似认知障碍人群就诊率≥50%等一系列宏伟目标。为积极响应该行动计划,尽早实现上述具体目标,将社区筛查和管理作为认知障碍防控的“第一公里”,不仅可在前端拦截疾病发展,还能覆盖医院体系难以触达的群体(尤其农村和偏远地区),减轻医疗系统压力,避免医院资源被轻症或非病例挤占。
本指南系中国微循环学会神经变性病分会、中国康复医学会老年康复分会及阿尔茨海默病防治协会认知康复专业分会共同授权发布。指南制定专家组基于循证医学证据,结合国家政策导向,旨在建立科学、规范且可操作的社区认知功能筛查、管理及防控路径,提升社区对认知障碍的早期识别和管理能力,切实降低认知障碍的发病率,减轻疾病负担。

一、方法学
(一)专家组成
本指南专家组成员主要为康复医学、神经病学、精神卫生学、老年医学、健康管理、疾病预防等多学科领域具有丰富经验的专家。
(二)方法
本指南旨在为在社区中老年人认知功能筛查与管理的实施方法提供推荐意见和循证医学证据。参照国内外发表的相关指南和共识、系统综述、随机对照试验(randomized controlled trial,RCT)和队列研究等科学证据,采用德尔菲法问卷专家函审和GRADE(Grading of Recommendations Assessment,Development and Evaluation)系统评价证据质量和推荐强度,根据世界卫生组织(World Health Organization,WHO)《指南制定手册》[7]和中华医学会《中国制订/修订临床诊疗指南的指导原则(2022版)》的原则[8],按照指南研究与评价工具Ⅱ(Appraisal of Guidelines for Research & Evaluation Ⅱ,AGREEⅡ)[9]的要求以及国际实践指南报告规范(Reporting Items For Practice Guidelines in Healthcare,RIGHT)[10]清单,对本指南的结果进行报告。
1.德尔菲法:采用德尔菲法收集针对认知功能社区筛查和管理的初始问题25项,每项按重要性分为5个级别(1=非常重要;2=相当重要;3=重要;4=不重要;5=不清楚),以问卷形式匿名征集专家意见并进行整理、归纳、统计。问卷投票共3轮,最终形成社区认知功能筛查、认知功能管理及认知预防干预等3个领域17项指南内容。本指南专家集中程度评分均数是1.47,满分比为61.86%。本次专家意见变异系数值为0.348,肯德尔协同系数为0.342,P值<0.001,视为达成共识。
2.文献检索:根据人群、干预、对照、结局(Population-Intervention-Comparison-Outcome,PICO)架构,检索并且进行相关文献的系统综述。检索数据库包括PubMed,Embase,Cochrane Library,Web of Science,Cumulative Index to Nursing and Allied Health Literature(CINAHL),中国知网(China National Knowledge Infrastructure,CNKI)、万方数据(Wanfang Data)、中国生物医学文献数据库(SinoMed)、Up To Date,BMJ Best Practice,英国国家卫生与临床优化研究所(NICE)官网,乔安娜布里格斯研究所(JBI)循证卫生保健中心数据库。
中文检索词为:“轻度认知障碍、阿尔茨海默病、痴呆、血管性认知障碍、神经心理学测验、认知筛查、人工智能、数字化评估、危险因素、高血压、糖尿病、运动、饮食、一级预防”,英文检索词为:“Mild Cognitive Impairment,Alzheimer Disease,Dementia,Vascular Cognitive Impairment,Neuropsychological Tests,Cognitive Screening,Artificial Intelligence,Digital Assessment,Risk Factors,Hypertension,Diabetes Mellitus,Exercise,Diet,Primary Prevention”。检索时限均为建库至2025年1月15日。
3.证据评价:采用GRADE系统评价证据质量,分为高、中、低和极低,推荐强度分为强推荐和弱推荐。
4.指南报告:参考RIGHT清单报告相关的指南内容,包括基本信息、背景、证据、推荐意见、资助与利益冲突声明等内容。
(三)指南注册
本指南已在国际实践指南注册与透明化平台(http://www.guidelines-registry.cn)进行了注册(No.PREPARE-2024CN1215)。

二、指南意见
本指南包括认知功能社区筛查、管理及干预3部分,共总结了17项推荐意见。社区认知筛查、管理及防控流程见图1。

(一)认知功能社区筛查
推荐在社区(街道办事处、党群服务中心、老年大学、养老机构等场所)对活力老人进行认知功能大规模快筛。针对社区认知功能筛查对象、筛查形式、筛查量表及筛查结果分层分期的具体推荐意见如下。
1.认知功能筛查对象
推荐意见1:推荐对60岁及以上社区活力老人进行认知功能筛查,阅读困难且听觉严重障碍者除外(证据质量,中;推荐强度,强推荐)。
强推荐支撑条件:符合本指南预设标准———即至少包含1项中等质量核心研究证据,且配套2项及以上同方向、无矛盾的关联证据。
【描述】年龄是认知障碍的独立危险因素,认知障碍的风险随年龄增加而增加。65岁及以后患AD的风险显著增加,年龄每增加5岁,患病风险翻倍。由于AD有10~20年的临床前期阶段[11],结合专家意见,将认知早期筛查对象设定为60岁及以上[12]。
【循证依据】对60岁及以上人群进行认知功能筛查,可使MCI早期诊断率提高32%,干预后55年痴呆转化率下降21%[13]。而未筛查人群诊断平均延迟2.3年,医疗成本增加3.7倍[14]。因此对60岁及以上的社区人群开展全面的认知筛查具有重要意义。
2.认知功能筛查形式
推荐意见2:推荐在社区集中进行痴呆防治知识科普宣教和数字化大规模快速筛查(证据质量,中;推荐强度,强推荐)。
强推荐支撑条件:符合本指南预设标准——即包含3项及以上同方向、无矛盾的中等质量关联证据。
【描述】在社区场所集中组织50人左右(30~100人),首先进行脑认知功能和AD等认知障碍防治知识的科普宣教(半小时左右),之后使用自带智能手机或平板扫码同时进行数字化认知筛查。
【循证依据】多项研究显示,数字化认知筛查在识别MCI时敏感性和特异性更高,尤其适用于早期筛查[15-16]。数字化工具如智能手机的应用使社区普筛率高达93.6%[17],覆盖范围更广。应用蒙特利尔认知评估量表(Montreal Cognitive Assessment,MoCA)及简易精神状态检查表(Mini-Mental State Examination,MMSE)的数字化评定与传统纸笔形式相比较,可节省16.2%~36.0%的时间和人力成本[18],降低了对专业人员的依赖。
3.认知功能筛查量表
推荐意见3:推荐首先使用8条目痴呆筛查问卷(Ascertain Dementia 8-item questionnaire,AD-8)进行自评。若得分≥2分,需再应用MoCA进一步评估,须由接受过该量表培训的人员完成。问卷和量表通过文字和语音播报两种形式呈现(证据质量,高;推荐强度,强推荐)。
强推荐支撑条件:符合本指南预设标准———即包含1项高质量核心工具证据,及4项同方向、无矛盾的关联证据。
【描述】AD-8自评量表可评估记忆、定向等多维度认知功能。当AD-8评分≥2分时,需进一步使用涵盖注意力、语言等8大认知领域的国际通用MoCA他评量表。
【循证依据】AD-8量表是目前普遍使用的早期认知障碍筛查工具,具有操作简便、灵敏度高(85%)的特点[19],适用于社区大规模初筛,但特异性较低[20],需结合综合性量表进一步评定。MoCA在识别MCI方面优势显著[21-22],其灵敏度和特异度分别为80.48%和81.19%,高于MMSE的66.34%和72.94%[21]。然而,MoCA单独应用于普筛耗时较长且成本较高。研究显示[23],采用AD-8初筛结合MoCA复诊的阶梯式筛查模式,可减少50%~70%的MoCA评估需求,降低42%的单位筛查成本[24],并使每例痴呆确诊的边际成本下降37%[25]。
4.筛查结果分层及分期
推荐意见4:根据认知功能筛查结果对筛查人群进行分层分期,其中认知正常的健康人为预防期;自觉认知下降但量表评定在正常范围的SCD人群为预警期;量表检测轻度异常的MCI人群为预控期(证据质量,高;推荐强度,强推荐)。
强推荐支撑条件:符合本指南预设标准———即包含2项高质量量表临界值证据,及1项高质量人群干预随访证据。
【描述】当AD-8<2分且MoCA=30分为认知正常者;AD-8≥2分时,MoCA在27分至30分为SCD者;MoCA20分至26分为MCI者,MoCA≤19分疑似痴呆患者。建议认知正常人群每6个月进行认知功能复筛;对于SCD人群和高危险人群每3个月复筛;对于疑似认知障碍患者(即AD-8≥2分且MoCA≤19分),转介到医院进行专业化诊治。
【循证依据】一项临床对照研究显示,AD-8在区分亚洲人群认知正常和认知障碍者的敏感性和特异性分别为85.0%和74.0%[26]。一项研究显示,应用MoCA检测MCI的临界分数为26分时,其敏感性90%且特异性为87%[27]。欧洲FINGER研究表明[5]认知正常人群每年进展为MCI或痴呆的风险为5%~10%,每6~12个月进行定期随访,并进行早期干预,能够降低AD转化率32%。
(二)社区认知功能管理
社区认知功能管理主要为居民建立全面的脑认知健康档案,并且应用AI技术对个体筛查结果的分层分期和危险因素的量化分级报告进行多维度分析,为防控干预措施的制定和实施提供科学依据。
1.建立脑认知健康档案
应用数字化系统,为社区老年人建立脑认知健康电子档案,包含基本信息以及根据以下AD与VD共同的和各自的危险因素及量化分级范围,形成个人每项因素危险程度的报告清单。
(1)AD与VD共同的危险因素及量化分级
推荐意见5:推荐将AD与VD共同危险因素分为不可控危险因素、可调控的并存疾病因素及可改变的生活方式因素,并进行量化分级(证据质量,中;推荐强度,强推荐)。
强推荐支撑条件:符合本指南预设标准———即包含12项及以上同方向、无矛盾的中等质量关联证据。
【描述】年龄和早年受教育水平是AD与VD共同不可控危险因素,高血压病、糖尿病、低密度脂蛋白增高、高同型半胱氨酸血症、直立性低血压是AD与VD共同可调控的并存疾病危险因素,吸烟、低体力活动、体型过胖或过瘦和过量饮酒是AD与VD共同可改变的生活方式危险因素(表1)。

【循证依据】在AD和VD不可控危险因素中,①多项研究显示,年龄是独立危险因素。在中国,60岁及以上人群的MCI患病率为15.5%[28],AD和VD等全因痴呆患病率为6.0%[29]。60~69岁人群MCI发病率为11.9%,70~79岁为19.3%,80~90岁为24.4%,90岁以上高达33.1%[3]。年龄增长与AD核心病理变化密切相关,可导致额颞叶萎缩及相应的脑功能衰退,也会导致脑血管硬化狭窄、血管壁弹性降低,引发供血供氧不足、大脑代谢率下降,造成VD风险增加[30]。②研究显示,早年低教育程度对认知障碍的危险具有显著影响。受教育年限不足6年者痴呆发病率和患病率显著增高,大学学历者痴呆危险显著降低[31]。受教育年限大于6年者MCI危险下降[32]。我国老年人群MCI患病率随教育程度增长而降低,文盲组为30%,大学组的患病率下降为10%[33]。文盲组罹患AD和VD的危险分别为非文盲者的3倍和2.3倍[34]。
在AD和VD可调控的并存疾病中,①高血压患者更易发生VD和AD,且发生概率与其严重程度相关[35]。高血压可导致内皮损伤及动脉粥样硬化,影响脑血流动力学,造成脑组织缺血缺氧,增加VD风险[36]。中年高血压也是AD的危险因素,可能与Aβ沉积、氧化应激、血脑屏障完整性破坏、脑血流紊乱等有关[37]。有研究提示,与健康对照组相比,未经治疗的高血压患者的痴呆风险增高,治疗后风险降低[37]。②糖尿病主要通过微血管和大血管损伤促进VD发病,其机制可能与全身炎症标志浓度增加以及糖代谢水平改变有关[31,38]。女性2型糖尿病患者发生VD的风险比男性高19%[39]。糖尿病患者发生AD的风险是非糖尿病患者的2倍[40],70岁之前,每提前5年罹患2型糖尿病,MCI风险增加24%[39],可能与胰岛素抵抗造成的Aβ蛋白毒性、tau蛋白过度磷酸化和氧化应激等有关[41]。③高胆固醇血症尤其是低密度脂蛋白(low-density lipoprotein,LDL)增高(>3mmol/L)可增加 AD 和 VD 等认知障碍危险[42-43]LDL 每增加 1 mmol/L,危险增加 8%[44]。高胆固醇水平可造成脂质沉积于血管内膜,导致动脉粥样硬化,影响脑血流,增加脑卒中风险,进而增加VD风险[45]。高血脂或LDL增高所致AD危险增高可能与Aβ和tau蛋白沉积和血脑屏障破坏等有关[34]。④高同型半胱氨酸血症(hyperhomocysteinemia,HHcy)是指血液中同型半胱氨酸(homocysteine,Hcy)高于15μmol/L,当其每增加5μmol/L,AD的患病风险就增加15%[46],可能与神经元突触和神经递质传导障碍有关[47]。脑卒中后认知障碍患者Hcy水平显著升高[48]。Hcy可能与血管内皮受损,破坏凝血-纤溶平衡,促进动脉粥样硬化,促进异常甲基化并导致神经毒性,使VD风险增加有关[49]。⑤直立性低血压常于站立或坐位时因大脑低灌注出现头晕,所致的组织缺氧、白质损伤、海马体萎缩可使VD和AD危险增加[47]。甚至亚临床直立性低血压(血压低尚无头晕)也与认知障碍危险增加相关[50]。
在AD和VD可改变的生活方式因素中,①有研究显示,吸烟可使AD危险增高56%[51],可能与自由基、氧化应激、炎症反应、脑白质微结构损伤等有关[15]。吸烟可引起血管痉挛和血管内皮细胞损伤[52],使VD危险增加38%[53]。②低体力活动是AD的独立危险因素,可能与脑低灌注、神经元丢失、Aβ和tau蛋白沉积等有关[15]。低体力活动可加重血管危险因素、减少一氧化氮、导致神经炎症,增加VD风险[54]。③肥胖或超重可使AD与VD等全因危险增加31%[55-56],肥胖引起的间歇性缺氧、高碳酸血症、系统性炎症反应、胰岛素抵抗、肠道菌群失衡、脑-肠轴紊乱、内皮功能障碍和血脑屏障破坏等与AD有关[55]。身体脂肪含量增加会导致大脑供血减少,增加VD风险[57]。有研究显示,腰围较大者痴呆风险增加10%[58],肥胖患者减重2kg以上认知功能即可有所改善[59]。④持续多量饮酒者(>30g/天)可使全因痴呆危险增加。酒精的神经元毒性作用导致大脑结构和功能损伤,会使AD的危险增加[49]。与中度饮酒相比,重度饮酒者患全因痴呆和VD的风险均增加[60]。研究表明,饮酒量减少后痴呆危险降低[61]。
(2)AD的危险因素
推荐意见6:推荐对AD的危险因素,包括不可控危险因素、可调控的并存疾病因素及可改变的生活方式因素,并进行量化分级(证据质量,中;推荐强度,强推荐)。
强推荐支撑条件:符合本指南预设标准———即包含11类AD单独危险因素对应的12项及以上同方向、无矛盾的中等质量关联证据。
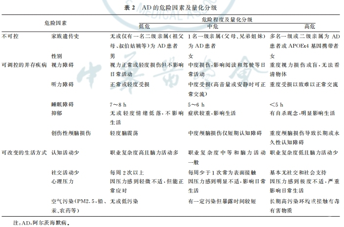
【描述】AD的危险因素包括家族遗传史、性别、视力障碍、听力障碍、抑郁、创伤性颅脑损伤、认知活动少、社交活动少、睡眠障碍、心理压力、空气污染,及其量化分级见表2。

【循证依据】AD不可控危险因素中,①家族遗传因素在认知障碍发病中扮演重要角色,研究表明,有痴呆家族史者患MCI的风险显著增加[28]。②性别也是认知障碍的重要影响因素。研究显示,女性患认知障碍的风险高于男性。在中国,老年女性MCI患病率为22.2%,高于男性的18.8%[37]。此外,女性从MCI进展至AD的风险是男性的1.33倍[28]。
AD可调控的并存疾病中,①视力障碍者患AD的风险增加40%~60%[62],可能与视觉信息减少造成认知刺激减少、视网膜疾病和大脑病变的共同神经病理学机制等有关[34]。接受白内障手术的患者痴呆风险显著降低[63]。②听力障碍可能与信息获取受限、认知刺激减少、上行通路及内侧颞叶受损等有关[64]。听力每恶化10dB,痴呆风险增加16%[65]。听力障碍时间越长风险越高[66],使用助听器可使风险降低[67]。③睡眠障碍是MCI独立危险因素。睡眠时间减少或睡眠质量差,可导致Aβ蛋白清除受损和神经炎症等病理过程,而影响学习记忆相关的海马区,还可干扰GABA神经通路,进而影响突触可塑性,加剧认知功能损害。睡眠时间较短(<7h)的女性患痴呆的风险略高于睡眠时间为7~8h的女性[68]。④中年抑郁症的痴呆风险增加46%[69]。晚年抑郁症的痴呆风险增加116%[70],可能与皮质醇过度分泌导致海马萎缩或神经炎症反应等有关[34]。抑郁症患者接受治疗后可使痴呆的危险降低31%[71]。⑤多次脑震荡或轻度创伤性颅脑损伤(traumatic brain injury,TBI)后患AD的风险增加[72]。多次TBI显著增加AD风险,5次及以上患AD的风险增加2.8倍[73],可能与脑组织损伤及轴突损伤造成了Aβ、tau蛋白过度磷酸化、小胶质细胞激活和皮质萎缩等有关[34]。
可改变的生活方式中,①低认知活动水平人群的认知储备较低,发生AD的危险增加。与低认知刺激者相比,高认知刺激者发生痴呆的风险降低,其机制可能为认知活动增强了神经回路的功能可塑性[34,74]。受教育年限相同的人群中,工作认知刺激多者较认知刺激少者的AD的发病风险降低,高教育水平且工作中认知刺激多者进一步降低[15]。②社交隔离会增加AD危险[34],通常与居住状况(独居、农村居住)、婚姻状况(丧偶、离异、终身未婚)、与子女见面频率等有关[28,30,75]。研究显示,社交孤立者脑内Aβ沉积增加,颞叶、额叶和其他脑区的灰质量减小[34,76]。③心理压力或应激状态是AD的独立危险因素[9]。心理减压技术(如正念训练、冥想等)有助于降低痴呆发生的风险。④性空改气变污及染相可关能功与能α障-突碍触有核关蛋[15]白,在造老成年的人神群经中退行更明显。PM2.5每增加10μg/m3,AD患病风险增加15%~25%[77]。
(3)VD的危险因素
推荐意见7:推荐对VD的危险因素,包括家族遗传史、性别、脑血管病与心血管病的危险程度进行量化分级(证据质量,中;推荐强度,强推荐)。
强推荐支撑条件:符合本指南预设标准———即包含4类VD单独危险因素对应的10项及以上同方向、无矛盾的中等质量关联证据。
【描述】VD的危险因素及其量化分级见表3。

【循证依据】家族史是VD的重要危险因素,有VD家族史者患VD的风险显著增加[78]。男性患VD的风险更高,可能与其心脑血管疾病风险因素较多有关[43]。
脑血管病是VD的主要危险因素[79]。国内调查显示,脑卒中后认知能力受损率为80.97%,脑卒中后VD患病率为32.05%[80]。脑卒中减少32.4%,痴呆症发病率预计减少7.4%[81]。
心血管病和VD的发生密切相关,心排血量降低或栓子脱落阻塞血管均可造成脑组织低灌注损伤,引发VD[38,75]。心力衰竭与心房颤动都与VD危险因素增加显著相关[43]。
2.制定个体化AI防控方案
推荐意见8:推荐基于社区居民脑认知健康数字档案,根据认知筛查结果的分层分期以及每项危险因素量化分级,应用AI技术生成个体化认知障碍防控方案(证据质量,中;推荐强度,强推荐)。
强推荐支撑条件:符合本指南预设标准———即包含4项及以上同方向、无矛盾的中等质量关联证据。
【描述】根据认知筛查结果进行分层分期防控:
①认知正常人群为预防期,通过实现健康的生活方式,保持良好社交活动和心理状态,进行进阶式高难度认知训练增强认知储备;②SCD人群为预警期,在预防期干预的基础上,控制各项高危因素;③MCI人群为预控期,需要严格控制高危因素,对认知功能降低的领域进行认知训练,及时到医院进行专业化诊治。
在分层分期防控基础上,应用AI技术整合个人的危险报告清单等多模态数据,自动生成按照高、中、低危险因素排序报告,并提示罹患AD、VD及二者并存的概率,根据可干预的并存疾病及可改变的生活方式因素给予具体的指导意见,实现认知健康管理的精准化与智能化。
【循证依据】Smith等[82]通过构建知识库、整合健康记录、建立概率模型和进行场景模拟等技术手段,生成名为“Active Brains”的数字干预计划,通过收集和处理患者病史、生理参数、生活方式记录等多维健康相关数据,预测患者个人健康风险和健康结局并进行风险等级分类,为患者生成个性化健康管理方案,同时持续跟踪用户健康数据,动态更新用户健康画像和管理方案。Qiu等[83]学者将全卷积网络与传统的多层感知器相结合,开发了一种新的深度学习模型,在实现准确诊断的过程中,生成个体认知障碍风险的精确且直观的可视化图像。研究结果显示,模型的AUROC达到0.962。多模态数据的融合不仅能够助力实现精准医疗,而且能够根据患者个体差异性数据,制定个性化的健康管理方案。
(三)社区认知障碍防控干预
基于个体化AI防控方案,根据个人爱好和家庭支持,在社区选择具体认知防控干预措施,主要包括合理饮食、运动干预、认知疗法、艺术活动和园艺活动等。
1.合理饮食
推荐意见9:推荐MIND饮食结构,科学量化有益于脑健康的食物摄入,如DHA、EPA、抗氧化食物、维生素B族、E族和益生菌,以延缓认知下降并降低发展为痴呆的风险(证据质量,高;推荐强度,强推荐)。
强推荐支撑条件:符合本指南预设标准———即包含6项及以上同方向、无矛盾的高质量关联证据。
【描述】具有益智作用的延迟神经变性的地中海-降压饮食干预法(mediterranean-DASH intervention for neurodegenerative delay diet,MIND饮食),是将地中海和降压饮食(dietary approaches to stop hypertension,DASH)相结合的改良版,更强调食用具有潜在健脑作用的ω-3多不饱和脂肪酸,如二十二碳六烯酸(docosahexaenoic acid,DHA)、二十碳五烯酸(eicosapentaenoic acid,EPA)等,以及对神经健康有益的益生菌、鱼类、维生素和具有抗氧化作用的食物如葡萄酒、蓝莓、深色蔬菜和石榴籽油等。
【循证依据】中国社区55岁以上的队列研究表明,MIND饮食与更好的整体认知功能相关,依从性高的参与者晚年认知功能下降更慢[84]。严格遵循MIND饮食可使AD风险降低53%,部分执行亦可降低35%[85]。而且研究还证明,MIND饮食的认知改善作用优于其他富含植物的饮食,包括地中海饮食、DASH饮食、素食和波罗的海饮食[86-87]。近期研究显示,SCD或有痴呆家族史的人群以及心血管疾病患者摄入鱼类并每日补充3.36克EPA和DHA,可明显降低AD风险,尤其可显著延缓APOEε4基因携带者认知障碍的发生[88],其机制与增加神经细胞膜流动性而发挥抗氧化活性并修复细胞损伤有关[89]。一项系统评价表明,补充B族维生素,尤其是叶酸(维生素B9),对预防和延缓认知能力下降具有积极影响。单独补充维生素C或高剂量的维生素E也对认知功能有积极影响[90]。一项RCT研究采用微生物组分析法,确定多种益生菌与中老年MCI人群的认知评分提高相关[91]。近期RCT研究显示,摄入石榴籽油可改善MCI人群的整体认知功能、言语情景记忆和执行功能[92]。
2.运动干预
运动干预主要包含有氧运动、抗阻运动和身心运动3部分内容。
(1)有氧运动
推荐意见10:推荐节律性和重复性的中等强度有氧运动作为防控认知下降的核心干预手段(证据质量,中;推荐强度,强推荐)。
强推荐支撑条件:符合本指南预设标准———即包含6项及以上同方向、无矛盾的高质量关联证据。
【描述】有氧运动如快走、慢跑、游泳、球类、骑自行车等循环往复的运动形式,可促进能量代谢和心肺功能,提高脑源性神经营养因子(brain derived neurotrophic factor,BDNF)表达和降低神经炎症水平,增加海马体积及脑血流灌注,从而减缓认知能力下降,提升认知功能和日常生活活动能力。建议每周3~5次,每次30min。
【循证依据】一项RCT研究表明,为期6个月的有氧运动可以提高健康老年人的认知评分,其机制可能与其降低脑血管阻力,改善脑血流有关[93]。中等强度的有氧运动对SCD人群的执行功能有改善作用[94]。一项荟萃分析[95]纳入10项RCT涉及4599例患者,提示有氧运动对MCI和轻度AD患者认知功能有改善作用。近期的一项多中心RCT研究[96]发现,12个月的中高强度有氧训练,显著延缓了遗忘性MCI老年人的认知能力下降和前额叶皮层体积减小。有氧运动可显著降低白细胞介素6和肿瘤坏死因子α,并有助于提升BDNF表达[97]。每周≥150min中等强度有氧运动,可提升海马体积及脑血流灌注,降低AD风险45%[98]。有氧运动可显著降低炎症因子水平,并有助于提升BDNF表达,改善认知功能[99]。
(2)抗阻运动
推荐意见11:推荐规律性进行自重或器械辅助类等中高强度渐进性抗阻运动以改善认知功能(证据质量,中;推荐强度,强推荐)。
强推荐支撑条件:符合本指南预设标准———即包含4项及以上同方向、无矛盾的中等质量关联证据。
【描述】抗阻运动是一种通过对抗外部阻力来增强肌肉力量、耐力和肌肉量的运动形式,其可增加脑血流量,为大脑提供更多氧气和营养。抗阻运动可提升BDNF水平,促进脑血管再生,减缓脑组织萎缩,延缓老年人记忆力、注意力等认知功能退化。持续6个月的中高强度抗阻运动(50%~80%1RM,1~3次/周,2~3组/次),对老年人认知功能的改善最为突出。常见方式有举重、弹力带和平板支撑等训练。如伴有严重骨质疏松或心血管疾病的人群应慎重进行。
【循证依据】一项纳入44项研究的荟萃分析提出,抗阻运动对于改善认知功能具有独特优势,是老年人认知干预措施的关键组成部分[100]。另一项荟萃分析显示,单次抗阻运动对健康成年人的整体认知有促进作用,对认知子领域中的抑制控制和认知灵活性作用尤为显著[101]。一项RCT研究显示,有氧运动和抗阻运动均可有效促进患有遗忘性MCI的老年人认知表现(例如,准确率、反应时间、行为和事件相关电位)[102]。目前的研究认为,抗阻训练主要通过调节炎症通路、抗氧化应激和促进神经元修复而改善认知功能[103]。
(3)身心运动
推荐意见12:推荐采用传统中医(如太极拳、八段锦)和瑜伽等运动以降低或延缓认知损伤风险(证据质量,中;推荐强度,强推荐)。
强推荐支撑条件:符合本指南预设标准———即包含5项及以上同方向、无矛盾的中等质量关联证据。
【描述】传统中医中的太极拳通过意念-动作协同调控副交感神经活性,配合腹式呼吸可改善注意力及延迟回忆能力。八段锦通过舒缓的肢体伸展,调节下丘脑-垂体-肾上腺轴功能,可降低皮质醇昼夜节律紊乱风险,其中尤以“摇头摆尾去心火”及“双手攀足固肾腰”两段改善认知作用明显。瑜伽融合了身体锻炼和呼吸调控,可通过减少氧化应激和调节慢性炎症,发挥改善认知的作用。通常每周3~5次,每次30~45min。
【循证依据】多项系统评价表明,太极拳能够改善老年人群认知功能并延缓认知障碍的发展进程[104-106]。另有一项系统评价指出,太极拳能够改善患MCI老年人的执行功能、情景记忆、视觉空间功能以及整体认知能力[107]。一项纳入120例MCI患者的RCT显示[108],6个月太极拳训练后,MoCA评分提高1.5分,跌倒风险降低30%,且海马体体积增加2.3%。一项磁共振结构相研究发现,长期练习太极拳的老年女性内侧颞叶、壳核和岛叶的灰质体积均有所增加,且与记忆商数和视觉再现评分呈正相关[108]。另一项研究表明,与一般有氧运动相比,太极拳能显著增加左侧枕中回的灰质体积,而且默认模式网络、感觉运动网络和视觉网络的激活水平更高[109]。一系列RCT研究发现,长期进行瑜伽练习可改善健康老年人的执行功能和反应时间[110];伴有脑血管危险因素的老年SCD女性[111]的认知表现;以及MCI人群的学习能力、注意力、处理速度和工作记忆[112],进一步研究提示,可能与瑜伽增加患者海马体积和神经连接有关[113]。与瑜伽相比,太极拳对老年人的整体认知有更加积极的影响[114]。然而,长期疗效仍需大样本研究验证[114]。
3.认知干预
认知干预主要包括认知训练(cognitive training,CT)和认知刺激(cognitive stimulation,CS)两种技术,以增加认知储备,延缓SCD和MCI进展。
(1)认知训练
推荐意见13:推荐针对健康人进行高难度进阶式认知训练,增强认知储备;针对SCD和MCI人群进行特定认知域训练,改善认知功能,延缓进展(证据质量,高;推荐强度,强推荐)。
强推荐支撑条件:符合本指南预设标准———即包含3项及以上同方向、无矛盾的中等质量关联证据。
【描述】CT是在认知评估基础上,通过结构化、重复性的练习,针对特定认知功能(如记忆、注意力、执行功能)进行系统化训练,旨在改善或维持这些功能的表现,或增加脑的认知储备。CT对活力老年人可以延缓特定领域衰退(如工作记忆),对SCD老年人可以改善早期记忆或注意力缺陷,对MCI老年人可以延缓向痴呆转化(如结构化记忆训练)。
【循证依据】FACEHBI研究通过AβPET技术发现,早期认知训练与生活方式干预可减缓病理进展[115]。一项关于认知训练对AD作用机制及其影响的综述指出,计算机化认知训练、纸笔训练及多元训练可通过促进神经可塑性,改善AD患者认知功能,尤其对早期AD和MCI患者效果显著[116]。一项RCT显示,针对健康老年人进行脑保护训练方案(Brain Protect),给予执行功能、注意力、学习、感知和想象力等训练,虽然未达到整体认知功能提高,但其中认知分项如语言流利度、视觉记忆、视觉构造功能提高具有临床意义[117]。
(2)认知刺激
推荐意见14:推荐社区进行多样化小组式认知刺激干预,改善一般性认知功能和行为,降低认知衰退风险(证据质量,中;推荐强度,强推荐)。强推荐支撑条件:符合本指南预设标准———即包含4项及以上同方向、无矛盾的中等质量关联证据。
【描述】CS是通过多样化小组式日常活动或环境互动,以刺激认知功能,促进整体认知活跃度,增强大脑应对衰退的能力。CS的方法包括社交互动、益智游戏(如拼图、棋类)、学习新技能(如乐器、语言)、艺术创作(如绘画、书法)等。CS非结构化,注重多感官参与和兴趣驱动,旨在提升认知储备而非特定功能。
【循证依据】一项综述强调了认知刺激干预(如生活方式调整)对于延缓SCD进展为AD的重要性[118]。一项数据分析研究揭示中年(约44岁)是大脑加速衰老的关键期,提出认知刺激(如脑力活动、社交互动)在此阶段可显著降低脑雾和认知衰退风险[119]。一项专家共识提出SCD的规范化管理策略,推荐多模式生活方式干预(包括认知训练、健康饮食等)作为延缓AD进展的核心措施[120]。一项荟萃分析通过比较三种认知干预手段,发现CS可能是改善MCI患者认知功能的最佳干预措施[121]。
4.艺术疗法
(1)音乐干预
推荐意见15:推荐根据个人喜爱和家庭支持条件,选择主动音乐干预如歌唱或乐器演奏等,也可结合听音乐等被动音乐干预,以预防或延缓认知功能下降(证据质量,中;推荐强度,强推荐)。强推荐支撑条件:符合本指南预设标准———即包含5项及以上同方向、无矛盾的中等质量关联证据。
【描述】音乐干预通过主动歌唱、演奏乐器、作曲、讨论感受等或被动聆听、欣赏音乐等,促进与音乐加工、语言处理和情绪调节相关脑区的激活与功能连接[122],可改善认知功能,延缓认知衰退。干预时间1~2h/次,2~5次/周,持续时间为4~12周。
【循证依据】在健康人中,听令人愉快的音乐会在大脑皮层(杏仁核、海马体、眶额皮质、海马旁回和颞叶)产生更高的唤醒,从而暂时增强多个领域的认知表现[123-124]。音乐干预可延缓认知障碍进展、促进短时记忆、提高注意力、增强视觉运动协调以及语言和空间记忆。音乐干预有助于改善SCD成年人的主观记忆功能和客观认知表现[125-126]。有研究表明,SCD群体在经过12周的被动音乐干预后,认知、心理社会状态、压力、情绪和生活质量均有所改善[127]。主动音乐干预对MCI老年人认知功能有统计学上显著的影响[128]。
(2)舞蹈干预
推荐意见16:推荐健康人、SCD和MCI人群结合其个人爱好积极参与各种风格的舞蹈活动以预防或缓解其认知功能下降(证据质量,中;推荐强度,强推荐)。
强推荐支撑条件:符合本指南预设标准———即包含5项及以上同方向、无矛盾的中等质量关联证据。
【描述】舞蹈干预是指通过将音乐刺激、身体运动、认知活动和社交互动等多种因素相结合,可大规模地应用于老年人。它能够减缓患有MCI老年人的认知功能恶化。每周2次社交舞蹈,可增强全脑功能连接,降低健康人AD风险。在实施舞蹈干预时,应充分考虑患者的个体差异,如认知水平、身体状况、舞蹈基础等,进行个性化的调整。
【循证依据】研究表明,多种风格的舞蹈(包括现代舞、文化舞、爵士舞和流行舞)均显著改善老年人的心血管健康和认知功能[129]。而最近的一项系统评价和贝叶斯网络荟萃分析则发现,在交际舞、广场舞、探戈和民间舞蹈中,交际舞对认知功能的改善作用最为显著[130]。一项系统综述和荟萃分析发现,舞蹈疗法显著改善了55岁及以上MCI人群的整体认知功能、记忆力、执行功能、注意力、语言和心理健康(即抑郁和神经精神症状),而3个月以上的舞蹈干预比较短的干预对整体认知的改善作用更加明显[131]。一项RCT研究表明,3个月的有氧舞蹈可以增加遗忘型MCI患者的右侧和总海马体积,并改善其情景记忆[132]。针对绝经后妇女的研究发现,低强度的舞蹈干预有益于促进骨骼形成和认知健康[133]。
5.园艺活动
推荐意见17:推荐老年人在社区参与园艺相关活动,以促进认知健康、改善情绪、增强体力与社交参与,延缓认知功能退化(证据质量,中;推荐强度,弱推荐)。
弱推荐支撑条件:符合本指南预设标准———即包含4项中等质量关联证据,但现有证据样本量较小(部分研究仅59例),且缺乏针对SCD/MCI人群的专项大样本验证,故推荐强度为弱推荐。
【描述】园艺活动适用于认知功能尚可、具备基本自理能力的老年人群体,能够改善参与者的精神行为状态、整体认知功能、身体功能和生活质量等多方面健康状况。园艺活动包括种植(播种、育苗、养护、采摘)、园艺手工(制作植物标本、花艺、园艺工具装饰等)和感官体验(观赏植物、闻香、触摸等)。干预方案为每周1~2次,每次1~2h,持续3~6个月。
【循证依据】一项纳入59例健康老年人的RCT提示,园艺活动可降低炎症因子IL-6水平,延缓T细胞衰老,并维持与神经保护相关的BDNF水平,提示园艺活动可能通过调节生物机制,对认知功能产生长期保护作用[134]。一项RCT提示,园艺活动在改善社区老年人生活质量、减轻感知压力、改善社会关系及增强工作记忆,尤其是短时记忆容量与注意力控制方面有积极影响[135]。一项系统评价指出,园艺活动是一种安全、经济且适用多场景的非药物干预方式,可有效改善养老机构老年人的认知功能、心理健康和生活质量[136]。另有一项系统综述与荟萃分析提示,园艺活动可改善社区老年人上肢柔韧性与有氧耐力,也可改善其情绪状态、主观幸福感、生活质量及社会互动能力,且依从率高,可达66%~100%[137]。
本指南是国内首次对认知功能社区筛查及管理提出指导建议,将进一步规范和推进我国认知功能社区筛查及管理工作。由于目前对于认知功能社区筛查及管理的临床研究证据不足,期待本指南可以推进更多的国内多中心前瞻性试验及真实世界研究,为今后共识或指南的修订提供更多证据,从而不断提高我国认知功能社区普筛率及管理水平。
指南发布后,指南工作组将进行指南传播和推广工作。具体方式:(1)在相关学术会议中介绍指南;(2)利用微信和相关网站等途径对本指南进行宣传。因当前研究证据与临床实践之间仍存在差异,尤其是认知障碍的预防干预方法仍需进行深入研究,指南推荐意见需进一步完善。欢迎大家提供反馈意见,可发至邮箱Email:hualu.yang@connect.polyu.hk。本指南将适时进行修订。
首席专家:李延峰(北京协和医院神经内科)
指南组(按姓氏拼音排序,排名不分先后):毕尚青(深圳市宝安中医院老年医学科)、查甫兵(深圳市第二人民医院康复医学科)、崔尧(中国康复研究中心理疗科)、韩璎(首都医科大学宣武医院神经内科)、江柏轩(香港大学教育学院)、姜立刚(吉林医药学院附属医院神经内科)、李爱东(深圳市福田区第二医院康复医学科)、李春阳(内蒙古自治区脑科医院神经中心)、刘汉(广东省音乐家协会社会音乐艺术委员会)、刘帅(天津市环湖医院神经内科)、刘玮(深圳盐田福利中心招商观颐之家)、刘政(内蒙古科技大学包头医学院第二附属医院康复医学科)、宋鲁平(深圳大学附属南山医院康复医学科)、眭明红(深圳大学附属南山医院康复医学科)、汤彬(上海剪爱公益发展中心)、王玉龙(深圳市第二人民医院康复医学科)、王长明(华北理工大学心理与精神卫生学院)、邢岩(航空总医院神经内科)、姚黎清(昆明医科大学第二附属医院康复医学科)、叶珊(北京大学第三医院神经内科)、于鹤立(深圳市鹤灵医疗设备技术开发有限责任公司)、郁金泰(复旦大学附属华山医院神经内科)、袁俊亮(北京大学第六医院神经内科)、张丽芳(深圳市龙岗区第八人民医院康复医学科)、郑东明(中国医科大学附属盛京医院神经内科)
外审组(按姓氏拼音排序,排名不分先后):丁桃(昆明医科大学第一附属医院康复医学科)、公维军(首都医科大学附属北京康复医院医院办公室)、呼日勒特木尔(内蒙古医科大学附属医院神经内科)、纪勇(天津市环湖医院神经内科)、李景波(深圳大学总医院健康管理中心)、李霞(上海精神卫生中心老年科)、刘宝华(温州医科大学附属第二医院康复医学科)、刘军(广州医科大学附属第二医院神经内科)、吕继辉(北京老年医院精神心理科)、吕洋(重庆医科大学附属第一医院老年病科)、马起山(深圳市疾病预防控制中心办公室)、莫蓓蓉(南山区医疗集团总部院长室)、欧阳智鸿(广东省居家养老协会)、乔晋(西安交通大学第一附属医院康复医学科)、谭兰(青岛市立医院神经内科)、唐毅(首都医科大学宣武医院神经内科)、王刚(上海交通大学医学院附属仁济医院神经内科)、王南卜(广州中医药大学第一附属医院针康中心)、王永军(深圳市康宁医院老年精神科)、肖卫忠(北京大学第三医院神经内科)、于普林(北京医院老年医学中心)、张玉梅(首都医科大学附属北京天坛医院康复医学科)
执笔作者:刘艳(深圳大学附属南山医院康复医学科)、颜如秀(中国康复研究中心作业疗法科)、李泓钰(宁夏医科大学总医院康复医学科)
秘书组:刘雪(深圳大学附属南山医院康复医学科)、贾云晓(深圳大学附属南山医院康复医学科)、曾杨康(深圳大学总医院康复医学科)
利益冲突 所有作者声明不存在利益冲突
声明:脑医汇旗下神外资讯、神介资讯、神内资讯、脑医咨询、Ai Brain 所发表内容之知识产权为脑医汇及主办方、原作者等相关权利人所有。





