
后循环卒中约占缺血性脑血管事件的20%[1]。椎动脉狭窄作为后循环缺血的核心病理机制之一,可通过低灌注损伤与动脉-动脉栓塞双重途径导致神经功能缺损。随着影像技术的革新,血流动力学评估已从传统解剖成像迈向多模态功能定量分析,为个体化治疗决策提供关键依据。本文结合2024年最新证据,系统阐述椎动脉狭窄的血运重建策略、血流动力学评估进展及未来研究方向。
编写专家
西安交通大学第一附属医院
韩建峰

01.
椎动脉狭窄血运重建的循证决策:指南更新现状
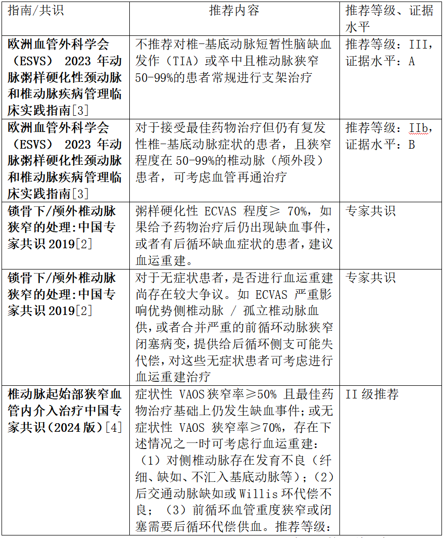
椎动脉狭窄的治疗决策常常取决于多个因素,包括狭窄的部位、患者的临床症状、椎动脉的发育情况、侧枝代偿情况等。治疗方法包括一般治疗、药物治疗和血运重建(血管内介入治疗、外科手术治疗)[2]。然而,准确界定手术指征,尤其是对于无症状但存在血流动力学变化的患者,是否应该进行干预仍存在争议。以下是最新国内外指南的推荐建议:
表1.椎动脉狭窄血运重建的国内外最新指南推荐对比

ESVS,European Society for Vascular Surgery,欧洲血管外科学会。ECVAS,Extracranial Vertebral Artery Stenosis,颅外椎动脉狭窄。
VAOS,vertebral artery ostium stenosis,椎动脉起始部狭窄。
综合上述指南,对于位于颅内段的椎动脉狭窄,通常建议采取药物保守治疗,尤其是在无症状或症状轻微的情况下;如果病变位于颅外段且狭窄程度较大、药物治疗无效的症状性椎动脉狭窄患者,以及动脉存在解剖问题的无症状性椎动脉狭窄患者,则更倾向于进行手术治疗[5]。
然而,现有的指南/专家共识推荐均为较低等级的证据,由于后循环脑梗死在临床症状、血管发育、侧枝代偿等方面的复杂性,增加血流动力学评估,可能为个体化治疗决策提供关键依据。
02.
血流动力学评估技术的革新及其在椎动脉狭窄领域的临床应用
基于超声、CT、MRI或DSA的各种成像方法可用于定量或半定量评估不同方面的脑血流动力学。在卒中治疗方式选择和二级预防中十分关键。近年来随着影像技术的发展,新型评估方法和指标体系为临床决策提供了更精准的依据[6]。

图1. 评估中风/动脉粥样硬化疾病中的脑血流动力学的成像方法汇总[6]
1. 血流动力学评估的新方法
(1)定量磁共振血管成像(QMRA)和4D流MRI:该技术将解剖成像与功能性血流动力学数据结合,提供有关区域血流和压力梯度的信息。研究表明,这种多维度的评估方式在预测卒中复发方面展现出显著潜力,特别是在评估血管狭窄远端灌注状态时具有独特优势。
(2)计算流体动力学(CFD):使用影像数据中的血管解剖结构,CFD模型模拟血流通过狭窄病变的过程,量化如壁面剪切应力(WSS)和压力梯度等血流动力学参数。这种基于生物力学的分析方法为揭示斑块破裂机制提供了理论支撑,在理解卒中风险发生的生物力学机制方面具有重要价值。
(3)定量数字减影血管造影术(q-DSA):该技术可通过造影剂浓度变化获取像素点时间-密度曲线,进而计算感兴趣区内造影剂的相应参数,实现患者血流动力学的半定量分析,用于评估急性缺血性大血管闭塞型脑卒中患者血管内治疗后的再灌注情况。
2.血流动力学评估技术在椎动脉狭窄领域的临床应用价值
(1)使用定量数字减影血管造影术(q-DSA)评估经皮腔内血管成形术和支架置入术(PTAS)患者的血流动力学特征对卒中复发具有预测价值。最新的纵向研究[7]揭示,针对接受PTAS治疗的椎基底动脉狭窄患者,延长的靶血管rTTP和缩短的经病变TTP差异可作为独立的卒中复发预测因子。
(2)经颅多普勒(TCD)评估得出的搏动指数(PI)可反应脑血流阻力和脑血流改变。2024年最新研究[8]证实,通过狭窄远端测量的搏动指数(PI)与脑血管造影压力丝测量的FPR存在显著相关性(椎动脉V4段相关系数r=0.964;P=0.036)。
(3)定量磁共振血管造影(QMRA)被用于研究脑血流代偿机制的研究。关于定量磁共振血管造影(QMRA)的研究[9]显示,在伴颅外或颅内椎动脉或基底动脉狭窄≥50%的急性缺血性卒中患者中,与单侧椎动脉疾病相比,双侧椎动脉狭窄导致QMRA远端低血流状态增加5倍。这一量化结果不仅解释了临床观察到的症状差异,更重要的是为治疗策略选择(如血管再通优先顺序)提供了客观依据。
(4)彩色多普勒超声测量的净血流量(NVAFV)可作为参考指标来识别后循环梗死的高危人群。通过分析234例重度椎动脉狭窄患者,发现彩色多普勒超声测量的净血流量(NVAFV)与后循环梗死风险呈显著负相关,表现为NVAFV每增加10mL/min,后循环梗死发生率降低11%(OR 0.890,95%CI 0.840-0.943,p<0.001)[10]。
03.
未来研究方向:从技术创新到临床落地
尽管目前的血流动力学评估已经取得了显著进展,但仍有很多领域值得进一步研究。
1.血流动力学标准化评估体系的构建
目前不同影像方法和血流动力学指标(如CTP、PWI、SIR、CFD等)的临床应用尚未统一,且缺乏明确的阈值或标准化指标。未来的研究需要建立或验证这些评估方法和指标的具体阈值,尤其是在评估低灌注或血流动力学损伤时。此外,不同影像方法之间的协同作用和一致性也需要进一步验证,以便为更大规模的临床研究和结果泛化提供数据支持。
2. 脑血流动力学与斑块演变的机制探索
局部血流动力学因素可能在动脉硬化斑块的形成、发展和脆弱性中发挥重要作用。未来的研究可以进一步探讨不同的血流动力学参数(如壁面剪切应力)如何影响斑块的脆弱性和演变,如何通过监测斑块演变来预测卒中风险。
3.新型影像技术的临床应用
目前,诸如量化磁共振血管成像(QMRA)、4D流MRI和计算流体动力学(CFD)等新兴技术主要用于研究领域,尚未广泛应用于临床实践。未来应重点关注如何将这些先进技术转化为临床常规工具,并验证它们的实际应用价值。
04.
总结
椎动脉狭窄的管理已进入精准血流动力学时代,qDSA与CFD等技术重新定义手术指征,NVAFV等新型指标推动风险评估量化,AI赋能的多模态评估体系逐步落地。未来需聚焦三大转化方向——建立中国人群数据驱动的评估标准、揭示斑块演进的血流力学机制、突破技术临床应用的最后一公里。
编写专家简介

韩建峰
西安交通大学第一附属医院
点击上方图片
声明:脑医汇旗下神外资讯、神介资讯、脑医咨询、Ai Brain 所发表内容之知识产权为脑医汇及主办方、原作者等相关权利人所有。
投稿邮箱:NAOYIHUI@163.com
未经许可,禁止进行转载、摘编、复制、裁切、录制等。经许可授权使用,亦须注明来源。欢迎转发、分享。
投稿/会议发布,请联系400-888-2526转3。





