本文源自公众号:神经内科及重症医学文献学习
当患者主诉眩晕、头晕或不平衡时,除了前庭和眼运动系统的联合查体外,病史对于正确诊断至关重要。在病理意义上认为眩晕是一种令人不愉快的空间定向障碍,或者是对身体运动(旋转和摆动)和/或周围环境的错觉。由于患者对“眩晕”或“头晕”的主诉描述不明确,因此在记录患者的神经耳科病史时时需要特别小心。通常预先准备的眩晕问卷不能代替病史采集。国际前庭疾病分类(ICVD)的诊断标准也反映了患者病史(和床边检查)对区分各种头晕/眩晕综合征的重要性。( https://www.jvr-web.org/ICVD.html).鉴别前庭综合征的四个最重要的标准是“三T A”:
Time course of symptoms(症状的时间进程) Type of symptoms(症状类型) Triggers or modulating factors(诱发或缓解因素) Accompanying symptoms(伴随症状)
症状的时间进程
短暂性发作

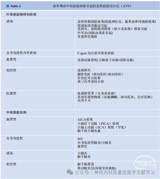
症状或体征是由单侧外周或中枢前庭病变引起的(表2),例如,由于急性单侧前庭病变/前庭神经炎、迷路挫伤,以及在中枢性病变中由于脑干或小脑梗死所致。病理生理上,这些症状和体征是由急性前庭张力失衡引起的,这种失衡在几天到几周内得到补偿。

症状持续3个月以上:慢性眩晕或头晕
通常的主要症状是持续性头晕、姿势不平衡和步态障碍。例如,双侧前庭病变、功能性头晕、神经退行性疾病,如小脑头晕,如下跳性眼球震颤综合征或多系统萎缩、头晕和体位失衡,如运动障碍,如帕金森病、进行性核上性麻痹或路易体痴呆或其他疾病,如正常压力脑积水。外周前庭疾病的症状是由感觉缺陷引起的。在外周性前庭疾病中,症状是由感觉缺失引起的。在功能性头晕中,症状是由对平衡的持续自我检查引起的。在中枢性疾病中,症状是由协调、站立和步态的损伤引起的。
1.旋转性眩晕:就像骑旋转木马一样(例如,BPPV或急性单侧前庭神经病变/前庭神经炎):孤立性旋转性眩晕通常是由于半规管功能障碍引起的,因为在生理条件下,半规管能感知角加速度。同样的感觉也可由单侧前庭神经损伤引起,如急性单侧前庭病变,或由脑干的前庭神经核损伤或小脑的前庭结构损伤引起。
2.晕眩和体位失衡:如乘船旅行时(如双侧前庭病变、创伤后耳石眩晕或功能性头晕):感觉缺陷表现为运动依赖型体位失衡(如双侧前庭病变或持续的单侧前庭病变)。在BPPV成功的复位操作后,由于耳石部分复位至椭圆囊,所谓的创伤后耳石头晕也会出现头晕、姿势不平衡和步态障碍。也有患者因自我平衡检查而出现功能性眩晕。
3.头重脚轻(头晕):例如功能性眩晕或药物的副作用(表3)。

症状的诱发、恶化、改善和缓解的因素
必须明确询问患者以下特征:
2.眩晕是否在站立、行走或跑步时出现,而在静态条件下躺下或坐下时无症状?例如,双侧前庭病变或持续的单侧前庭功能缺损。这些症状是由感觉缺陷引起的,通常在黑暗中和在不平坦的地面上行走时变得更糟。这些是鉴别诊断的重要问题,特别是感觉缺陷。
3.其他诱发或缓解因素:
头部运动(方框1):

1.听力症状(框2):例如,耳聋或耳鸣,这是梅尼埃病的典型症状,但也可能发生在脑干缺血,特别是AICA梗死/TIA患者中。自声过强,即患者听到自己身体异常大声的声音,通常见于第三内耳窗综合征(最常见的形式:上半规管裂综合征)。

2:潜在的脑干和小脑症状:例如复视、面部感觉受损、吞咽和说话障碍、面瘫,单侧感觉受损、单侧无力或协调性受损(常见病因见框3)。旋转性眩晕主要发生在单侧延髓、脑桥和小脑病变患者中。单侧脑干上部(即中脑和丘脑)病变可导致体位失衡、头晕和空间定向障碍,很少发生旋转性眩晕。

头痛、对光或声音敏感、视觉先兆和/或已知偏头痛:这些症状通常见于前庭偏头痛。然而,头痛也可发生在脑干或小脑梗死或出血患者中(常见病因见框4)。

周围环境的虚幻运动(振动幻视):头和身体静止:这通常发生在眼球震颤患者(代偿性婴儿眼球震颤除外);眼球震颤患者在直视快相方向时振动幻视可能会增强。伴有头部或身体运动或行走时:这通常发生在双侧和持续的单侧前庭病变患者中,在快速头部旋转和行走时,由于VOR缺陷;然而这些患者中只有不到50%的人有运动诱发的振动幻视,原因尚不清楚。

恶心和呕吐
急性发作,无诱因,持续性症状;
伴随症状,如复视、面部感觉受损、面瘫、构音障碍或吞咽问题、单侧肢体无力或感觉或协调障碍;
存在心脑血管病高危因素,如高血压、糖尿病、吸烟、卒中或心脏病发作史以及年龄较大;
合并眩晕/头晕和头痛或合并眩晕/头晕和听力问题(AICA梗死)
![]()
声明:脑医汇旗下神外资讯、神介资讯、神内资讯、脑医咨询、Ai Brain 所发表内容之知识产权为脑医汇及主办方、原作者等相关权利人所有。




