邀请函
尊敬的各位专家、各位同仁:
随着神经外科诊疗技术与脑科学研究的飞速发展,前沿理论和技术层出不穷。为紧跟国际学术前沿,加强神经外科临床诊疗技术和科学研究的学术交流,搭建沟通与合作的平台,由江苏省卒中学会、国家卫生健康委能力建设和继续教育中心、南京大学神经外科研究所和南京大学医学院附属鼓楼医院神经外科共同主办的第六届鼓楼脑脊髓血管病外科论坛、第六届鼓楼脑血管病介入峰会、国家卫生健康委神经介入和神经重症专项培训、江苏省卒中学会神经外科专委会和脑血运重建专委会学术会议、第二十五届鼓楼医院颅神经疾病规范化诊疗学习班和第四届鼓楼显微血管吻合培训班定于2024年3月27日至31日在江苏南京召开。
南京大学医学院附属鼓楼医院神经外科经过几代人的共同努力,目前发展成为亚专科建设成效显著、医疗特色技术突出、人才梯队合理的区域神经外科中心,系江苏省临床医学重点专科、南京市临床医学重点专科、国家卫健委住院医师规范化培训基地、全国首批神经外科专科医师规范化培训基地、国家卫健委神经介入进修与培训基地、国家卫健委神经重症进修与培训基地、中国医师协会颅底神经内镜培训基地、江苏省神经外科专科护士培训基地、南京大学神经外科研究所。现有医师57人,展开床位259张,年手术量接近7000台,拥有脑血管病显微外科、神经介入、神经肿瘤、脊髓疾病、功能神经外科、癫痫外科、神经内镜和神经创伤与重症、周围神经疾病等10个亚专业。
由南京大学医学院附属鼓楼医院主办的鼓楼脑脊髓血病外科论坛暨鼓楼脑血管病介入峰会已成功举办五届,颅神经疾病规范化治疗学习班已成功举办二十四届,得到许多国内著名专家学者的大力支持,围绕脑血管疾病的外科与介入治疗、颅神经疾病规范化诊疗等学术问题,就相关疾病的基础研究、临床转化以及诊治最新技术与材料进展进行交流和研讨,分享多学科协作诊疗经验,共同提高神经外科诊疗水平,造福广大患者。本次会议将继续邀请国内相关领域的著名专家学者,围绕脑脊髓血管病、颅神经疾病、神经重症等相关问题与进展进行交流和研讨,共同提高。会议期间将同时举办显微血管吻合培训班。
南京是一座三面环山、一面临水的文化名城,依钟山而扼长江,素有“钟山龙蟠,石城虎踞”之称。我们将秉承“学术加友谊”的一贯宗旨,汲取既往大会的成功经验,坚持学术为主,促进交流,增进友谊,旨在搭建深入学习与广泛交流的学术平台,共议神经外科领域的成果、发展与未来。期待与您在龙蟠钟山、美丽之城南京相聚!
杭春华
![]()
![]()
大会组织结构
大会主席:
杭春华教授,行政主任,南京大学神经外科研究所所长,南京大学医学院附属鼓楼医院神经外科
大会执行主席:
张庆荣教授,南京大学医学院附属鼓楼医院神经外科
杨咏波教授,南京大学医学院附属鼓楼医院神经外科
学术委员会:
于加省 于如同 于炎冰 万 曙 万杰清
马 骏 马 逸 王 中 王 宁 王 林
王 硕 王 嵘 王玉海 王东海 尤永平
牛朝诗 毛 颖 毛国华 卞留贯 尹 剑
石广志 石忠松 史怀璋 冯军峰 兰 青
朱 巍 刘 圣 刘 翼 刘宏毅 刘建民
江荣才 江基尧 许 璟 李 刚 李 良
李岩峰 李美华 李真保 杨新宇 杨新健
吴 伟 邱炳辉 何旭英 佟小光 邹元杰
张 东 张 鑫 张云峰 张华楸 张志文
张鸿祺 陈 罡 陈 高 陈劲草 陈菊祥
陈谦学 林元相 季 晶 赵 兵 赵元立
赵文元 赵振伟 胡 锦 胡学斌 胡 荣
段传志 姜维喜 洪 韬 栗世方 顾宇翔
倪红斌 徐建国 高 亮 高国一 章剑剑
郭 华 郭东生 康德智 梁维邦 彭 亚
蒋晓帆 程宏伟 焦力群 舒 凯 虞正权
游 潮 蒲 军 路 华 管 生 魏俊吉
组织委员会:
丁鸭锁 丁涟沭 王 嵘 王 毅 王 晶
代海滨 朱 卿 朱玉幅 刘 涛 刘开东
刘希光 刘翔宇 那世杰 许文辉 孙 骏
李中林 李正明 李劲松 杨 柳 杨 辉
陈 波 吴 达 邱德智 邵君飞 邵耐远
张旭伟 张建永 张恒柱 陆天宇 陈 磊
陈维涛 茅 磊 金 伟 姜成荣 郑 晶
赵鹏来 宣井岗 徐 武 郭 俊 彭爱军
甄 勇 戴宇翔
秘书:
吴凌云 13913983632
庄 宗 15850560410
会议日程总览
会场位置示意图
国家卫健委颅内动脉瘤介入治疗专项培训
会议时间:3月28日 星期四 08:30-17:30
会议地点:水晶厅B
会议时间:3月29日 星期五 08:30-13:30
会议地点:水晶厅B
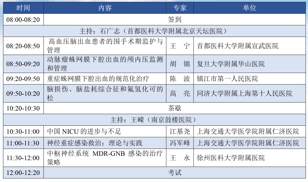
国家卫健委能力建设中心神经重症专项培训
会议时间:3月28日 星期四 08:00-17:30
会议地点:贵宾厅1
会议时间:3月29日 星期五 08:20-12:20
会议地点:贵宾厅1
江苏省卒中学会神经外科专业委员会
江苏省卒中学会脑血运重建专业委员会
江苏省医师协会神经外科分会脑血管病学组
重症脑血管病专题研讨会
会议时间:3月29日 星期五 14:30-18:00
会议地点:钻石厅A
“新咖论道,辩以明思,述而明志”神经介入专题辩论演讲
会议时间:3月29日 星期五 14:30-17:30
会议地点:钻石厅B+C
江苏省卒中学会神经外科专业委员会学术年会
暨第六届鼓楼脑血管病外科论坛
脑脊液讨论会
会议时间:3月29日 星期五 14:30-18:00
会议地点:水晶厅B
SNS神经学院专题会
会议时间:3月29日 星期五 14:30-18:00
会议地点:贵宾厅1
第四届鼓楼显微血管吻合学习班
活动时间:3月29日 星期五-3月30日 星期六
活动地点:水晶厅A
![]()
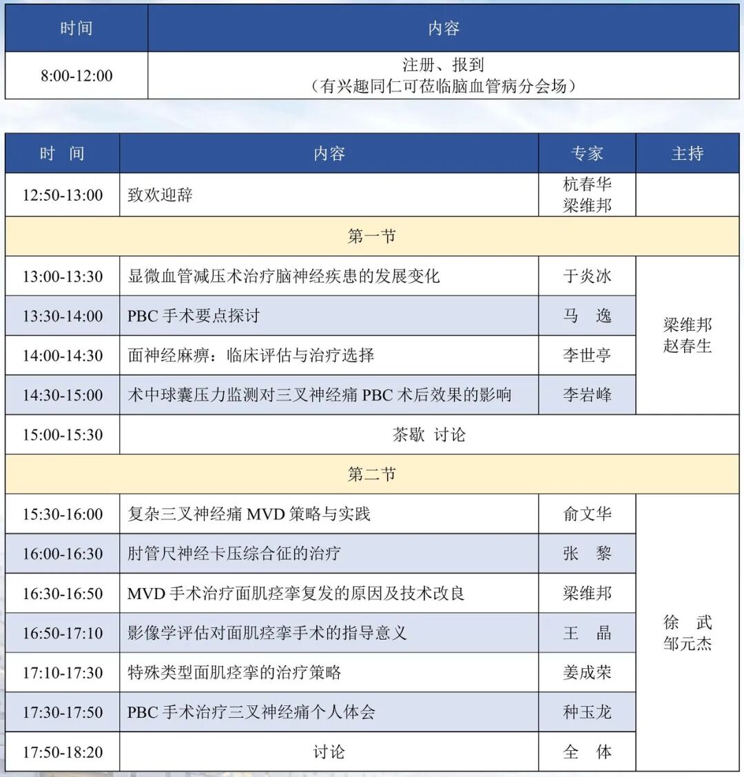
第25届鼓楼医院颅神经疾病规范化诊疗学习班
会议时间:3月30日 星期六 12:50-18:20
会议地点:贵宾厅1
会议主席:梁维邦 于炎冰 马逸
![]()
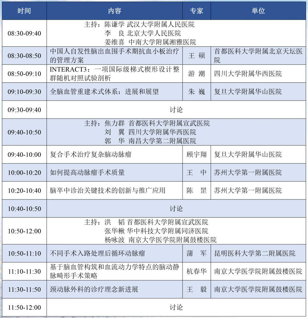
第六届鼓楼脑脊髓血管病外科论坛和介入峰会
会议时间:3月30日 星期六 08:00-12:00
会议地点:钻石厅B+C
卫星会
会议时间:3月30日 星期六12:45-14:00
会议地点:钻石厅B+C
脑脊髓血管病显微外科
![]()
脑血管病介入治疗
会议时间:3月30日 星期六14:00-18:00
会议地点:钻石厅B+C
医工结合专题讨论会暨“神介创智会”
会议时间:3月30日 星期六13:30-18:00
会议地点:翡翠厅
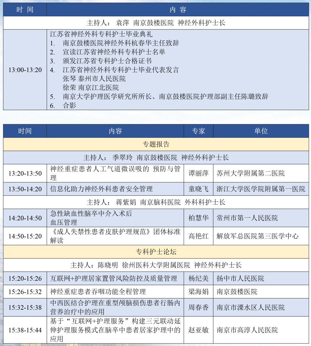
神经外科护理专题会
会议时间:3月30日 星期六13:00-17:35
会议地点:钻石厅A
![]()
![]()
青年沙龙
会议时间:3月30日 星期六13:30-17:45
会议地点:玛瑙厅
脑血管病外科治疗
会议时间:3月31日 星期日08:30-12:30
会议地点:钻石厅B+C
![]()
神经介入峰会
会议时间:3月31日 星期日 08:00-12:00
会议地点:钻石厅A
直播路径
脑医汇旗下神外资讯直播技术支持
直播时间:
3月29日14:00-18:30
3月30日08:00-18:20
3月31日08:00-12:00
电脑端:登录网址
https://www.brainmed.com/meeting/detail?id=3086即可进入直播界面
微信端:可扫描二维码进入直播观看
点击/识别上方二维码,进入直播界面
直播结束后可通过同链接观看录播
![]()
声明:脑医汇旗下神外资讯、神介资讯、神内资讯、脑医咨询、Ai Brain 所发表内容之知识产权为脑医汇及主办方、原作者等相关权利人所有。




