2023年12月04日发布 | 483阅读
脑肿瘤-生殖细胞肿瘤

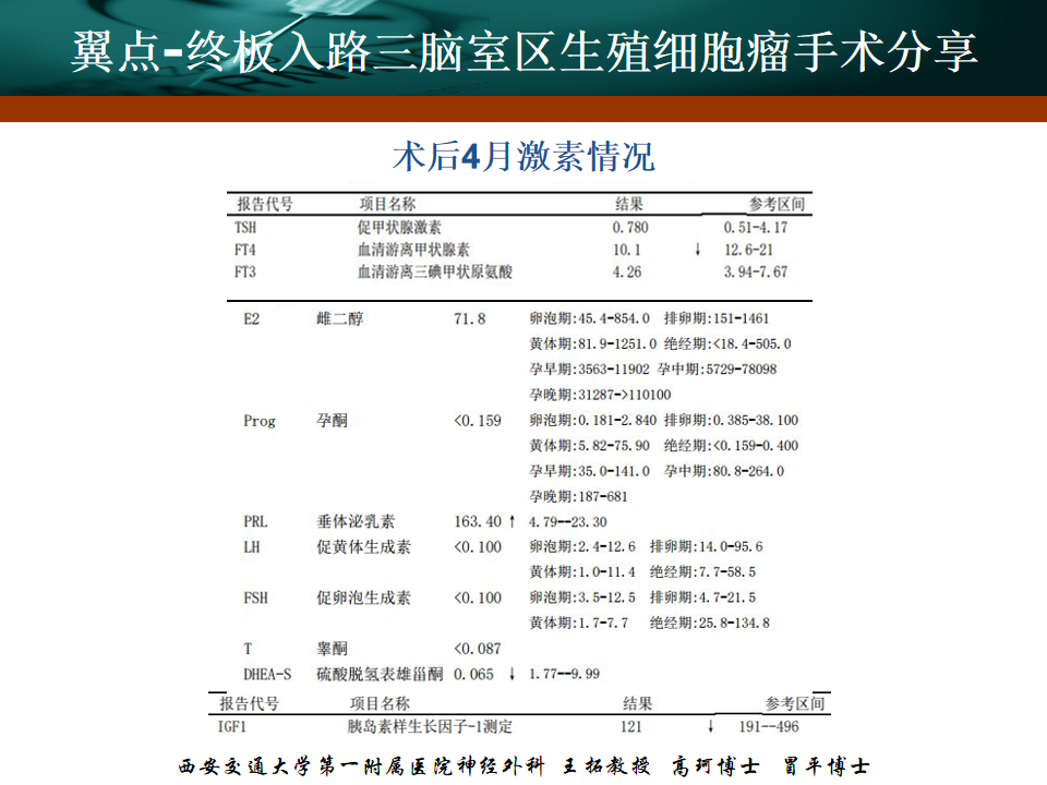
西安交通大学第一附属医院王拓教授团队:翼点-终板入路三脑室区生殖细胞瘤手术分享

王拓

西安交通大学第一附属医院

高珂

西安交通大学第一附属医院

冒平

西安交通大学第一附属医院

达人收藏、周刊收录2项荣誉




声明:脑医汇旗下神外资讯、神介资讯、神内资讯、脑医咨询、Ai Brain 所发表内容之知识产权为脑医汇及主办方、原作者等相关权利人所有。

投稿邮箱:NAOYIHUI@163.com 

未经许可,禁止进行转载、摘编、复制、裁切、录制等。经许可授权使用,亦须注明来源。欢迎转发、分享。

最新评论
发表你的评论
发表你的评论
来自于专栏
关键词搜索