![]()

![]()
会议信息
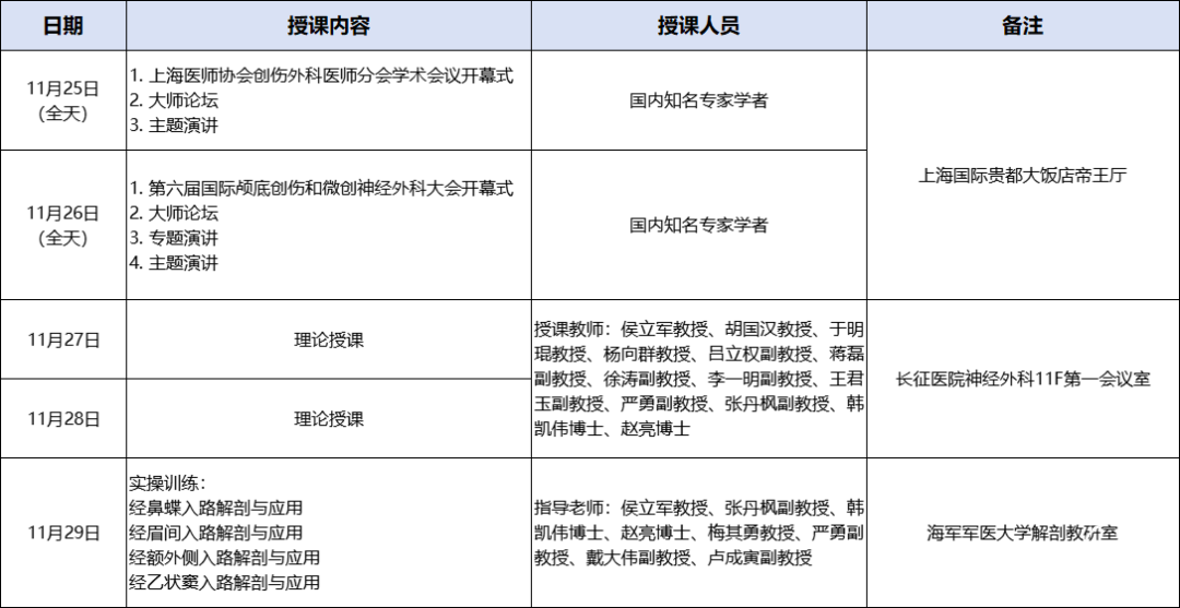
2023年11月25日-29日
地点1(25日-26日):
上海国际贵都大饭店(上海市静安区延安西路65号)
地点2(27日-28日):
上海长征医院神经外科11F第一会议室(上海市黄浦区凤阳路415号)
地点3(29日):
海军军医大学解剖教研室(上海市杨浦区翔殷路800号)
1. 参加《第六届国际颅底创伤和微创神经外科大会暨上海医师协会创伤外科医师分会学术会议》,聆听世界著名颅底外科专家、功能神经外科专家Helmut Bertalanffy 教授、Vinko V. Dolenc 教授、Joachim K. Krauss 教授、Takeshi Kawase 教授及国内知名专家学者演讲(上海国际贵都大饭店)。
2. 理论授课:颅底临床应用解剖、颅底神经内镜的5种基本手术入路和4种特殊入路等技术在临床中的应用(长征医院神经外科11F第一会议室)。
3. 实验演练:尸头操作(海军军医大学解剖教研室)。
学习班注册费:5000元/人
支付方式:银行转账
转账单位名称:中国人民解放军海军军医大学第二附属医院收缴户
纳税人识别号:130034310101050110
开户行及账号:1001235929300215038 工商银行上海市南京东路支行(转账注明学习班名称及项目负责人)。
1. 神经外科专培学员,神经外科主治医师以上人员及相关从事颅底工作的医生。
2. 因实操场地有限,限招实操学员20人。
电话联系报名缴费或神外资讯报名平台。
联系人:
袁国良:13701805248
赵 亮:15921509289
咨询:
蒋 磊13761784970
徐 涛13816617731
国家医学继续教育项目编号:2023-04-04-005(国)。
本次培训班招生20人,额满为止,通过培训考核人员授予国家Ⅰ类学分10分。
会议议程

声明:脑医汇旗下神外资讯、神介资讯、神内资讯、脑医咨询、AiBrain 所发表内容之知识产权为脑医汇及主办方、原作者等相关权利人所有。




