
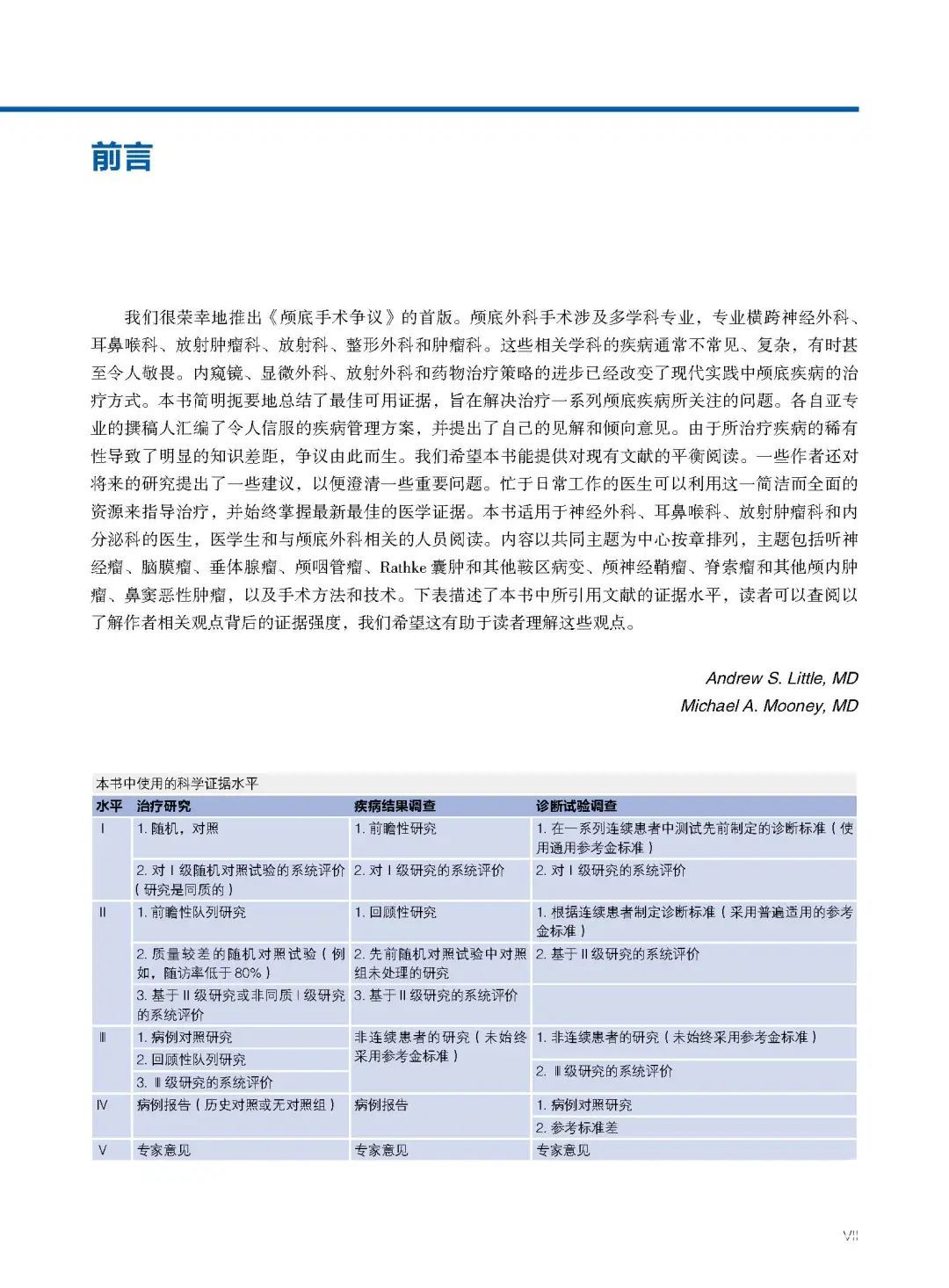
我们很荣幸地推出《颅底手术争议》的首版。颅底外科手术涉及多学科专业,专业横跨神经外科、耳鼻喉科、放射肿瘤科、放射科、整形外科和肿瘤科。这些相关学科的疾病通常不常见、复杂,有时甚至令人敬畏。内窥镜、显微外科、放射外科和药物治疗策略的进步已经改变了现代实践中颅底疾病的治疗方式。本书简明扼要地总结了最佳可用证据,旨在解决治疗一系列颅底疾病所关注的问题。各自亚专业的撰稿人汇编了令人信服的疾病管理方案,并提出了自己的见解和倾向意见。由于所治疗疾病的稀有性导致了明显的知识差距,争议由此而生。我们希望本书能提供对现有文献的平衡阅读。一些作者还对将来的研究提出了一些建议,以便澄清一些重要问题。忙于日常工作的医生可以利用这一简洁而全面的资源来指导治疗,并始终掌握最新最佳的医学证据。本书适用于神经外科、耳鼻喉科、放射肿瘤科和内分泌科的医生,医学生和与颅底外科相关的人员阅读。内容以共同主题为中心按章排列,主题包括听神经瘤、脑膜瘤、垂体腺瘤、颅咽管瘤、Rathke 囊肿和其他鞍区病变、颅神经鞘瘤、脊索瘤和其他颅内肿瘤、鼻窦恶性肿瘤,以及手术方法和技术。下表描述了本书中所引用文献的证据水平,读者可以查阅以了解作者相关观点背后的证据强度,我们希望这有助于读者理解这些观点。
Andrew S. Little, MD
Michael A. Mooney, MD





左右滑动查看更多
左右滑动查看更多
书名:颅底手术争议
书号:978-7-5591-2216-2
出版社:辽宁科学技术出版社
主编:Andrew S.Little,Michael A.Mooney
主审:张洪钿 陈立华
主译:汪永新 买买提力·艾沙 张庭荣
出版时间:2022年6月
开本:大16开
尺寸:210mm×285mm
定价:280.00元
售价:168.0元

声明:脑医汇旗下神外资讯、神介资讯、神内资讯、脑医咨询、AiBrain 所发表内容之知识产权为脑医汇及主办方、原作者等相关权利人所有。











