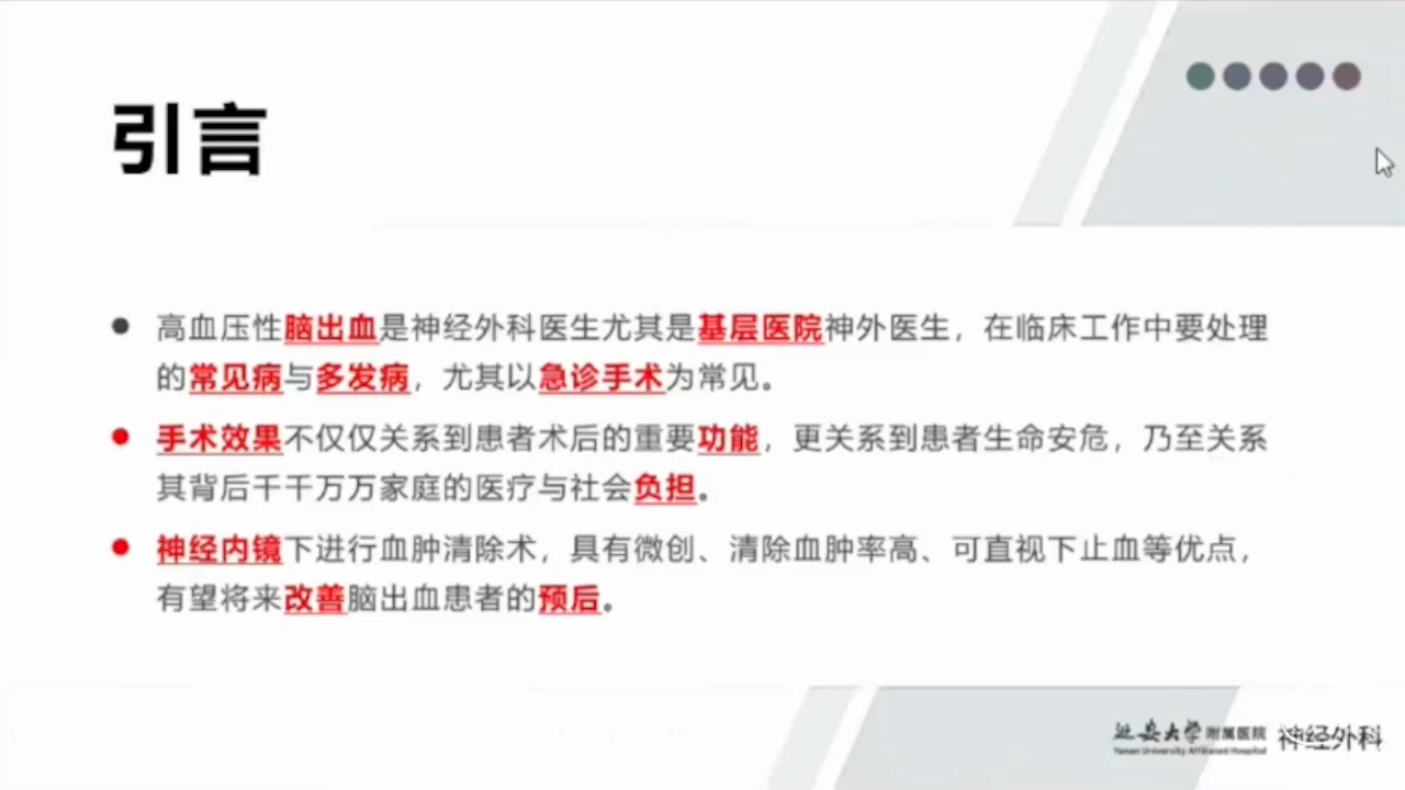
高血压性脑出血是神经外科医生尤其是基层医院神外医生,在临床工作中要处理的常见病与多发病,尤其以急诊手术为常见。手术效果不仅仅关系到患者术后的重要功能,更关系到患者生命安危,乃至关系其背后干千万万家庭的医疗与社会负担。神经内镜下进行血肿清除术,具有微创、清除血肿率高、可直视下止血等优点,有望将来改善脑出血患者的预后。
本期脑医汇为大家分享:延安大学附属医院【贾云峰】教授的精彩会议内容,欢迎阅读和分享!
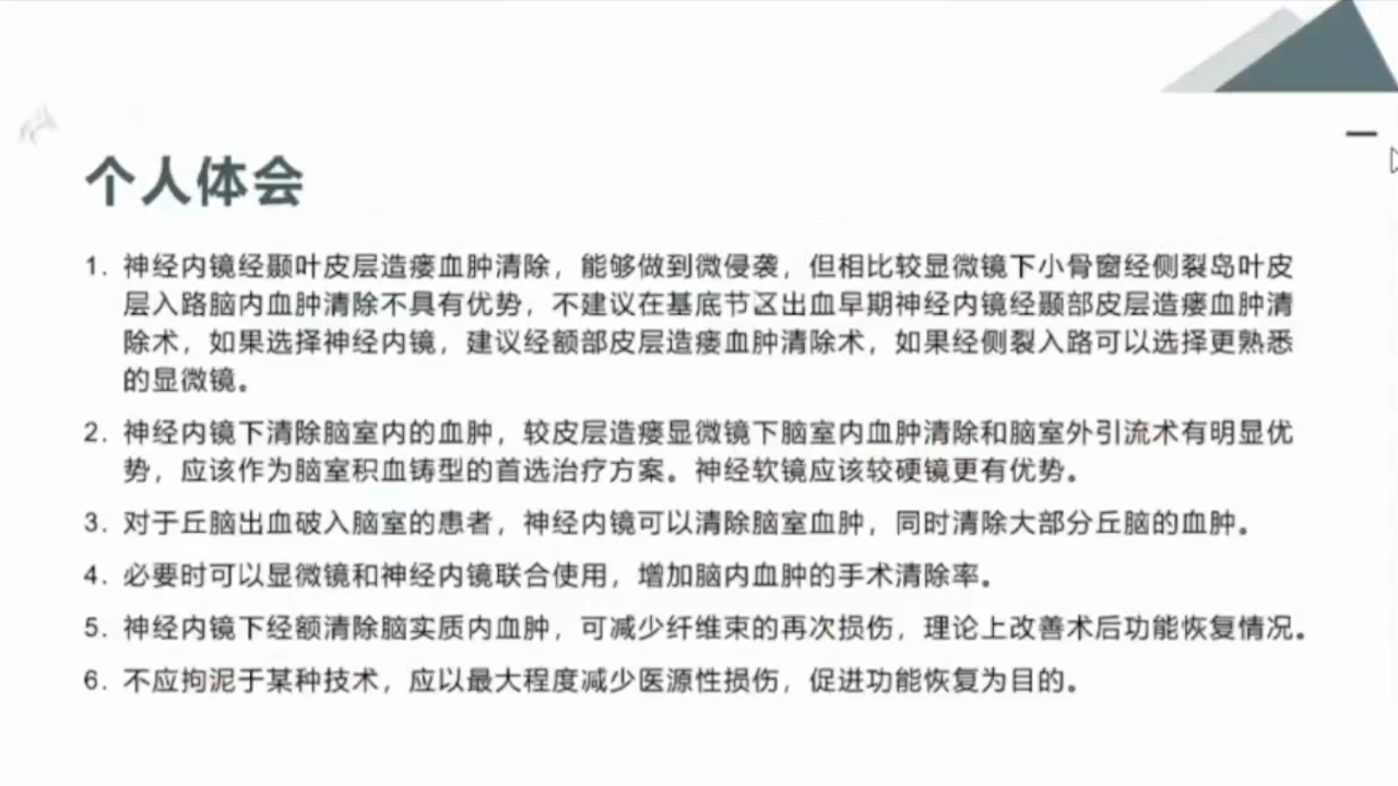
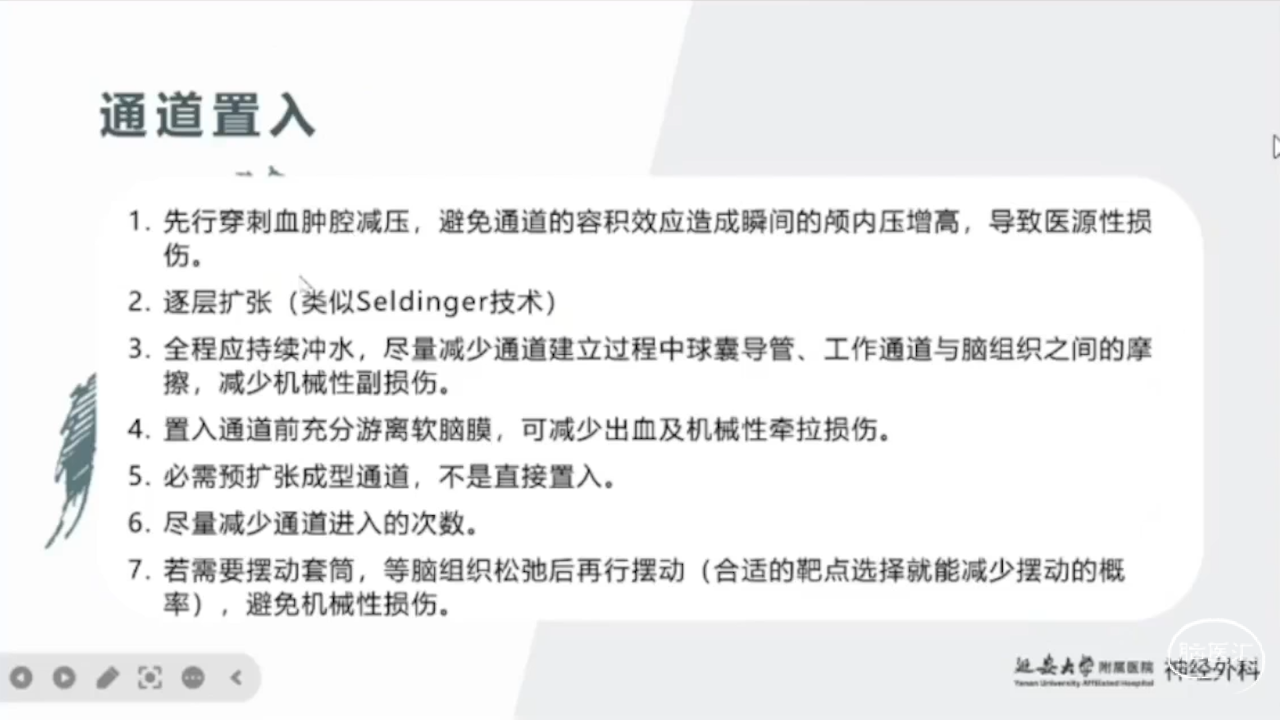
![]()
会议内容截图
























































































![]()
详细内容请观看下方视频

点击图片观看会议视频
讲者:贾云峰
贾云峰教授:神经内镜脑出血手术临床实践中细节的考量
高血压性脑出血是神经外科医生尤其是基层医院神外医生,在临床工作中要处理的常见病与多发病,尤其以急诊手术为常见。手术效果不仅仅关系到患者术后的重要功能,更关系到患者生命安危,乃至关系其背后干千万万家庭的医疗与社会负担。神经内镜下进行血肿清除术,具有微创、清除血肿率高、可直视下止血等优点,有望将来改善脑出血患者的预后。
本期脑医汇为大家分享:延安大学附属医院【贾云峰】教授的精彩会议内容,欢迎阅读和分享!
![]()
会议内容截图
























































































![]()
详细内容请观看下方视频

点击图片观看会议视频
讲者:贾云峰