感染性颅内动脉瘤(IIAs)是一种罕见的脑血管并发症,由于感染导致微生物渗透及破坏动脉壁引起血管扩张产生动脉瘤。对于这类疾病的流行病学研究和临床管理较少,仅有零星的病例报道以及单中心的回顾性研究。南卡罗莱纳医科大学神经外科利用MEDLINE及SCOPUS数据库查阅了自1950年1月至2017年6月所有已发表的英文文献,共囊括288篇发表文章统计总共1191例患者(1398个动脉瘤),对IIAs的流行病学研究,疾病特点,治疗及预后进行回顾分析。

分析发现,感染性颅内动脉瘤好发于男性,约占60.8%。平均报道年龄为34.8±19.1, 64.1%为青年-中年成人(18-55岁),最常见症状为严重头痛(约占38%),其次为发热,偏瘫。大多数病人表现为动脉瘤破裂出血,其中脑内血肿47%,蛛网膜下腔出血39%。少数病人因病变血管中的栓子脱落导致缺血性卒中(约占8%)。

感染性心内膜炎是最常见的致病原因(占70%)。其次为牙科手术感染(10.7%);真菌性感染性动脉瘤(IIAs)为免疫功能低下或免疫抑制(35.7%),几乎所有的病毒或寄生虫IIAs,致病原因均为免疫功能低下或免疫抑制导致。

根据资料分布显示大部分动脉瘤大小<5mm(44.2%), 位于前循环的占79.2%, 其中大脑中动脉的发生概率最高(56.9%),其次为大脑后动脉(13.1%)。梭形动脉瘤(52.9%)多于囊状动脉瘤(43.3%),约19.4的病人同时合并多个动脉瘤。

研究得出IIAs平均死亡率为24.1%。过去20年,随着对于该疾病越来越多的认识,以及治疗上的发展。IIAs总体死亡率由 2000年前的36.5%下降至2000年后的18.5%。报告显示过去5年的死亡率为既往任意5年的最低值(12.1%)。

目前可采取治疗的方法分为药物治疗,开颅手术,以及血管内介入治疗。在过去20年,IIAs血管内介入治疗的报道中数量增加,药物治疗和开颅手术报道的数量逐渐减少。1997–2007年间血管内介入治疗仅为16.8%。而2007年至2017年间报道的血管内介入治疗数上升至45.1%。

药物治疗组的患者若治疗失败,从诊断到发生临床症状或破裂的平均时间为36天。其死亡率明显高于手术组或血管内介入组。2007至2017年间,只有血管内介入治疗对比药物治疗死亡率明显下降。开颅手术的并发症包括动脉瘤术中破裂出血,充血性心衰,血管牺牲后的脑梗死发生。而血管内介入治疗的并发症包括载瘤血管闭塞(37.5%),脑实质内出血,心脏骤停,穿枝血管闭塞。动脉瘤栓塞不全复发。但开颅手术和血管内介入治疗在并发症发生率上没有明显差异(9.1% vs 7.6%)。

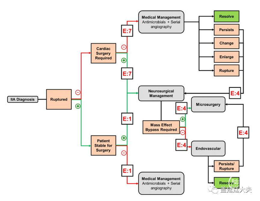
目前尚未有I类证据支持的IIAs临床指南。但是根据既往的回顾资料,作者总结得出了较为系统的流程(下图为治疗策略思维导图)。血管内介入治疗对于破裂动脉瘤或保守治疗失败的患者,因其有着显著降低的死亡率而成为目前的一线治疗方案。其优点包括容易到达远端动脉瘤,多发动脉瘤较高治愈率,缩短后续心脏手术的等待时间,较低的抗血小板药物出血风险。目前大部分的血管内介入干预使用弹簧圈或液体栓塞材料(NBCA,ONYX等)来进行。有时为了减少缺血并发症,重建载瘤血管需使用支架和结合弹簧圈。血流导向装置不被常规推荐使用,其治疗需使用抗血小板聚集药物,会影响后续的心脏手术。但也有报道在继发于中枢神经系统感染后出现的IIAs,使用血流导向装置成功治疗的病例。对于一些复杂的动脉瘤需要行血管闭塞治疗,可先行球囊闭塞试验评估缺血并发症的风险,或行超选择性WADA试验来评估由于血管闭塞带来潜在的神经功能缺损风险。显微手术常用于由于脑内出血引起明显占位效应,或者血管内介入治疗失败的患者。手术技巧除了夹闭或切除动脉瘤,还包括孤立和包裹动脉瘤。尤其当动脉瘤难以夹闭,或者需要保全载瘤血管,搭桥手术也是必要的手段。
目前面临其中一项挑战是IIAs合并感染性心内膜炎需要行心脏手术的患者,到底应先行神经外科手术还是心脏手术。心脏手术需要使用大剂量的抗血小板凝聚药物,有导致IIAs出血的可能性。另一方面,神经外科医生对于刚做完心脏手术后使用抗血小板凝聚药物的患者会特别谨慎的挑选时间施行手术。大多数病例报道中,动脉瘤治疗实施早于心脏手术,同时两次手术间隔9-51天被证实是安全的。第二项挑战是对于IIAs治疗过程中采取何种方式干预,尤其是在保守治疗,显微手术,血管内介入治疗后,均得到一定概率的良好结果。究竟何种方式最为适合,目前尚无随机对照研究去明确上述治疗在有效性和安全性中的差异。IIAs最佳临床治疗方案的关键在于需要神经外科,神经影像,心脏外科,神经重症等多学科的参与讨论,根据过去总结的经验,针对每一例病例作出个性化的治疗方案。
译者简介
郑佳佳
上海冬雷脑科医院
主治医师;
苏州大学神经外科硕士研究生;
上海冬雷脑科医院主诊医生;
擅长颅脑外伤,脑卒中,脑肿瘤,脑血管病脑积水,脊髓病变等神经外科常见疾病的诊疗
参考文献


点击或扫描上方二维码
查看更多“介入”内容
声明:脑医汇旗下神外资讯、神介资讯、脑医咨询、Ai Brain 所发表内容之知识产权为脑医汇及主办方、原作者等相关权利人所有。
投稿邮箱:NAOYIHUI@163.com
未经许可,禁止进行转载、摘编、复制、裁切、录制等。经许可授权使用,亦须注明来源。欢迎转发、分享。
投稿/会议发布,请联系400-888-2526转3。





