本次「精选编译」由四川大学华西医院林雪医师编译,为大家带来《基于临床和影像学表现的海绵窦硬脑膜动静脉瘘自发性闭合》,欢迎大家阅读分享!
荷兰阿姆斯特丹大学医学中心眼科的Roy Tan等对海绵窦硬脑膜动静脉瘘的临床与影像学特征进行了研究,结果发表在2023年3月的《Interv Neuroradiol》。
——摘自文章章节
【REF:Tan R, et al. Interv Neuroradiol. 2023; doi:10.1177/15910199231164833】
海绵窦硬脑膜动静脉瘘(CSDAVF)是一种罕见动静脉分流,可分为直接(颈内动脉和海绵窦之间的直接连通引起的高流量瘘,CCF)或间接(称为海绵窦-硬脑膜动静脉瘘,颈内动脉和/或颈外动脉分支与海绵窦之间的瘘,CSDAVF)。对于直接CCF,血管内介入干预已成共识。对于CSDAVF,可以通过血管内介入治疗,也可以通过观察保守治疗,60%的病例可以自愈。本研究目的是描述这种情况的临床和放射学特征,提供一个临床管理流程来指导这些患者的管理。荷兰阿姆斯特丹大学医学中心眼科的Roy Tan等对海绵窦硬脑膜动静脉瘘的临床与影像学特征进行了研究,结果发表在2023年3月的《Interv Neuroradiol》。
回顾性研究中,收集2007年1月至2020年8月的27名CSDAVF患者的临床和放射学数据,排除直接海绵窦动静脉畸形患者和日期不完整的患者。收集的患者数据包括基线特征、病因、眼科随访体征和症状以及放射学检查结果。眼科随访数据包括视力、眼压、眼球突出、结膜水肿、充血、瘀伤、眼部疼痛、头痛和眼外肌活动受限。放射学图像包括CT、CTA、MRI/MRA和DSA成像,放射学参数包括眼眶结构、动脉供应和静脉引流的增加情况。患者分为两组,分别为观察组(自愈组)和干预组。
观察组14名(52%)经保守治疗后自发性好转,自愈。干预组13名(48%)患者进行血管内介入治疗;7名患者伴有颅内反流(54%),6名患者出现临床恶化(46%)并需要干预。27名患者中有24名进行了完整的眼科临床表现随访(表1)。
表1. 自愈与干预组的眼科特征比较

21例眼球突出,20例结膜充血,18例眼外活动受限,13例眼压升高,11例结膜水肿,10例眼部疼痛,9例眼部淤青,8例头痛,6例视力恶化。在干预组中,5名患者的视力与基线相比有所下降,这是由于CSDAVF继发的充血,但在血管内干预后有所改善。在自发闭合组中,视力通常不受影响。影像学表现上,与接受干预的患者相比,眼上静脉血栓形成和CSDAVF的病灶自发消退之间存在一致性。在CSDAVF的放射学成像中,尽管流量减少或静脉回流停滞,但眼部症状却出现反常增加。
自愈组和干预组的比较。自发组中所有患者(100%)为女性,而干预组中62.5%的患者为女性。与干预组相比,自发性闭合组的高血压发病率更高(57.1%对43.8%)。自发闭合组和干预组的放射学特征比较见表2。
表2. 自发闭合组和干预组的放射学特征比较

临床症状加重的患者分析显示临床恶化可能与后续血管成像中造影剂流动缓慢或停滞有关(表3)。这在自发闭塞的CSDAVF和接受治疗的患者中都可以观察到。病例18是一名76岁的患者,表现为严重的眼球突出、水肿、结膜充血、眼外肌活动受限、眼部疼痛和眼压升高,在MRI和动态MRA上被诊断为CSDAVF(图第1a和b段)。术后8周眼球突出恶化,进行CTA扫描显示CSDAVF一侧的眼上静脉和海绵窦完全血栓形成(图1c和d),行密切观察,症状和体征在2天内好转。
表3. 临床恶化病例的亚组分析


图1. 眼上静脉闭塞导致症状恶化加重的典型病例
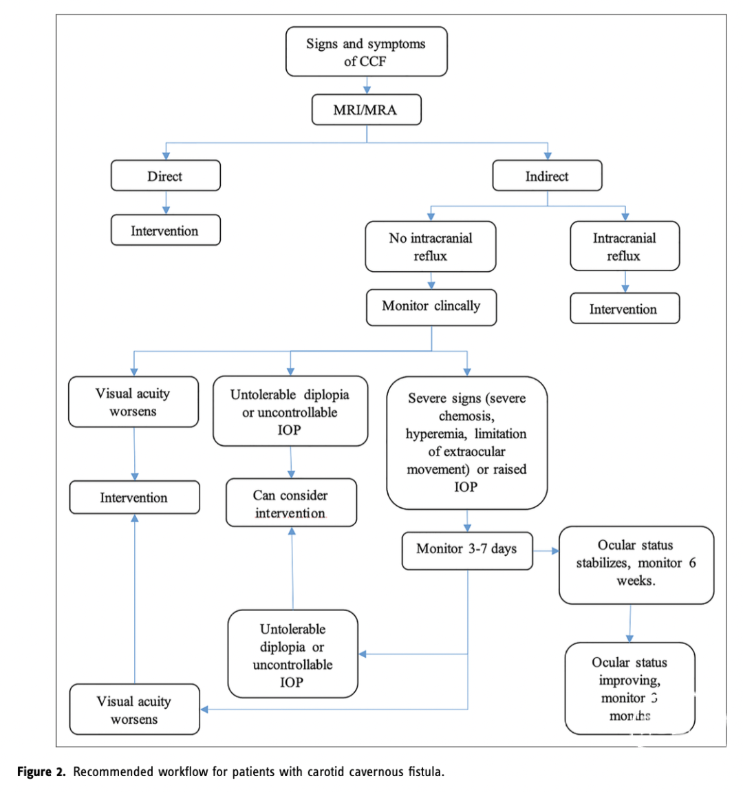
保守治疗患者的症状从临床和放射学诊断到临床症状缓解(眼球突出、结膜水肿等正常化)以及CSDAVF愈合的放射学确认的中位持续时间为9.5个月(3.0-36.0个月),而干预组的症状持续时间为7.0个月(0.5-48.5个月)。根据分析结果,本研究提出了一个CSDAVF患者的管理流程(图2)。

图2. CSDAVF患者的管理流程
CSDAVF会导致颅内出血和晚期眼部病变,可能导致永久性视力丧失,甚至危及生命。CSDAVF自发闭合的概率较高(52%),保守的观察策略在有些情况是合理的。动态血管成像可以检查静脉血流的状态,辅助诊断和治疗;伴有皮质静脉回流或视力下降的CSDAVF患者需要紧急的血管内治疗。
本研究强调CSDAVF自发闭合的概率较高,保守的观察策略在某些情况下是合理的,并且动态血管成像可以有助于诊断和治疗。临床疗效和影像学表现,为CSDAVF的治疗和管理提供了全面、系统的思路和建议。
关注海绵窦硬脑膜动静脉瘘
组 稿
张颖影 副教授
复旦大学附属华东医院
编 译
林雪 医师
四川大学华西医院
审 校
卢旺盛 教授
北京天坛普华医院
终 审
许奕 教授
海军军医大学第一附属医院

“
识别左侧二维码
进入精选编译专栏
查看更多编译文章
点击或扫描上方二维码
查看更多“介入”内容













