

撰稿 | AiBrain 内容团队 Yao
排版 | AiBrain 编辑团队

黑质致密部(SNpc)内多巴胺能(DA)神经元的缺失是帕金森病(PD)的典型病理改变。然而,与多巴胺能神经元脆弱性相关的分子特征尚未完全确定。
来自哈佛大学的研究团队在Nature Neuroscience上发表题为“Single-cell genomic profiling of human dopamine neurons identifies a population that selectively degenerates in Parkinson's disease”的研究文章,该研究团队开发了一种从人类尸检样本的SNpc中选择性富集多巴胺能神经元方案,该方案通过单核RNA测序(snRNA-seq)定义了十个转录不同的集群。然后使用Slide-seq(一种高分辨率空间转录组学技术)沿SNpc的腹侧层对这些集群进行空间定位。结果发现一类在PD病变中以ATGR1表达为标志的脆弱多巴胺能神经元。


为了解决多巴胺能神经元分析相关的采样挑战,作者采用荧光激活细胞核分选(FANS)技术通过Nr4a2特异性富集人类中脑多巴胺能神经元核用于snRNA-seq。
之后使用LIGER鉴定了10个类不同的亚群,它们在所有供体之间具有强比对。四个DA集群优先表达SOX6,而其他六个表达CALB1,囊括了中脑DA神经元内明确的发育轴变异。所有亚型均显示DA神经传递所必需的基因的强表达。广泛的CALB1-SOX6变异轴在供体之间一致,并且聚类在整合工具之间一致。跨物种分析确定八个集群始终跟随SOX6-CALB1轴变化。检查每个物种中每类集群的贡献,作者发现DA8细胞主要由CALB1_GEM人群组成,仅包括来源于人和猕猴的基因谱,并表达许多在其他DA亚型中未发现的高度特异性标记基因。
之后为了了解多巴胺能神经元特异分化的调控网络,作者使用单细胞调控网络推断和聚类(SCENIC)鉴定了84个高度特异性的调控子。按AUC/DA亚型排列的顶级TF包含许多先前与指定DA身份有关的TF,包括由基因SOX6、OTX2、SMAD1、PBX1、LMX1B、NFE2L1和EN2编码的TF。

图1. 人类黑质中DA神经元的分子普查

SNpc中的多巴胺能神经元包括A9组儿茶酚胺能神经元,并分为背侧和腹侧两层,腹侧层对PD相关变性表现出更大的脆弱性。
为了对人类snRNA-seq分析中定义的10个DA亚群进行空间定位,作者使用Slide-seq技术对食蟹猴SNpc的9个冠状切片产生的27个阵列进行分析。
使用空间转录组学数据中细胞类型混合物分解的工具RCTD,作者将10种DA亚型定位到A9组中的3,206个Slide-seq确定的位置,并相对于背侧和腹侧层之间的CALB1-ALDH1A1分界线定位。SOX6_AGTR1群在腹侧层富集最强,而CALB1_GEM和CALB1_TRHR在背侧层高度富集。单分子荧光原位杂交(smFISH)证实SOX6_AGTR1亚型位于腹侧层,CALB1_GEM和CALB1_TRHR型位于背侧层。

图2. DA亚型在非人灵长类和人中脑的空间定位

SOX6_AGTR1群的在腹侧层的定位提示其可能特别易受PD相关变性的影响。为了确定PD中细胞类型特异性分子改变,作者绘制了来自10个年龄匹配和死后间隔匹配的个体的202,810个高质量细胞核的图谱,包括6,364个DA神经元,这些个体具有记录的病理性中脑DA神经元损失,并且临床诊断为PD或LBD。
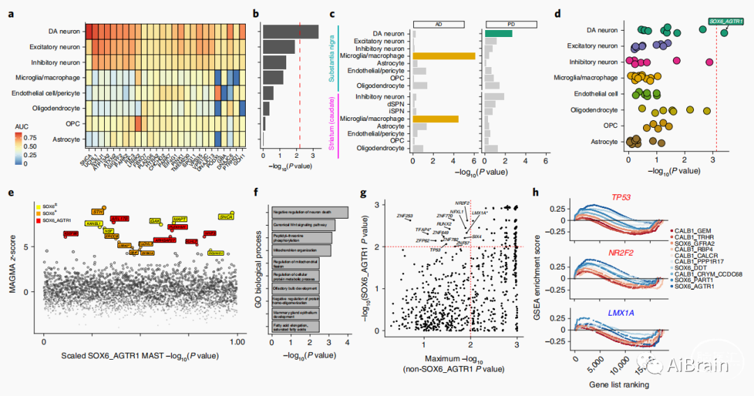
通过对PD/LBD老年对照样本黑质snRNA-seq分析,在细胞大类分群中,DA神经元占比显著下降。在68个分子定义的亚群中,11个亚群显示出与PD/LBD相关的显著比例变化,其中SOX6_AGTR1 DA亚群中明显下降,而CALB1_GEM和CALB1_TRHR亚群明显增加。这些比例变化对于每簇DA神经元绝对数量、临床诊断和文库质量的差异是稳健的。作者进一步开发了一种度量标准,以可视化联合分析的细胞图谱的低维嵌入中的疾病相关富集或耗竭,从单细胞混合效应联合(MASC)中鉴定与AGTR1和ORs的表达相关的易感性程度。

图3. DA亚型对PD相关变性的脆弱性的量化

接下来为了试图更好地理解SOX6_AGTR1细胞对PD中神经变性的易感性的原因。作者推测一种可能性是人类遗传性PD病风险(在出生时就已确定)选择性地作用于易感人群。
为了检验这一点,作者检测了携带与PD相关的家族性和常见变异基因表达的富集。经家族研究确定,共有26个基因携带突变,具有PD的实质性风险。作者检测了这些基因和SNpc的8个主要细胞类别中特异性表达的标记物之间的重叠。结果发现DA神经元基因组是唯一一个显示显著富集的基因组,这表明这些基因中的相当一部分在DA神经元中起作用,影响神经变性。
接下来,作者检查了SNpc细胞类别标记物中散发性PD常见变异风险的富集,通过对来自4名神经病理学正常个体的死后背侧纹状体组织的46,872个细胞核进行额外分析而定义的神经元类别标记物。作者观察到DA神经元标记物中散发性PD的遗传风险显著富集,这与最近对小鼠和人类单细胞数据集的分析一致。
之后作者检测了人类SNpc中68个转录定义的亚群中PD常见变异风险的富集。使用两种不同的统计学方法,作者发现SOX6_AGTR1细胞亚型中PD遗传风险基因的富集最明显。
最后,作者寻找PD/LBD组织供体SOX6_AGTR1群体中显著和特异性改变的基因调控程序。使用已知TF靶点数据集的基因集富集分析(GSEA)鉴定了总共13个TF,其靶点在SOX6_AGTR1群体中显著富集。靶点在SOX6_AGTR1群体中富集的转录因子包括TP53和NR2F2,其自身转录物也在SOX6_AGTR1群体中特异性上调,两种TF都调节PD小鼠模型中脑DA神经元变性过程。

图4. DA亚型中的遗传富集和TF集分析
该研究对DA神经元从PD患者和匹配的对照样本进行转录组的差异和富集分析,鉴定了10类细胞集群,并使用Slide-seq在SNpc中对每个集群进行了空间定位。
其中一种以AGTR1基因表达为标志且空间位置在SNpc腹侧层的单一亚型对PD的丢失高度敏感,并表现出TP53和NR2F2靶点明显上调,这表明了与变性相关的分子过程。
这类易感亚群细胞特别富集了与PD相关的遗传风险,突出了细胞内在过程在确定DA神经元对PD相关退变中不同易感性的重要性。
AiBrain内容团队为大家整理了文章的pdf,如有需要,请公众号后台留言“pdf”或扫码添加AiBrain助手微信获取。


✦往期精彩回顾✦


声明:脑医汇旗下神外资讯、神介资讯、脑医咨询、AiBrain所发表内容之知识产权为脑医汇及主办方、原作者等相关权利人所有。未经许可,禁止进行转载、摘编、复制、裁切、录制等。经许可授权使用,亦须注明来源。欢迎转发、分享。








