
排版 | AiBrain 编辑团队
为什么明知道高热量食物吃多了会变胖,却仍然控制不住想吃的冲动,这或许是你的大脑“发炎”了。
近日,浙江大学周煜东/沈逸课题组在 Nature Neuroscience 期刊发表了题为:Diet-induced Inflammation in the Anterior Paraventricular Thalamus Induces Compulsive Sucrose-seeking 的研究论文。
该研究揭示了高脂饮食(HFD)诱发强迫进食的神经炎症机制,发现高脂食物使前部丘脑室旁核(aPVT)小胶质细胞增生,导致aPVT兴奋性神经元功能异常,进而出现强迫样进食行为。

强迫样进食行为的典型特征是明知存在风险,仍要选择获取食物。为了评估高脂饮食小鼠的强迫样行为,研究人员首先对小鼠进行操作性条件反射训练,即在斯金纳箱中,建立小鼠压一次杆获得一小勺糖水奖赏的操作性条件反射,再在这基础上加入恐惧的经典条件反射,即小鼠看到箱子中出现灯闪时便会联想到足部电击的恐惧。检测时,小鼠的压杆行为有50%的可能性会出现灯闪,也就是说小鼠去压杆可能会被电击。在糖水的诱惑和足部电击的恐惧同时存在的情况下,小鼠会做何选择?研究人员发现,正常小鼠会由于害怕被电击,压杆行为骤减,而高脂饮食的小鼠则会为了获得糖水奖赏而持续压杆。

为什么高脂饮食会导致强迫样进食行为呢?研究人员利用c-fos染色的方法筛选到HFD小鼠的前部丘脑室旁核(aPVT)CaMKIIα神经元异常激活。PVT在大脑中起着“信号处理器”的作用。利用在体钙成像的方法,记录小鼠在强迫样压杆时aPVT神经元的钙信号变化。结果表明,这群aPVT神经元在且只在出现压杆情境下的灯闪时,其钙信号明显增强,提示aPVT神经元在处理危险信号至关重要。
接着,研究团队通过光遗传学和药理遗传学的手段调控aPVT神经元的活动,发现激活aPVT神经元可使正常小鼠出现强迫样进食行为,而抑制aPVT神经元则可以有效减少高脂饮食小鼠强迫样行为的出现。以上结果显示,高脂食物可通过影响aPVT神经元的活动而引起强迫样进食。

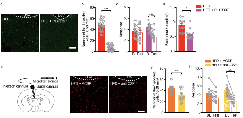
同时研究团队也发现,高脂饮食小鼠aPVT脑区的小胶质细胞标记物Iba-1表达增加,表明高脂摄入造成了aPVT脑区的炎症反应。那么aPVT神经元功能的异常是否与小胶质细胞激活相关?若抑制高脂饮食所产生的小胶质细胞激活,是否能减少强迫样行为的出现?
为此,研究团队采用了两种方法,一种是在食物中添加集落刺激因子1受体(CSF1R)的抑制剂PLX3397,一种是在aPVT定点注射抗CSF1的抗体来抑制小胶质细胞的增生,结果发现,这两种方法均能有效减少强迫样行为,说明高脂食物通过激活aPVT脑区的小胶质细胞诱发强迫样行为,提示一定程度的消炎或许可以降低一直想吃吃吃的冲动。

简而言之,该研究表明,高脂饮食会使前部丘脑室旁核的小胶质细胞激活和神经元功能失调,导致强迫样进食行为,而强迫样进食增加高脂食物的摄入,由此形成了恶性循环,最终导致肥胖。当然,还有一些问题尚未阐释,如强迫进食行为所涉及的神经环路、小胶质细胞激活如何影响丘脑神经元的活动、脂肪酸对丘脑神经元的作用等问题都有待进一步探索。

在食物稀缺的时代,只有及时摄取并储存热量才能使生命得以维系,由此也进化出了相应的大脑来控制机体的进食行为,使机体更偏爱于高热量食物。现如今,高热量食物随处可见且易得,当初的大脑还未完全适应现在的食物环境,仍然指挥我们的机体不断去摄取高热量食物。高热量食物的过度摄取使大脑处于一种慢性炎症状态,摄食和奖赏相关的神经元功能失调,便导致了强迫进食,这也是如今肥胖率逐年增加的重要原因之一。
浙江大学医学院博士生程晶晶、马晓林和博士后李春禄为论文共同第一作者,周煜东教授和沈逸副教授为共同通讯作者。本课题受到科技部国家重点研发计划“发育编程及其代谢调节”重点专项和国家自然科学基金的资助。
论文链接:
https://www.nature.com/articles/s41593-022-01129-y
✦往期精彩回顾✦


声明:脑医汇旗下神外资讯、神介资讯、脑医咨询、AiBrain所发表内容之知识产权为脑医汇及主办方、原作者等相关权利人所有。未经许可,禁止进行转载、摘编、复制、裁切、录制等。经许可授权使用,亦须注明来源。欢迎转发、分享。








