

撰稿 | 随艺
排版 | AiBrain 编辑团队

阿尔茨海默病(AD)是痴呆最常见的原因,是一种进行性神经退行性疾病,临床上明显存在记忆缺陷。除了淀粉样蛋白假说之外,脑血管功能障碍,尤其是血脑屏障(BBB)损伤,在AD进展中的参与也越来越受到重视。以前的研究表明,运动通过恢复紧密连接(TJs)的表达和在衰老过程中保持周细胞的功能和几种慢性炎症性疾病(如多发性硬化症)来减轻BBB功能障碍。然而,运动是否可以改善AD病理学中的BBB损伤及其机制尚不清楚。
最近,外泌体作为细胞间通讯的关键介质,在运动中受到了密切关注。越来越多的研究表明,它们在运动期间的释放可以通过介导生物活性分子(包括蛋白质、脂质、mRNA和非编码RNA)的水平转移(例如miRNA)以“内分泌方式”起作用,从而影响受体细胞功能。
2022年12月9日,山东大学附属省立医院的杜怡峰课题组在aging cell上发表了题为“Exosomal miR-532-5p induced by long-term exercise rescues blood–brain barrier function in 5XFAD mice via downregulation of EPHA4”的研究文章,该结果表明,大脑释放的外泌体含有特定的miRNA,该miRNA通过运动改变,并对AD中的血脑屏障功能产生影响。

首先,作者通过跑步机训练(图1a)、水迷宫(图1b)和八臂放射迷宫评估了小鼠的记忆能力,结果显示,EXE-5XFAD小鼠具有更多的探索意识。通过逃避潜伏期测试发现EXE-5XFAD小鼠的逃避潜伏期显著缩短了(图1c)。在空间探索实验中,结果显示,EXE-5XFAD小鼠的路线轨迹是有目标的(图1b),并且EXE-5XFAD小鼠的平台交叉次数显著高于SED-FAD小鼠(图1d)。除了空间记忆之外,作者还观察到, EXE-5XFAD小鼠的工作记忆和参考记忆错误的频率显著较低(图1e)。
为了研究运动是否在体内通过血脑屏障清除Aβ中发挥作用,作者在WT小鼠(静态和运动)中研究了人类Aβ-42的清除。结果显示,与SED-WT小鼠相比,在脑内给予人Aβ42后30分钟,EXE-WT小鼠的Aβ42脑内滞留较低(图1f)。与这些结果一致,与对照组相比,运动使通过BBB的Aβ42外流增加了(图1g)。此外,作者还发现,与SED-WT小鼠相比,EXE-WT小鼠的血浆Aβ42水平较高,证实Aβ从脑清除至血液的情况改善(图1h)。

图1:在5XFAD小鼠中,长期运动可改善脑内Aβ通过血脑屏障的清除,并减轻记忆能力。

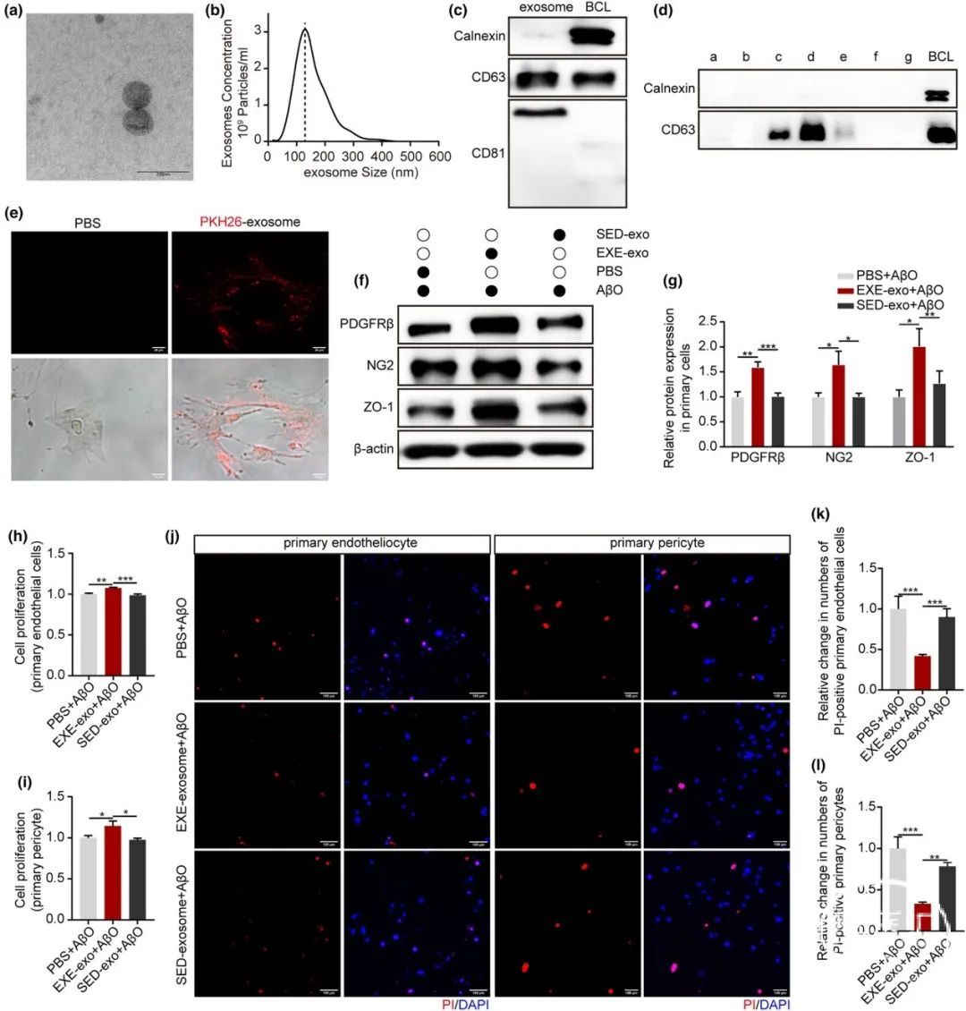
接下来,作者研究了长期运动是否通过外泌体影响BBB功能。作者首先分离了运动和久坐的小鼠脑组织中的外泌体,通过电镜观察其直径约50~150nm(图2a)。通过NTA确定粒径分布(图2b)。蛋白质印迹分析显示,分离的囊泡表达知名的外泌体标志物,但不表达内质网蛋白calnexin(图2c,d)。
接着作者用用脂质结合的荧光染料PKH26标记外泌体证实了外泌体被受体细胞内化,然后将原代周细胞和内皮细胞暴露于AβO(3μM)24 h后,分别在培养基中加入PBS、exo和SED-5XFAD小鼠的外泌体(SED-exo)培养48h,WB结果显示EXE-exo+ AβO组PDGFRβ、NG2和ZO-1的表达都增加了(图2f、g)。MTT分析显示,EXE-exo增加了周细胞和内皮细胞的增殖(图2h,i)。与SED-exo相比,EXE-exo也降低了AβO诱导的周细胞和内皮细胞凋亡(图2j-l)。

图2:EXE-5XFAD小鼠脑外泌体的特征和功能验证。

紧接着,作者进一步探索了运动后外泌体miRNA的变化。根据之前的报道,作者选择了5个候选miRNA,通过RT-qPCR分析进一步筛选发现,在这5个miRNA中,只有miR-532-5p在运动小鼠和静坐小鼠的脑源性外泌体中存在差异表达(图3a)。
此外,作者分别用EXE-exo和SED-exo处理原代周细胞和内皮细胞,结果显示EXE-exo组中miR-532-5p的含量显著高于SED-exo组(图3b,c)。将miR-532-5p抑制剂EXE-exo加入AβO预处理细胞48h后,WB分析显示,转染miR-532-5p mimics导致PDGFRβ和ZO1的表达增加,与EXE-exo的作用相似。相反,与EXE-exo和miR-532-5p抑制剂共培养的细胞中,PDGFRβ和ZO1的表达显著降低(图3d)。同时检测细胞凋亡和增殖情况。结果显示,miR-532-5p抑制剂降低甚至消除了EXE-exo的积极作用(图3e-i)。
为了进一步证明miR-532-5p在血脑屏障功能中发挥重要作用,作者在体内过表达miR-532-5p。给药后5周,与对照相比,5XFAD小鼠脑内miR-532-5p过表达使PDGFRβ、NG2、ZO-1和LRP1的表达显著增加(图3j)。

图3:miR-532-5p对BBB具有保护作用。

接下来作者检测了miR-532-5p在小鼠肾脏、肝脏、肌肉和大脑中的表达。总体而言,miR-532-5p在多种组织中表达,但在脑内的表达量最多,这提示miR-532-5p更有可能起源于脑(图4a)。此外,在5XFAD小鼠中,运动诱导miR-532-5p最显著增加的是大脑,这进一步证实大脑是miR-532-5p的主要来源(图4b,c)。
为了进一步验证这一点,作者应用RNA显色原位杂交(CISH)技术来观察miR-532-5p在全脑中的表达。结果显示,AD导致miR-532-5p表达显著降低(SED-5XFAD vs SED-WT)。大脑中MiR-532-5p在EXE-5XFAD小鼠中的表达比在SED-5XFAD小鼠中的表达高,表明运动提高了5XFAD小鼠全脑中MiR-532-5p的表达(图4d,e)。

图4:长期运动可增加神经元中miR-532-5p的表达。

作者将三个不同数据库(starbase、miRDB和TargetScan)的基因列表取交集,共提取出31个miR-532-5p的靶基因。先前的研究表明在AD人脑中Eph受体A4(EphA4)的活性水平升高,因此,作者最后将重点放在EPHA4上进行进一步分析。双荧光素酶报告实验验证miR-532-5p与EPHA4的3 ' UTR的结合关系,结果显示miR-532-5p模拟物降低了假定靶基因的荧光素酶活性,而EPHA4内假定miR-532-5p结合位点突变的荧光素酶活性无显著差异(图5a)。此外,与对照组相比,脑内miR-532-5p的过表达导致5XFAD小鼠和WT小鼠的EphA4水平降低(图5b,c)。
在证明EPHA4受miR-532-5p的直接抑制控制后,作者采用小干扰RNA(siRNA)沉默EPHA4的表达研究了EPHA4是否可以影响周细胞和内皮细胞中功能蛋白的表达。结果显示,原代周细胞中的PDGFRβ和原代内皮细胞中的ZO-1水平升高,表明EPHA4表达可影响这些细胞的功能(图5d,e)。在长期运动后,作者检测到EXE-5XFAD小鼠中EphA4的表达下降(图5f,g)。

图5:EPHA4是miR-532-5p的靶基因。
综上所述,本研究表明,长期运动会触发大脑释放外泌体,携带增加的miR-532-5p水平,诱导BBB中的基因表达变化,从而改善AD中的BBB功能。这些结果表明,通过外泌体miR-532-5p改善BBB的功能可能是AD的潜在治疗策略。

参考文献:
Liang X, Fa W, Wang N, et al. Exosomal miR-532-5p induced by long-term exercise rescues blood-brain barrier function in 5XFAD mice via downregulation of EPHA4 [published online ahead of print, 2022 Dec 9]. Aging Cell. 2022;e13748. doi:10.1111/acel.13748
AiBrain内容团队为大家整理了文章的pdf,如有需要,请公众号后台留言“pdf”或扫码添加AiBrain助手微信获取。


✦往期精彩回顾✦



声明:脑医汇旗下神外资讯、神介资讯、脑医咨询、AiBrain所发表内容之知识产权为脑医汇及主办方、原作者等相关权利人所有。未经许可,禁止进行转载、摘编、复制、裁切、录制等。经许可授权使用,亦须注明来源。欢迎转发、分享。








