

撰稿 | AiBrain 内容团队
排版 | AiBrain 编辑团队

一
研究概述
在学习交流时,社会互动是必不可少的。无论是人类发声或是鸟类歌唱的过程中,婴儿必须掌握准确的发声模式,这不仅仅只靠模仿声音来源,还需要学会将它们与“现场导师”联系在一起。然而,声乐学习过程中社会现实的神经机制仍是一个悬而未决的问题。
最近,日本冲绳科学技术研究所(OIST)的Yoko Yazaki-Sugiyama团队发表研究,描述了一种社交互动的神经回路,即蓝斑(locus coeruleus,LC)到尾内侧神经节(caudomedial nidopallium,NCM)神经回路,以支持斑马雀进行准确的歌曲学习。该结果发表在Nature Communication上。

现有的研究表明,神经调节在歌曲学习中发挥了重要作用。中脑导水管周围灰质(midbrain periaqueductal gray ,PAG)通过多巴胺信号促进声音复制以进行信息传递。去甲肾上腺素(noradrenergic,NE)信号的主要神经调节指挥中心蓝斑(LC)负责调节注意力和唤醒,在大脑中传播内部状态信息。LC 神经元活动调节行为过程,例如长期记忆、感官知觉和动机,以促进学习和记忆。
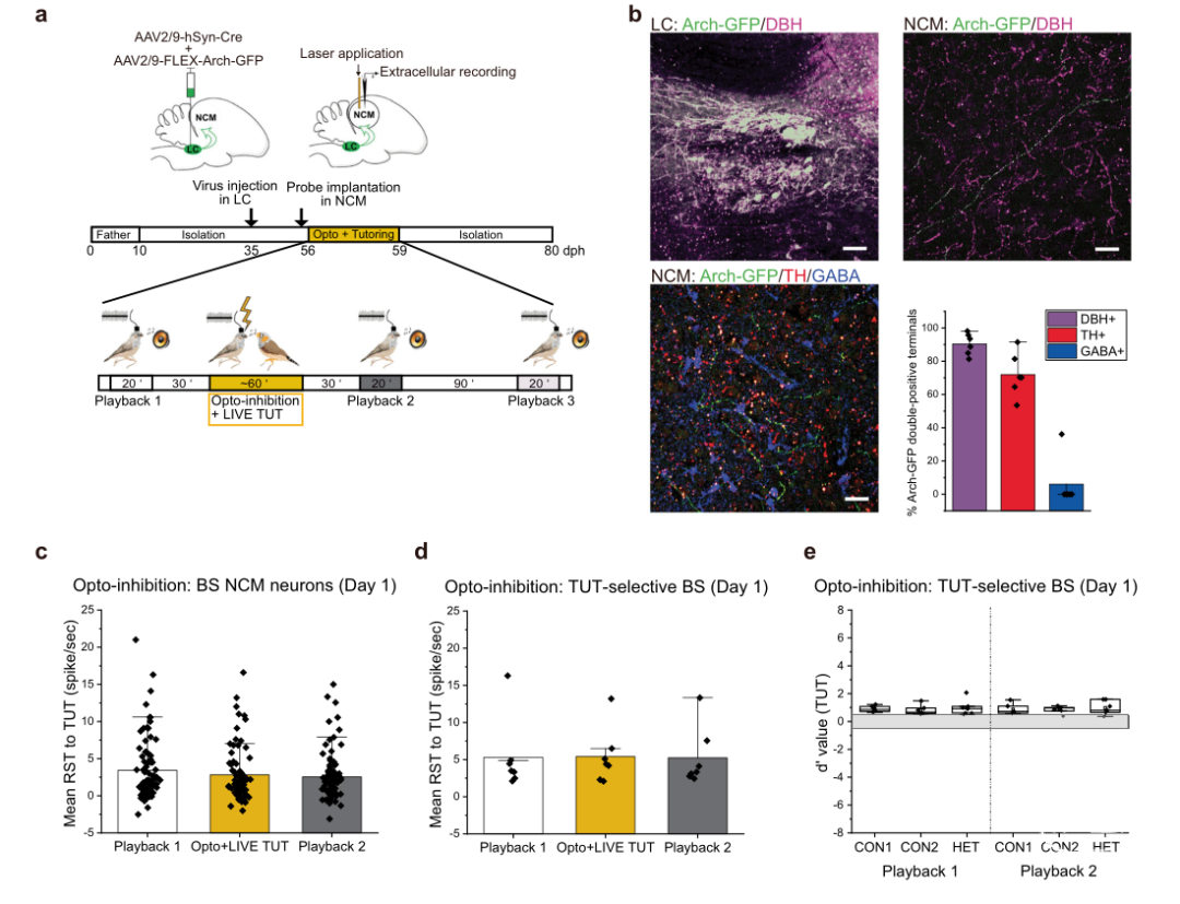
研究者首先记录了自由活动的幼龄斑纹雀在独处或与“现场导师”进行社交互动时,LC-NCM神经回路中的单个神经元LC活动,以了解神经回路是否编码了与“现场导师”进行社交互动的信息,从而实现了歌曲学习。
首先,对幼鸟们对四种不同的歌曲进行大约20分钟的扬声器歌曲回放,即未来的“现场导师”歌曲(TUT),两种同种的成年斑马雀歌曲(CON1和CON2),以及一种异种的鸟(HET)的歌曲。
被动回放(回放1)之后,经历30分钟长的间隔后,再进行60-120分钟的“现场导师”演唱辅导,间隔30分钟,然后再进行20分钟的被动回放(回放2)(图1a)。
结果显示,与被动回放相比,LC神经元对具有社会交互作用的“现场导师”唱歌(LIVE TUT)的反应更大(图1b,c)。此外,与接触LIVE TUT歌唱之前的反应相比,LC神经元在长期接触导师唱歌后,它们对所有歌曲刺激回放的反应增加(图1d)。

图1 社交互动增加了 LC 中的神经元活动
现有的研究表明,LC 神经元在解剖学上投射到 NCM。为此,研究者通过光遗传学抑制 NCM 中的 LC 轴突,进一步验证两者之间的关系。
当 NCM 中的 LC 输入被光遗传学抑制时,他们没有增加对 LIVE TUT 唱歌的反应,在暴露于 LIVE TUT 后,他们也没有增加对 TUT 播放的 反应强度(图2)。
这些结果表明,与导师的声音交流对于通过来自 LC 的功能输入来调节 NCM 中的神经元回路活动至关重要,以获得 LC-NCM 神经回路中的歌曲选择性听觉反应。
这些发现提出了一种在大脑发育过程中验证社交信息的一般机制。从进化的角度来看,在复杂和嘈杂的自然环境中交流的鸣禽等动物可能已经发展出神经机制来验证与特定物种的个体导师的社会互动,以确保准确的歌曲传播以实现生存和繁殖。在这种情况下,唱歌期间的导师身份验证可能是一种自适应机制。

图2 与歌唱导师进行社交互动期间, LC 神经元活动调节 NCM 听觉反应和对导师歌曲的歌曲选择性
而 LC-NCM 电路中依赖于 NE 的社会认证是否有助于个人导师及其独特歌曲的长期记忆编码?以及类似的机制是否可能适用于人类语音获取?这些问题值得我们深入探究。
二
作者自述
领导这项研究的是日本冲绳科学技术研究所OIST副教授Yoko Yazaki-Sugiyama,研究方向是关键周期单元的神经机制。
Yoko Yazaki-Sugiyama教授说,“这项研究是神经回路的第一个演示,它告诉这些动物需要注意哪些传入信息。在野外,斑马雀被许多声音包围,包括其他种类的鸟类的歌声。这个回路被激活,以发出信号,表明这首来自导师的歌很重要,必须要记住。”
根据第一作者Katic博士的说法,“LC传递的是另一种类型的信息--社会背景表明这首歌很重要。”
研究人员仍在探究幼鸟用来理解这种社会状况的线索。他们提出,这一回路在幼儿的形成阶段可能是至关重要的,因为那时歌曲记忆正在形成。“如果记忆形成得不好,鸟以后就不会成功地用声音复制它们。”Katic博士声称。
研究人员将进一步探索更多关于这种社会学习回路是如何工作的,包括它使用的化学物质,以及LC神经元接收的数据类型,以确定斑马雀听到的东西的重要性。他们还在调查幼鸟发出的信号,这些信号可能会说服老师指导他们。Yazaki-Sugiyama教授总结说:“青少年和导师之间的这种交流是双向的。”
三
同行评述
Reviewer #1:
这些结果很有希望对我们理解LC的功能产生长期的积极影响。该领域的一个关键问题是不同LC传入和传出的行为特异性。鸣禽学习提供的实验控制变量,即感觉运动和社会因素,可能为研究这些问题提供一个强大的范例。
Reviewer #2:
本研究中,作者研究了蓝斑(LC)和尾内侧神经节 (NCM)之间的功能性神经联系在幼年斑雀歌唱学习的社会认证中的作用。在这一领域以往知识的基础上,作者迈出了重要的一步,以提高我们对在有效的歌曲学习过程中社会互动必要性的神经基础的理解。
我尤其对单细胞录音和光遗传学实验感到兴奋,因为它们为缩小LC-NCM神经回路在社会歌曲学习中的作用提供了关键证据。
这项研究中提出的研究结果向广泛的受众说话,同时也是社会学习领域知识的延伸。考虑到这项研究是在当今世界虚拟学习成为主流的背景下进行的,我相信这样的结果可以推动对虚拟环境和现实世界环境中学习差异的进一步量化调查。
Reviewer #3:
这篇论文写得很好,叙述清晰。这些观察结果令人兴奋。
AiBrain内容团队为大家整理了文章的pdf,如有需要,请公众号后台留言“pdf”或扫码添加AiBrain助手微信获取。

✦往期精彩回顾✦


声明:脑医汇旗下神外资讯、神介资讯、脑医咨询、AiBrain所发表内容之知识产权为脑医汇及主办方、原作者等相关权利人所有。未经许可,禁止进行转载、摘编、复制、裁切、录制等。经许可授权使用,亦须注明来源。欢迎转发、分享。









