山东大学齐鲁医院宫杰教授分享的“儿童胶质瘤分子标志物与疾病管理”,欢迎阅读。

视频
儿童脑肿瘤患者与成人患者疾病分布不同


儿童弥漫性胶质瘤的诊断挑战

小儿型弥漫性胶质瘤 (pDG) 的组织病理学特征通常是非特异性的,表现出广泛的多样性和重叠性。局部地类似于局限性神经胶质瘤,通常很难根据小标本确定病变是弥漫性还是局限性。
组织学和分子遗传学特征也与成人弥漫性胶质瘤重叠。与pDG 相关的遗传改变不仅在 pDG 内而且在所有神经胶质瘤中也显示出显著的重叠。pDG 还可能发生在成人中,从而进一步混淆了成人胶质瘤的诊断和治疗。
“儿童型”胶质瘤与“成人型”胶质瘤并没有非常清晰的年龄界限,不能仅依靠年龄进行区分
组织学类型与分子类型具有多样性和重叠性

Acta Neuropathologica Communications (2020) 8:30
2021 (5th) WHO CNS肿瘤新分类的内容和特点
诊断语言框架变更:中枢神经系统肿瘤分类学、命名方法、肿瘤内分级等
临床病理+分子分型——整合诊断模式内涵进一步丰富,分子指标纳入到肿瘤分级中
成人型和儿童型胶质瘤分开,儿童型脑胶质瘤作为独立的分类进行阐述
弥漫性和局限性胶质瘤分开,在分开的基础上整合分子特征进行鉴别与分类
增加22个新的肿瘤类型,对部分肿瘤名称进行简化与修订


儿童型弥漫性胶质瘤分子诊断

局限性与胶质神经元肿瘤

2021年WHO指南更新:矩阵式诊断

儿童脑肿瘤的分子特征的矩阵式诊断形成了风险适应治疗分层的基础,并提示了新的分子靶向治疗机会
根据分子分层的儿童胶质瘤患者管理策略



低危
携带基因融合或NF1胚系突变。这些肿瘤10年PFS为67%,OS为98%,20年PFS和OS分别为58%和96%。这些肿瘤可考虑保守治疗,能够获得长期生存,除了生存时间外还应关注患者长期生存质量,帮助患者融入社会。
中危
无CDKN2A缺失,FGFR1 SNV,IDH1 p.R132H或MET突变的BRAF p.V600E肿瘤。中等风险肿瘤的10年PFS和OS分别为35%和90%。与低风险患者相比,这些患者可能需要多次治疗,并且需要长期随访,因为它们存在晚期死亡的风险。
高危
H3.3 p.K27M或BRAF p.V600E伴随CDKN2A缺失的pLGG。H3.3 p.K27M的患者比BRAF p.V600E和CDKN2A缺失的患者表现更差(10年PFS和OS分别为0%,35%,0%和60%)。这些患者较差预后,需要立即、积极的治疗和引入新靶向药物。
儿童弥漫性胶质瘤的分子诊断框架

从主要分子特征区分儿童脑胶质瘤类型
1MAPK途径改变脑肿瘤
儿童低级别胶质瘤中的关键遗传突变事件,这些事件主要是RAS/MAPK途径改变,其他突变事件如MYB,MYBL1也有报道。低级别胶质瘤需要识别高危因素。
低级别胶质瘤儿童1级多,成人2级多

儿童与成人低级别胶质瘤疾病特征对比
毛细胞星形细胞瘤疾病特征



卡铂和长春新碱治疗进展性低级别胶质瘤



在无事件生存方面,NF1患者的预后明显优于非NF1患者(P < .001)。残留肿瘤体积对NF1患者EFS的影响更大。
Cancer, 2016, 122(12): 1928-1936.
司美替尼用于BRAF异常或1型神经纤维瘤病相关复发、难治性或进展性低级别胶质瘤的儿童患者:一项多中心2期临床试验


既往长春新碱+卡铂方案毒副作用较大,在CCG A9952研究中,19%的患者出现3-4级长春新碱相关周围神经病变,56-68%的患者出现3-4级中性粒细胞减少,15-35%患者具有3-4级血小板减少,26-29%为3-4级贫血。司美替尼方案中只有6%患者出现3级中性粒细胞减少,2%患者出现4级淋巴细胞减少,没有出现3级或4级血小板减少或贫血事件。毒副作用显著优于既往方案。
Lancet Oncol. 2019;20(7):1011–1022.
BRAF V600E突变型患者靶向治疗

一名 11 岁男孩出现头痛和视力模糊。 (A) 术前 MRI 扫描显示6.1 ×4.0× 3.4cm T2 高信号和对比增强。(B)部分切除后的术后 MRI扫描,肿瘤位于视路中。组织学证实了 BRAFV600E 突变的毛细胞星形细胞瘤。 (C) MEK 抑制剂治疗 4周后的后续 MRI 扫描显示肿瘤几乎完全消退。
Children 2021, 8(11), 1075;https://doi.org/10.3390/children8111075
相比与成人,儿童低级别胶质瘤关注的不仅仅是生存
在成人中,首要目标是延迟从 LGG 到 HGG 的转变。在儿童中,治疗策略考虑到大多数患者将存活到成年。完全切除手术是主要的治疗方式,有潜力达到治愈的目标。对于不能完全切除的肿瘤,可能需要观察,特别是在存在自发消退NF1肿瘤中 。当需要治疗时,晚期效应风险低的化疗是首选方案。

BRAF V600E抑制剂对患儿治疗前后生育功能影响较小
Front Oncol. 2020; 10: 232.
儿童胶质瘤中具有9p21(CDKN2A/B)缺失的患者预后较差


在 78 个 LGG 和 22 个 HGG 中评估了BRAF V600E突变和 9p21 区域缺失的发生率,旨在确定这两种改变在复发和神经胶质瘤恶性转化中的作用。9p21 缺失在 I 级(12.2%,p = 0.0178)中很少见,但在 IV 级胶质瘤中很常见(62.5%,p = 0.0087)。
CDKN2A缺失在低级别神经胶质瘤恶性转化中起核心作用。
毛细胞星形细胞瘤高危因素:ATRX失活

毛细胞星形细胞瘤部分发生间变性变化。ATRX或DAXX基因的改变与癌症中端粒 (ALT) 表型的替代延长密切相关。ATRX 丢失是 NF1 患者发生弥漫性和高级别星形细胞瘤的常见特征。具有ATRX失活突变的毛细胞星形细胞瘤有恶性转化潜力,预后不良。
Alternative lengthening of telomeres, ATRX loss and H3-K27M mutations in histologically defined pilocytic astrocytoma with anaplasia
2组蛋白改变儿童脑肿瘤
儿童肿瘤中组蛋白编码基因的新突变,被称为“癌组蛋白”,使我们对pHGG生物学的理解发生了革命性的变化。
组蛋白改变是儿童高级别弥漫性胶质瘤主要分子特征

表观遗传重塑是胶质瘤重要发病机制

以组蛋白改变K27/G34为特征的胶质瘤有不同临床特点

组蛋白H3.1 K27
主要位于中线部位,发生于其他部位不作为弥漫中线胶质瘤。中位年龄10.5岁。MGMT启动子甲基化频率较低。
组蛋白H3.3 G34
主要大脑半球,也有位于基底节区和远离丘脑的脑组织深部区域。中位年龄18岁。MGMT启动子甲基化频率较高。较少发生脑脊髓播散。H3.3 G34变异型胶质瘤中74%为MGMT启动子甲基化阳性
Lulla, Saratsis, Hashizume Sci. Adv. 2016; 2 : e1501354.
Acta Neuropathol. 2016 Jan;131(1):137-46.
组蛋白改变定义肿瘤分类变化


组蛋白伴发突变影响肿瘤发生
Use of human embryonic stem cells to model pediatric gliomas with H3.3K27M histone mutation.
利用人类胚胎干细胞模拟H3.3K27M组蛋白突变的儿童胶质瘤 Science. 2014 346(6216):1529-33
H3.3K27M Cooperates with Trp53 Loss and PDGFRA Gain in Mouse Embryonic Neural Progenitor Cells to Induce Invasive High-Grade Gliomas.
H3.3K27M与TP53缺失和PDGFRA扩增协同诱导小鼠胚胎神经祖细胞发展为侵袭性高级别胶质瘤 Cancer Cell. 2017 Nov 13;32(5):684-700.e9
Spatial and temporal homogeneity of driver mutations in diffuse intrinsic pontine glioma.
弥漫性桥脑胶质瘤突变的时空均匀性 Nat Commun. 2016 Apr 6;7:11185.


单独K27M变异在疾病模型中不能单独驱动肿瘤发生,需要有伴发突变。
Journal of Korean Neurosurgical Society 2018; 61(3): 343-351.
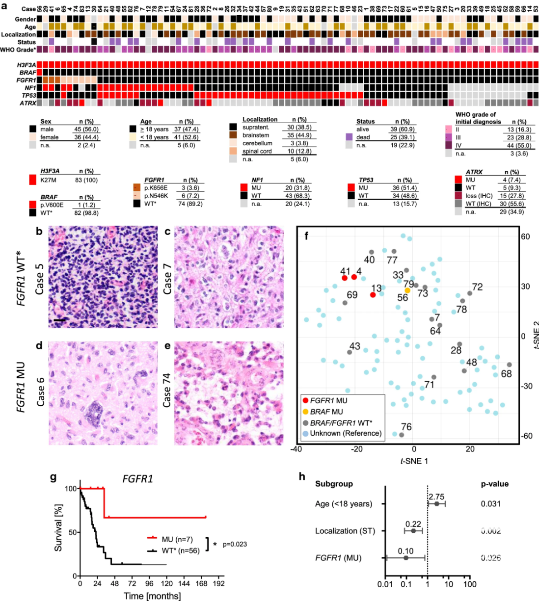
K27M弥漫中线胶质瘤中可能存在预后较好的亚组


德国汉堡大学附属埃彭多夫医院,83例DMG H3F3AK27M突变病例,9/83例(10.8%)检出FGFR1突变(p.K656E或p.N546K)
较大年龄(≥18岁)、幕上和FGFR1突变与患者预后较好显著相关(p=0.038,p=0.034,p=0.023)。TP53突变与患者的不良预后显著相关(p=0.002)。FGFR1和TP53突变互斥。
H3.3 K27M患者中约有20%FGFR突变,是预后较好亚组。
Acta Neuropathologica (2021) 141:323–325
PI3K联合ONC-201治疗

弥漫性桥脑神经胶质瘤(DIPG)是一种高度侵袭性的儿童期脑干癌,诊断后的平均总生存期为10个月。80-90%的患者在组蛋白H3中具有重复点突变,这会诱导在H3.1(HIST1H3B〜25%)或H3.3(H3F3A~65%)突变。
ONC-201的作用:ONC201在100%的WT-H3和H3.1K27M突变DIPG细胞系(n = 5)中显示出疗效,而在50%的H3.3K27M突变DIPG细胞系中(n = 6)显示出疗效。
ONC-201的耐药与联合Paxalisib克服耐药:耐药细胞系上调了PI3K / AKT / MTOR信号途径,联合给药ONC201和Paxalisib显示出协同的细胞毒性,给药DIPG细胞系均凋亡。
治疗应用案例:应用于一位复发3岁DIPG患者,该患者在疾病进展后的第14周开始使用ONC-201联合Paxalisb,一共完成了40周的治疗,复发后生存54周时间。
凡德他尼联合依维莫司治疗ACVR1突变型弥漫性脑桥脑胶质瘤
25% 患有无法治愈的脑干肿瘤 DIPG 的患者在 ACVR1 中存在体细胞激活突变


vandetanib 65 mg/m 2 /d 和依维莫司 4 mg/m 2 /d,无事件生存11个月
Repurposing Vandetanib plus Everolimus for the Treatment of ACVR1-Mutant Diffuse Intrinsic Pontine Glioma
3酪氨酸激酶阳性肿瘤
婴儿大脑半球胶质瘤部分具有酪氨酸激酶激活,可能从多种靶向药物中获益
婴儿胶质瘤(1岁以下)有独特的临床特征和变异特征
婴儿低级别胶质瘤比儿童和青少年低级别胶质瘤预后差
婴儿高级别胶质瘤比儿童和青少年高级别胶质瘤预后较好,部分患者有自愈现象、
对1986-2017年的多中心共150名婴儿胶质瘤患者进行分子与疾病特征分析
iLGG的总生存率(OS)明显低于儿童LGG (pLGG),10年OS分别为71.4%和91.6%, (p < 0.001)
iHGG的总生存率(OS)明显好于儿童HGG(pHGG),5年OS分别为54.5%和6.6%, (p < 0.001)
Nature Communications volume 10, Article number: 4343 (2019)
婴儿大脑半球胶质瘤


ALK/ROS1/NTRK融合仅存在于iHGG中
Nature Communications volume 10, Article number: 4343 (2019)
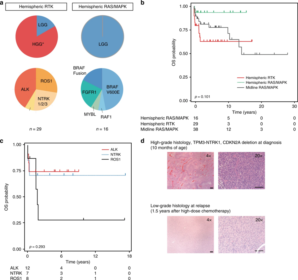
婴儿大脑半球胶质瘤三个亚组疾病特点

Group 1:大脑半球 RTK 驱动
安全切除,靶向治疗
Group 2:大脑半球 RAS/MAPK 途径驱动
安全切除,观察
Group 3:中线部位 RAS/MAPK 途径驱动
提前活检,BRAF变异分析,靶向治疗
Nature Communications volume 10, Article number: 4343 (2019)
NEJM:ALK融合阳性高级别胶质瘤术前新辅靶向达到手术全切


入院MRI示:左侧颞枕叶巨大占位,中线移位明显,脑室明显受压,无法手术全切。肿瘤存在SPECC1L-ALK融合突变。启动劳拉替尼治疗,剂量为每平方米体表面积95mg,每日一次。患儿肿瘤不断缩小,随后进行手术达到手术全切。
小结
儿童型弥漫性胶质瘤的组织病理学特征通常是非特异性的,表现出广泛的多样性和重叠性。整合分子诊断有助于疾病的诊断和风险评估。
新的靶向治疗方案对低级别胶质瘤提供了毒副作用更小的治疗方案,对于没有很好干预措施的儿童高级别胶质瘤提供了挽救性治疗方案,特别对于RTK融合肿瘤治疗效果更好。
作者简介
宫杰 教授
山东大学齐鲁医院
主任医师
山东大学齐鲁医院神经外科小儿神经外科专业主任
中华医学会神经外科分会小儿神经外科专业学组委员
山东省疼痛医学会小儿神经外科专业委员会主任委员
中国医师协会胶质瘤委员会青年委员会委员
山东省医学会脑胶质瘤多学科联合委员会委员
山东省研究型医院协会儿童血液肿瘤分会副主任委员
山东省抗癌协会神经肿瘤分会常务委员、青委会副主任委员。
点击或扫描上方二维码,前往宫杰 教授学术主页
查看更多精彩内容
点击或扫描上方二维码,查看更多“创伤重症”内容







