

撰稿 | Abby
排版 | AiBrain 编辑团队

在中枢神经系统中,少突胶质细胞延伸出许多突起,并用离散的髓鞘包裹附近的轴突。其中髓磷脂以其在跳跃传导中的作用而闻名,其绝缘特性只允许在Ranvier节点产生局部电路来加速动作电位的传播。然而,间歇性髓鞘轴突的发现,以及单个髓鞘之间的大间隙,增加了鞘的位置和不同的髓鞘形成模式,这可能代表了经验依赖性的可塑性神经元调节之间信号传递的另一途径。
髓鞘可塑性发生在新形成的和预先存在的少突胶质细胞重塑现有髓鞘时。最近的研究表明,神经元活动变化中的髓鞘可塑性是学习和记忆所必需的。然而,行为相关的神经元活动与髓鞘形成的回路特异性变化之间的联系仍然未知。
北京时间2022年9月30日,科罗拉多大学医学院Ethan G. Hughes团队在Nature Neuroscience发表题为“Motor Learning Drives Dynamic Patterns of Intermittent Myelination on Behaviorally-Activated Axons”的研究论文,揭示了单个皮质轴突上的间歇性髓鞘形成的神经机制。

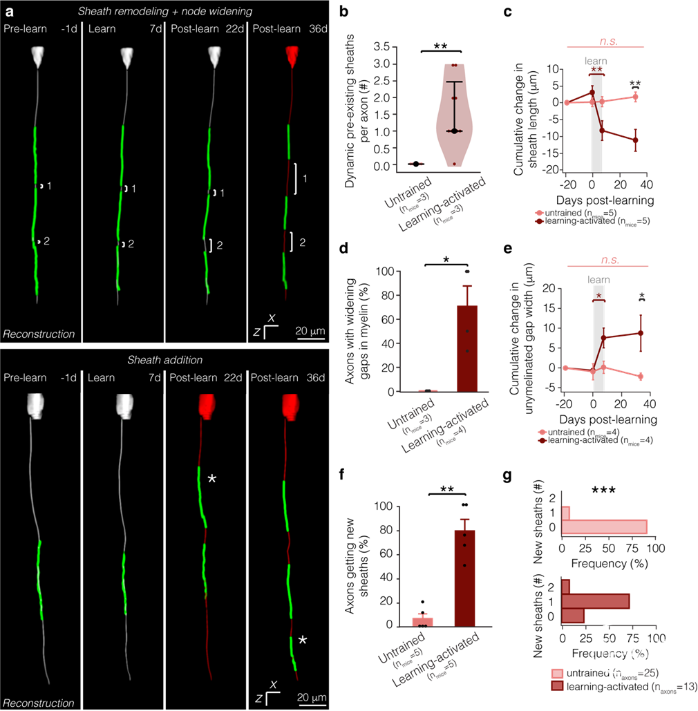
前期研究表明,少突胶质发生是通过学习改变的,但这些改变如何影响单个轴突上的髓鞘和淋巴结的模式尚不清楚。为了确定单个轴突上节点模式随时间的变化,研究人员在MOBP-EGFP转基因小鼠的运动皮质前肢区域使用了纵向体内双光子成像。
实验发现在所有时间点都出现了鞘生长,但是与未经训练的小鼠相比,只有鞘收缩发生了改变。同时,学习任务期间特异性地调节髓鞘连续伸展的收缩。同时,在进行运动学习的小鼠中,淋巴结长度的变化与髓鞘长度的变化高度相关,表明鞘回缩在淋巴结长度改变中起着不可或缺的作用。

图1 学习诱导的鞘收缩改变了淋巴结长度
接下来为了探索学习如何增加皮质轴突的髓鞘形成,论文研究了在学习后的几周内新生成的树突细胞增加的鞘层是如何改变皮质的髓鞘模式。研究发现学习会影响新生成的少突胶质细胞的髓鞘位置。同时证实,运动学习诱导的髓鞘可塑性在前肢运动皮质中以阶段性反应进行,首先是通过在学习过程中引起先前存在的髓鞘收缩,然后添加新的髓鞘以在学习后形成连续的髓鞘延伸。
为了确定学习后鞘添加是否类似于特定轴突,论文研究了新生成的少突胶质细胞髓鞘的位置。结果发现在学习过程中,靶向鞘回缩会产生新的间歇性髓鞘。学习后,在无髓鞘的间隙中会加入新的鞘,可以增强髓鞘连续延伸的形成。
这些结果表明,运动学习能够特异性地调节初级运动皮质中选定轴突亚群的间歇性髓鞘形成模式。同时,在前肢伸展任务学习中诱导的髓鞘和淋巴结改变存在于初级运动皮质第1层(L1)中,运动学习可以驱动髓鞘形成的改变,而与少突胶质发生率的变化无关。
为了探索运动学习过程中轴突特异性髓鞘和节可塑性的功能性,研究人员使用NEURON平台模拟了有髓轴突的动作电位传播。
结果发现,动作电位的传播高度依赖于轴突上单个节点的延长,当多个节点响应学习而延长时,明显的尖峰延迟是不可避免的。而在获得新的运动任务过程中,鞘回缩导致节长度增加,可能会减缓或停止某些轴突的传导。相反,在运动学习后,持续髓鞘形成的增加可能会加速传播。

图2 通过学习激活的轴突表现出了增强的髓鞘动力学
淋巴结和髓鞘特性的改变是神经冲动传导的潜在调节器,这表明经验驱动的髓鞘形成模式的改变可能在塑造神经元沟通中发挥作用。
本文确定了两种形式的学习相关的髓鞘可塑性节点动力学,此外,还提供了一个生物学相关的计算模型,该模型表明髓鞘模式、节段分布和无髓鞘间隙离子通道特性的可塑性变化可能会对动作电位传播和电路功能产生深远影响。
了解大脑如何以及何时参与髓磷脂的可塑性变化,可以为解决髓磷脂病变提供干预措施,如多发性硬化和中风,其中靶向髓磷脂动力学具有提高治疗成功率的潜力。
科罗拉多大学医学院Ethan G. Hughes为该论文的通讯作者。这项工作得到了NIH机构神经科学研究生培训补助金、博伊彻基金会韦伯-沃林生物医学研究奖、白厅基金会、美国国家多发性硬化症协会和NINDS的资助。
AiBrain内容团队为大家整理了文章的pdf,如有需要,请公众号后台留言“pdf”或扫码添加AiBrain助手微信获取。

✦往期精彩回顾✦


声明:脑医汇旗下神外资讯、神介资讯、脑医咨询、AiBrain所发表内容之知识产权为脑医汇及主办方、原作者等相关权利人所有。未经许可,禁止进行转载、摘编、复制、裁切、录制等。经许可授权使用,亦须注明来源。欢迎转发、分享。








