成人弥漫性胶质瘤是一类高度异质性的脑肿瘤集合,尽管经过手术、放疗和化疗的治疗,但肿瘤仍无可避免的会出现复发。TCGA计划和类似项目虽然探究及完善了胶质瘤的基因组特征,然而这些研究的重点主要是未经治疗的原发肿瘤,对于复发胶质瘤的基因组特征知之甚少。
近日,中山大学肿瘤防治中心的陈忠平教授团队,对复发胶质瘤患者的原发/复发肿瘤组织样本进行全外显子测序,并结合临床数据进行比对分析研究。结果发表在Computational and Structural Biotechnology Journal(CSBJ,计算与结构生物技术杂志,2021年影响因子/JCR分区:7.271/Q1)上。中山大学肿瘤防治中心许鹏飞博士和李聪博士为共同第一作者,中山大学肿瘤防治中心陈忠平教授和中山大学医学院李昕教授为共同通讯作者。

点击二维码,即可查看原文
研究方法
研究结果

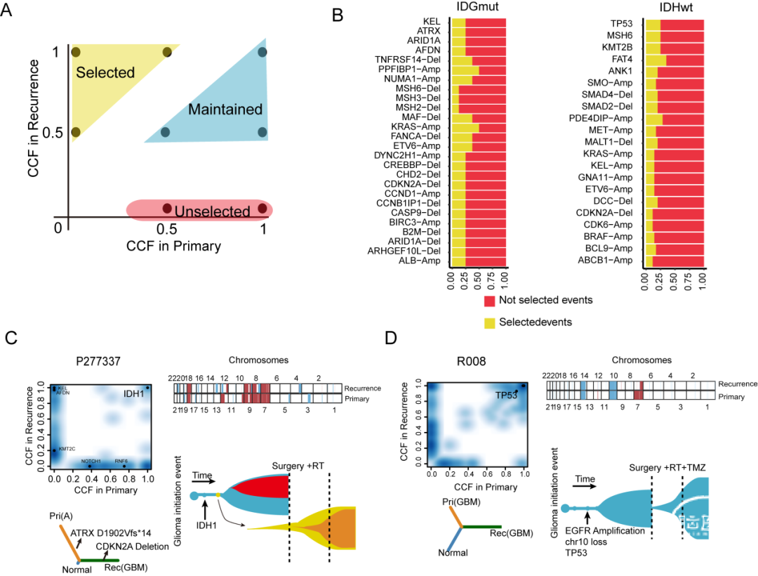
图1:原/复发胶质瘤突变负荷、拷贝数变异、新抗原及突变特征分析

图2:胶质瘤的复发形式
结论及意义
原/复发配对胶质瘤样本结果显示复发符合分支进化的模式;所以,基于原发肿瘤基因特征的治疗方案,可能不适合用于复发胶质瘤的治疗。
复发胶质瘤与原发相比,突变负荷没有显著增加,但原/复发胶质瘤存在共享的克隆性突变(TP53、IDH1、ATRX、PIK3CA和EGFR)可能是一类较为理想的治疗靶点。
治疗后相关的突变,特别是TMZ诱导的新突变主要富集于治疗后的高突变样本,部分复发胶质瘤的驱动基因可能由TMZ诱导产生,即可赋予某些肿瘤细胞生长优势;所以,长时间的TMZ使用需要权衡。
复发胶质瘤中存在MMR通路相关基因非同义突变,(文献:MMR缺陷的肿瘤对TMZ有抗性,而对CCNU相对敏感);所以,特别是使用TMZ后复发的胶质瘤,可以考虑改用CCNU。
复发(相比原发)肿瘤产生新抗原没有明显增加;TMZ治疗后虽然会诱导高突变,但高质量新抗原低;(文献:MMR缺陷的高突变样本缺乏T淋巴细胞的侵润);可以解释临床上即使高突变复发胶质瘤,PD-1阻滞治疗反应性低。
通讯作者简介
陈忠平 教授
中山大学肿瘤防治中心
主任医师、博士生导师
中山大学肿瘤防治中心神经外科创科主任
胶质瘤单病种首席专家
中国名医百强榜“脑胶质瘤手术Top 10医生”。
中国抗癌协会神经肿瘤专业委员会创始人/主任委员
广东省/广州抗癌协会神经肿瘤专业委员会创始人/首任主委
《Neuro-oncology》编委
《Neuro-oncology Practice》编委
《Journal of Neuro-oncology》编委
《Glioma》主编







