澳大利亚莫纳什大学的Anthony G. Boghdadi等在灵长类动物卒中模型研究缺血性脑卒中后星形胶质细胞的改变及其对缺血性脑损伤的反应;结果发表在2021年11月的《Nature Communications》杂志。
——摘自文章章节
【Ref: Boghdadi AG, et al. Nat Commun. 2021 Nov 25;12(1):6906. doi: 10.1038/s41467-021-27245-0.】
既往啮齿类动物模型的实验表明,溶栓治疗对缺血性卒中确实有效,但如此明确的神经保护作用却难以向临床转化。医学界认为主要问题在于使用的动物模型是啮齿类。研究发现非人灵长类动物(nonhuman primate,NHP)卒中模型最接近人类卒中,星形胶质细胞在脑损伤后发挥着至关重要的作用,但对其发挥的确切功能仍未可知。澳大利亚莫纳什大学的Anthony G. Boghdadi等在灵长类动物卒中模型研究缺血性脑卒中后星形胶质细胞的改变及其对缺血性脑损伤的反应;结果发表在2021年11月的《Nature Communications》杂志。
研究者首先通过snRNAseq方法揭示卒中组与对照组动物模型的星形胶质细胞的基因表达谱几乎完全不同。研究将动物模型分为卒中组与对照组,每组各取3只成年狨猴。在卒中组3只成年狨猴的单侧初级视觉皮质(V1)注射内皮素-1(ET-1),模拟缺血性脑损伤,7天后两组狨猴的灰质组织进行单细胞核RNA测序。然后进行聚类分析,寻找差异表达的基因。
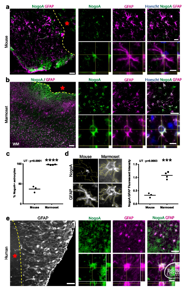
研究者共寻找30多条在脑卒中和正常脑组织的星形胶质细胞中差异表达的基因。其中大部分星形胶质细胞都有RTN4A/NogoA的表达。在缺血性卒中1周后,两组狨猴免疫组织化学染色显示,缺血性卒中组表现出NogoA和GAP43、KLF6或CD44共定位的星形胶质细胞数量增加,与转录组学结果一致。
随后,研究者对比灵长类动物模型和啮齿类动物模型在缺血性卒中后的NogoA表达变化发现,NogoA是灵长类动物独有的反应性星形胶质细胞表达分子。在缺血性脑损伤后7天,小鼠皮质靠近缺血区NogoA+星形胶质细胞只有50%(图1),为小的点状标记;而狨猴皮质缺血区几乎所有的星形胶质细胞均可观察到广泛而均匀的NogoA表达。此外,与狨猴相比,小鼠星形胶质细胞中NogoA免疫荧光强度可忽略不计。

图1. 小鼠、狨猴和人缺血性卒中后NogoA的表达。
在缺血性卒中后7天,巨噬细胞标志物Iba1大量表达和小胶质细胞特异性标志物TMEM119缺失表明几乎所有缺血区巨噬细胞都来源于外周,这与狨猴实验所得的结论一致。另外,在缺血性卒中后7天,缺血区组织内也存在TMEM119-/Iba1+外周巨噬细胞。然而,缺血后21天时,缺血区内的外周巨噬细胞比7天时的峰值显著减少,这可能通过NogoA/LILRB2信号通路诱导产生。
综合上述研究结果表明,发生缺血性卒中后,狨猴视觉皮质的星形胶质细胞的单核转录组学比对照组发生广泛改变。在30个影响卒中恢复差异最明显的基因中,大多数星形胶质细胞均表达RTN4A/NogoA,这是具有种族特异性的变化,仅见于灵长类动物,NogoA介导的抗炎反应限制外周巨噬细胞浸润可能是限制卒中恢复的机制之一。鉴于NogoA已经在卒中与脊髓损伤中得到广泛研究,许多靶向NogoA的抑制剂均已进入临床研究阶段。该研究的结果可以为未来靶向治疗的药物选择及干预时机提供参考依据。

声明:脑医汇旗下神外资讯、神介资讯、脑医咨询、AiBrain所发表内容之知识产权为脑医汇及主办方、原作者等相关权利人所有。未经许可,禁止进行转载、摘编、复制、裁切、录制等。经许可授权使用,亦须注明来源。欢迎转发、分享。