空军军医大学唐都医院神经外科屈延教授团队,近期在国际知名学术期刊Advanced Science(JCR:Q1区,IF:16.803)发表研究论文《Single-Nucleus RNA Sequencing Reveals that Decorin Expression in the Amygdala Regulates Perineuronal Nets Expression and Fear Conditioning Response after Traumatic Brain Injury》。本论文采用单细胞转录组的方法,首次发现了神经元周围网络基质参与颅脑创伤后条件性恐惧行为的机制,并揭示了核心蛋白聚糖在颅脑创伤中的功能,为临床上治疗颅脑创伤引起的创伤后应激障碍等神经和精神疾病提供了新的思路。

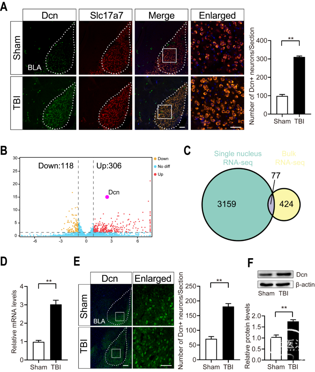
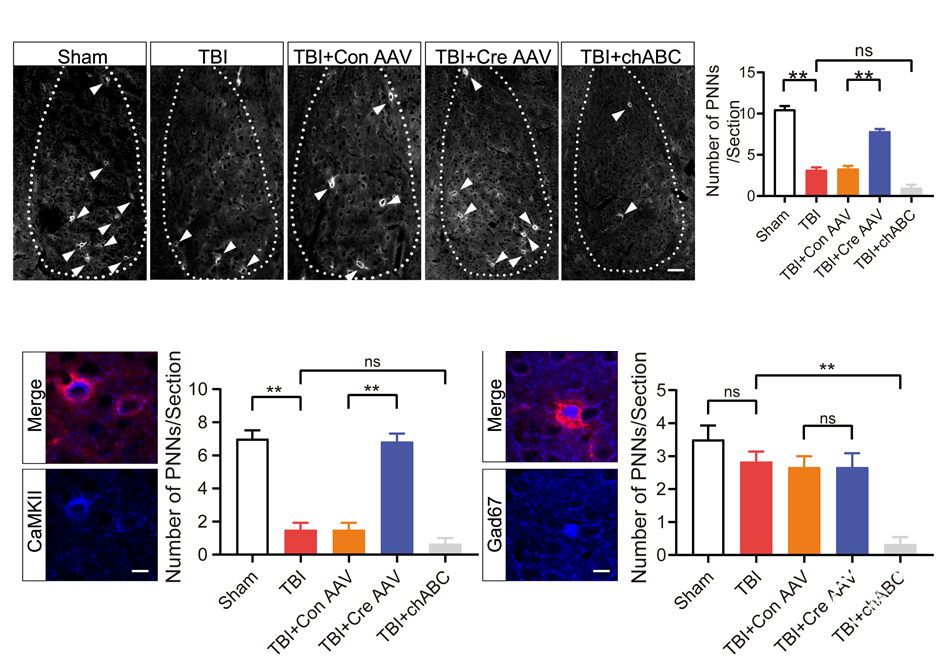
颅脑创伤是发生创伤后应激障碍等神经和精神疾病的高危风险因素,但是其病理机制尚不清楚,目前缺乏较好的治疗手段。创伤后应激障碍的神经生物学基础是条件性恐惧行为增强和焦虑行为增强,而这两种行为都受到杏仁核的调控。神经元周围网络基质是在中枢神经系统中一类特化的细胞外基质,它在杏仁核包裹着谷氨酸能神经元和GABA神经元,除了起保护屏障的作用外还调节着神经元的突触可塑性。既往的研究表明神经元周围网络基质的损伤与恐惧记忆和学习记忆等多种行为学有关;同时在颅脑创伤后神经元周围网络基质的表达也会发生显著变化,但是神经元周围网络基质是否调节颅脑创伤引起的条件性恐惧行为仍然未知。
因此本研究目的是通过单细胞测序的方法,对颅脑创伤后的杏仁核细胞进行分群,评估神经元周围网络基质在条件性恐惧行为中的作用。
/





本研究首次阐明了神经元周围网络基质参与颅脑创伤后条件性恐惧行为的机制,为临床上治疗颅脑创伤引起的创伤后应激障碍提供了新的靶点和科学的实验依据。
第一作者简介
史英武 博士研究生
空军军医大学唐都医院
2014级八年制博士研究生,导师为屈延教授,主要研究方向为颅脑创伤的保护机制
发表第一作者或共同第一作者SCI论文5篇
参与国家自然科学基金重点项目1项和面上项目2项
通讯作者简介
屈延 教授
空军军医大学唐都医院
神经外科主任,主任医师,博士研究生导师
美国Thomas Jefferson大学博士后,接受全美神经外科专科培训(American Neurosurgical Oncology Fellowship)
获聘国家教育部“长江学者奖励计划”特聘教授(2016年)、入选国家中组部“万人计划”领军人才(2016年)、获评中国科协“求是”杰出青年奖(2019年)、入选国家科技部“中青年科技创新领军人才”计划(2013年)及国家教育部“新世纪优秀人才”计划(2012年)、获评解放军高层次科技创新人才“拔尖人才"(2021年)、空军级专家(2020年)、享受国务院政府特殊津贴(2021年)
中国医师协会神经外科医师分会副会长、中国医师协会胶质瘤专业委员会常委兼总干事、国家创伤中心颅脑创伤委员会副主任委员、中华医学会神经外科分会青委会副主委、陕西省医学会神经外科分会候任主委、《中华神经外科杂志英文版》编委
葛顺楠 副教授
空军军医大学唐都医院
神经外科副主任、医学博士、副主任医师、副教授、硕士研究生导师,颅脑创伤与神经重症治疗组组长兼实验室负责人
美国斯坦福大学神经外科访问学者,全军优秀博士学位论文获得者,陕西省青年科技新星,空军高层次科技人才,陕西省科技项目会评专家,陕西省医学会神经外科分会委员,空军军医大学珠峰计划资助对象
先后主持国家自然科学基金2项,军队省部级重大课题3项。获军队医疗成果一等奖1项、陕西省科学技术奖一等奖及二等奖各1项
主译、副主编专著4部;授权专利5项;以第一和通讯作者发表SCI论文30篇;《World neurosurgery 》以及《Cell cycle》等SCI期刊审稿人









