骨质疏松症是以骨矿物质和骨基质等比例减少和骨组织显微结构退化为特征,致使骨的脆性增高和骨折危险性增加的一种全身性骨病,好发于绝经后妇女。

脊柱是骨质疏松性骨折最常见的部位,往往外伤较轻,或无明显外伤史,其中约85%有疼痛症状,其余15%可无症状,易漏诊或误诊。
治疗方式的选择往往需要综合考虑患者骨折的严重程度,骨折的时间及患者的意愿。
2013年红会医院郝定均教授等人通过对381 例胸腰椎骨质疏松性骨折患者的回顾性研究提出了针对胸腰段椎体骨质疏松性骨折的严重程度提出评分评估系统(thoracolumbar osteoporotic fracture score assessment system,TLOFSAS), 从伤椎形态学改变、伤椎 MRI 检查、骨密度和疼痛四个方面进行评分,根据分值选择相应的治疗方式。

T<4 分,保守治疗(给予正规抗骨质疏松治疗,绝对卧床 4 周后佩戴支具保护,下地活动。)
T=4 分,保守或手术治疗
T≥5分,手术治疗
2021年郝定均教授等人通过对行手术治疗的1293例急性(<6周)症状性骨质疏松性胸腰椎骨折患者的研究建立了急性症状性骨质疏松性胸腰椎骨折(ASOTLF)分型系统,对指导手术方式有重要意义。
分型

注: ASOTLF为急性症状性骨质疏松性胸腰椎骨折; PVP为经皮椎体成形术; PKP为经皮椎体后凸成形术;+ 表示存在该症状或影像学改变; - 表示无该症状或影像学改变:-/+表示不存在或存在该症状或影像学改变。
手术方式

手术:经皮椎体成形术(pvp)

B:ⅡA 型

C :ⅡB型

D:ⅡC 型
手术:体位复位+pvp
体位复位方法:肌内注射非甾体类镇痛药物后患者于病房在骨折位置棘突后方放置厚约20cm的棉垫,术中胸骨下及髂前各放置厚约20cm棉垫保持患者过伸体位。

ⅢA型:经皮椎体后凸成形术治疗,为防止球囊撑开造成的骨块向椎管移动,球囊需放置于椎体前1/2至2/3;
ⅢB型:后路切开复位减压植骨融合强化内固定术治疗, 固定范围为2~4组螺钉固定, 骨折椎体可采用骨水泥强化。
Ⅳ型:不稳定型

手术:后路复位植骨融合钉道强化内固定术治疗,如患者存在神经症状, 则需要给予神经减压, 固定范围为2~4 组螺钉固定,骨折椎体可采用骨水泥强化。
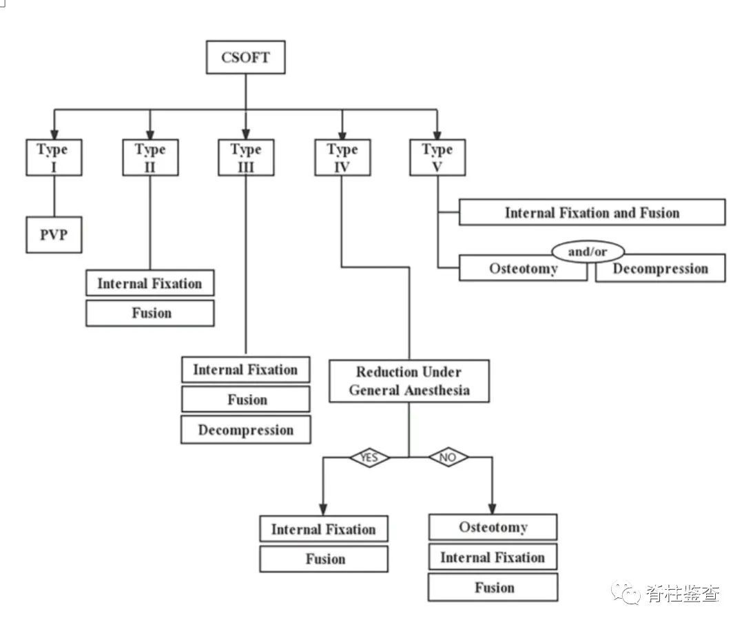
2020年郝定均教授等人通过对368例慢性症状性骨质疏松性胸腰椎骨折患者的研究建立了慢性症状性骨质疏松性胸腰椎骨折(CSOTF)分型系统,对指导手术方式的选择有重要意义。
慢性症状性骨质疏松性胸腰椎骨折特点:
3.骨密度<-2.5。
分型&手术方式


I型:动态稳定型

VKA 在屈伸位下变化 d 值<11°
手术:经皮椎体成形术(pvp)
Ⅱ型:动态不稳定型

VKA 在屈伸位下 变化d 值>11°
手术:固定+融合
Ⅲ型:椎管狭窄型

椎管内存在占位骨块,硬膜囊受压
手术:固定+融合+减压
Ⅳ型:后凸畸形型

IV 型,后凸畸形型
手术:全麻下过度伸直复位后CKA<30°应固定+融合术,否则根据需要截骨矫形
Ⅴ型:混合型
按照上述各型的治疗方式组合
CKA(节段后凸角):伤椎上位椎体上终板及下位椎体下终板延长线的夹角

测量方法 a:当伤椎上终板塌陷时,测量上位椎体下终板与伤椎下终板延长线的夹角 b:当伤椎下终板塌陷时,测量下位椎体上终板与伤椎上终板延长线的夹角。
总结
1
胸腰椎骨质疏松性骨折患者通过TLOFSAS评分系统可决定保守或手术治疗。
2
需要手术治疗的急性症状性骨质疏松性胸腰椎骨折患者根据ASOTLF分型系统选择合适手术方式。
3
慢性症状性骨质疏松性胸腰椎骨折患者根据CSOTF分型系统选择合适手术方式。
1. Ding-Jun Hao, Jun-Song Yang, Yuan Tuo .Reliability and application of the new morphological classification system for chronic symptomatic osteoporotic thoracolumbar fracture. Journal of Orthopaedic Surgery and Research. 2020
2. Zhengwei Xu, Dingjun Hao, Limin He. An assessment system for evaluating the severity of thoracolumbar osteoporotic fracture and Its clinical application: A retrospective study of 381 cases. Clinical Neurology and Neurosurgery .2015
3. 郝定均, 张嘉男, 杨俊松,等.急性症状性骨质疏松性胸腰椎骨折分型及其效度检验和临床应用效果评价. 美中国际创伤杂志2 0 2 1年3月第2 0卷第1期
文章部分图片来源于网络,有侵权,请联系删除。
组稿:杜 占
审校:江 伟





