
《Nature Reviews. Endocrinology》杂志2021年9月 7日在线发表法国Gérald Raverot, Mirela Diana Ilie, Hélène Lasolle,等撰写的综述《进袭性垂体瘤和垂体癌。Aggressive pituitary tumours and pituitary carcinomas 》(doi: 10.1038/s41574-021-00550-w.)。

垂体前叶肿瘤虽然通常是良性的,但偶尔表现出进袭性行为,侵袭周围组织,生长迅速,对常规治疗产生抵抗性,并多次复发。在非常罕见的情况下,它们会转移并被称为垂体癌。“经典(classical)”垂体瘤和垂体癌之间的时间可能是几年,这意味着应该定期监测临床(侵袭性和/或肿瘤生长)或病理(Ki67指数,有丝分裂计数和/或p53检测)标志物提示进袭性的患者。然而,尽管侵袭和增殖都有预后价值,但这些参数不能预测预后或无转移的恶性肿瘤。未来的研究应该集中在肿瘤细胞及其微环境的生物学方面,希望能改善治疗结果。
目前,进袭性垂体肿瘤的最初治疗方法通常是在专业中心重复手术或放疗。标准的药物治疗通常对肿瘤的进展没有影响,但它们可以长期维持,至少部分控制分泌超量。在标准治疗无效的情况下,唯一正式推荐的治疗方案替莫唑胺仅对三分之一的患者有效。个体化使用新兴疗法,包括肽受体放射性核素治疗、靶向血管生成治疗和免疫治疗,有望改善这种严重疾病患者的预后。
要点
![]()
进袭性垂体肿瘤(Aggressive pituitary tumoursAggressive pituitary tumours)被当前的指南定义为侵袭性肿瘤,对标准治疗无反应,并表现为多发局部复发;如果发生转移,则可确定为脑垂体癌。
个体有神经系统主诉、颈部和/或背部疼痛、生化和放射影像学检查结果间不一致或当最初静默性肿瘤发展为功能性肿瘤时,怀疑存在垂体癌。
未来的进袭性行为仍难以预测:没有可供使用的独一无二的预后标志物;然而,临床病理分类组合在预测潜在的进袭性临床行为方面显示了价值。
替莫唑胺(Temozolomide),作为被推荐的一线化疗,提高了应答者的总体和无进展5年生存率,但只有三分之一的患者出现完全或部分放射影像学反应。
肽受体放射性核素治疗、分子靶向治疗(贝伐单抗、酪氨酸激酶抑制剂和依维莫司)和免疫治疗已用于少数患者,但效果有限。
对垂体肿瘤生物学的进一步了解,包括遗传学和表观遗传学机制以及肿瘤微环境,有望在未来带来个体化和及时的治疗决定。

起源于垂体前叶内分泌细胞的垂体肿瘤约占所有颅内肿瘤的15%,通常被认为是良性肿瘤。然而,30 - 40%接受手术治疗的患者发生局部侵袭周围结构的情况。此外,一些肿瘤表现出进袭性行为,需要多线治疗;在例外情况下(in exceptional cases,),它们发生转移,然后被标注(be labelled)为垂体癌。垂体癌不同于垂体转移瘤,垂体转移瘤大多起源于乳腺或肺,较少起源于肾脏、前列腺、结肠和其他癌症。
就定义而言,垂体癌是由2017年世界卫生组织(WHO)垂体肿瘤分类和2018年欧洲内分泌学会(ESE)进袭性垂体瘤(APTs)和基于存在的转移的垂体癌的指南所定义的。即使在没有明显转移的情况下,一些垂体前叶肿瘤也表现出几乎相同的进袭性行为,并导致致死致残率的增加;然而,它们的定义却不那么明确。WHO 2017年的分类没有将进袭性垂体瘤(APTs)视为一个单独的实体;2004年WHO分类中出现的“不典型腺瘤(atypical adenoma)”的概念(notion)从2017年版中去除。相比之下,ESE指南将APTs定义为对标准治疗(即手术、常规药物治疗和放疗)无反应且存在多次局部复发的肿瘤。此外,有关进袭性的临床病理相关性仍然很差,对未来进袭性行为的预测(这将极大地帮助临床管理)仍存在争议。希望,识别出更多的预后和治疗标志物,以使未来的个体化和及时的治疗决策成为可能。改进垂体前叶肿瘤的分类,提高对其肿瘤内和肿瘤间异质性的了解,以及对其相关肿瘤微环境(TME)的了解,将进一步有助于治疗决策。事实上,如果标准疗法和推荐的一线化疗药物替莫唑胺都失败了,那么目前还没有针对APTs和垂体癌的循证治疗方法。新出现的选择主要是肽受体放射性核素治疗(PRRT)、分子靶向疗法和免疫治疗,这些疗法虽然有前景,但迄今为止效果有限。
在这里,我们对进袭性垂体瘤(APTs)和垂体癌进行综述,期中包括它们的流行病学和诊断,可用的预测标志物和潜在的影响其侵袭性的因素,以及当前和新兴的治疗方法。目的是向读者提供关键的临床方面,可以很容易地实施对这些罕见但具有挑战性的肿瘤的管理,也提供概念和观点,可能改善病人的结果。
流行病学及诊断
![]()
进袭性垂体瘤
很难评估进袭性垂体瘤(APT)的流行病学,而且根据使用的定义和所研究的患者类型的不同,其数量也有很大的不同。然而,这些肿瘤仍然很少见,最近的一项研究表明,<2%的大腺瘤具有进袭性病程。
关于诊断,ESE指南建议,如果放射影像学上的侵袭性肿瘤具有异常快速的肿瘤生长速度,或者即使采用了最佳的标准治疗,肿瘤仍显示出临床相关的肿瘤生长,则应怀疑APT。然而,该指南指出,侵袭性本身并不等同于进袭性;此外,“异常快速的肿瘤生长速率(unusually rapid tumour growth rate)”和“临床相关性肿瘤生长(“clinically relerelevant tumour growth)”的概念还没有得到解释。因此,为了识别APT,临床医生应该考虑到侵袭性和肿瘤生长方面以及对治疗反应的评估,如下所述。
因为侵袭性是不完全切除的重要决定因素,ESE指南将以神经影像学为基础的侵袭性作为APT 的诊断标准之一。2017年WHO分类还将放射影像学上的侵袭性作为高风险垂体腺瘤的标准之一。然而,肿瘤向海绵窦扩展的放射影像学证据并不等同于侵袭性本身,因为这种扩展(extension)仅与肿瘤扩张(expansion)相对应。此外,虽然在临床实践中改良Knosp分级广泛用于定义侵袭性,但该分级仅用于预测术中观察到的侵袭海绵窦的概率和手术结果。确实,根据术前评估,越来越多的Knosp分级为3A、3B和4级的与不完全大体全切除和持续肿瘤残留的增加相关。然而,值得注意的是,这种在冠状位成像上评估的分级可能会错过在轴位平面图像上通常能更好地看到在鞍旁后方的侵袭。
到目前为止,对治疗反应的评价是不一致的:不同的研究使用了不同的临界值(cut-offs)结合最长直径或直径的乘积(the longest diameter or the product of diameters),或肿瘤体积作为标准。为了使这一评估标准化,建议仅使用最长直径来评估垂体肿瘤的生长和治疗反应(the growth and treatment response of pituitary tumours could be evaluated by using solely the longest diameter),正如用于许多中枢神经系统以外的实体肿瘤所使用的经修订的RECIST指南1.1的方法。2019年的一项研究将对最长直径的评估与容积法进行了比较,得出的结论是,一般来说,最长直径与容积法具有充分的相关性,因此,最长直径的评估可能就足够了。然而,在一些特定的情况下(例如,小残留肿瘤、小复发、多房性、囊性或多灶性和骨质侵袭性肿瘤),容积法似乎在区分微小的部分反应与稳定疾病方面显示了更高的准确性。
从实践的角度出发,我们提出了关于肿瘤生长和治疗反应评估的各种概念的工作定义(图1)。


图1.垂体前叶肿瘤生长和治疗反应评估。为了识别经袭性垂体肿瘤并决定其处理,对肿瘤生长和治疗反应的评估是至关重要的。在这里,我们提出了“临床相关性侵袭性肿瘤残余(clinically relevant invasive tumour remnant)”、“临床相关性肿瘤生长(clinically relevant tumour growth)”、“异常快速的肿瘤生长速率(unusually rapid tumour growth rate)”和“进展性疾病(progressive disease)”的工作定义,这些定义可以很容易地应用于实践。值得注意的是,“临床相关性的肿瘤生长”可以独立于肿瘤大小的增加而发生(因此并不只在进展性疾病中可见)。相反,进展性疾病可能是,也可能不是,与临床相关的肿瘤生长有关。
a “临床相关性侵袭性肿瘤残余”是一种肿瘤残留,由于其尺寸和/或位置,既已引起视神经交叉和/或颅神经压迫,但不能安全再次手术,或没有任何生长的边缘残留(即,即使在最小的进一步生长情况下,它会导致视交叉和/或颅神经压迫,或者需要额外的手术才能安全地进行放射治疗)。
b临床相关性肿瘤生长是指肿瘤生长导致新的、恶化的或迫近的神经-眼科体征和症状。
c进展性疾病是指最长的肿瘤直径(通常是唯一的)增加≧20%。如果神经外科手术后存在多灶性肿瘤残留(例如,在双侧海绵窦),且无法进行容积评估,则应单独考虑肿瘤残留。
d异常肿瘤迅速增长速度是指最长的肿瘤直径增加≧20%(有一个独特肿瘤肿块的情况下)或最长的直径总和增加≧20%(多灶性肿瘤残留的情况下),<6-12个月中(12个月时只有年度MRI是可用的)。
除了影像学研究,APT的特征还应包括以下内容:一个完整的内分泌实验室评估,但要记住,在随访期间,分泌模式的变化(从无功能到功能或分泌激素的转变[non-functioning to functioning or a shift of the secreted Hormone])可能是进化向更进袭进程的迹象;组织病理学评估至少包括对垂体激素的免疫组化、Ki67指数和有丝分裂计数的评估,(此外,如果Ki67指数≧3%,也推荐对p53的免疫检测);神经眼科评估作为神经眼科并发症直接关系到“临床相关性(clinical relevance)”的概念。
垂体癌
![]()
在没有恶性肿瘤组织学特征的情况下,只有在确认有颅脑脊髓和/或全身转移时才可证实存在垂体癌。垂体癌的患病率仍然非常低(约为百万分之一[1/1,000,000],占所有检出的垂体前叶肿瘤的0.1%)。诊断时的中位年龄是44-45岁(范围9-82岁),从诊断到第一次发生转移的中位潜伏期是5.0- 7.5年(范围0 -31年)。通常,垂体癌起源于功能性肿瘤,以肾上腺皮质激素细胞垂体癌和泌乳素细胞垂体癌为主,每一种约占病例的三分之一。值得注意的是,当垂体腺瘤演变为垂体癌时,可以观察到无功能肿瘤向功能肿瘤的转变。在垂体癌中发现一些临床特征,包括静脉型肿瘤变成功能性(如上所述),颅神经麻痹,颈部和背部疼痛,梗阻性脑积水,以及生化和放射影像学检查结果不一致。垂体癌通常对大多数常用疗法表现出抵抗性,如手术、多巴胺激动剂、生长抑素受体配体和放疗。一旦发现转移,平均生存时间通常为4年。
大多数继发肿瘤定位于颅内(43.1%)和脊柱(37.5%),其次是肝脏(13.9%)、颈部淋巴结(11.1%)和骨骼(9.1%),极少数继发肿瘤定位于肺(4.2%)、内淋巴囊(2.8%)或眼眶(1.4%)。目前,ESE指南建议使用形态学成像(CT或MRI)和/或功能性成像(氟脱氧葡萄糖[FDG]和/或生长抑素受体[SST]-PET/CT扫描)进行扩展评估,以寻找继发性定位。仅在有特定部位症状(神经性主诉或颈部和/或背部疼痛)或生化和放射影像学检查结果明显不一致的情况下。
在诊断为起源于鞍区的垂体瘤后,经过短或很长的潜伏期,可成为垂体癌。为了说明垂体癌自然史的高度异质性,我们将描述(depict)两例最终诊断为垂体癌的患者的临床表现,他们的临床病程非常不同(方框1;图2、3)。

图2.泌乳素垂体癌的自然病程,初始诊断和检测到转移之间有一个长期延迟(框1,病人1)。a|T1 钆剂(gadolinium)-强化冠状位垂体MRI图像,初始经蝶手术后3个月,显示主要出血性鞍内肿瘤残留。b | T1加权钆剂增强冠状位垂体MRI图像,初次诊断12年后,显示鞍上和巨大的左侧海绵窦肿瘤延伸。c |初次诊断12年后全身18F -氟脱氧葡萄糖(18F-FDG) PET图像,显示多灶性转移。d |初步诊断12年后轴位18F-FDG PET/CT融合图像,显示鞍区高摄取和第四脑室水平的转移。e |校正衰减轴位18F-FDG PET图像,在初次诊断12年后,显示鞍区高摄取和第四脑室水平转移。


图3.泌乳素垂体癌的异常病程,在最初诊断到发现转移之间短期内(框1,患者2)。
a.诊断时的T2加权轴位垂体MRI图像(左上),诊断时T2加权冠状位垂体MRI图像(左下),右上为诊断时的垂体轴位表观扩散系数(ADC)加权MRI图像,右下为诊断时的垂体轴位T1加权钆剂增强MRI图像。起源于鞍区的肿瘤用白色标出,表明肿瘤向左侧海绵窦和左侧眶后区大块鞍外延伸。
b.初步扩展检查时全身18F-氟脱氧葡萄糖(18F-FDG) PET图像(左图;显示无远处转移)4个月后(右图;可见多个肝脏摄取部位)。
c.校正衰减轴位18F-FDG PET肝脏图像(左上)显示未见转移,4个月后(右上)显示病灶吸收的多发性转移。初始扩展检查中的轴位18F-FDG PET/CT融合肝脏图像(左下角;正常)和4个月后(右下;多发性转移灶表现为病灶吸收)。
d.初步扩展检查4个月后T2冠状位磁共振成像图(左图),T1冠状位磁共振成像增强图(中图)和T1轴位磁共振成像增强图(右图)显示垂体肿瘤稳定。
框1.两例最终诊断为垂体癌但临床病程差异很大的患者的临床病例研究
患者1
患者1.31岁男性,因严重头痛而被诊断为出血性垂体瘤。患者接受了经蝶手术,但未完全切除。病理显示为坏死性垂体肿瘤,没有任何特殊的分泌特征。术后泌乳素水平为192 ng/ml(正常范围3-20 ng/ml),提示泌乳素大腺瘤,溴隐亭开始剂量为5 mg / 天。术后3个月,MRI未发现任何主要的垂体残余,显示鞍内出血性残余(图2a),即使使用溴隐亭,泌乳素水平仍保持稳定。三年后,尽管使用了最大剂量的溴隐亭,泌乳素水平仍升至2,800 ng/ml,垂体MRI显示鞍内肿瘤伴鞍区侧方延伸。进行垂体立体定向放射治疗,泌乳素水平降至150 ng/ml。8年后,泌乳素水平迅速上升到1140 ng/ml。用卡麦角林(每周4.5 mg)替代溴隐亭,无疗效。一年后,患者出现严重头痛,MRI显示一个巨大的异质性垂体瘤(图2b),第四脑室继发局部病灶(图2d)。脊柱MRI显示多个椎体转移灶,18F -氟脱氧葡萄糖(FDG) PET/CT显示垂体、大脑和脊柱病变过度活跃(图2c-e)。此前有报道对此病例的更为全面的描述。定期服用替莫唑胺超过2年;24个疗程后,泌乳素浓度为254 ng/ml, MRI成像显示垂体残余和椎体转移瘤体积均显著减小。患者在激素替代治疗的后5年仍保持良好状态,但随后又发现有症状的椎体转移性病灶。新周期的5个疗程的替莫唑胺治疗没有显著的抗肿瘤疗效。患者拒绝对脊髓的照射,并于在最初临床表现垂体病变后24年的56岁死于癌性脑膜炎。
患者2
患者2,63岁女性,最初因侵袭性巨大泌乳素瘤而就诊(图3a),初始泌乳素水平为22400 ng/ml。卡麦角林每周2毫克,持续1个月的抗肿瘤疗效较差。病人表现为视野缺损和三叉神经痛。进行了减瘤手术,病理检查报告有丝分裂计数10 / 10个高倍镜视野,Ki67指数为60%。最后修订的诊断是一个泌乳素细胞瘤具有侵袭性和高度增殖性,伴恶性潜能。脊柱MRI、腰椎穿刺、18F-FDG PET/CT均未见远处转移(图3b(左图)、图3c(左图))。考虑到未完全手术、病理标准和局部侵袭性,给予放疗,同时维持高剂量卡麦角林(3.5 mg /天)。初步观察到局部症状有重大改善,肿瘤直径和催乳素水平(5,100 ng/ml)减少。4个月后,泌乳素迅速增加(高达85,600 ng/ml): 18F-FDG PET/CT显示多个肝脏部位摄取(图3b(右图)和图3c(右图)),而垂体MRI保持稳定(图3d)。肝脏活检证实泌乳素细胞瘤的转移,Ki67指数为80%,诊断为垂体癌。然后开始使用替莫唑胺。一个周期后,患者出现黑便(melana)。腹部CT扫描显示进行性转移(肝脏和怀疑腹膜结节)。不幸的是,病人在多次消化道出血后死亡。


进袭性和恶性标志物
![]()
病理标志物
目前,APTs和垂体癌的病理诊断仍然是一个挑战。关于垂体癌,最常见的恶性亚型是泌乳素细胞垂体癌和促肾上腺皮质激素细胞垂体癌24。在其他恶性肿瘤中观察到的细胞不典型性和细胞去分化的迹象是缺乏的,一些垂体癌看起来像良性肿瘤。到目前为止,还没有一种病理标志物被证明是垂体肿瘤恶性的标志物。关于APT ,WHO2004分类将具有进袭性行为特征的肿瘤确定为“不典型腺瘤(atypical adenoma)”类别,但这一类别已从WHO2017年中去除;新的分类引入了高风险腺瘤的概念,其诊断包括放射影像学的侵袭性、快速生长和高Ki67指数。此外,他们还提到了几个潜在的预后病理标志物;高的有丝分裂指数,Ki67指数>3%和一些组织学亚型,包括男性的稀疏颗粒性生长激素细胞腺瘤、静默性促肾上腺皮质激素细胞腺瘤、Crooke细胞腺瘤、多激素PIT1阳性肿瘤和泌乳素大腺瘤。除了最后一种明确表明预后不良的亚型外,这些组织类型对预后的影响尚未被广泛接受。
法国的五层分类,考虑到侵袭性(基于磁共振,外科手术和组织学结果)和增殖性(Ki67指数≧3%,有丝分裂计数:n>2/10高倍镜视野,p53阳性染色)至少在四个包括1992例患者的独立队列中被发现有预后价值。这些肿瘤被分为5个等级:1a级(无侵袭性和低增殖性)、1b级(无侵袭性和高增殖活性)、2a级(有侵袭性和低增殖活性)、2b级(有侵袭性和高增殖活性)和3级(转移性肿瘤)。在术后3.5年,2b级肿瘤的复发和/或进展风险(图4)是1a级肿瘤的3.5倍,在术后8年高12倍。在外科队列中,2b级肿瘤占手术肿瘤的5.4%-8.8%。10%的2b级肿瘤(110例中11例),在随访中发现远处转移。此外,在14例垂体癌中,11例最初的肿瘤是2b级肿瘤。因此,2b级肿瘤可以被认为是疑似恶性肿瘤。

图4.2b级泌乳素细胞瘤的组织病理学特征。2b级泌乳素细胞瘤由弥漫的轻度嗜碱性肿瘤细胞组成(a部分;苏木精,焰红和藏红染色,200倍),表达泌乳素(b部分;抗泌乳素免疫染色,200倍)和PIT1 (c部分;抗-PIT1免疫染色,200倍)。肿瘤表现出大量的有丝分裂(n >2 / 10高倍镜视野;圈起的d部分;苏木精,焰红和藏红染色,400倍),Ki67增殖指数为16% (e部分;抗-Ki67免疫染色,100倍),p53阳性(f部分;抗-p53免疫染色,400倍)。
在迄今为止报道的165例APTs和垂体癌的最大调查中,125例APTs的病理特征与40例垂体癌的非常相似,除了有丝分裂计数,它在垂体癌中更为常见>2/10高背景视野。相比之下,当整个队列与未选择的参考手术队列进行比较时,这两个队列有很大的不同。Ki67指数≧10%,提示垂体癌(A Ki67 index of ≥10%had been found indicative of a pituitary carcinoma)。根据这一标准,APTs和垂体癌之间没有显著差异,但整个队列(APTs +垂体癌)中Ki67指数≧10%的肿瘤比例(35%)大于未选择的外科队列(3%)。在其他大型队列中,35-61%的APTs和垂体癌的Ki67指数为10%7,3941。考虑到APTs和垂体癌的病理标记物相似,近一半的APTs和垂体癌的Ki67指数≧10%,80%显示有2或3个阳性增殖标志物,有人提出,临床进袭性、侵袭性和高增殖性肿瘤,(Ki67指数≧10%,有丝分裂计数>2, p53阳性),应考虑为具有恶性潜能的肿瘤。确定是否一个具有恶性潜能肿瘤实际上与没有转移的恶性肿瘤相对应,将需要进一步的病理和临床研究(Determination of whether a tumour with malignant potential corresponds in fact to a malignant tumour without metastasis will require further pathological and clinical investigations。)
分子遗传标志物
![]()
许多研究集中在脑垂体瘤行为的分子机制上。然而,相应的标志物的有效性较差,这主要是由于对侵袭性和进袭性的混淆,分析的每个类型的肿瘤数量减少,以及缺乏长期随访的前瞻性研究(补充表1)。
与种系突变相关的垂体瘤(例如,AIP、MEN1和GPR101突变)显示出更频繁的侵袭性或抵抗性,但与更具进袭性的行为无关。已经在恶性生长的分泌促肾上腺皮质激素肿瘤患者中发现错配修复途径中的种系突变。
2020年的一项研究发现,在48例APTs和垂体癌中有9例存在ATRX体细胞突变,ATRX是一种参与异染色质重塑和端粒维持的基因。所有这9例肿瘤,其中5例垂体癌(28%)和4例APTs(13%),通过有ATRX免疫表达的缺失被识别出来,这表明ATRX免疫组化可能有助于识别垂体癌患者的风险。此外,在6例肿瘤中观察到TP53突变。
在泌乳素细胞肿瘤中,转录组学研究发现一组7个基因(ADAMTS6, PTTG, CRMP1, ASK, AURKB, CENPE和CCNB1)与复发相关。全外显子测序研究发现SF3B1R625H突变体的无进展生存期较短。此外,RIZ1 (PRDM2)表达降低与多巴胺激动剂耐药性和侵袭性肿瘤相关,而RIZ1表达增加与无进展生存增加相关。
在一些已发表的研究中发现,通过甲基化、组蛋白调控以及对特异性microRNA或长链非编码RNA表达的修饰,转录和转录后调控与进袭性或恶性肿瘤相关。
2020年发表的一项全基因组研究结合了垂体瘤大的队列中的各种组学分析,确定了与病理分类相关的表观遗传和转录组特征。尽管根据microRNA表达和转录组学分析,进袭性和群集(cluster)之间存在关联,但本研究未能识别与预后相关的任何特定标志物或通路。
尽管在大多数研究中染色体不稳定性似乎与预后无关,但有一项研究报道了在复发性肿瘤中更多有杂合性的缺失(more loss of heterozygosity in recurrent tumours)。此外,某些特定的拷贝数变化可能会产生预测影响。例如,复发肿瘤中1q杂合度缺失的频率高于未复发肿瘤中的,泌乳素细胞瘤中11p染色体缺失与进袭性表型有关。在2020年的一项研究中,CGH阵列研究的拷贝数变异数量依赖于肿瘤类型,并不能预测整个队列的复发。然而,在泌乳素细胞瘤中,复发与基因组不稳定性显著相关,与侵袭性和增殖性无关。作为染色体不稳定性原因的PTTG1表达与侵袭性之间的关系已经被广泛研究,并得到了大型荟萃分析的证实。其与进袭性的关系尚不清楚,但在复发性肿瘤中表达增加已被描述。
除了这些标志物外,许多候选基因,如与细胞周期调控相关的基因、或生长因子及其受体似乎与复发有关,(补充表1);然而,需要进一步的研究来证实它们的预后价值。
肿瘤微环境
肿瘤未缓解(TME)可以通过肿瘤细胞和TME成分之间的相互作用促进肿瘤进袭性:主要是非肿瘤细胞、血管、细胞外基质和分子,如细胞因子和酶。
研究最多的垂体TME成分是免疫细胞群(图5),主要以与肿瘤相关巨噬细胞(TAM)和浸润性肿瘤淋巴细胞为代表。关于TAMs,发现垂体肿瘤侵袭与CD68+ TAMs70,71, CD163+ m2样TAMs(通常被认为是致瘤前的)和M2样TAMs与M1样TAMs的比值>1 (M1样通常被认为是抗致瘤的)正相关。在浸润性肿瘤淋巴细胞中,CD8+细胞毒性T细胞的数量较低,而FOXP3+调节性T细胞与CD8+细胞毒性T细胞的比值在侵袭性垂体肿瘤中较高。Ki67指数≧3%时,FOXP3+调节性T细胞增多,FOXP3+调节性T细胞与CD8+细胞毒T细胞、CD4+辅助细胞与CD8+细胞毒T细胞的比例较高。因此,垂体肿瘤的进袭性似乎与TME的免疫抑制情况有关。尚不清楚这种关联的因果关系;也就是说,一个更具进袭性的肿瘤是招募更多的和/或不同的免疫细胞,还是一旦招募,这些免疫细胞促进了进袭性,还是两者兼有,目前尚不清楚(The causality of this association is not yet clear; that is, whether a more aggressive tumour recruits more and/or different immune cells or whether, once recruited, theseimmune cells promote aggressiveness or both, remains unclear.)。然而,到目前为止,似乎巨噬细胞主要被促性腺激素细胞肿瘤招募并极化到M2样TAMs,而TAM,尤其是M2样TAMs,促进垂体肿瘤细胞的侵袭性和增殖性。
除了免疫细胞,其他垂体TME成分(肿瘤相关成纤维细胞,细胞因子和趋化因子,蛋白水解酶,细胞外基质大分子及其受体,和血管)也被证明是人类垂体瘤的进袭性,和/或影响垂体肿瘤细胞系和/或人类垂体瘤的体外侵袭性和增殖袭(图5)。
此外,可以假设不仅是在肿瘤细胞与TME成分之间,而且是在不同TME成分之间,存在多个串扰过程(multiple crosstalk processes)。例如,血管生成和免疫抑制TME72之间的关联。因此,在未来,不仅针对单个TME成分,而且针对多个成分的联合治疗可能是一种有趣的策略。


图5.与和/或影响垂体前叶肿瘤进袭性相关的特征(侵袭、增殖、进展)相关的ME成分(来自已发表的数据)。括号中显示了与进袭性相关的特征,相应的肿瘤微环境(TME)成分已被证明与该特征相关或关联。在所有其他患者中,TME成分已被证明在体外影响垂体肿瘤细胞谱系和/或人类垂体肿瘤各自的进袭性相关特征(侵袭或增殖)。ECM,细胞外基质;TAF,肿瘤相关纤维母细胞;TAM,肿瘤相关巨噬细胞;TIL浸润性肿瘤淋巴细胞;tPA:组织型纤溶酶原激活剂;VEGFR1, VEGF受体1。
当前和新兴的治疗方法
![]()
标准治疗方案
根据定义,APT对标准治疗(常规药物治疗、手术和放疗)没有最佳反应,这些治疗方案将仅作简要描述。在大多数情况下,当发现垂体损伤的侵袭性时,APT已经通过手术和/或药物治疗进行了治疗。然而,多学科专家(内分泌科医生、神经外科医生、病理科医生、内科肿瘤科医生和放射治疗和放射外科专家)在考虑更积极的治疗选择(如替莫唑胺)之前,应该总是讨论以多模式方法使用这些标准治疗的可能性。
手术
ESE调查报告,77.4%的APT和80.5%的垂体癌至少接受过两次手术治疗(包括27.9%至少接受过4次手术)。由于快速增长的病变影响视神经通路、第三脑室或脑干而造成局部压迫的患者,确实可以多次使用减瘤术。与非进袭性垂体肿瘤相比,APT不仅需要重复手术,而且更经常需要经颅入路。由于重复手术和潜在疾病的严重程度,观察到越来越多的外科并发症,如脑室分流。手术应由专家神经外科医生进行,以避免严重不良反应的风险。
放射治疗
ESE调查报告25.9%的APT患者和42.9%的垂体癌患者至少接受过两次放24。应与放射治疗和放射外科专家讨论最佳技术。然而,高精度技术,如伽玛刀放射外科,并不总是合适的,因为需要治疗的体积很大。适形放射治疗可以同时提供抗肿瘤和抗分泌的目标。适形放疗可以同时提供抗肿瘤和抗分泌的目标,尽管在这种进袭性和快速生长的肿瘤中数据有限。由于疗效延迟,放疗只能被认为是多模式治疗的一部分。重复放射技术,即使使用两种不同的模式,在文献中只有少数进袭性垂体肿瘤患者的报道,并显示不佳的疗效。
2020年,我们基于病理标准回顾了放疗作为进袭性肿瘤早期治疗的作用,并得出结论,在文献中缺乏明确证据的情况下,这种治疗方法应该在逐个病例的基础上进行讨论,以避免肿瘤进一步生长。下面将讨论放疗和替莫唑胺的联合应用。
放疗在垂体良性肿瘤转化为恶性肿瘤中的潜在致病作用仍然存在争议。在对立体定向放射外科后放射相关颅内恶性肿瘤风险的最大系列研究中,共有4,905例良性肿瘤患者(641例垂体肿瘤),随访时间中位期为8年,2例肿瘤被怀疑为恶性转变(发病率与普通人群中发生恶性中枢神经系统肿瘤的风险无统计学差异)。相比之下,垂体腺瘤患者放疗后平均10.5年发生鞍区纤维肉瘤、未分化多形性肉瘤和骨肉瘤(sellar fibrosarcomas, undifferentiated pleomorphic sarcomas and osteosarcomas)的病例已有报道。
抗分泌药物
![]()
在进袭性垂体瘤患者中,控制分泌过度与任何共同分泌性垂体瘤患者一样是必须的。在生长激素细胞肿瘤中,如生长抑素受体配体、生长激素受体拮抗剂或多巴胺激动剂等药物治疗,如果激素分泌至少部分得到控制,则可维持最大耐受剂量。在泌乳素细胞瘤中,多巴胺激动剂可以给予很高的剂量,一些报道表明帕瑞肽在耐药肿瘤中的潜在疗效。最后,对于皮质醇增多症患者,降低皮质醇的药物是至关重要的,因为进袭性促肾上腺皮质激素细胞肿瘤或垂体癌患者可能死于皮质醇超量的并发症。因此,对这些患者来说,控制激素高分泌是至关重要的,最理想的是通过药物手段,如类固醇生成抑制剂和/或帕瑞肽,根据任何库欣综合征的指导方针,通过内科、外科和放疗联合治疗。双侧肾上腺切除术也可能是一种选择,但有进一步肿瘤生长的风险89。
替莫唑胺
替莫唑胺是一种口服烷基化剂,通过DNA甲基化作用,导致不可逆的DNA损伤。它的作用可能会被O6 -甲基鸟嘌呤-DNA甲基转移酶(MGMT)抵消,这是一种DNA修复酶,通过去除添加的甲基起作用。
在标准治疗方案失败后,ESE指南推荐使用替莫唑胺单药治疗(150-200 mg/m2,每天,连续重复周期(治疗5天,每28天),并建议使用Stupp方案(即,在先前没有接受最大剂量放疗的患者肿瘤快速生长的情况下,同时给予替莫唑胺75 mg/m2每日和放疗,然后单独给予替莫唑胺150-200 mg/m2每日(每28天给予5天治疗)。建议的治疗时间至少为6个月,在持续有效的情况下考虑延长给药时间。替莫唑胺是推荐的一线化疗,因为它已被证明在应答者中提高了总体和无进展的5年生存率。然而,在ESE调查中,发表的关于替莫唑胺使用的最大系列(116例APTs患者和40例垂体癌患者),只有6%的患者显示放射影像学完全缓解(即肿瘤肿块不再可见),31%显示部分缓解(即肿瘤大小减少>30%),在第一疗程替莫唑胺治疗中,33%的患者病情稳定(即肿瘤大小增加10%或减少30%),30%的患者病情进展(即肿瘤大小增加<10%或有新转移)。此外,25%最初显示完全缓解的肿瘤和48%最初显示病情稳定的肿瘤在停止第一疗程的替莫唑胺后进展,中位给药周期为9个周期。在其中18例患者中,第二个疗程的替莫唑胺的疗效是有效的,但其疗效要低得多。对替莫唑胺治疗的改善反应在三种情况下被注意到:临床功能肿瘤,同时给予放疗和MGMT免疫组化低表达。其他研究也报道,弱MGMT染色(通过免疫组化评估)通常与治疗反应改善有关,而强MGMT染色则缺乏反应;然而,这一发现并不总是正确的。因此,即使在MGMT高的患者中,也可以考虑替莫唑胺。也有报道称,在少数患者中,替莫唑胺与其他药物联合使用,其中最常用的联合使用是卡培他滨(CAPTEM方案)。该方案产生了混合的结果,迄今为止,与替莫唑胺单药疗法相比,疗效没有明显改善。两项正在进行的临床试验正在评估卡培他滨和替莫唑胺联合治疗(NCT03930771)和Stupp方案相对于单纯放疗(NCT04244708)的益处。考虑到在第一个疗程替莫唑胺治疗期间或之后的肿瘤进展,没有其他循证治疗可用,最大化和延长替莫唑胺的疗效至关重要。尽管经验有限,但选择包括长期给药的替莫唑胺,只要它是有效的,耐受性良好,或使用替莫唑胺作为早期Stupp治疗方案的一部分,而不是仅仅作为补救性治疗。另外,尝试对对替莫唑胺不再有反应的肿瘤重新增敏(例如,使用microRNA抑制剂,这在胶质母细胞瘤中已显示出前景)可能是未来的一种选择。
肽受体放射性核素治疗
肽受体放射性核素治疗(PRRT)使用放射性标记的多肽,主要是放射性标记的生长抑素受体配体,以便向表达相应受体的肿瘤传递细胞毒性辐射。在这种情况下,实施PRRT的基本原理是基于SST在垂体前叶肿瘤中的广泛表达,以及这些肿瘤对放射性标记生长抑素受体配体的吸收。迄今为止,使用PRRT的患者只有22例(3例生长激素细胞肿瘤,2例泌乳素细胞瘤,1例生长激素-泌乳素细胞肿瘤,2例促肾上腺皮质激素细胞肿瘤,1例促性腺激素细胞肿瘤,1例激素阴性肿瘤,3例肿瘤标记为无功能,9例未知亚型),其中至少4例为垂体癌。19例获得放射影像学反应信息(图6),只有3展示有部分响应(1 例生长激素细胞瘤, 1例泌乳素细胞瘤和1不明的肿瘤亚型),5例疾病稳定(1 例生长激素细胞瘤, 1 例促性腺激素细胞瘤、1例激素阴性、 1例无机能和1例未知的肿瘤亚型) 。有趣的是,在显示部分反应或病情稳定的肿瘤中(包括2例垂体癌),除1例外,所有都未接受过替莫唑胺肿瘤,而接受替莫唑胺治疗的肿瘤或表现出病情进展,或肿瘤预后未被报道(尽管如此,3例未报告肿瘤结果的患者中有2例在不久后死亡)。报道的不良反应包括细胞减少,面部疼痛严重增加,可能有垂体卒中。
旨在改善PRRT结果的临床研究途径可能包括早期使用这种治疗选择,使用新的放射性配体,如放射性标记拮抗剂而不是类似物,或使用具有不同SST亚型亲和谱的放射性配体,以及PRRT与(能够上调SSTs的药物或免疫治疗)放射增敏剂联合使用。
分子靶向治疗
迄今为止,用于APTs或垂体癌的分子靶向治疗主要是贝伐单抗(一种抗VEGF抗体)、几种酪氨酸激酶抑制剂(TKIs)和依维莫司(一种mTOR抑制剂)。
贝伐单抗
与良性垂体前叶肿瘤相比,垂体癌具有较高的血管密度和较高的VEGF表达,这表明VEGF上调,并且,VEGF和血管生成可能在垂体前叶肿瘤的转移和/或肿瘤进展中发挥作用。贝伐单抗应用于17例APT和垂体癌(6例促肾上腺皮质激素细胞肿瘤,2例泌乳素细胞肿瘤,1例生长激素细胞肿瘤和8例未知亚型肿瘤),其中至少7例为垂体癌。有15例既往使用替莫唑胺,7例贝伐单抗联合替莫唑胺。在放射影像学反应方面,有15例患者可获得该结果,(图6),1例对替莫唑胺未使用促肾上腺皮质激素的患者同时使用贝伐单抗、替莫唑胺和放疗,然后单独使用替莫唑胺,显示完全缓解,部分缓解4例(其中3例同时接受替莫唑胺治疗),病情稳定7例,病情进展3例。在许多患者中没有报道是否存在不良反应,但1例报告鼻出血和高血压,另有1例报告肾炎。
酪氨酸激酶抑制剂
TKIs是一类抑制一种或多种靶向蛋白的药物,包括表皮生长因子受体(EGFR)、间变性淋巴瘤激酶(ALK)、断点簇区Abelson激酶(BCR ABL)和VEGF受体(VEGFR)。在垂体前叶肿瘤中,靶向EGFR通路的TKIs研究最多,临床前研究(体外和体内)和临床模型都证实了该通路的潜在作用。12例中,报告使用TKIs治疗 APT和垂体癌,其中至少2例垂体癌,6 例泌乳素细胞,服用拉帕替尼(EGFR1 / EGFR2双抑制剂)的2例不明亚型肿瘤,服用(EGFR1抑制剂)埃罗替尼治疗的1例不明亚型肿瘤,服用(抑制多种酪氨酸激酶受体,包括VEGFR的)舒尼替尼治疗的1例促肾上腺皮质激素细胞肿瘤和1例未知亚型的肿瘤,服用(主要是一种抗VEGFR2抑制剂)阿帕替尼治疗的1例生长激素细胞瘤。在放射影像学反应方面(图6),(使用阿帕替尼和一线替莫唑胺同时治疗的)生长激素细胞瘤出现部分反应,5例未接受过替莫唑胺治疗的进袭性泌乳素细胞瘤出现稳定疾病,而在泌乳素细胞垂体癌和其他(所有以前用替莫唑胺治疗过的)患者中观察到疾病进展。值得注意的是,在拉帕替尼治疗下进展的泌乳素细胞垂体癌随后接受了BCR-ABL TKI的伊马替尼治疗,但无应答。报道的不良反应包括脱发、食欲减退、腹泻、动脉性高血压、无症状性心动过缓、转氨酶升高、皮疹和手足综合征。
依维莫司(Everolimus)
在垂体前叶肿瘤中,PI3K - AKT mTOR通路被发现上调和/或过度激活。在这些肿瘤中,PI3K - AKT mTOR通路抑制剂已被证明具有体外和体内的抗肿瘤作用。迄今为止,唯一用于APTs和垂体癌患者的药物是依维莫司,一种mTOR抑制剂,迄今为止报道了7例病例(3例促肾上腺皮质激素细胞肿瘤,1例泌乳素细胞肿瘤和3例未知亚型肿瘤),其中至少3例为垂体癌。在放射影像学反应方面(图6),(也是唯一未接受过替莫唑胺治疗的)泌乳素细胞瘤获得疾病稳定,而所有其他患者显示疾病进展。报道的不良反应包括多灶带状疱疹、中性粒细胞减少、口腔溃疡、味觉减退和高血糖伴精神状态改变。
周期蛋白依赖性激酶4/6抑制剂帕博西尼(palbociclib)
一例非进袭性、无功能的垂体瘤在使用周期素依赖性激酶4/6抑制剂palbociclib治疗并发转移性乳腺癌1年后显示部分反应。由于palbociclib靶向垂体癌、复发性肿瘤和APTs中过度激活的通路,这种治疗可能也证明对APTs和垂体癌有效。
免疫治疗
![]()
在APTs和垂体癌研究的最新治疗选择是免疫检查点抑制剂(ICIs)。他们的使用在垂体前叶肿瘤背后的基本原理是基于事实,这些肿瘤包含浸润性肿瘤淋巴细胞和表达PDL1,提示潜在预测反应,以及关于ICIs在小鼠垂体肿瘤模型中的疗效的最新临床前数据。此外,与其他治疗方法相比,在先前使用替莫唑胺治疗的患者中似乎效果较差,以往的常规化疗(如替莫唑胺)可能会使ICIs更为有效,因为这种化疗会引起体细胞超突变。
迄今为止,已有10例应用ICIs治疗APTs和垂体癌的报道:7例促肾上腺皮质激素细胞肿瘤,其中6例为垂体癌;3例泌乳素细胞瘤,其中2例为垂体癌。在放射影像学反应方面(图6),5例垂体癌(4例促肾上腺皮质激素细胞垂体癌和一例泌乳素细胞垂体癌)获得部分反应,接受伊匹单抗(ipilimumab)和纳武单抗(nivolumab)联合治疗(n = 4)或派姆单抗(pembrolizumab)单独治疗(n = 3)的2例促肾上腺皮质激素细胞垂体癌获得疾病稳定。进展性疾病出现在1例伊匹单抗和纳武单抗联合治疗的进袭性泌乳素细胞肿瘤和1例派姆单抗单独治疗的1例进袭性促肾上腺皮质激素细胞肿瘤和1例泌乳素细胞垂体癌。伊匹单抗和纳武单抗联合治疗的有应答的垂体癌随后接受维持性纳武单抗治疗,显示有持续的放射影像学反应。然而,在纳武单抗维持治疗8个月后,泌乳素细胞垂体癌进展并再次接受伊匹单抗和尼鲁单抗联合治疗,无效。单独使用派姆单抗治疗的三例有应答垂体癌在第一次给药后分别显示了42个月、12个月和4个月的无进展生存。报告的不良反应为发热、肝炎或肝酶升高、乏力、肌痛、厌食、进行性体重减轻、腹泻、恶心、呕吐、自身免疫性肾炎、皮疹和可能的垂体功能减退。两项正在进行的研究纳武单抗和伊匹单抗联合治疗的临床试验(NCT04042753和NCT02834013)将有望为这种策略在APTs和垂体癌患者中的疗效提供更多的证据。
提高ICI疗效的未来可能性包括将ICI与放疗或靶向血管生成的药物结合。未来的另一个重要方面将是免疫疗法的个性化使用;2020年的一篇论文提出了一种基于三个免疫簇的免疫分类,以预测垂体前叶肿瘤对ICIs的反应性。此外,鉴于这些肿瘤中存在TAM及其在肿瘤发生相关过程中的潜在作用,TAM的靶向或调控可能在未来被证明是可行的选择。

图6.经PRRT、贝伐单抗、TKis、依维莫司和ICIs治疗的垂体癌和进袭性垂体肿瘤的放射影像学反应(来源于已发表的数据)。值得注意的是,在某些情况下,该治疗与其他治疗联合使用,包括替莫唑胺(在唯一被归类为完全缓解的患者中,患者同时接受贝伐单抗、替莫唑胺和放疗,随后仅接受替莫唑胺治疗)。ICI,免疫检查点抑制剂;PRRT,肽受体放射性核素疗法;TKIs,酪氨酸激酶抑制剂。
转移灶的局部治疗
![]()
当原发肿瘤已被成功治疗时,局部区域治疗可作为转移性神经内分泌肿瘤的一线治疗,例如来自胃肠胰源的神经内分泌肿瘤肝转移,并且当仅存在孤立转移时最有用。在垂体癌方面,ESE指南建议,对于局部低负荷转移性疾病,应设想局部区域治疗,独立于系统治疗。局部治疗包括手术切除、集中放疗或针对肝转移的治疗、化疗栓塞、温和栓塞、射频消融和微波消融。据我们所知,局部治疗作为垂体癌转移的一线治疗尚未在一系列发表的文章中被报道。这种缺乏使用可能是因为原发肿瘤被认为是不受控制的,或者因为存在几个转移灶,使局部区域治疗不可能治愈所有的病变。然而,我们应该始终牢记局部区域治疗的可能性,特别是对于除了可以进行局部治疗的一处病变外,全身治疗都有效的患者。

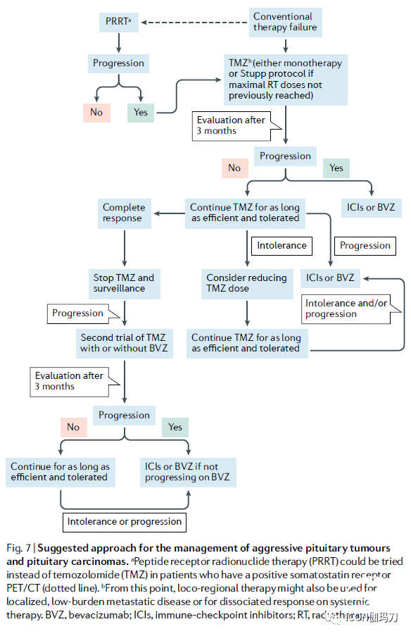
图7.对进袭性垂体瘤和垂体癌建议的治疗方法。
a在生长抑素受体PET/CT(虚线)阳性的患者中,肽受体放射性核素治疗(PRRT)可以用来代替替莫唑胺(TMZ)。
b从这一点来看,局部区域性治疗也可以用于局部的、低负荷的转移性疾病或全身治疗的分裂的反应。BVZ,贝伐单抗;ICIs,免疫检查点抑制剂;RT,放射治疗。
结论
![]()
APTs和垂体癌是非常罕见的肿瘤,特别难以治疗。临床上,APTs是侵袭性肿瘤,肿瘤生长和/或复发异常迅速。垂体癌是转移性肿瘤,在大多数情况下是分泌性肿瘤。泌乳素细胞和促肾上腺皮质激素细胞肿瘤是APT和垂体癌最常见的亚型。当最初静默性的垂体瘤发展为功能性肿瘤或者出现特定部位的症状时,当生化和放射影像学检查结果不一致时,应怀疑诊断垂体癌。在病理方面,结合临床病理分类已证明其预测潜在进袭性行为的价值。重要的是,一些高度增殖性的APTs可能被认为是具有恶性潜能的肿瘤。
在治疗方面,尽管最佳使用常规治疗,这些肿瘤或没有反应或显示复发。此外,只有不到一半的肿瘤对正式推荐的替莫唑胺化疗方案有反应。鉴于所需要的多模式治疗,这些患者应该始终在多学科团队中进行讨论。然而,即使采用这种方法,由于缺乏足够的循证数据,它们的管理通常也不会简单明了。当团队在处理这些罕见肿瘤方面缺乏个人经验时,临床决策可能会更具挑战性。在这种情况下,我们强烈建议在更广泛的层面上讨论这个患者(例如,由国家级肿瘤委员会[national tumour boards])或将其转诊到具有所需专业知识的中心。我们提出了治疗APTs和垂体癌的建议方法(图7)。遗憾的是,由于这些肿瘤都是罕见的和异质性的,临床经验的积累是缓慢的,并不总是来自临床试验。这一领域的临床试验通常规模较小,但来自大型系列和合作研究(如ESE调查)的数据可能非常有用。建立此类肿瘤的国家和国际登记处也会有所帮助。
在我们看来,APTs和垂体癌急需解决的重要方面包括确定未来进袭行行为的早期预后标志物,治疗反应标志物,最佳治疗时间、顺序和联合治疗。这些知识,加上对垂体肿瘤生物学,特别是肿瘤遗传学、表观遗传学和微环境相互作用的更好的理解,将有望使更个性化和及时的治疗决策,并导致改善这种罕见但严重的情况下的患者预后。




