2020年11月15日发布 | 1649阅读

纳米载药颗粒:“治愈”胶质瘤的新希望?

徐涛

海军军医大学附属长征医院

摘 要

新型纳米载药颗粒联合放疗,通过增强参与抗原提呈的MHCⅡ的表达来诱导树突状细胞(DC)的激活,诱导免疫反应杀灭肿瘤。经过这一治疗,荷瘤小鼠的肿瘤完全消失,获得长期生存。即使二次植入肿瘤后不施加任何其他治疗,小鼠仍能长期生存。这是第一项证明全身或静脉内输送治疗药物也可以穿越血脑屏障到达脑肿瘤的研究,这为临床治疗胶质瘤带来了新的希望。



研究背景
血脑屏障(BBB)是指在中枢神经系统内,毛细血管的管壁与胶质细胞形成的血浆与脑细胞之间的屏障,这一屏障仅能允许特定类型的分子从外周血液进入中枢神经系统。由于血脑屏障的存在,有害物质就无法从外周血液进入大脑内,这是人类在自然进化过程中,形成的重要的自我保护的结构。

然而,血脑屏障同时也阻止了大多数药物向脑内的转运,严重限制了中枢神经系统疾病(例如阿尔茨海默症、胶质瘤,中枢神经系统感染和卒中等)的治疗发展。因此,如何将药物顺利送达作用区域,是全世界科学家研究的热点。

胶质母细胞瘤(Glioblastoma),是最常见、最致命和最难以治疗的成人脑肿瘤(之一)。目前标准的治疗方案是通过手术切除,辅以术后同步放射治疗和替莫唑胺化疗,但该方案疗效有限。胶质母细胞瘤患者的中位生存期仅为16-19个月。近来,来自美国密歇根大学的研究者开发了一种能够穿过血脑屏障的纳米颗粒,将基因治疗药物定向转运至肿瘤内,获得了较好的研究结果,文章《Systemic brain tumor delivery of synthetic protein nanoparticles for glioblastoma therapy》发表在Nature 子刊 Nature Communications 杂志上。


研究结果
一、设计构建新型纳米颗粒

该新型纳米颗粒是基于具有细胞穿透肽iRGD的聚合人血清白蛋白(HSA)的新型合成蛋白纳米颗粒(SPNP),小鼠实验结果表明,合成蛋白纳米颗粒(SPNP)携带STAT3i,通过静脉注射后,成功透过血脑屏障到达肿瘤。

二、小鼠体内生存分析


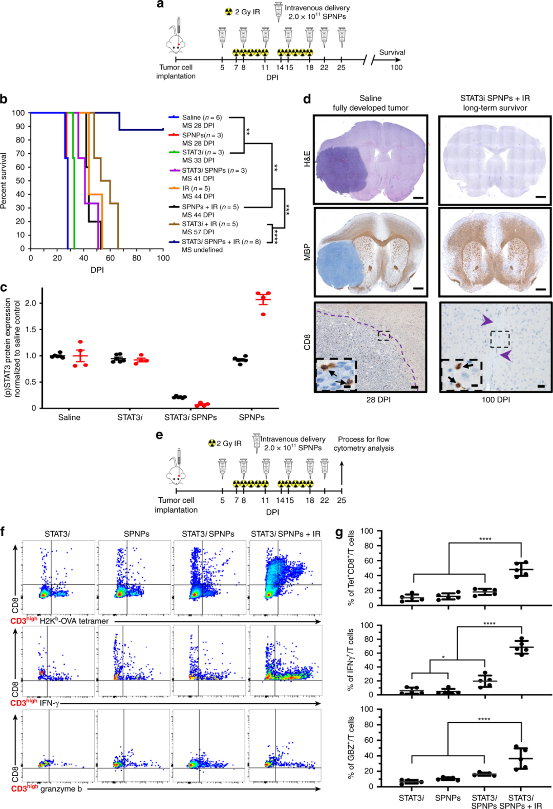
基于这一成功构建的工具,研究者进行了体内生存研究:在小鼠颅内注射GBM肿瘤细胞,形成肿瘤后,小鼠在三周的时间里接受了7剂STAT3i SPNPs治疗(见图a)。在治疗的前两周中的每一周,小鼠还每天接受5次2 Gy的放疗(2周共10次)。实验组包括接受STAT3i SPNPs、空白SPNPs、游离STAT3i或生理盐水加或不加联合放疗的小鼠。

在所有病例中,放疗增加了中位生存期,单独放疗导致中位生存期从肿瘤植入后28天延长到44天。加上空SPNPs不会进一步延长生存期。

游离siRNA提供了轻微的、仅有统计学上显著的好处,当与放疗结合时,中位生存期延长到肿瘤植入后58天(下图b,棕色线)。作者认为:静脉注射全身给游离siRNA效果有限的原因药物无法穿越有效血脑屏障。


注射STAT3i SPNPs与放疗的结合效果最显著。在这组中的8只小鼠中,有7只达到了肿瘤植入后90天的标准长期生存时间点,此后似乎完全没有肿瘤(下图b,蓝色线)。接受这种治疗但没有达到长期存活的唯一1只小鼠在肿瘤植入后67天死亡,比所有其他组的任何其他受试小鼠都活得更长。

研究者进一步阐明了STAT3及其活性磷酸化形式pSTAT3在脑组织中的表达(图c)。正如预期的那样,在STAT3i SPNP组中,STAT3蛋白的总形式和磷酸化形式均显著降低。与生理盐水对照组相比, GBM荷瘤小鼠的总STAT3蛋白降低了50%以上,pSTAT3水平降低了10倍以上。而游离STAT3i组和空SPNP组的总STAT3水平相对没有变化。

用免疫组织化学(IHC)分析长期存活者和其他治疗组的大脑。图d显示了长期幸存者和未接受治疗的对照动物的大脑的直接比较。结果清楚地显示:对照组小鼠的单侧大脑半球内存在完全发育的肿瘤。相反,接受STAT3i SPNP +放疗的小鼠没有颅内肿瘤的证据(图3d,顶部)。此外,在接受全程治疗后的90天中,这些动物的大脑没有明显的坏死、栅栏或出血区域。髓鞘碱性蛋白(MBP)染色评估髓鞘的完整性,髓鞘是周围脑结构破坏的指标。在接受联合STAT3i SPNP + 放疗的小鼠中,与盐水处理对照组中无癌小鼠的右侧半球相比,髓鞘形态没有明显的变化(图D,中)。此外,TME中CD8 T细胞稀疏(图D,下图),表明该治疗没有诱发显著炎症反应,没有显著的毒性。进一步研究发现:STAT3i SPNPs联合放疗通过增强参与抗原提呈的MHCⅡ的表达来诱导树突状细胞(DC)的激活,诱导免疫反应杀灭肿瘤


三、肿瘤复发实验


为了模拟肿瘤复发的状态,研究者再次将肿瘤植入通过STAT3i SPNP +放疗治愈的小鼠的对侧大脑半球,这些小鼠没有接受任何额外的干预治疗。作为对照,正常小鼠也在同一时间点植入肿瘤,同样不接受治疗。正如预期的那样,对照组肿瘤生长迅速,疾病迹象增加,中位生存期是27天。然而,尽管没有接受任何额外的治疗,所有模拟肿瘤复发的小鼠都存活到了第二个长期存活点90天(相当于第一次肿瘤植入后180天)。

结论

这是第一项证明全身或静脉内输送治疗药物也可以穿越血脑屏障到达脑肿瘤的研究。这一发现有望带来治疗胶质母细胞瘤的新临床疗法,为那些原本“不可治疗疾病”带来新的希望。


声明:脑医汇旗下神外资讯、神介资讯、脑医咨询所发表内容之知识产权为脑医汇及主办方、原作者等相关权利人所有。未经许可,禁止进行转载、摘编、复制、裁切、录制等。经许可授权使用,亦须注明来源。欢迎转发、分享。

最新评论
发表你的评论
发表你的评论