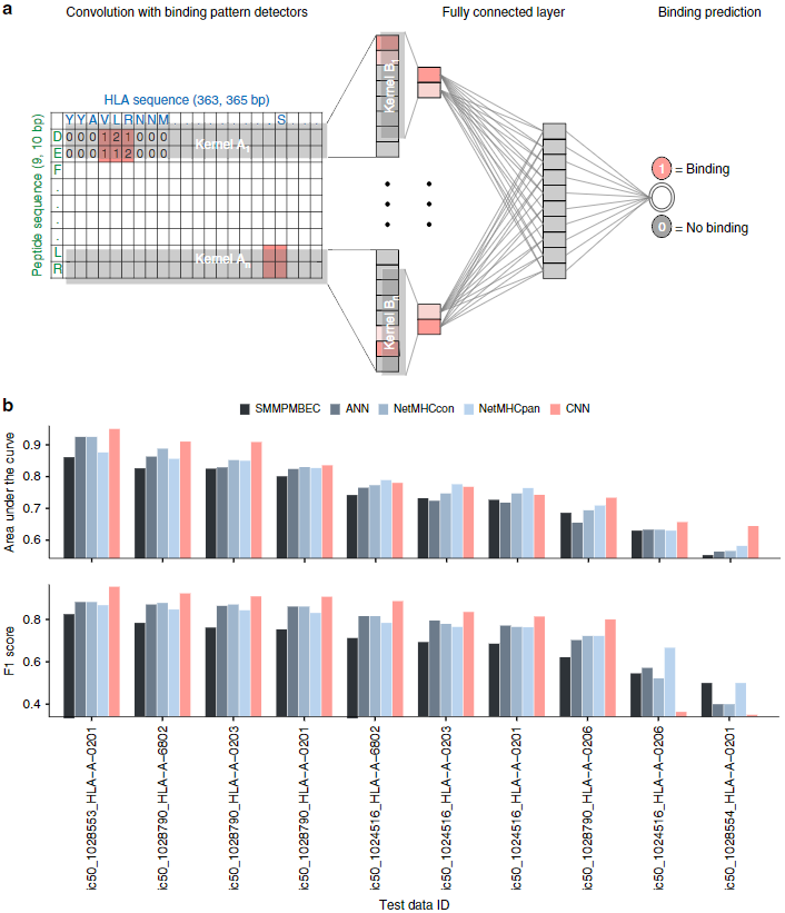
首尔庆熙大学生物学系Kwoneel Kim等尝试用卷积神经网络(convolutional neural networks,CNN)模型预测主要组织相容性复合体(major histocompatibility complexes,MHC)结合肽,并开发能够从功能性突变中预测肿瘤耐药性的分类器,结果发表于2020年2月的《Nature Communications》在线。
——摘自文章章节
研究背景
研究方法



研究结果
结论
该研究表明,诱导免疫应答的肿瘤抗原和促进免疫逃避的功能性突变可以预测肿瘤免疫治疗的效果。






