传统PCR测序和免疫组化法均需要1天以上的时间得到检测结果,不适合快速诊断。因此,作者在既往发现的基础上,提出应用GC-MS法对2-HG进行快速检测。
——摘自文章章节
【Ref: Xu H, et al. Lab Invest. 2019 Apr;99(4):588-598. doi: 10.1038/s41374-018-0163-z. Epub 2018 Dec 20.】
研究背景
异柠檬酸脱氢酶(IDH)突变的实体肿瘤,包括胶质瘤均特异性地累积2-羟基戊二酸(2-HG);因此,可以检测2-HG来判断IDH突变。目前,通过气相或液相色谱-质谱联用仪(GC-或LC-MS)或生化等方法进行2-HG检测,但是耗时较长。复旦大学附属华山医院神经外科的Hao Xu等报道华山医院毛颖教授团队依据基质辅助激光解吸/电离-飞行时间质谱(MALDI-TOF),提出一种快速检测胶质瘤中2-HG的方法,以准确判定IDH突变,结果发表在2018年12月的《Laboratory Investigation》在线。
研究方法
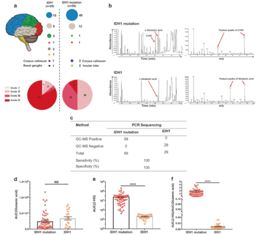
研究者首先在220例胶质瘤样本中检测IDH1突变状况。虽然,所采用PCR测序和免疫组化法具有较高的敏感性和特异性,但需要耗费1-2天的时间,无法快速诊断(图1)。
![]()
图1. IDH突变检测结果。
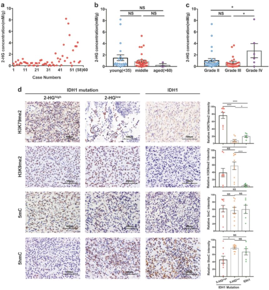
随后,作者对测序鉴定过的58例IDH1突变胶质瘤进行GC-MS检测,发现其中49例(84.5%)的2-HG含量低于2mM/g。2-HG的含量在GBM中显著高于低级别的胶质瘤。与野生型IDH1肿瘤相比,2-HG水平高于2mM/g时,6例IDH1突变肿瘤中H3K79二甲基化显著升高(P<0.0001);9例5-甲基胞嘧啶(5hmC)的平均相对强度在高于2-HGIDH1突变组、10例低于2-HG的IDH1突变组与6例IDH1野生型组之间没有明显差异(图2)。
![]()
图2. 定量检测IDH1突变肿瘤中的2-HG。
传统PCR测序和免疫组化法均需要1天以上的时间得到检测结果,不适合快速诊断。因此,作者在既往发现的基础上,提出应用GC-MS法对2-HG进行快速检测。标准GC-MS法最快要3个小时,通过调整样品制备流程后只需要1小时(图3)。
![]()
图3. 快速检测2-HG的方法。
研究结果
87例胶质瘤样本中,PCR测序鉴定得58例IDH1突变。在58例IDH1突变样品中采用精简质谱法均检测到2-HG。29例IDH1野生型样品中,均未检测到2-HG(图4)。
![]()
图4. 精简GC-MS法可以准确判断IDH1突变情况。
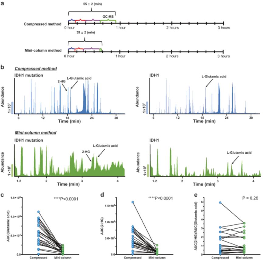
为进一步节省时间,作者将GC仪器中的毛细柱从截断到5米的迷你柱。这样,色谱运行时间从32分钟缩短到4.2分钟。虽然,此时2-HG的结果受到一定程度影响,但2-HG/Glutamate acid仍然十分稳定,可准确判断IDH突变。从而,可以应用迷你柱法将手术中取得的胶质瘤样本,进行快速、可靠的2-HG测定,识别IDH1突变状态(图5)。
![]()
图5. 迷你柱法进行快速检测。
结论
综上所述,作者开发一种在手术中快速检测2-HG的方法,诊断胶质瘤IDH突变状况,具有很好的临床价值。







