![]()
Neuro-Oncology
Volume 21, Issue 2, February 2019
本期编译:
王 樑、葛顺楠
空军军医大学唐都医院
胡 荣
陆军军医大学西南医院
游 赣、梁庭毓
首都医科大学天坛医院
杨建凯、孙国柱、王玉保
河北医科大学第二医院
杨志荣
纽伦堡大学
组稿、审校
王 樑
空军军医大学唐都医院
Neuro-Oncology
2019年2月速览
EDITORIALS
新老联合-儿童低级别胶质瘤综合治疗的新方法
Old meet new—the path to combination treatments in pediatric low-grade gliomas
Jessica Clymer ; Pratiti Bandopadhayay
Neuro-Oncology, Volume 21, Issue 2, 14 February 2019, Pages 143–145, https://doi.org/10.1093/neuonc/noy188
低级别胶质瘤作为儿童常见的脑肿瘤,常因为病变深在无法实现手术全切,因此需要术后实施综合治疗。虽然儿童低级别胶质瘤(pLGG)显示较好的预后,但现有的联合化疗方案仍存在局限,只有35-45%的患儿术后5年无进展。最新的研究表明,pLGG的发生与激活MAPK通路的分子改变相关,基于此Poore等人利用一种新的联合化疗方案治疗pLGG,即以传统化疗药物卡铂为基础,联合应用mTOR选择性抑制剂(依维莫司)Everolimus,结果显示新老两种药物在体外及在体水平均显示了对pLGG的协同治疗效果。笔者认为,这种新老联合的方案还可以推广至BRAF以及MEK通路的抑制剂(见图1)。然而,将这类小分子靶向抑制剂与传统化疗药物联合,在治疗pLGG的远期有效性和安全性方面,还需要未来的进一步深入研究。
![]()
图1. 儿童低级别胶质瘤频繁发生激活MAPK通路的基因改变.在前期临床试验中已经研究过的小分子抑制剂如图中所示,其中联合卡铂与依维莫司(Everolimus)利用了不同的作用机制.
【葛顺楠、王樑】
AMT-PET具有预测胶质母细胞瘤预后的价值吗
Glioblastoma: a prognostic value of AMT-PET?
Rolf Bjerkvig ; Frits Thorsen
Neuro-Oncology, Volume 21, Issue 2, 14 February 2019, Pages 146–147, https://doi.org/10.1093/neuonc/noy206
胶质母细胞瘤(GBM)的主要病理特点为肿瘤内的异质性和不同患者肿瘤组织间的异质性,这也成为其诊断和治疗面临的巨大挑战。在过去的几年里,诊断GBM的影像学技术快速发展,其中就包括MRI和PET领域的进步。最近发表在本刊的一篇报道,联合MRI与AMT-PET技术,研究了GBM组织内部不同亚区的结构和代谢异常,不仅再次证实了GBM组织的异质性。还得出一个令人吃惊的结论:MRI上高增强的区域出现AMT(alpha-[11C] –甲基-左旋-色氨酸alpha-[11C]-methyl-L-tryptophan) 的高摄取(AMT-PET)高信号)与GBM较好的预后相关。既往的研究表明:氨基酸高摄取是GBM组织的特点。从理论上讲, 色氨酸高摄取可以通过影响 色氨酸- 犬尿氨酸通路,促进肿瘤在多个水平的增殖。基于此理论,笔者认为将AMT-PET作为预测胶质母细胞瘤预后指标的研究成果尚有待商榷,而且该研究存在以下不足:
(1)样本量较小;
(2)MRI扫描方案描述不够详细,导致研究难以复制;
(3)选择的影像学参数也缺乏详细说明。当然,未来可以针对色氨酸- 犬尿氨酸通路在GBM发生中的调节作用进行进一步研究,来明确AMT-PET预测胶质母细胞瘤预后的价值。
![]()
图1. 色氨酸- 犬尿氨酸通路及其在GBM生长中的主要功能。值得强调的是,该通路可以通过炎症反应调节其他致癌因子的功能,例如转化生长因子beta,信号转导因子和转路信号激活因子等。
【葛顺楠、王樑】
REVIEWS
罕见低级别脑肿瘤
Uncommon low-grade brain tumors
Thankamma Ajithkumar ; Naduni Imbulgoda ; Elliott Rees ; Fiona Harris ; Gail Horan ...
Neuro-Oncology, Volume 21, Issue 2, 14 February 2019, Pages 151–166, https://doi.org/10.1093/neuonc/noy151
2016年WHO原发性中枢神经系统(CNS)分类系统包括许多罕见(≤1%)低级别脑肿瘤(WHO I-II级),它们各自有不同的临床表现和预后。剑桥大学Thankamma Ajithkumar教授对这些肿瘤进行了综述。最大范围安全切除仍是此类肿瘤最主要的治疗方法,尽管辅助治疗的确切作用尚不清楚,但认可对部分病理亚型有获益。靶向BRAF、TRAIL和PDGFR基因突变的治疗在将来有望得到应用。
1. 长期癫痫相关肿瘤(LEAT)
LEAT 包括一组慢性生长的低级别皮层病变,具有不同的细胞起源,常见于青年人,伴有超过2年的药物难治性癫痫病史。
1.1 神经元和混合型神经元-胶质细胞肿瘤
神经节细胞瘤和节细胞胶质瘤
来源于节细胞或节细胞或胶质细胞混合来源
常见于10-30岁,80%位于颞叶,可伴有颅内压增高。50%可见囊变伴结节。节细胞胶质瘤中有20-60%的BRAF V600E突变,这部分患者可以考虑使用维罗非尼。
胚胎发育不良性神经上皮瘤(DNET)
常位于皮层,影像学多变。组织学上需与毛细胞星形细胞瘤鉴别。未见IDH突变和1p/19q缺失,常见mTOR和MAPK通路激活。
婴儿促纤维增生性星形细胞瘤/节细胞胶质瘤(DIA/DIG)
常见于2岁以内的男婴,幕上常见。典型的表现是头部增大伴囟门隆起。MRI显示肿块超过一个脑叶,呈大囊小结节。无p53突变和1p/19q缺失。GTR是标准治疗。一般不推荐放疗。
乳头状胶质神经肿瘤PGNT
中位发病年龄为23岁,肿瘤常呈半球形,主要位于颞叶。SLC44A1-PRKCA融合是PGNT的特异性特征。GTR是首选的治疗方法。
1.2 其他胶质瘤
血管中心性胶质瘤(AG)
多见于儿童和年轻人,最常见的表现是癫痫。组织学上AG同时具有室管膜和星形细胞特征。肿瘤不存在IDH或BRAF突变。GTR是推荐的治疗方法。
1.3 其他星形细胞肿瘤
多形性黄色星形细胞瘤(PXA)
多见于儿童和年轻人。切除范围与OS相关。对于MIB指数高(>5%)的残留肿瘤,可进行辅助放疗。BRAF V600E突变与更好的预后相关。
2. 非长期癫痫相关肿瘤
2.1 神经元和混合性神经元-胶质肿瘤
伴玫瑰样结构的胶质神经肿瘤(RGNTs)
可发生于四脑室、视交叉、鞍上区、松果腺和脊髓。常见于年轻女性。建议手术治疗。肿瘤发展缓慢,允许STR以缓解脑积水。
2.2 其他胶质瘤
第三脑室脊索样胶质瘤(CG)
II级肿瘤,中年女性为主。多位于第三脑室前部。推荐GTR,活检或不完全切除后可考虑辅助放疗。
星形母细胞瘤
发生在儿童和年轻人的额顶叶。影像学上呈“泡状”外观。首选GTR。
2.3 脉络丛肿瘤
脉络丛乳头状瘤(CPP)与非典型脉络丛乳头状瘤(aCPP)
主要发生在儿童,其中近一半发生于2岁以下。MRI表现为花椰菜或桑葚状病变。所有脉络膜丛肿瘤都需要进行全中枢轴检查,以排除播散。最大安全切除后预后良好。
2.4 神经元和混合性神经元-胶质肿瘤
小脑发育不良性神经节细胞瘤(Lhermitte Duclos病)
主要发生在年轻人。MR呈“虎纹叶状”(图4E-H)。单独的影像学检查即可作出诊断。手术是首选的治疗方法,GTR困难,可能需要在最大限度的安全肿瘤切除前进行分流手术。
中枢神经细胞瘤(CN)
起源于透明隔和侧脑室壁的II级肿瘤。平均发病年龄为34岁。在影像学上,CN表现为一个边界清楚的高密度肿块,临近侧脑室,靠近门氏孔。30-50%的患者可实现GTR。对于非典型肿瘤和不完全切除后,建议使用辅助放疗。
脑室外神经细胞瘤(EVN)
在亚洲人群中更为常见。通常边界清楚。无IDH突变和1p/19q共缺失。治疗首选GTR。
小脑脂肪神经细胞瘤
该肿瘤由不同程度的脂化神经细胞组成,它主要发生在30岁以上人群。大多数肿瘤发生在小脑。GTR是首选的治疗方法,考虑到晚期复发的可能性,放疗有一定作用,但只给予后颅窝。
2.5 其他星形细胞瘤
室管膜下巨细胞型星形细胞瘤(SEGA)
SEGA是一种发生于门氏孔附近的>0.5 cm的肿瘤,最常见于20岁以下的结节性硬化症(TSC)患者。有症状或进行性增大的患者推荐手术治疗。mTOR抑制剂是≥3岁不能手术肿瘤患者的治疗选择。
2.6 间质型、非脑膜上皮肿瘤
孤立性纤维肿瘤(SFT)/血管周细胞瘤(HPC)
发生于脑膜,但SFT很少发生在侧脑室和脊髓。I级肿瘤以前诊断为SFT,II级肿瘤诊断为HPC,III级肿瘤诊断为间变性HPC。GTR是首选的治疗方法。II-III级肿瘤的复发率较高,辅助放疗可改善PFS,但不能改善OS。
血管母细胞瘤
与von Hippel-Lindau综合征有关,通常发生在20-40岁的患者。最常见的部位是后颅窝。在影像学上,肿瘤包括囊肿和囊壁,除壁结节外,囊壁其余部分不强化。标准治疗是GTR。
【娄淼 王樑】
MGMT启动子甲基化水平可指导胶质母细胞瘤的治疗
MGMT promoter methylation status testing to guide therapy for glioblastoma: refining the approach based on emerging evidence and current challenges
Alireza Mansouri ; Laureen D Hachem ; Sheila Mansouri ; Farshad Nassiri ; Normand J Laperriere ...
Neuro-Oncology, Volume 21, Issue 2, 14 February 2019, Pages 167–178, https://doi.org/10.1093/neuonc/noy132
针对MGMT启动子甲基化水平的是否有准确且可重复的检测方法和确切的阈值,尤其是不同实验室之间检测方法的差异对于最终的检测结果难以达成共识,2018年12月,Neuro-Oncology杂志发表了来自加拿大多伦多大学(University of Toronto)的Alireza Mansour和Laureen D. Hachem教授团队关于“根据MGMT启动子甲基化水平可指导胶质母细胞治疗”的荟萃分析研究,总结比较不同的检测方法,提出明确模棱两可的MGMT启动子甲基化水平的新策略。
作者通过汇总8个利用不同方法学的III期临床试验明确了MGMT启动子甲基化状态在胶质瘤的诊断和患者预后的重要作用;作者分别比较了MSP、焦凝酸测序、HRP、MS-MLPA、多重连接探针扩增技术(MS-MLPA)、免疫组化(IHC)以及Infinium Methylation EPIC BeadChip五种测序方法针对MGMT启动子甲基化水平测序的优缺点,作者认为简单的定性测序由于不能设定安全系数及评估甲基化程度而不如定量测序。目前的测序方法都有局限性,作者认为需进行随机前瞻性研究探索最佳的测序方法。在临床运用中应结合MGMT启动子甲基化水平、相关分子标志物和其它临床因素选择治疗方案,提高治疗的有效性和安全性。
【胡荣】
METADATA ANALYSIS/REVIEW
胶质瘤扩大切除的Meta分析
Supratotal resection in glioma: a systematic review
Charles N de Leeuw ; Michael A Vogelbaum
Neuro-Oncology, Volume 21, Issue 2, 14 February 2019, Pages 179–188, https://doi.org/10.1093/neuonc/noy166
胶质瘤是成人最常见的原发性恶性脑肿瘤,通常难以治愈。以往的研究发现在远离MRI成像异常的部分仍有小部分胶质瘤细胞存在,这部分肿瘤细胞可能与肿瘤复发有关,来自美国凯斯西储大学医学院的Charles N. de Leeuw 和Michael A. Vogelbaum 通过Meta分析发现,在胶质瘤手术中,有针对性的对超过MRI-T1增强成像和T2-Flair成像显示异常的部分进行扩大切除能延长胶质瘤患者总生存期和无进展生存期。
作者回顾性分析了符合要求的7项研究报告论文,包含492例胶质瘤患者,其中51例高级别胶质瘤患者和37例低级别胶质瘤分别接受了扩大切除术。将KPS评分、总生存期、无进展生存期、术后神经功能缺损状态以及肿瘤间变性转化作为主要评价指标。作者通过该研究发现,扩大切除可达到延长患者总生存期和无进展生存期的目的,但可能会造成功能损伤,因此配合先进手术设备提高肿瘤的定位有利于胶质瘤扩大切除术更安全更彻底的进行。作者认为下一步需要开展前瞻性多中心研究,以便进一步论证胶质瘤扩大切除术的利弊。
【胡荣】
BASIC AND TRANSLATIONAL
INVESTIGATIONS
5-Aza联合替莫唑胺通过去甲基化及表观遗传学修饰来抑制IDH1突变型胶质瘤的生长
Demethylation and epigenetic modification with 5-azacytidine reduces IDH1 mutant glioma growth in combination with temozolomide
Alex Shimura Yamashita ; Marina da Costa Rosa ; Alexandra Borodovsky ; William T Festuccia ; Timothy Chan ...
Neuro-Oncology, Volume 21, Issue 2, 14 February 2019, Pages 189–200, https://doi.org/10.1093/neuonc/noy146
异柠檬酸脱氢酶(IDH)突变发生于大部分II-III级胶质瘤和几乎全部的继发胶质母细胞瘤,胶质瘤的进展可起因于病理性产生D-2-羟基戊二酸IDH1/2的突变,该突变可导致基因组的高甲基化以及肿瘤启动基因的表观遗传学紊乱。本研究通过IDH1突变和野生型细胞系、病人源性异种移植及动物模型,从体内外探索5-Aza联合替莫唑胺对IDH1突变型胶质瘤细胞增殖能力及小鼠动物模型生存期的影响。结果显示:经5-Aza处理后可显著降低胶质瘤细胞的增殖能力,同时促进胶质纤维酸蛋白质(GFAP)基因的表达。同时在BT142 IDH1突变的小鼠动物模型中发现:相比对照组,5-Aza联合替莫唑胺可以显著缩小小鼠的肿瘤体积,同时明显延长小鼠的生存期,但是在IDH1野生型的小鼠模型中未得出此结果。综上所述,5-Aza联合替莫唑胺可以显著改善IDH1突变型胶质瘤的预后。
![]()
【梁庭毓、游赣】
胶质瘤进化过程中性别依赖的突变克隆性差异
Sex difference of mutation clonality in diffuse glioma evolution
Hongyi Zhang ; Jianlong Liao ; Xinxin Zhang ; Erjie Zhao ; Xin Liang ...
Neuro-Oncology, Volume 21, Issue 2, 14 February 2019, Pages 201–213, https://doi.org/10.1093/neuonc/noy154
既往有研究报道性别差异在胶质瘤发病率和预后中的差别,但是没有研究深入探索其中的原因,这种性别差异可能是在肿瘤进化过程中出现的。本研究依托来自TCGA的600例胶质瘤患者的基因框架结构去探索性别之间的克隆状态差异。在女性胶质瘤患者中,总的突变率和亚克隆突变率都明显升高,主要是因为X染色体的突变。像CDH18和ATRX等成熟的突变都具有性别差异。在TCGA前神经元型、神经元型、经典型及IDH1野生型亚组中,女性患者亚克隆比例明显高于男性患者。经过临床可监控基因的分析发现丝裂原活化蛋白激酶信号通路的相关基因更容易在女性患者中发生突变,相反地,受体酪氨酸激酶信号通路相关基因突变更倾向发生于男性低级别胶质瘤患者中。综上所述,在本研究入组的患者中存在许多与性别有关的突变(包括不同的亚克隆突变数及不同基因的克隆),本研究结果提示在胶质瘤的诊疗中,性别是一个重要的参考指标。
![]()
![]()
【梁庭毓、游赣】
DNA甲基化检测是儿童Wnt活化型髓母细胞瘤分子诊断的一种新方法
DNA methylation profiling is a method of choice for molecular verification of pediatric WNT-activated medulloblastomas
Andrey Korshunov ; Felix Sahm ; Olga Zheludkova ; Andrey Golanov ; Damian Stichel ...
Neuro-Oncology, Volume 21, Issue 2, 14 February 2019, Pages 214–221, https://doi.org/10.1093/neuonc/noy155
Wnt活化型髓母细胞瘤(WNT activated medulloblastoma, WNT MB)好发于儿童和青少年,占髓母细胞瘤总数的10%~15%,预后较好。这部分患者危险性较低,部分专家认为WNT MB明确诊断后,只需进行常规术后化疗或减量放疗即可获得良好的预后。然而,尽管WNT MB存在β-catenin核表达、CTNNB1基因突变、 6号染色体呈单体型这些分子特征,但是,对这类肿瘤的诊断尚没有快速、可行的方法。本研究分析了作者所在单中心的78个WNT MB样本,进行全基因组DNA甲基化检测和特定位点的二代测序,拟阐明Wnt-MB分子诊断的最佳方法。作者发现DNA甲基化对于Wnt-MB分子诊断具有重要意义,β-catenin免疫组化、CTNNB1突变分析和6号染色体单体的检测不能诊断所有的Wnt-MB,生存预后分析显示WNT型髓母细胞瘤采用减量放疗方案对患者的生存期并没有影响。仅有1例患者因肿瘤局部复发而死亡,且最终病理证实为胶质母细胞瘤。总之,DNA甲基化可以作为一种新方法用于WNT MB的分型和肿瘤复发的明确诊断,采用减量放疗方案能够使WNT MB患者受益。
【孙国柱、杨建凯】
HGF靶向治疗敏感的胶质母细胞瘤存在的基因和分子学特征:HGF-MET信号轴是GSC侵袭的关键因素
Identification of genomic and molecular traits that present therapeutic vulnerability to HGF-targeted therapy in glioblastoma
Jason K Sa ; Sung Heon Kim ; Jin-Ku Lee ; Hee Jin Cho ; Yong Jae Shin ...
Neuro-Oncology, Volume 21, Issue 2, 14 February 2019, Pages 222–233, https://doi.org/10.1093/neuonc/noy105
Neuro Oncol. 2019 Feb, 21(2):222–233, PMID: 29939324
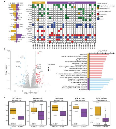
肝细胞生长因子(hepatocyte growth factor, HGF)介导信号通路的异常激活与肿瘤发生、进展和治疗抵抗密切相关。近些年,针对HGF的靶向治疗开展了大量的临床研究,但是,有关HGF靶向治疗的临床试验结果却令人失望。于是,对患者的进一步基因分层呈现出明显的必要性。本研究作者对胶质母细胞瘤来源的干细胞进行了一系列体内和体外实验,以评估HGF中和抗体YYB-101的治疗效果。并通过基因组和转录组分析,进一步明确HGF靶向治疗敏感的基因和分子特征。结果显示:在胶质母细胞瘤患者中,与肿瘤侵袭、进展和不良预后相关的基因主要包括MET、KDR和SOX3,而HGF-MET信号轴是胶质瘤干细胞(GSC)侵袭的关键决定因素,HGF表达情况与间充质表型和免疫细胞富集存在着显著相关性。总之,该研究得出MET基因表达上调对间充质细胞表型、HGF介导的治疗反应至关重要,这为临床评估HGF靶向治疗效果提供了一个重要依据。
![]()
上图:YYB-101治疗敏感和不敏感肿瘤的基因和转录组学特征。
【王玉保、杨建凯】
CLINICAL INVESTIGATIONS
脑膜瘤接受治疗反应性的评价- 利用一维、二维、和三维体积测量的影像学指标定义治疗反应性和肿瘤进展
Response assessment of meningioma: 1D, 2D, and volumetric criteria for treatment response and tumor progression
Raymond Y Huang ; Prashin Unadkat ; Wenya Linda Bi ; Elizabeth George ; Matthias Preusser ...
Neuro-Oncology, Volume 21, Issue 2, 14 February 2019, Pages 234–241, https://doi.org/10.1093/neuonc/noy126
脑膜瘤是成人患者中最常见的原发脑肿瘤,由于其生长缓慢,形状不规则,因此,一直缺乏明确的标准评价治疗的有效性,使得相关临床研究面临挑战。本研究回顾了多中心的数据,收集了93名复发脑膜瘤患者接受化疗后的临床和影像学随访资料。利用一维、二维、和三维体积测量的方法,确定了所有患者接受治疗后6个月以及12个月时MRI上测量指标的变化,将不同水平的影像学变化指标作为定义治疗反应性和肿瘤进展的标准,并分析了不同标准与患者总生存率之间的关系。研究发现,将接受治疗后6个月时三维体积测量指标增加40%,与接受治疗后12个月时一维测量指标增加10mm,定义为肿瘤进展,这两项标准与患者总生存率高度相关。而利用任何方法任何水平的影像学变化指标定义肿瘤缩小(即治疗反应性),都与病例组的总生存率无显著相关关系。三维体积测量的影像学指标定义得到的肿瘤进展标准,与患者的总生存率有更好的相关关系。
【葛顺楠】
肿瘤大小和放射剂量决定中小尺寸脑转移瘤接受立体定向放射治疗的预后
Outcomes following stereotactic radiosurgery for small to medium-sized brain metastases are exceptionally dependent upon tumor size and prescribed dose
Fabio Y Moraes ; Jeff Winter ; Eshetu G Atenafu ; Archya Dasgupta ; Hamid Raziee ...
Neuro-Oncology, Volume 21, Issue 2, 14 February 2019, Pages 242–251, https://doi.org/10.1093/neuonc/noy159
脑转移在癌症患者中具有20-40%的发生率,近年来,立体定向放射治疗(SRS)被推荐作为不需要接受手术切除的脑转移患者的重要治疗手段。在处理一些特殊部位肿瘤,例如语言区转移瘤时,如何在降低放射性损伤(剂量不能过高)的同时,获得对肿瘤组织最好的控制(剂量要足够高),是优化脑转移瘤SRS治疗方案的关键。研究回顾了本中心2008年至2017年之间接受SRS治疗的所有脑转移瘤患者,通过COX回归、单因素和多因素相关分析,确定了能够决定SRS治疗脑转移瘤局部控制失败率(LF)与放射性坏死发生率(RN)的因素。结果发现:放射剂量〉21Gy的患者,其2年的LF显著低于放射剂量<15Gy的患者,但RN无显著差异(图1)。多因素分析结果显示放射剂量<15Gy、以及肿瘤直径〉1cm,分别与更高的LF和RN相关。对于直径<1cm的肿瘤,放射剂量〉21Gy与放射剂量<15Gy在LF和RN方面无显著差异。对于直径〉1cm的肿瘤,与放射剂量<15Gy相比,放射剂量〉21Gy可以显著降低LF但同时不增加RN(图1)。结论:肿瘤大小和放射剂量决定中小尺寸脑转移瘤接受立体定向放射治疗后的LF和RN,对于语言区转移瘤,我们推荐将放射剂量提高到〉21Gy。
![]()
图1 局部控制失败(LF,local failure)与放射性坏死(RN,radionecrosis)的总体累积发生率。A 不同放射剂量之间LF的比较;B不同放射剂量之间RN的比较;C 不同病灶大小之间LF的比较;D 不同病灶大小之间RN的比较。
【葛顺楠】
PEDIATRIC NEURO-ONCOLOGY
mTORC1抑制剂耗竭谷胱甘肽并与卡铂发挥协同治疗小儿低级别胶质瘤的作用
Inhibition of mTORC1 in pediatric low-grade glioma depletes glutathione and therapeutically synergizes with carboplatin
Brad Poore ; Ming Yuan ; Antje Arnold ; Antoinette Price ; Jesse Alt ...
Neuro-Oncology, Volume 21, Issue 2, 14 February 2019, Pages 252–263, https://doi.org/10.1093/neuonc/noy150
Neuro Oncol. 2019 Feb 14;21(2): 252–263.
小儿低级别胶质瘤(Pediatric low-grade glioma,pLGG)通常对卡铂等一线治疗有反应,但超过50%肿瘤患者最终需要额外的治疗。研究发现pLGG中常出现哺乳动物雷帕霉素靶蛋白(mTOR)激活,由此出现新的治疗思路。作者旨在确定卡铂是否与依维莫司(mTOR复合物1抑制剂)具有协同作用。结果表明卡铂在4种pLGG细胞系中均与依维莫司有协同作用(combination index <1 at Fa 0.5),在抑制体内肿瘤生长方面具有优越性。与单独的任一种药剂相比,联合治疗增加了细胞凋亡水平以及γ-H2AX磷酸化。结论:在pLGG模型中,卡铂和依维莫司联合治疗有效地诱导细胞死亡和减缓肿瘤生长。其机制为依维莫司减少了细胞内可利用谷胱甘肽,减缓卡铂的解毒代谢,并诱导了DNA损伤和细胞凋亡的增加。
【杨志荣】
NEUROIMAGING
胶质母细胞瘤的多模态成像亚区:对总体生存的影响
Multimodal imaging-defined subregions in newly diagnosed glioblastoma: impact on overall survival
Flóra John ; Edit Bosnyák ; Natasha L Robinette ; Alit J Amit-Yousif ; Geoffrey R Barger ...
Neuro-Oncology, Volume 21, Issue 2, 14 February 2019, Pages 264–273, https://doi.org/10.1093/neuonc/noy169
Neuro Oncol. 2019 Feb 14;21(2): 264–273.
胶质母细胞瘤是异质性浸润性脑肿瘤,对其治疗处理大部分是在对比增强区域。在一项研究中,作者综合传统MRI、DWI、PET来研究胶质瘤亚区和评估它们潜在的预后价值,总共观测115 MRI/PET定义亚区。在对比增强肿瘤中,大部分肿瘤不仅显示高-AMT摄取(T/N ratio > 1.65, N = 27),同时也有低摄取区域(N = 21)。高AMT摄取区域常超过对比增强区域 (N = 25),并且与低ADC相关(r = −0.40, P = 0.05)。在对比增强肿瘤亚区,高AMT摄取对总生存期有强大的预后价值(HR: 7.83; 95% CI: 1.98–31.02, P = 0.003),且独立于临床和生物预后变量。未切除的高AMT摄取亚区预测了10名治疗后患者,在PET下肿瘤进展的部位。作者得出结论:MRI对比增强肿瘤亚区中的高色氨酸摄取值是预示较长总体生存期的强大且独立有效的影像标志物。
【杨志荣】
动态18 F-FET PET是Gd-阴性胶质瘤影像诊断的有力标志物
Dynamic 18 F-FET PET is a powerful imaging biomarker in gadolinium-negative gliomas
Mathias Kunz ; Nathalie Lisa Albert ; Marcus Unterrainer ; Christian la Fougere ; Rupert Egensperger ...
Neuro-Oncology, Volume 21, Issue 2, 14 February 2019, Pages 274–284, https://doi.org/10.1093/neuonc/noy098
Neuro Oncol. 2019 Feb 14;21(2): 274–284 (PMID: 29893965)
钆(Gd)阴性的神经胶质瘤在诊断方法和治疗上,目前仍是挑战。在一项98个肿瘤患者的研究中,研究者通过18 F-FET PET定位活检,采用时间-放射性活动度曲线(time activity curve,TAC)升高或降低来评估肿瘤状况。研究发现TAC呈现均匀增加、混合、均匀减少三种模式,其达峰时间(time to peak,TTPmin)显示为最长、居中、最短,其相应的5年生存率分别为85%、47%、19% (P < 0.001)。TAC定性和定量结果高度相关(P < 0.0001)。同时,在IDH突变型肿瘤中,TTPmin更长。结果在生物模型和影像模型中得以验证。在生物模型中,WHO肿瘤分级(P < 0.0001)和IDH类型(P < 0.001)均是生存率预测因素。TAC均匀增加/减少的结果基本相同:TTPmin>25min/TTPmin≤25min和IDH突变型II型/IDH野生型胶质瘤;TAC混合型肿瘤的结局,均符合居中型TTPmin (>12.5 min and ≤25 min)和IDH突变型,III级胶质瘤。结论:TAC可作为肿瘤等级和IDH状态之外的强大生物标志物。
【杨志荣】





