由于放疗可诱导肿瘤DNA的损伤,作者推断IDH1突变引发肿瘤的放疗抵抗。通过构建小鼠原位移植模型,进行放疗诱导肿瘤DNA损伤的临床前研究,发现放疗并不增加含有IDH1突变小鼠的生存时间。
——摘自文章章节
【Ref: Núñez FJ, et al. Sci Transl Med. 2019 Feb 13;11(479). pii: eaaq1427. doi: 10.1126/scitranslmed.aaq1427.】
研究背景
异柠檬酸脱氢酶1(IDH1)突变是胶质瘤的常见变异,与患者有较好的预后相关。IDH1突变往往也与ATRX、TP53失活共存。胶质瘤的分子诊断也依赖这些突变。美国密歇根大学医学院神经外科的Felipe J. Núñez等发现,IDH1除对代谢和表观遗传学作用外,突变型IDH1还有助于通过加强对DNA损伤反应,来维持肿瘤中的基因组稳定性。这一发现可解释为什么IDH1突变型肿瘤患者的肿瘤对辐射的敏感性低于其它类型神经胶质瘤,但是却能获得更好的生存优势。研究结果发表在2019年2月的《Science Translational Medicine》在线。
研究方法
研究者首先构建一种基因编辑的小鼠模型,其含有隐匿的IDH1 R132H,TP53和ATRX失活突变,并激活NRAS G12V。作者验证了IDH1突变抑制胶质瘤的细胞分化,相对地延长了小鼠生存期。基因富集分析显示,突变型IDH1下调的基因中包含olig2和mbp(图1)。
![]()
图1. IDH1突变抑制细胞分化。
研究结果
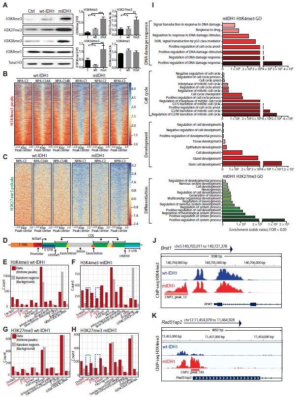
接着,研究发现,突变型IDH1显著增加H3组蛋白的甲基化。ChIPseq的结果提示高甲基化信号主要富集于转录起始位点、5’非转录区和第一个外显子区域,说明IDH1参与表观遗传调控。通过分析高甲基化信号富集的基因区域,作者认为这类基因集中在DNA损伤修复、细胞周期和细胞发育阶段(图2)。RNA测序结果也证明这点,IDH1突变影响DNA损伤修复相关基因的表达。
![]()
图2. IDH1突变增加组蛋白H3的甲基化,并与DNA损伤修复有关。
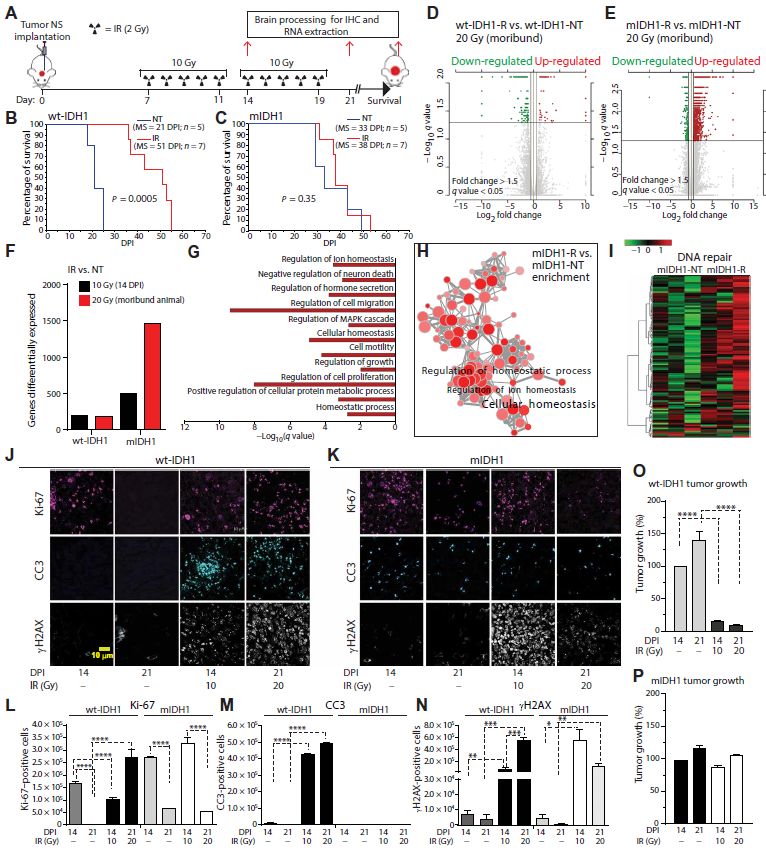
由于放疗可诱导肿瘤DNA的损伤,作者推断IDH1突变引发肿瘤的放疗抵抗。通过构建小鼠原位移植模型,进行放疗诱导肿瘤DNA损伤的临床前研究,发现放疗并不增加含有IDH1突变小鼠的生存时间。RNA测序结果提示IDH1突变造成基因差异表达,影响细胞增殖、细胞迁移等(图3)。
![]()
图3. IDH1突变诱导活体内的放疗抵抗。
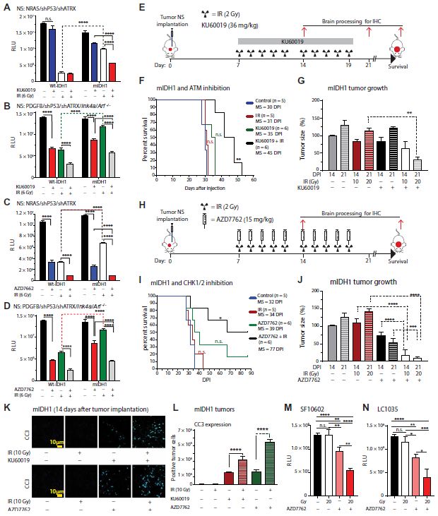
最后,作者为进一步验证其假设,在体外和体内动物实验中,使用DNA损伤修复的关键激酶--ATM激酶抑制剂。结果显示,在IDH1突变型的肿瘤中应用ATM抑制剂可以有效提升肿瘤细胞对放疗的敏感性(图4)。
![]()
图4. 抑制DNA损伤修复通路可以逆转IDH1突变诱导的放疗抵抗。
结论
综上所述,作者进行一系列体外和体内的实验,证明IDH1突变型胶质瘤通过H3组蛋白甲基化对DNA损伤通路进行调控,从而产生放疗抵抗。通过应用ATM激酶抑制剂可以有效逆转IDH1突变造成的放疗抵抗,有助于IDH1突变型患者延长生存时间。




