一、卒中与抑郁:关注度严重不足

一百多年前,精神病学家就发现卒中后抑郁,但引起大家的重视是近几年的事,直到2016年美国心脏协会联合美国卒中协会才首次制定并发表卒中后抑郁的共识声明,有了一个统一的声音。
抑郁症,可表现为一系列抑郁症状和相应躯体症状的综合征。卒中后抑郁(post-stroke depression,PSD)特指发生于卒中后,是卒中后常见且可治疗的并发症之一,如未及时发现和治疗,将影响卒中后患者神经功能的恢复和回归社会的能力。

1
卒中与抑郁,一对双生花!
卒中和抑郁,相伴相生!卒中后可伴生抑郁,而抑郁也可直接引发卒中,相互促进。流行病学资料显示,PSD在卒中后5年内的综合发生率为31%;PSD可以发生在卒中后急性期(<1个月),中期(1~6个月)和恢复期(>6个月),发生率分别为33%、33%和34%,且在卒中康复过程中约有19.3%的卒中患者诊断为重度抑郁。而抑郁的发病率在出血性脑卒中和缺血性脑卒中中无显著差异。
2
卒中后抑郁,不仅发病率非常高,而且危害严重!
PSD与卒中的不良预后密切相关,它不仅可导致住院时间延长,神经功能恢复障碍,独立生活能力更加丧失,甚至可以导致死亡率升高。
卒中后患者回归社会的能力不仅与脑损害后神经功能缺陷、肢体残疾程度相关,也与患者抑郁状态和程度密切相关。大量证据证明卒中后残疾的严重程度和抑郁程度相关。PSD会严重损害患者的日常生活能力,在相似的卒中程度下,PSD较非PSD患者的日常生活能力显著下降,且表现出更严重的残疾程度。同时PSD可能加重卒中患者认知功能的损害。PSD影响患者卒中后功能预后以及社交功能,多项研究发现PSD增加卒中患者的自杀观念以及短期(12~24个月)和长期(5~10年)的致死率。
PSD的危害包括:
死亡风险增加:PSD可使死亡风险增加50%;
致残率增加:PSD患者5年期间伴发焦虑、残疾风险增高,生活质量降低;
卒中复发增多:PSD患者卒中复发风险为无PSD患者的1.49倍;
卒中认知损害加重:PSD患者存在认知程度的损害。
抑郁是卒中患者面对的另一个黑洞。帮助卒中患者康复是降低脑卒中致残的关键,而卒中后抑郁(PSD)是卒中康复过程中最大的障碍,因此我们不仅要关注,更要重视:PSD的预防、早期识别、早期诊断、及时干预,神经相关学科医生责无旁贷!

二、卒中伴发抑郁的诊断

PSD的临床表现多种多样,一般分为核心症状和非核心症状。
PSD的核心症状:
①大部分时间内总是感到不开心、闷闷不乐,甚至痛苦。
②兴趣及愉快感减退或丧失,对平时所爱好、有兴趣的活动或事情不能像以往一样愿意去做并从中获得愉悦。
③易疲劳或精力减退,每天大部分时间都感到生活枯燥无意义,感到度日如年;经常想到活在世上没有什么意义、甚至生不如死;严重者有自杀的倾向。
PSD的非核心症状:
①生理症状,如体重减轻、入睡困难、眠浅多梦、易惊醒和早醒、不明原因疼痛、食欲减退或亢进、性欲减退等;
②可伴紧张不安、焦虑和运动性激越等;
③其他症状,如犹豫不决、自我评价降低,自责,自罪,无价值感,自杀和自伤,注意力下降。
此外,PSD还具有如下临床特点:
①患者一般并不主动叙述或掩饰自己情绪的不良体验,而多以失眠、疼痛、消化道症状、流泪、遗忘等躯体症状为主诉;
②有些表现为依从性差,导致卒中症状加重或经久不愈;
③由于PSD患者常伴随一定的认知功能损害,可表现为执行功能减退、记忆力下降、注意力不集中等;
④PSD患者的抑郁症状多为轻中度抑郁,常伴发焦虑或者躯体化症状。
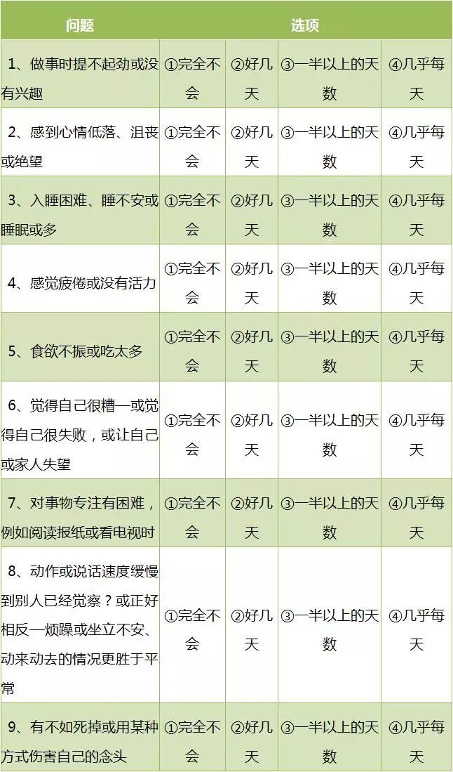
“90秒四问提问法”及PHQ-9等简便易行的问卷可以用来筛选可能的抑郁患者。

患者健康问卷-9项(Patient Health Questionnaire,PHQ-9)量表。

量表

若“90秒四问题提问法”的回答均为阳性,或PHQ-9量表的前两项(①做什么事都没兴趣,没意思;②感到心情低落,抑郁,没希望)回答为阳性,则需要使用抑郁症状评估量表进一步评估抑郁严重程度。

三、卒中后抑郁的处理

对PSD,应综合运用药物治疗、心理治疗和康复训练等多种治疗手段,以期达到最佳的治疗效果。治疗中应充分遵循个体化治疗的原则。
1药物治疗
主要包括选择性5-羟色胺再吸收抑制剂(SSRI类药物)和5-羟色胺去甲肾上腺素再摄取抑制剂(SNRIs)类药物。前者为目前一线抗抑郁药,其作用机理:可以选择性抑制突触前5-HT能神经末梢对5-HT的再摄取而产生疗效;临床代表性的药物包括舍曲林、艾司西酞普兰、西酞普兰、氟西汀、氟伏沙明、帕罗西汀。后者作用机理:具有5-HT和NE双重再摄取抑制作用;代表药物:文拉法辛(常规剂量75-225mg/d)和度洛西汀(常规剂量60-120mg/d);禁忌:过敏,有癫痫症的患者慎用,或服用MAOIs。还有NE及特异性5 -HT能抗抑郁剂和三环类抗抑郁剂。
2心理治疗
所有卒中患者都应获得个体化的心理支持和健康教育;PSD症状较轻且不伴认知与交流障碍者可考虑单一心理治疗;症状较重严重影响卒中康复、日常生活及社会功能者、心理治疗疗效不佳者,可考虑药物治疗和(或联合心理治疗);用药依从性差、药物应答不良或不宜药物治疗的PSD患者,可考虑:认知行为治疗(CBT)、动机性访谈、问题解决疗法(PST);其他辅助治疗手段如音乐、放松训练、冥想、锻炼等也可尝试。
四、卒中后抑郁的预防

卒中后抑郁,预防更重要。目前8个试验,多篇Meta分析提示药物治疗(特别是SSRI类抗抑郁药)对于预防PSD的发生有效。而心理治疗因试验较少,目前研究提示心理治疗可能有助于预防PSD。

五、反思

抑郁问题其实很普遍,我们该如何应对?
全球抑郁症患者达3.5亿人中国抑郁症患者高达9000万!而且,每100个抑郁症患者中,竟然就有65个左右的人萌生过自杀的念头!抑郁症,有点像精神上的感冒!其实抑郁症离我们很近,大家熟知的有张国荣、崔永元、憨豆先生、梵高、海明威、三毛、阮玲玉、梦露......
另外还有一位大家熟知的物理学家张首晟,于2018年12月1日去世,终年55岁。人们一度将其与孟晚舟事件放在一起,认为这是阴谋论,但后来显示的真实原因是张教授在创投界失败,直接导致抑郁,以及抑郁之后自杀。作为斯坦福大学终身教授、美国科学院院士、中科院外籍院士,因为在量子自旋霍尔效应和拓扑绝缘体领域的贡献,张首晟几乎拿了物理学领域的所有奖项,一度被称为中西合璧的完美人生。
1
失败就一定会导致抑郁吗?哪一类人容易出现这种情绪低落?
他作为斯坦福大学任终生教授,诺贝尔物理奖指日可待。他却在这个人生巅峰时刻,走向创投领域,一度也很成功,可当比特币让很多投资者颗粒无收时,教授也未能幸免。教授是一位爱惜名誉胜过自己身体的人,一个完美主义者,一度被捧为人生赢家,其反面是抗压能力不强,最后被突然出现的波折打倒。从这里我们可以了解,选择很重要,一个领域的成功并不意味着可以被移植到其它领域(尤其是高风险的投资领域),人要知道自己的边界,同样完美主义也是要害之一,知足常乐,接受自己的不完美也是一种积极的方式。
2
其实卒中对一个人的打击,同样重大。
肢体残疾或语言障碍,意味不能或难以进入正常的社会生活,变成一个没用的人或需要别人帮助的人,工作和社交需要重新适应。这时情绪低落,甚至抑郁会自然发生。面对抑郁,这几点很重要:学会放松、培养自信、积极入世、养成良好生活习惯、尽量多参加一些活动、及时肯定自己、行为上的干预。当然除了接受卒中现实、积极面对、重新出发外,更应主动预防卒中的发生。

作为卒中医生,每天关注的是如何治疗卒中这个疾病本身,但卒中后并发的心理障碍---抑郁症,同样需要我们的关注;作为卒中家属和患者,除了要关注卒中带来的神经功能障碍外,也同样需要关注心理状态,积极适应,回归社会。
参考:中国医师协会神经内科医师分会神经心理与情感障碍专业委员会2016年发布的《卒中后抑郁临床实践的中国专家共识》





