随着动脉内取栓技术的推广应用,同时需要专业和成熟的围手术期及取栓术后的管理措施来管理这些复杂患者。行动脉内取栓术后还是有大部分患者不能达到功能独立或生存,明确可能提高功能预后的治疗因素非常重要。 ——摘自文章章节![]()
![]()
【Ref:Jadhav AP, et al. Stroke. 2018;49:00-00. DOI: 10.1161/STROKEAHA.118.021640.】
随着缺血性卒中动脉内治疗的预期和观察效果明显提高,多项循证证据推动这项治疗方式成为标准的治疗方式。同时,大家意识到良好的结果依赖疾病治疗的全程,包括第一时间医疗联系,院前识别,首诊医院治疗,院间转运,目的医院的治疗,术前计划,血管再通,取栓术后管理和康复。这篇综述我们主要关注取栓术后患者的管理。尤其是关注术前、术中、术后管理中出现的常见且严重的并发症。(见下图)

1 血管内取栓术患者的关键问题
取栓术后并发症可能源于卒中本身(高血糖,体温失调,心律失常,血流动力学不稳定,误吸,呼吸衰竭和感染),也可以出现所有重症患者常见并发症,如应激性溃疡、褥疮和外周静脉血栓等。并发症也可能继发于手术相关(出血转化和恶性水肿),或直接并发症(容量超负荷,动脉穿刺部位并发症,血管穿枝损伤,血管痉挛,设备保留和血管在栓塞)。再通与否患者之间并发症可能有所区别,比如非再通患者的不良事件不是再灌注损伤,主要是梗死体积增大。患者管理的关键决策需要考虑血压参数,血糖目标,液体平衡,合并用药情况(如抗聚,抗凝和抗癫痫),外科干预的必要性和时间点(如开颅去骨瓣,脑室外引流,气管切开,和胃造瘘)。考虑到并发症多样且复杂,术后患者应安置于重症监护病房由卒中专职医护人员管理。
2 造影剂相关并发症
患者在行脑血管造影前会接受CTA检查,明确栓塞部位,了解侧枝代偿情况,评估核心梗死体积。也可能行CTP评估核心梗死体积和可挽救组织。这些检查需要注射造影剂,CTA约70ml、CTP需要80ml。转院患者需再次检查评估决定是否行血管内开通治疗。成人患者行脑血管造影使用的造影剂量较CTA和CTP均要少,而且在造影过程中使用的盐水滴注量不会造成容量超负荷。但对于心衰患者和儿童患者造影剂的量要控制。
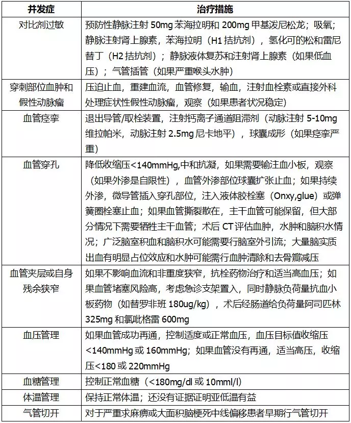
患者对碘造影剂发生过敏反应发射率为1%~12%,严重过敏反应仅0.01%~0.2%。预防性药物治疗可降低该不良反应,笔者通常在围手术期急诊静脉注射苯海拉明50mg和静脉注射甲基泼尼松200mg。严重反应包括严重支气管痉挛,颜面或咽喉水肿和血流动力学不稳(低血压和心动过缓或心动过速)。(下表)

造影剂肾病实际发生率较大家想象的要低的多。通常在使用造影剂24小时内出现血肌酐升高,在第3-5天达到峰值。最近数据几乎没有证据证实现代造影剂(低渗,非离子型)对需要取栓治疗的卒中患者有肾毒性。造影剂肾病可能与高龄有关。大部分伴随有其他疾病的患者,接受放射造影剂增强扫描后血肌酐升高,可能导致造影剂肾病。通常,脱水和纠正电解质失衡通常有用,极少部分患者需要透析治疗。血肌酐通常经过治疗后7至10天恢复正常。
3 动脉穿刺部位并发症
血管造影通常经股动脉穿刺途径,但是对严重股动脉病变、髂外动脉病变或主动脉弓病变的患者或导管很难到达责任血管导致穿刺到血管再通时间延长的患者,股动脉穿刺途径可能不合适,可考虑经手途径(桡动脉,肘动脉或腋动脉),尤其是椎基底动脉堵塞的患者。对于部分左侧颈动脉病变的老年,高血压患者,通过主动脉弓可能比较困难,可考虑直接颈动脉穿刺。股动脉穿刺位置过高时增加腹膜后血肿的风险(尤其是穿透血管后壁),因为后壁没有骨头做有效的压迫。低位穿刺,可能并发动静脉瘘(<0.1%)和假性动脉瘤(1%)。这些并发症通常表现为搏动性淤血和穿刺部位疼痛,肿胀。大部分并发症患者可以持续超声监测和观察,症状更重的患者可能需要注射血栓素或直接外科修复。
静脉给予抗栓或肝素的患者,穿刺部位止血可能比较困难,尤其是穿刺部位置入6F以上的鞘时。皮下淤血时需要在动脉穿刺部位近端数厘米的地方持续压迫(通常30-60分钟)或者使用血管缝合器(如6F或8F动脉缝合器)。然后根据穿刺部位出血的风险,患者需要平卧2-6小时。通常有必要纠正凝血障碍。栓塞部位需要放置支架的几率很少。血管置鞘时,穿刺或导丝可能导致血管逆向夹层。这些夹层通常无症状,可自愈,因为血流不会使夹层扩大。顺向血管夹层可能会加重并导致血管堵塞,最终肢体缺血。血栓形成或血管闭合器闭合血管不全可以导致肢体缺血。许多神经血管评估措施对于早期发现术后患者穿刺部位的并发症非常重要。
穿刺部位过高或穿透血管后壁增加腹膜后血肿的风险(<3%),早期症状包括背痛,侧腹壁皮下血肿(Grey Turner征),腹胀伴脐周瘀斑(Cullen征),低血压,心动过速。晚期并发症可能包括压力导致的骨神经病变,因为血肿在腰大肌鞘压迫股神经。这种并发症可能给卒中患者带来灾难后果,导致不能行走和影响康复。通常骨盆的普通CT扫描可以确诊。增强CT扫描或超声检查可发现假性动脉瘤或血管不规则形态。检查骨神经功能对于术后患者非常重要。处理措施首先是晶体容量复苏,必要时输血。对于血流动力学不稳定的重症患者,需要外科清除血肿和修复血管壁。外科清除或影像指导下抽吸血肿可能缓解骨神经的压迫。
动脉内取栓最严重的并发症是血管穿孔伴有血液外渗。现在有了更安全的取栓装置和创伤更少的抽吸导管,这种并发症明显降低了。在所有随机对照实验里,对于血管破裂没有明确定义,发生率约0.9%至4.9%。最近的一项对于1599例予以支架取栓患者的多中心研究表明,术中动脉破裂发生率1%,大部分血管破裂发生在远端部位(63%),死亡率高(63%)。但是仍有25%的患者可以获得理想的功能预后,这表明血管破裂不一定是灾难性的。通过控制血压,纠正凝血障碍,球囊充盈阻断破裂部位和闭塞损伤血管能有效止血。术后即刻影像学检查非常重要,评估患者是否需高渗脱水治疗,脑室外引流或开颅手术。
术中比较常见且不严重的并发症是导管或装置相关的血管痉挛。通常撤掉导管,痉挛能缓解,但偶尔需要动脉内灌注钙离子通道阻滞剂。持续性或顽固性血管痉挛伴有造影剂通过时间延长通常表明有动脉夹层。如果远端血管床血流动力学不稳定,这种夹层才需要支架置入修复。通常这种夹层仅需要术后抗血小板聚集药物及更灵活的血压控制。
血管不通或未完全开通,会导致梗死体积增大。高血压可以促进侧枝循环代偿缺血半暗带。血管再通后部分患者可能发生血管再堵塞,尤其是高凝状态或本身血管狭窄的患者。严密的频繁的神经监测在术后24至48小时对于早期发现和治疗非常重要。对于术后影像学没有出血或大梗死灶的合适患者,可以考虑即刻给予抗凝治疗。对于未治疗的自身血管狭窄的患者,应给双联抗血小板药物和适当高血压,如果临床症状波动或恶化,可以考虑急诊支架置入。
很罕见的并发症是取栓装置的断裂和留置体内。对于这些病例,首先考虑回收装置。使用回收抓捕装置可能完成体内留置装置的回收。但是,如果回收失败,术后必须抗凝。行磁共振检查前必须联系厂家,确认留置体内的装置可行MRI检查。
急性卒中患者容易出现情绪激动、不合配、吞咽困难、吸入性并发症和呼吸衰竭。目前美国心脏协会指南推荐所有急性缺血性卒中患者保持血氧饱和度>94%。对于取栓术患者的理想麻醉方式(全麻,清醒镇静或局麻)没有统一意见,一些大的单中心随机对照实验表明每种麻醉方式都是安全和可行的,并且对临床预后没有明显差异。回顾性非随机研究数据报导全麻增加患者发生肺炎的几率、延长插管时间,更差的神经功能预后(主要是诱导相关的低血压)。主张全麻的人从理论上认为可降低麻醉后患者的代谢,降低患者不适感,同时手术时能更好的掌控环境,虽然从患者预后结果来说,不知道控制环境的优势在哪。合理的治疗策略应该根据患者情况和血管内治理治疗团队决定,需要考虑患者个体差异及治疗中心专家的水平。血管再通前短暂的降低血压是有害的。术后及时拔除气管插管避免呼吸机相关性肺炎。
对于意识水平降低或内分泌紊乱(中线移位或脑干、下丘脑损伤)的患者需要早期气管插管或延长气管插管时间。这类患者早期气管切开可能获益,但这一结论仍不能确定,正在进行随机对照实验证实。
AIS患者的血流动力学参数是复杂、动态的。基线血压常常会升高,以增加缺血区的侧枝循环,高或低的基线收缩压与临床预后不好相关,适当的高收缩压是最后梗死体积增加和降低临床良好结果的独立预测因素。在MR CLEAN研究中,更高的基线收缩压与症状性颅内出血密切相关,对于动脉取栓后目标血压没有明确结论。行静脉溶栓或动脉取栓前,建议控制收缩压<185mmHg,舒张压<110mmHg。
动脉取栓术后的理想血压仍不确定。一项88例动脉取栓治疗患者的单中心研究中表明,动脉取栓术后血压波动大预示临床预后差。对于没有完全再通的患者(TICI≦2a)或仅仅接受静脉溶栓的患者,维持最高血压<180/110mmHg是合适的。对于完全再通或近乎完全再通的患者,严格控制收缩压高限160或140mmHg认为可以降低出血转化和在灌注损伤的几率。在一项对217例患者行动脉内取栓治疗的单中心研究中,取栓术后24小时最高收缩压基础上增加10mmHg,与降低患者3个月的功能预后,增加死亡率相关。取栓术后血压管理需要随机对照试验进一步研究。
对于完全或近乎完全再通患者收缩压控制160或140mmHg可能是合理的。串联病变,颅内或颅外置入支架的患者,要更加严格控制血压,避免在灌注损伤。
无论是否糖尿病患者,急性缺血性卒中后并发高血糖很常见,且与临床预后差相关。对于静脉溶栓患者,高血糖降低血管再通的几率,增加症状性颅内出血,导致临床预后差。动脉取栓患者中高血糖也与临床预后差,增加症状性颅内出血相关。
没有证据表明严格血糖控制能改善临床预后,这项研究已经在SHINE实验中进行。目前美国心脏协会指南推荐卒中发病后48小时内严格控制血糖目标值140-180mg/dl(7.0-10.0mml/l)。目前没有证据表明高血糖是动脉取栓的禁忌症。
卒中患者体温升高可以归因为高热(平衡紊乱)和发热(对病原菌的物理反应)。对于发热的患者,治疗主要是控制感染。对于高热患者,考虑中枢性或脑组织本身的损伤(刺激下丘脑和系统性炎症反应),排除发热源(感染,药物,静脉血栓)后只要控制体温。大量研究表明,高热导致差的临床预后。有害作用包括代谢增加,蛋白功能改变,神经毒性兴奋性神经递质的释放,自由基的产生。通过确认和治疗发热源,启动退热,灌注冷盐水,利用物理降温设备可以控制体温。虽然要达到合适的体温,但是亚低温对于急性卒中患者的益处仍未被证实,目前还在研究中。
取栓术后神经功能恶化可能是出血转化和占位效应。虽然动脉内取栓术后能减少最终梗死体积,但是并发的水肿需要去骨瓣减压,严密的监测对于早期识别取栓术后的患者因恶性脑水肿和占位效应导致的神经功能退化是非常必要的。极少数患者出现血管再次堵塞或新的堵塞发生,应该再次行血管影像学检查。
没有接受静脉溶栓患者动脉取栓术后行神经影像学检测的必要性和时间没有明确。在SWIFT PRIME、EXTEND-IA、REVASCAT、ESCAPE研究中,动脉取栓术组与仅接受药物治疗组间症状性出血(2.4%VS 2.8%)、脑实质血肿(9.2%VS 8%)没有差异。同静脉溶栓治疗,动脉取栓术后24小时内行影像学检查评估出血和指导抗血小板治疗或抗凝治疗时机。在某些病例,磁共振或双能CT能区分出血或碘对比剂外渗。没有出血转化的患者,推荐早期单用抗栓治疗及预防深静脉血栓。需要抗凝治疗的患者,要根据卒中病灶(主要是出血转化风险)和紧急抗凝(继发于房颤VS治疗深静脉血栓或肺栓塞)。在我们的中心,如果术后影像表明梗死体积<30cc,我们通常启动抗凝治疗。如果梗死体积30-70cc,抗凝治疗推迟2到4周;大的梗死灶(>70cc),抗凝治疗推迟4-6周。
如果并发再通后出血,首先要评估出血严重性。通用的分类表格是Heidelberg出血分类标准,它包括血管再通治疗后48小时颅脑CT或MR血肿变现:HI1(小出血点),HI2(更大的出血点),脑实质血肿(PH)1(≦30%梗死区并轻度占位),PH2(>30%梗死区并有明显占位)。首先控制血压避免血肿扩大。在笔者中心,相关影像学检查明确血肿稳定情况后,通常停用预防深静脉血栓药物24到48小时。对于符合PH1和PH2出血转化的患者,考虑使用冷沉淀和新鲜冰冻血浆加其他含有足够纤维蛋白原的血制品来逆转阿替普酶(特别是纤维蛋白原含量<100mg/dl);其他药物相关凝血机制应该针对相应的药物:血栓素前体复合物和维生素K拮抗升高国际标准化比值的华法令;鱼精蛋白中和升高部分凝血活酶时间的肝素;抗纤维蛋白溶解药物,醋酸去氨加压素,凝血酶原时复合体和抗体逆转达比加群的作用;口服Xa因子直接抑制剂(andexanet alfa)。
取栓术前接受抗栓治疗的患者并不增加症状性颅内出血的风险。如果出现出血转化并发症,停止抗血小板聚集药物治疗是合理的。在笔者中心,如果并发取栓后出血转化并且没有禁忌症,我们通常停用阿司匹林5至7天。我们应该从个体差异性考虑持续抗血小板治疗的风险与益处。比如,一个不稳定的急性冠脉综合征患者或者近期置入冠脉支架或颅内支架并伴有稳定、非症状性出血的患者,持续双抗的益处可能超过停用这些药物的理论上的坏处。目前没有证据支持输注血小板治疗抗栓药物导致的颅内出血。对于抗凝患者,取栓术后没有出血转化,不需要逆转抗凝剂。
预防误吸能有效降低吸入性肺炎的发生,特别对于那些口咽肌无力、精神萎靡的患者。经皮胃造瘘管放置和气管切开时机仍有争论。FOOD实验表明,经过鼻胃管进食的患者相比胃造瘘患者有更好的预后,说明早期胃造瘘不是有益的途径。
对于重症卒中患者,应该制定常规的治疗措施,比如质子泵抑制剂的使用(减少胃肠道应激性溃疡),预防深静脉血栓(药物预防或出血转化患者使用间断充气弹力袜),保持正常肠道功能,以及预防卒中的长效方法(治疗高血压,降低血脂,戒烟,血糖管理,生活方式咨询)。
早期神经功能改善(24小时和发病当时的NIHSS和发病时的mRS)能很好预测90天时功能预后。对于持续残疾的患者,推荐早期活动降低卒中后并发症的发生。在AVERT实验中,患者被随机分为早期、频繁、高强度的治疗相比早期、低强度的活动;早期接受康复治疗的患者死亡率没有区别,但是更低的良好预后(46%VS 50%,P=0.04)。需要进一步研究明确康复治疗的时机和强度。卒中后第二天康复治疗比第一天可能更有效。
动脉内取栓术后,预后对于指导何种药物治疗或是否需外科治疗非常重要。患者个体的目标和预期与长期独立功能预后相关。卒中取栓术后匹兹堡评分用来评估前循环大血管堵塞取栓术后3个月预后。通过计算年龄,最后梗死体积,PH1/2转化的综合得分,在介入治疗术后相对早期阶段预测3个月的临床预后。除了年龄,后循环梗死的预后似乎与梗死部位相关,而不是血栓负荷,从卒中取栓术后匹兹堡评分。椎基底动脉卒中取栓术后匹兹堡评分和其他类似的评分工具可以用来指导家庭治疗决策。
结论 随着动脉内取栓技术的推广应用,同时需要专业和成熟的围手术期及取栓术后的管理措施来管理这些复杂患者。行动脉内取栓术后还是有大部分患者不能达到功能独立或生存,明确可能提高功能预后的治疗因素非常重要。手术相关的并发症很低,但是导致灾难性结果,对于提高良好预后的严密监测是非常必要的。许多未知因素仍需进一步研究,包括取栓术后理想的血压参数和理想的血糖值。需要探讨新的治疗方式和策略预防和减轻恶性脑水肿和出血转化,尤其是对于虽然有大的核心梗死灶,但仍有可挽救组织的动脉取栓术后患者。
(复旦大学附属华东医院张颖影组稿,广州市花都区人民医院赵振林编译,上海长海医院张永巍副教授审校,《神经介入资讯》主编、上海长海医院脑卒中中心兼神经介入中心主任刘建民教授终审)






