
相比较于传统的根据术前单次血小板功能检测结果来决定是否更换抗血小板药物的做法,使用VerifyNow检测系统的药学介导的抗血小板方案是一种安全有效的方法,可以显著减少更换其它更贵的抗血小板药物的需要,降低抗血小板药物的费用。
研究背景
虽然血流导向装置(诸如,Pipeline Embolization Device,PED)在颅内动脉瘤中的应用越发广泛,但应用PED后的最佳抗血小板方案并未达成共识,是否应该进行血小板功能检测也同样存在争议。一些研究表明不同的结果,血小板功能检测存在好处、无差异或者有害的。一项国际回顾性PED(intrePED)登记研究分析指出,应用血小板功能检测增加患者致残率;最新的系统回顾表明是否进行血小板功能检测并不影响血栓事件发生率。然而,另一项多中心的研究表明,对于血小板功能检测结果提示药物敏感性差的患者,不改变患者的抗血小板药物会增加患者血栓事件发生率。
以上研究均缺少标准的抗血小板药物治疗和血小板功能检测方案,以及血栓事件并发症统一的检测手段,导致血小板功能检测在指导抗血小板方案的制定方面存在诸多争议。因此,来自美国宾夕法尼亚州Geisinger健康中心神经外科的Griessenauer CJ医生进行了一项倾向性评分匹配的队列研究,来评估重复血小板功能检测后调整抗血小板药物的药学介导的抗血小板方案对减少血栓事件的有效性和安全性,并与只进行一次血小板功能检测就更换抗血小板药物的策略进行比较。结果发表在2018年3月《Neurosurgery》在线。
研究方法
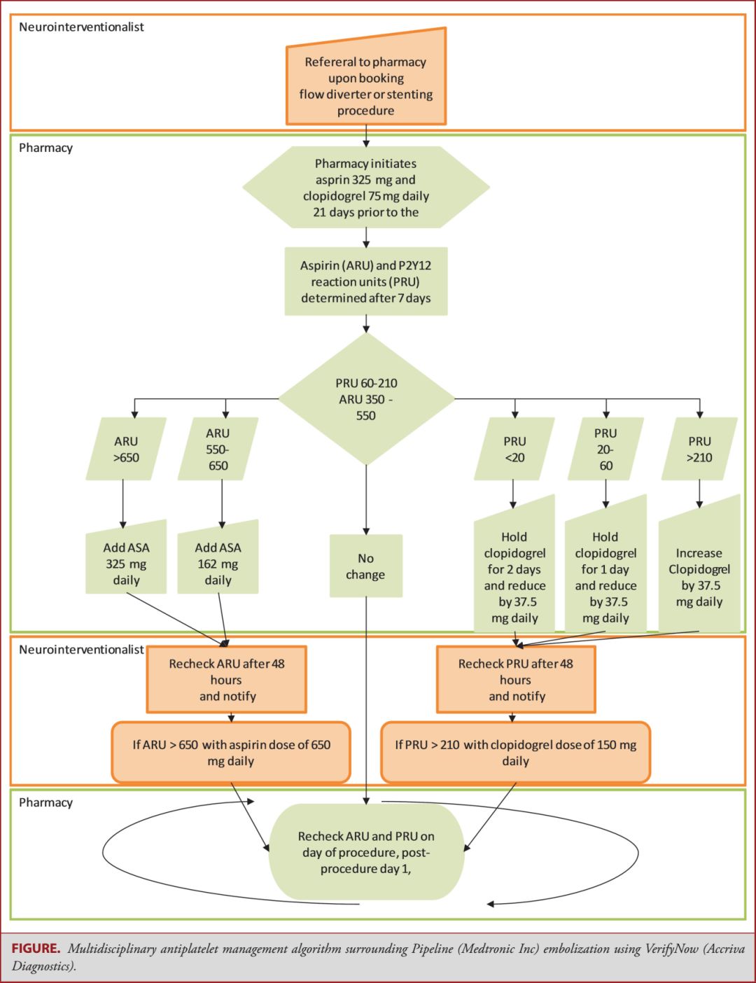
该研究回顾性分析了美国2个医学中心在2014-2017年间行PED治疗的颅内动脉瘤患者的临床资料。一线抗血小板药物包括阿司匹林和氯吡格雷。其中A医学中心使用VerifyNow检测系统对血小板功能进行重复检测后再进行抗血小板药物的调整;而B医学中心使用光学比浊法在PED治疗术前对血小板功能进行检测来决定是否更换抗血小板药物。
研究结果
A和B两个医学中心分别进行了63例和165例PED手术,基线数据的统计学分析显示,两医学中心动脉瘤位置和动脉瘤最大径存在统计学差异(P=0.002和P=0.011);A医学中心更换抗血小板药物的患者人数显著较B中心少(P<0.001);A中心具有更高的动脉瘤完全及近全栓塞率以及更长时间的影像学随访(P=0.011和P<0.001);两中心在性别、年龄、破裂状态、PED使用数量、血栓及出血并发症发生率、随访时mRS评分方面无统计学差异。倾向性评分匹配25对,配对后统计学分析显示两组患者性别、年龄、吸烟史、动脉瘤位置、破裂状态、动脉瘤最大径、PED使用数量、术后即刻栓塞结果、影像学随访时间、血栓及出血并发症发生率、随访时mRS评分无统计学差异,而A医学中心更换抗血小板药物的患者人数显著较B中心少(P<0.001),A中心氯吡格雷每日中位数使用量为75(58.9-75)mg,阿司匹林每日中位数使用量325(325-325)mg。
表1.两中心患者的临床资料

表2.倾向性评分匹配的队列(最邻近法匹配)

该倾向性评分匹配的回顾性队列研究表明,相比较于传统的根据术前单次血小板功能检测结果来决定是否更换抗血小板药物的做法,使用VerifyNow检测系统的药学介导的抗血小板方案是一种安全有效的方法,可以显著减少更换其它更贵的抗血小板药物的需要,降低抗血小板药物的费用。

图1.围绕PED的多学科抗血小板治疗执行方案(使用VerifyNow检测系统)
(复旦大学附属华东医院张颖影组稿,上海长海医院薛盖茨编译,上海长海医院赵开军副教授审校,《神经介入资讯》主编、上海长海医院脑卒中中心兼神经介入中心主任刘建民教授终审)
【Ref:Griessenauer CJ, et al. Neurosurgery 0:1–7, 2018. DOI:10.1093/neuros/nyy091】





