
今天为大家分享的是《中国颅脑创伤-神经重症病例周刊》第81期,由湖州市解放军98医院神外二科龙连圣教授团队(范顺志、王聪、施顺孝、李夏良、龙连圣)带来的:一体化救治(急救、重症监护、早期康复)成功救治重型颅脑创伤1例,文末由“神外资讯中国颅脑创伤-神经重症专家组”副组长、中华医学会创伤学分会全国委员兼神经创伤学组组长、浙江大学医学院附属第一医院神经外科急诊创伤中心主任杨小锋教授作出了精彩点评,欢迎阅读、分享。











































精彩点评
重型颅脑损伤患者的治疗涉及急救、手术、重症管理、康复等多个环节,也需要多个学科的系统联动,这也是我们在国内最早提出建立颅脑创伤一体化救治体系的原因。
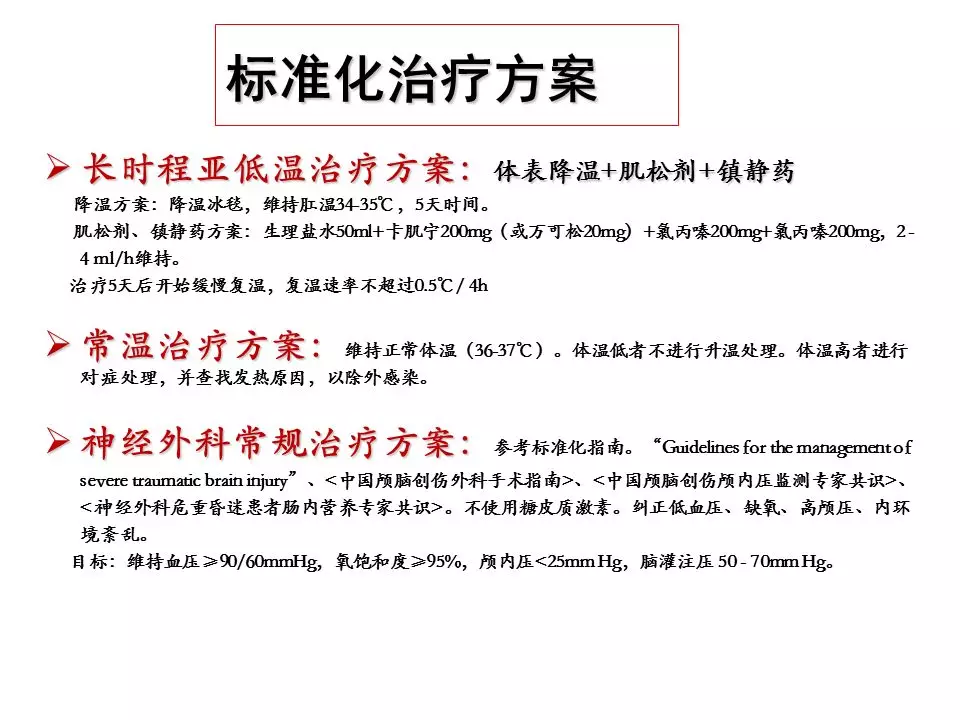
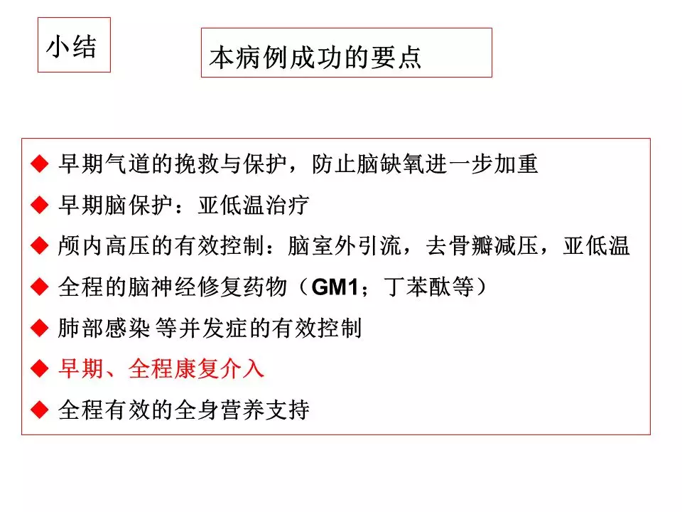
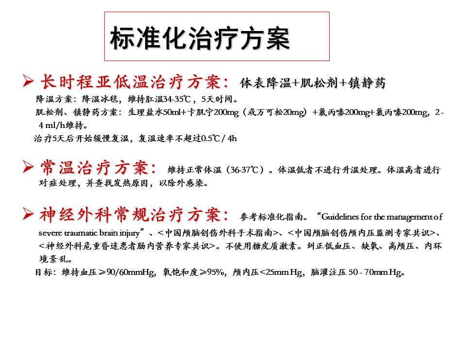
从这例成功的病例中,早期以维持脑灌注管理为核心,通过颅内压监测对ICP实施阶梯、精准地管理,从CSF引流、亚低温到去骨瓣减压最终使得患者度过了高颅压阶段。这个过程中又出现了严重的肺部感染,当然这只是重型颅脑损伤患者最常见的并发症之一,这样的患者同样容易出现深静脉血栓、消化道出血、营养失衡等等情况,这就需要神经重症团队的精细化管理,尽早预判、预防,一旦出现也要及早干预。
这例成功病例还有一个特点就是早期康复的介入。传统上我们经常认为康复应当是颅脑损伤患者在生命体征完全平稳后转入康复科或康复中心再开始,实际上神经修复的工作应当在条件允许的情况下越早介入越好。对于这个病例,还有个建议,这例患者是在伤后16天出现严重的肺部感染合并ARDS。当然,意识障碍患者的肺部感染非常常见,但是进展到ARDS可能和前期管理有一定关系,或者说也许可以做的更好。实际上对于这类并发症预防重于治疗,比如避免误吸、积极地痰液引流、早期气管切开等等,当然在这例患者在这方面的资料提供的较少,也许龙连圣主任团队已经在这些方面都做到了。
总之,神经创伤的一体化救治应当是我们日常工作中反复实践的常规,而重型颅脑创伤患者的治疗是一项系统工程,同道们任重而道远。
杨小锋 教授
浙江大学医学院附属第一医院急诊创伤中心主任
中华医学会创伤学分会委员/神经创伤学组组长

往期回顾





