【Ref: Karimy JK, et al. Nat Med. 2017 Aug;23(8):997-1003. doi: 10.1038/nm.4361. Epub 2017 Jul 10.】
脑室内出血(IVH)常常导致出血后脑积水(posthemorrhagic hydrocephalus,PHH)。目前,PHH的主要治疗方法为脑脊液分流术,但术后堵管和感染等并发症发生率较高。所以,寻找药物性治疗靶点仍是临床所急需。普遍认为,PHH的发生机制为脑脊液循环失衡,偏向于脑室系统梗阻和/或蛛网膜颗粒吸收障碍。然而,支持这一理论的基础研究证据却不多,它忽略脑脊液过度分泌对脑积水形成的影响。研究表明,在人和动物脑室内注射脑室血肿的代谢产物可引起脉络丛上皮(choroid plexus epithelium,CPE)的炎症反应和脑积水,可能是IVH后脑积水的分子机制之一。美国康涅狄格州纽黑文市耶鲁医学院神经外科的Jason K Karimy等通过研究,发现脑室出血后脉络丛上皮过度分泌脑脊液的炎症机制,文章发表于2017年7月的《Nature Medicine》在线。
在大鼠PHH模型中,作者发现IVH导致脑脊液过度分泌的分子机制为Toll样受体-4(TLR4)激活STE20相关脯氨酸丙氨酸丰富的蛋白激酶(SPAK),后者与脉络丛上皮顶端膜上的Na+–K+–Cl−共转运体(NKCC1)结合并使其磷酸化,最终激活NKCC1,引起脑脊液分泌过多。通过敲除TLR4基因或SPAK基因均可使脑脊液分泌正常,并显著减轻PHH症状;同样,通过药物阻断TLR4-NF-κB信号通路或SPAK-NKCC1共转运体复合体也能达到同样疗效(图1~3)。
图1. IVH引起的炎症反应可促使CPE过度分泌脑脊液,该过程可被布美他尼(NKCC1共转运体阻断剂,BUM)阻断。a.左图.大鼠体内脑脊液定量测定法示意图。黄色表示导管注射矿物油至第四脑室和中脑导水管,以阻断脑脊液循环。蓝色表示毛细导管插入侧脑室,靠近矿物油梗阻处,收集侧脑室CPE分泌的脑脊液;右上图.大鼠顶部开颅,立体定向下侧脑室注射血液或人工脑脊液,作为对照组,箭头代表注射部位,可见脑脊液流出;右下图.在活体wistar大鼠上直接测量脑脊液量,左侧箭头所指导管用于矿物油注射,右侧箭头所指为毛细导管和用于测量脑脊液的标尺。b.Vehicle对照组,仅作侧脑室穿刺,不注射任何物质,大鼠和大鼠IVH 24、48、74h和7d时脑脊液分泌率的柱状图。c.不同实验组大鼠冠状切面HE染色,可直接反映侧脑室体积;CTL代表vehicle对照组,IVH代表脑室出血后48小时,aCSF代表人工脑脊液注射对照组。d.不同实验组侧脑室体积定量柱状图。e.IVH后立即、每隔8小时,直至48小时,向脑室内注射碳酸酐酶抑制剂乙酰唑胺或NKCC1共转运体抑制剂布美他尼或腹腔注射NF-κB抑制剂PDTC,观察IVH后48小时脑脊液分泌率。f.静脉注射布美他尼对脑脊液分泌无明显影响。g.脑室内注射布美他尼可显著减少脑脊液分泌。
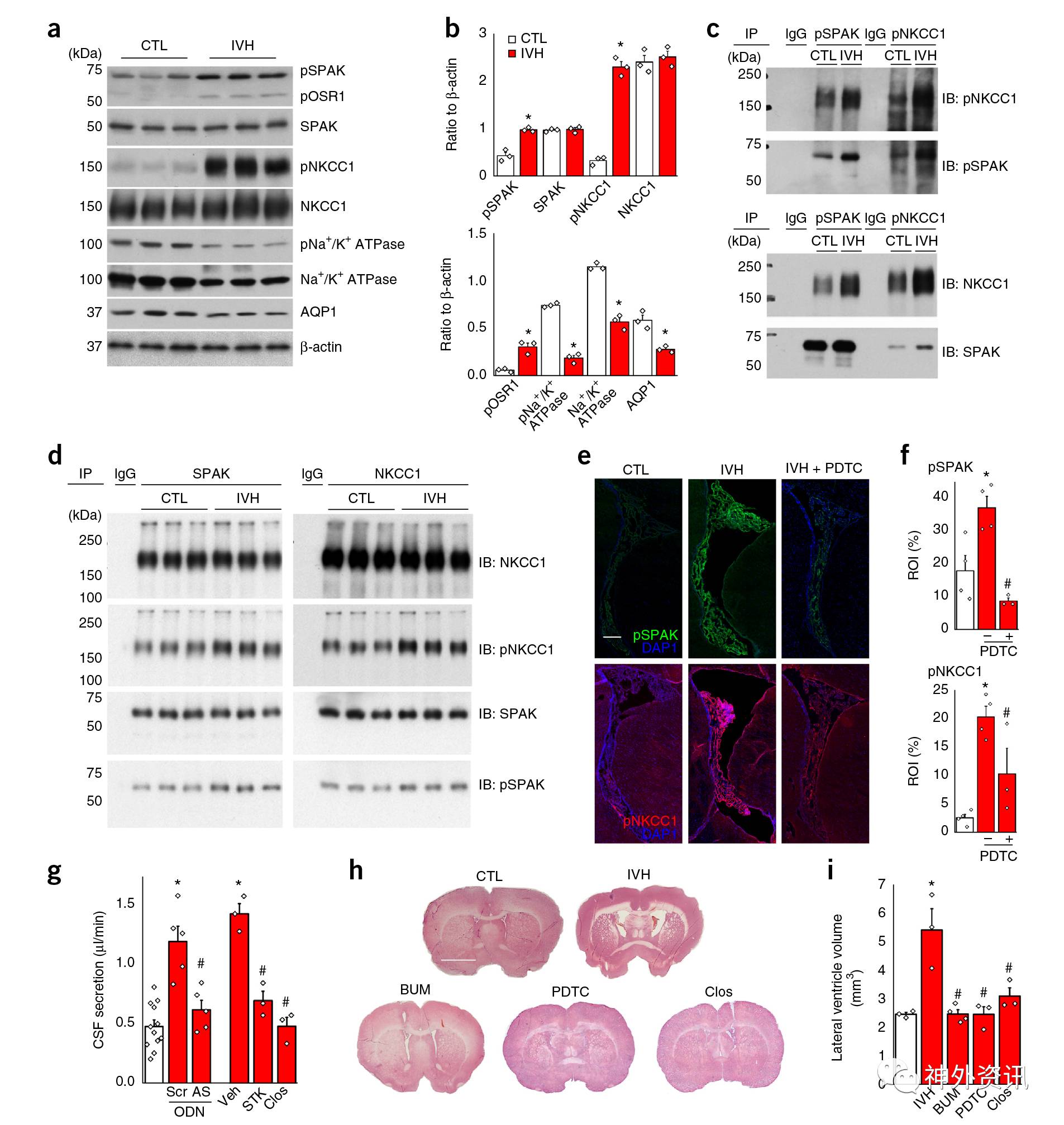
图2. IVH后炎症反应诱导CPE的SPAK-NKCC1复合体磷酸化和激活,导致脑脊液分泌过多。a.Western blot显示对照组和IVH组在48h的大鼠CPE裂解液中各种铁离子转运体蛋白表达情况。b.为Western blot的半定量柱状图。c.CPE裂解液中pSPAK和pNKCC1的免疫共沉淀结果;上图为pSPAK和pNKCC1,下图为总的SPAK和NKCC1;p表示磷酸化。d.CPE裂解液中SPAK和NKCC1的免疫共沉淀结果。e.荧光双标显示对照组、IVH组和PDTC组大鼠的pSPAK(绿色)和pNKCC1(红色)蛋白表达情况;蓝色为DAPI,细胞核。f.为e图荧光强度的半定量柱状图。g.基因敲除或药物阻断SPAK后IVH组脑脊液分泌情况。h.大鼠冠状切面HE染色图片显示脑室内注射各种药物后脑室大小。i.为h图脑室体积定量柱状图。
图3. IVH后SPAK-NKCC1上调导致脑脊液过度分泌必需依赖TLR4-NF-κB信号通路。a.Western blot显示,在有或无TLR4阻断剂TAK-242的情况下,对照组与IVH组大鼠在24、48小时和7天时CPE裂解液中各种铁离子转运体蛋白表达情况。b.Western blot显示,TLR4野生型和TLR4基因敲除的大鼠CPE中,各种铁离子转运体蛋白的表达情况。c、d、e和f.为半定量的柱状图。g.TLR4野生型、TLR4野生型+TAK-242和TLR4基因敲除大鼠在IVH后48小时的脑脊液分泌情况。
上述研究结果揭开过去尚未被认识的PHH后CSF过度分泌的发病机理,提示TLRs在调节脑内部环境方面发挥的作用;同时发现激酶调节CSF分泌的生理机制。作者认为针对该靶点有望用FDA已批准的药物治疗脑积水。
(湘南学院附属医院神经外科冯梦龙编译,复旦大学附属华山医院王知秋教授审校,《神外资讯》主编、复旦大学附属华山医院陈衔城教授终审)
相关链接




