加速康复外科(ERAS)与微创外科是引领21世纪现代外科前进的两个重要发展方向。加速康复已经在普通外科等很多学科取得了令人瞩目的效果,但是目前尚无在神经外科应用的报道。唐都医院率先成立神经外科ERAS协作组,严格规范地制定了开颅手术ERAS流程,并积极开展临床实验,取得了患者恢复快、并发症低、住院时间短等显著的效果,我们将对神经外科开颅手术ERAS进行详细的系列报告。欢迎大家关注。
往期回顾
术前护理
加速康复外科(ERAS)理念是指围手术期对患者应用一系列经临床科学实践及循证医学证实为安全有效的医疗护理措施,最大限度降低患者应激反应,促进患者术后康复,缩短住院时间,降低住院费用。特别是近10年来,ERAS的临床意义和促进术后康复的惊人效果被一系列权威文献所肯定。神经外科加速康复护理是在传统护理的基础上进行ERAS理念的优化,在神经外科临床护理中更能体现专科特色和人文关怀,缓解手术应激,减少并发症,患者恢复效果得到进一步改善,已经收到很好的效果。

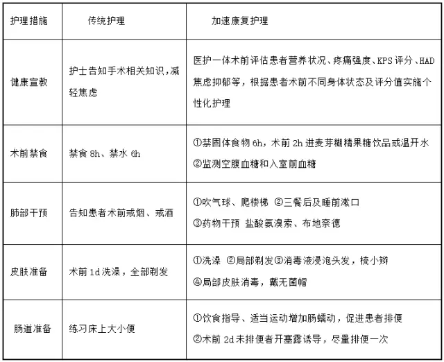
传统护理与ERAS护理比较
下面将加速康复神经外科术前护理的优化措施作以具体阐述:
1. ERAS健康宣教
医护一体术前评估患者手术风险及耐受性主要包括营养状况、KPS评分、HAD焦虑抑郁、静脉血栓风险评估、术后恶心呕吐评估、压疮风险评估等,根据患者术前不同身体状态及评分值实施个性化护理。发放加速康复健康宣教手册,责任护士联合主管医生对患者和家属进行术前谈话和宣教,讲解术前术后的各种优化护理措施,便于患者配合术后康复及早期出院计划,让患者及家属认识到自身在此计划中的重要作用,降低患者焦虑,缓解其紧张情绪,取得配合,促进患者早日康复。

2. 禁食进饮
美国麻醉医师协会(ASA)对术前禁食禁饮指南进行修订,主张缩短禁食禁饮的时间,指南规定:任何年龄的患者术前6h禁固体食物、术前2h可进饮。依据ERAS理念,在循证医学证据提示下,术前2h饮水的患者接受手术时既不增加麻醉风险又可减轻患者不适。文献报道在胃肠外科、骨科等加速康复领域术前2h选用口服12.5%碳水化合物,而我科ERAS选用的是12.6%的术前即饮口服糖(麦芽糊精果糖饮品又名素乾 ),素乾不含蛋白质、脂肪、乳糖和膳食纤维,口感舒适,在胃中90min内排空,效果优于12.5%碳水化合物。神经外科ERAS手术患者术前进食的方案为:术前2h口服素乾400ml,并在口服素乾前监测空腹血糖,然后入室前再次监测血糖值变化,糖尿病患者可用白开水代替。临床结果表明术前口服素乾能有效减轻患者口渴不适感,能有效地减轻术后胰岛素抵抗,从而避免术后高血糖以及并发症的发生,增强机体的免疫功能,加快患者术后恢复,缩短住院时间。

3. 肺保护
临床上通常以全麻气管插管麻醉方式进行开颅手术,气管插管属于侵入性操作,气管套管直接压迫咽喉黏膜使其充血水肿,损害了咽喉部的防御机制。定植于咽喉部的细菌可随插管系统进入下呼吸道诱发感染。我科对ERAS手术患者术前进行一系列肺部干预护理措施:①采取爬楼梯、吹气球进行肺功能锻炼。爬楼梯运动时心率控制在最佳负荷值范围(120-150次/分或180-年龄)。吹气球简单、易行,患者可以根据自身的情况来调整呼吸功能锻炼的频率和深度。将气球吹完后,稍休息并重复上述动作,每次锻炼的时间以患者不感觉疲劳为限,15~20 分/次,每日2~3 次。②术前1d开始用漱口液在三餐后及睡前漱口,术前2h喝完素乾后再次漱口,保持口腔清洁。③术前1d遵医嘱给予药物盐酸氨溴索、布地奈德。通过术前气道肺部干预护理措施的实施,可有效减少术后肺部并发症的发生。

4. 皮肤准备
美国疾病控制中心(CDC)要求,除非毛发妨碍手术操作,否则最好保留术野的毛发。目前很多研究认为, 手术区皮肤准备时剃除毛发可造成肉眼看不到的表皮损伤, 而成为细菌生长繁殖的基础和感染源。我们的ERAS方案中,患者在术前一日洗澡,头部皮肤准备选择局部剃发,将切口处两侧2cm范围的头发剃净,用温水清洗其余头发,最好选用温和的洗发水,然后用0.5%醋酸氯已定溶液浸泡头发,电吹风吹干后,将切口两边头发分组梳理成小辫,使头发齐整以免手术中进入术野,术区皮肤进行碘伏消毒,最后佩戴一次性无菌帽。通过改进备皮方式,既降低感染机会、又满足患者对外观形象的要求,同时提高了患者满意度。

5. 肠道准备
神经外科手术患者未涉及胃肠道,术前肥皂水灌肠造成干预过度,患者心理及身体的不适增加了围手术期应激反应,不利于术后康复。入院时我们对ERAS患者进行饮食指导,适当增加粗纤维饮食、新鲜蔬菜水果,适当的运动,增加肠蠕动,促进患者排便。术前评估患者排便情况,对2天以上未排大便者,采用开塞露诱导等方法,尽可能让患者术前排便一次,避免手术当日因卧床等因素,造成排便困难引起患者不适,同时降低因便秘诱发颅内出血的风险。

唐都医院神经外科ERAS术前护理项目记录单

唐都医院神经外科ERAS护理团队

唐都医院神经外科ERAS协作组成员
更多资讯请关注神外资讯微信公众号:neurosurgerynews





