肿瘤内的异质性引发治疗的耐药性和肿瘤进展。造成肿瘤异质性的主要因素是肿瘤的遗传选择,同时存在其他因素包括干细胞的分化和表观遗传学等。在实验室的研究中,肿瘤异种移植模型和体外神经球培养均通过筛选完成,并不完全代表肿瘤在体内的发生发展真实过程。深入了解胶质瘤的发生发展必须明确肿瘤干细胞的介入。美国马萨诸塞州哈佛大学麻省理工学院的Itay Tirosh等通过对少突胶质细胞瘤进行单细胞测序,发现该肿瘤内存在干细胞成分,结果发表在2016年11月的《Nature》杂志上。
该项研究对6例含IDH1或IDH2突变、1p19q共缺失的Ⅱ级少突胶质细胞瘤进行单细胞测序。3例为深度测序,3例为中度测序。结果首先确认大部分测序的肿瘤细胞都含有1p19q共缺失的拷贝数变异(图1a),其中2例肿瘤可分为2种克隆亚型(图1b)。
主成分分析法(PCA)结果提示,少突胶质细胞瘤可分成两个亚组,分别显示星形细胞和少突胶质细胞分化的标志物。主成分PC1获得较高分数,表明是高表达的基因,同时与少突胶质细胞标志物(OLIG1、OLIG2和OMG)高表达有强烈相关性。低表达基因与星形细胞标志物(APOE、ALDOC和SOX9)相关(图1c、d)。该结果说明,少突胶质细胞瘤由两种胶质细胞亚群组成,与组织病理学结果一致。

图1. a、b.4347个肿瘤单细胞的拷贝数变异,与正常细胞相比的结果。c、d.PCA结果:c.X轴为PC1表达值,每个点代表每个测序的细胞基因综合表达情况;d.星形细胞和少突胶质细胞的特征性基因表达结果。
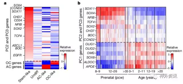
PCA发现PC2+PC3高表达,提示存在未分化的细胞。PC2+PC3最高表达的基因,包括对于神经干细胞和胶质瘤干细胞至关重要的神经发育转录因子SOX4、SOX11和SOX2,以及NFIB、ASCL1、CHD7、CD24、BODHE和TCF4(图2a)。聚类分析结果同样呈现类似的状况。Allen Brain Atlas提示PC2和PC3相关基因在出生前高表达,出生后表达降低(图2b)。同时,作者发现表达干细胞特征的少突胶质细胞瘤细胞往往是周期细胞,与肿瘤细胞的增殖、自我更新相关(图3)。最后,作者从拷贝数变异和基因点突变两个层面分析少突胶质细胞瘤的亚克隆,发现三个亚群中均含有不同程度的突变和拷贝数变异。因此,突变和拷贝数变异可能影响少突胶质细胞瘤亚群的形成。

图2. a、b.PC2+PC3高表达的基因与干细胞基因一致,其表达随分化而减少。

图3. 周期细胞多聚类在少突胶质前体细胞中。
该研究通过对少突胶质细胞瘤进行单细胞测序,发现少突胶质细胞瘤中存在表达干细胞的特征基因以及具有增殖潜力的未分化细胞。研究结果提示,低级别少突胶质细胞瘤内存在的干细胞接近原始状态,而不是相对分化的少突胶质前体细胞。
(墨尔本大学mackaay编译,复旦大学附属华山医院陈灵朝博士审校,《神外资讯》主编、复旦大学附属华山医院陈衔城教授终审)
相关回顾
更多资讯请关注神外资讯微信公众号:neurosurgerynews




